ՀԱՅԱՍՏԱՆ XXI ԴԱՐ (ԾՐԱԳԻՐ)
- Ներածություն
- «Հայաստան - XXI դար» Ծրագիր (տարբերակ Ա
- Հավելված 1
- ՍՈՑԻԱԼԱԿԱՆ ՀԵՂԱՓՈԽՈՒԹՅՈՒՆԸ ՆՈՐ ՔԱՐԵ ԴԱՐԻ ԺԱՄԱՆԱԿԱՇՐՋԱՆՈՒՄ՝ ՉԱՅՈՆՅՈՒԻՑ ԴԵՊԻ ՉԱԹԱԼ-ՀՈՒՅՈՒԿ
- Բերնհարդ ԲրոզիուսՈւտոպիան՝ հեռու անցյալի ժառանգություն
- Մեկնաբանություն
- ՄԵՐ ՈՒՂԻՆ
- Ստեղծագործություն
- Ազատություն և հասարակություն
- Հիերարխիա
- Բարոյականություն, բարոյախոսություն, հոգեվորություն*
- Ինչպե՞ս հասնել ցանկալիին
- ՊԵՏՈՒԹՅՈՒՆ
- ՍՈՑԻԱԼԱԿԱՆ ԷՆԵՐԳԻԱ ԵՎ ՇԱՀԵՐԻ ԲԱԽՈՒՄ
- Ամբողջի և մասի դիալեկտիկան
- Մոդելի հետևանքների հաղթահարումը և ճգնաժամից դուրս գալու ուղին
- Սոցիոէներգետիկան որպես ճգնաժամից դուրս գալու ուղի
- Սոցիոէներգետիկա՝ նոր սոցիալական գիտություն
- Ինչպե՞ս է ոսկե հատույթը փոխում համաշխարհային կարգը
- ԾՐԱԳՐԻ ԳՈՐԾՆԱԿԱՆ ԿԻՐԱՌՄԱՆ ՈՒՂԻՆԵՐԻ և ՕՐԻՆԱԿՆԵՐԻ ՄԱՍԻՆ
- Հասարակություն-բնություն փոխհարաբերություններ
- Համայնքների տեսակները
- Տեղական հաջորդ միավորումը դառնում է Համահայկական ցանցը։
- Համայնք և անհատականություն
- Կոնկրետ գործողություններ
- Գործնական իրականացման օրինակներ
- ԿԵՆՍԱԿԱՆԸ (ՀՐԱՏԱՊ)
- ԱՊԱԳԱ ՀԱՄԱՇԽԱՐՀԱՅԻՆ ՀԱՍԱՐԱԿԱԿԱՆ ՄԻՈՒԹՅԱՆ ԿԱՌՈՒՑՎԱԾՔՆ ՈՒ ԳՈՐԾՈՒՆԵՈՒԹՅՈՒՆԸ
- ՀԱՍԱՐԱԿԱԿԱՆ ՀԱՐԱԲԵՐՈՒԹՅՈՒՆՆԵՐԻ ԱՐՏԱՑՈԼՈՒՄԸ ՀՆԱԳՈՒՅՆ ՀԱՅԿԱԿԱՆ ԽՈՐՀՐԴԱՆԻՇԵՐՈՒՄ

«ՀԱՅԱՍՏԱՆ XXI ԴԱՐ» (ԾՐԱԳԻՐ)
Երևան 2020
Ազգային Վերլուծական ակումբ
«ՀԱՅԱՍՏԱՆ XXI ԴԱՐ» (ԾՐԱԳԻՐ)
Համաշխարհային հանրությունում Հայաստանի նախկին հեղինակության և նշանակության վերածննդի օպտիմալ, իրապես գոյություն ունեցող ուղիների որոնումով զբաղվող համախոհ հեղինակների կոլեկտիվի երկարամյա աշխատանքի ամփոփումը: Նախատեսված է հայերի, Հայաստանի և ողջ մարդկության ապագայով հետաքրքրվողների համար։
Ներածություն
Հարգելի ընթերցող։ Քեզ, ակնհայտորեն, հայտնի է, որ հետազոտական միջավայրում կուտակվել են հասարակության մեջ իրավիճակի գնահատման մոտեցումների և դեպի բարգավաճում տանող զարգացման առաջարկվող ուղիների բազմաթիվ տարբերակներ։ Դրանով զբաղվեց նաև մեր համախոհ-մասնագետների խումբը, որոնց աշխատությունը ներկայացվում է քո ուշադրությանը։ Տիեզերական, երկրային և հասարակական օրենքների վերլուծության հիման վրա ընդհանրացնող լուծումների որոնումը մեզ բերեց մի քանի հիմնարար դրույթների առաջարկությանը, որոնց շուրջ հեռանկարային ենք համարում հստակեցնել միասնական համապարփակ մոտեցումը։ Որոնման հիմք ենք ենթադրում բոլոր մակարդակներում՝ անձնականից, մասնավորից մինչև համամարդկայինը միավորող ուղղվածությունը։
Լուծումը ենթադրվում է կոնկրետ խնդիրների գնահատման ու վերացման, անհատական ու հասարակական հարաբերությունների կատարելագործման միջոցով, սկսելով մեկ կենտրոնական տարածաշրջանից՝ Հայաստանից։ Այստեղից, ենթադրվում է սկսել մարդկության զարգացման ուղղության բարեհաջող վերակողմնորոշումը։ Այսպիսի օրինաչափությունը բացահայտվել է Երկրի ու նրա բնակիչների ճակատագրի մեջ այս տարածաշրջանի ու նրա բնակիչների նկատելի դերի երկարատև հետազոտություններով։
Մեր հիմնական նպատակը կայանում էր և շարունակում է մնալ ուղղված անվիճելի դրույթների մշակմանը, որոնք ընդունակ են հստակեցնել գրեթե փակուղային վիճակից ելք գտնելու որոնումների ընդհանուր ուղղությունը։ Հասարակական հարաբերությունների հնարավոր ավելի համընդհանուր և համապարփակ համակարգի մշակման համար, տիեզերական օրենքների վրա հիմնված, ընտրված են հենակետային դրույթներ, որոնց օգնությամբ հնարավոր ենք համարում մեր առջև ծառացած խնդիրների լուծումը։ Առաջարկվում են մեր խումբը միավորող հիմնական սկզբունքներն ու դրույթները։
Մեր ուսումնասիրությունները հասել են այն մակարդակին, երբ առաջացել է նոր ուժերի ներգրավման անհրաժեշտություն, որոնց օգնությամբ հույս ունենք լրացնել մեր բացթողումներն ու ձևակերպել համընդհանուր միավորման միասնական հոգեվոր-գիտական և գործնական դաշտ։
Մեզ անհանգստացնում է ինչպես հայրենիքում և սփյուռքում բնակվող մեր հայության ապագան, այնպես էլ՝ ողջ մարդկության։
Հաշվի առնելով հայերի պատմական առաքելությունը, մենք մեր պարտքն ենք համարում հանրությանը ներկայացնել հասարակական զարգացման մշակված սկզբունքները։
Այս նյութի ընկալումը հեշտացնելու համար խորհուրդ ենք տալիս զերծ մնալ մեր միջավայրում արմատավորված թերհավատական մոտեցումից (բոլոր հնարավոր առաջարկների նախնական մերժումից) և փորձել առաջարկվող լուծումները դիտարկել անաչառ, շահագրգիռ՝ դրանց գործնական իրականացման համար լուծումներ գտնելու նպատակով: Դա կօգնի ինչպես նյութի ընկալման, այնպես էլ պայմաններ կստեղծի ավելի արդյունավետ համագործակցության համար, որին մենք ձեզ կոչ ենք անում։
Հետադարձ կապը հետևյալ էլեկտրոնային հասցեներով՝ kibur@yandex.ru tigran.mkrtchyan1947@gmail.com novarm@mail.ru aramgabrielyan@yahoo.com կամ ֆեյսբուկ՝ Gurgen Karapetyan։
«Հայաստան - XXI դար» Ծրագիր (տարբերակ Ա)
Մարդկության հասարակական զարգացումը նոր դարասկզբին մտել է փակուղի: Ամբողջ մայր ցամաքը բաժանված է սահմաններով առանձնացված «սեփական կտորների»: Այժմ արդեն անցում է կատարվում ջրային տարածքներին: Այդ տարածքների սեփականատերերի միջև անընդհատ ընթանում է անզիջում պայքար: Սահմաններն անցնում են նաև ընդհանուր «կտորներում»՝ ոչ վաղ անցյալում միավորված մարդկանց միջև: Դրանք անցնում են ոչ միայն նյութական, այլ նաև, հոգեվոր ոլորտում, ինչն հատկապես վտանգավոր է: Արդեն այդ «կտորների» ներսում ևս գործում է իմի և ուրիշի բաժանման նոր սկզբունքը: Մարդկությունը ծայրահեղորեն սահմանազատվել է: Մնացել է վերջին սահմանագիծը՝ ընտանիքը, որի վրա էլ համատարած ավելացվում է ճնշումը՝ նպատակ ունենալով քայքայել մարդկայնության նաև այդ միջնաբերդը:
Այս գործընթացը երեկ չի սկսվել: «Ժամանակակից պետական քաղաքակրթություն» անվանմամբ այս վարակը տարածվում է արդեն, ավելի քան հինգ հազար տարի: Հասարակական այսպիսի (սահմանազատված, բաժանված) ձևի ավելի վաղ հետքերի որոնումներն արդյունք չեն տալիս: Նախորդ ժամանակահատվածը, սկսած մ.թ.ա. 11-րդ հազարամյակի կեսերից, բնութագրվում է մարդկանց որևէ հատկանիշով բաժանման իսպառ բացակայությամբ՝ չկար զենք, բացակայում էին քաղաքների ու բնակատեղիների շուրջ պաշտպանական կառույցներ, ընդհանրապես բացակայում էր անգամ որևէ սահմանի գոյության պատկերացումը: Միասնական մշակույթի և, նույնիսկ, միասնական հիմքով լեզվի կրողներով բնակեցված այս աշխարհի կենտրոնը մեր հայրենիքն էր՝ Հայկական լեռնաշխարհը: Մ.թ.ա. 4-րդ հազարամյակի վերջում առաջին «քաղաքակրթությունների» ձևավորման սկզբում, այս աշխարհը ահռելի տարածք էր ընդգրկում՝ Եվրոպայի և Աֆրիկայի արևմտյան ափերից մինչև Խաղաղ օվկիանոս և նույնիսկ Հյուսիսային Ամերիկայի որոշ մասեր: Այս անհերքելի փաստի ապացույցները ներկայացված են գիտական բարձր մակարդակով և աստիճանաբար հաստատվում են հնագետների նորանոր գտածոներով: (տես՝ Հավելված 1-ը):
Այժմ հառնում է հիմնական հարցադրումը՝ արդյո՞ք մենք ցանկանում ենք և կարող ենք շարունակել մնալ ձևավորված հասարակական «միավորման» կառույցի մեջ, թե՞ պետք է փակուղուց դուրս գալու և նոր կարգի ձևավորման ելք փնտրենք: Կարծում ենք, պատասխանն ակնհայտ է: Իսկ որ դա փակուղի է, օր-օրի ավելի հասկանալի է դառնում ավելի մեծաթիվ «խաղացողների»:
Այսպիսի «միավորման» ձևի փլուզման փորձեր կատարվել են նաև նախկինում: Հիշենք թեկուզ, հասարակության մեջ կատարված տարատեսակ հեղափոխությունների ալիքները: Դրանց հիմնական սխալը, իշխանության բաշխման կառուցվածքը ամբողջական կամ մասնակի պահպանելով, իրավիճակը փոխելու փորձն էր: Մարդկանց որևէ հատկանիշով «դասակարգման» անհրաժեշտության հասկացությունը այնքան է մտել գիտակցության մեջ, որ ուրիշ ոչ մի տեսակի հասարակարգի հնարավոր գոյություն, համարյա ոչ ոք չի տեսնում:
Բազմազանությունն, ինքնին, ոչ մի կերպ չի հակասում Միասնական Համակարգին, ներառյալ նաև ամբողջ մարդկությունը: Դա, նույնիսկ, անհրաժեշտ է Ամբողջի կենսունակության աճի համար: Հարցը միայն նրանում է, որ այս տեսակ տարանջատումը հակասում է այլ պահանջի` ընթացիկ ընդհանուր խնդիրների լուծման տարբեր մոտեցումների վրա հիմնված, Միավորմանը:
Կարելի է եզրակացնել, որ բազմազանությունը լավ է, բայց մասնատումը նրա հիման վրա` վատ: Այսինքն, մեր նպատակն է խթանել բազմազանությունը և դիմակայել մասնատմանը: Արդյո՞ք պետություն դառնալու համար «միավորվելու» գոյություն ունեցող ձևը ընդունակ է այդպիսի մոտեցում պահպանել։ Պարզ է, որ ոչ: Պետության բոլոր գործառույթները և բաղկացուցիչ տարրերն ուղղված են բազմազանությունը ճնշելուն և գոյություն ունեցող կարգի, որպես միակ ճշմարիտի, ամրապնդելուն: Դրան են ծառայում պետությունների ամբողջ օրենսդիր, գործադիր և հատկապես դատական կառուցվածքներն, սկսած մ.թ.ա. 4-րդ հազարամյակի վերջում՝ ձևավորման օրվանից:
Պետությունը, իր ներկայիս ձևով, մեր հիմնական թշնամին է, եթե մենք ցանկանում ենք համապատասխանել մեր առաքելությանը՝ Համակարգի բազմազանության ավելացմանը նպաստող արարմանը (տես՝ Հավելված 2):
Կարելի է ենթադրել, որ պետությունը, գոյություն ունեցող մասնատված աշխարհում, ինչ որ կերպ նպաստում է ինքնապահպանմանը, իսկ նրա միանձնյա ղեկավարման սկզբունքի դեմ պայքարում է վերջին ժամանակներս տարածված գլոբալացման (համահարթեցման) սկզբունքը: Սակայն, այս երկու հակադիր ուղղություններից յուրաքանչյուրն իր հերթին դիմակայում է ինչպես միավորմանը, այնպես էլ՝ բաժանմանը: Գոյություն ունեցող ցանկացած պետության սահմաններում պարփակվածությունն իր հետևից բերում է ինքնամեկուսացում և, որպես անխուսափելի հետևանք՝ քայքայում, դեգրադացիա: Գլոբալիզացիան, ամենքին ամեն ինչում համընդհանուր հավասարեցման ընդունված ձևով, հանգեցնում է անհատականության իսպառ կորստի, բազմազանության արդեն նվաճած մակարդակի անկման։ Իրավիճակը չեն փրկում նույնիսկ, ըստ նախասիրության միավորումները, ինչպիսիք են՝ «ԲՐԻՔՍ»-ը, Եվրամիությունը, Եվրասիական, Տրանսատլանտյան միավորումները և այլն: Դրանք միայն փոխում են «կտորների» ձևերը, չափերը, սահմանները և նրանց ներքին օրենքները՝ չփոխելով բաժանման բուն սկզբունքը:
Պարզ է դառնում, որ մնալ պետականության հաստատված շրջանակներում արդեն անտանելի է, բայց և միավորումների կամ գլոբալիզացիայի ձևով պետական բաժանումից ետ կանգնելն անթույլատրելի է:
Այս երկընտրանքի լուծումը հնարավոր է՝ մեզ մոտ վաղուց հաջողությամբ կիրառված համընդհանուր հավասարության սկզբունքին վերադարձով, լրիվ պահպանելով բազմազանության ավելացման մոտեցումը: Այսպիսի մոտեցման հիմնական, սկզբնական քայլը պետք է դառնա քաղաքացիներին «արտոնյալի» և «շարքայինի» բաժանելու՝ գոյություն ունեցող կարգի բացառումը: Այս սկզբունքն արտաքուստ ընդունված է նաև ժամանակակից «դեմոկրատական» պետություններում, սակայն բանն այն է, որ դա ընդունված է միայն արտաքուստ: Գոյություն ունեցող ցանկացած պետության ամբողջ համակարգն ուղղված է մարդկանց՝ ըստ իրենց «արժեքի» բաժանմանը և, համապատասխան այդ սկզբունքի, նրանց իշխանության կառույցներում տարատեսակ իրավունքների տրամադրմանը: Պետությունը և իշխանությունը նույն բանի (երևույթի) երկու հասկացություններ են:
Ժամանակակից հասարակական գիտակցությունն անընդհատ ստեղծված իրավիճակից դուրս գալու ելք է փնտրում: Տարբեր ժամանակներում առաջարկվել են տարատեսակ «համակարգային փոփոխություններ», «արդար ընտրություններ» անցկացնելու համար միջոցառումներ, «չվարկաբեկված առաջնորդներ», «ազնիվ պատգամավորների», «առաջնորդ-փրկիչների» և այլ ընտրության ձևեր: Սակայն, բոլոր նմանօրինակ «լուծումները» դուրս չեն գալիս պետության մեջ միավորման արդեն գոյություն ունեցող բրգաձև կառուցվածքի շրջանակից: Հիմնարար այս տարրը անհրաժեշտ է համարվում պահպանել մարդկանց կողմից մարդկայնությունն ամբողջությամբ կորցնելու վտանգից ելնելով: Նույնիսկ, հեղափոխական փոփոխություններով բռնկված կամ մայր երկրից (մետրոպոլիայից) անջատվել փորձող շրջաններում, առանց պետականության միավորումների գոյություն ունեցող օրինակները, անիրատեսներին չեն համոզում մարդկանց այդպիսի միավորումների երկարատև հաջողակ գոյատևման և զարգացման հնարավորության մեջ: Նման ընդհանրությունների գլխավոր առանձնահատկությունն է՝ իշխող կառույցների բացակայությունը, հավասարությունը և, միայն վիճելի հարցերի լուծման համար, դատավարական որոշակի տարրերի գոյությունը:
Չի կարելի պնդել, որ միավորման պետական տարբերակը ամբողջովին սխալ է: Իր ժամանակին, հասարակության շերտավորման սկզբում, դա օրինաչափ էր և մարդկությանը թույլ տվեց փորձել զարգացման այդ ճանապարհը ևս: Սակայն այժմ նա հասցրել է մեզ փակուղու: Այսպիսի միավորման հիմնական, ակնհայտ թերությունը՝ հակադարձ կապի ամբողջովին կամ մասնակի բացակայությունն է: «Ներքևներն» արդեն ոչ մի կերպ չեն կարող ազդել «վերևներում» ընդունվող, իրենց էությամբ սխալ, որոշումների վրա: Մեր կենսաձևի միայն նյութական բաղադրիչի ապահովման շեշտադրումը չափազանց պարզունակ է և անարդյունավետ: Ընթացիկ հարցերը (տնտեսություն, քաղաքականություն…) չպետք է խանգարեն մեզ տեսնելու Ապագայում մեր զարգացումն ապահովելուն ուղղված արմատական որոշումների բացակայությունը: Հետագա առաջխաղացումը հնարավոր է միայն հրաժարվելով մարդկանց միավորման բրգաձև, իշխանական մոտեցումից (մանրամասները տես՝ Հավելված 3-ում):
Իրավիճակի փակուղայնությունը տեսանելի է բոլորին և արտաքուստ թվում է, թե այլընտրանք չկա: Ուստի հարցը, որն առաջանում է՝ թե արդյո՞ք այս «աշխարհի հզորները» կթողնեն որևէ մեկին դուրս գալու գոյություն ունեցող պետական միավորումներից, ունի տրամաբանական պատասխան: Իրավիճակի թվացյալ անելանելիությունը պահանջում է ելքի ուղիների որոնում, և այդ ուղղությամբ կատարված ցանկացած փորձ, աներկբա, կնդունվի մեծ հետաքրքրությամբ: Ելքը կթույլատրվի և մնացած բոլորի համար կծառայի որպես դրական փորձի աղբյուր՝ անկախ ստացված արդյունքներից:
Իրավիճակի ավելի հստակ գնահատման համար բերենք սոցիոլոգիական բնույթի որոշ նկատառումներ (Հավելված 4):
Համակարգի օրենքներն անողոք են: Նա զարգանում է պարուրաձև և արդեն եկել է փոփոխությունների ժամանակը:
Որպես այլընտրանք գործող համակարգին, առաջարկվում է այսպիսի ճանապարհ՝
- Վերլուծել և ընդհանրացնել ներկա հասարակական համակարգը և նրա փոփոխման փորձեըը:
- Հիմնվել «մինչպետական» և «արտապետական» հասարակության հաջողակ մեխանիզմի վրա՝ վերլուծել և ընդհանրացնել այն:
- Կառուցել ժամանակի պահանջներին համապատասխանող հասարակական մեխանիզմ, մի քանի փուլերի բաժանումով՝ գաղափարի մշակում և տարածում, գոյություն ունեցող հասարակական, պետական համակարգի անհրաժեշտ ուղղությամբ աստիճանական վերափոխում, նոր (անցումային) հասարակական միավորման ձևավորում, վերջնական ցանկալի ընդհանրության ստեղծում, ամբողջ մարդկության մեջ նոր կառուցվածքի տարածում:
Վերջին մի քանի տասնամյակներում կատարված անցյալի մանրամասն հետազոտությունները, ի հայտ են բերել ընդհանուր օրինաչափություններ և հանգեցրել համոզիչ եզրակացությունների: Առաջարկվող ճանապարհի բոլոր փուլերը հստակ երևում են: Ի սկզբանե կարևոր է համոզվել հիմնական դրույթի ընկալման մեջ, որ մենք գտնվում ենք փոփոխությունների կենտրոնում, «Երկրագնդի Պորտում», ուստի, ոչ ոք երբևէ և ոչ մի կերպ չի կարող մեզ ճիշտ ուղի ցույց տալ, ամեն ինչ կախված է միայն մեզանից և ամբողջ մարդկությունը սպասում է փակուղուց դուրս գալու մեր առաջարկներին: Այդպես եղել է միշտ և մնում է որպես մեր Մոլորակի զարգացման հիմնական օրենք: Դա մեր բացառիկությունը կամ ինչ-որ առավելությունները չեն, այլ՝ ի սկզբանե մեզ վրա դրված է ծանր բեռ, երկրագնդի վրա կյանքի ձևավորման ժամանակներից սկսած: Կենտրոնից գնացել և գնում են Համակարգի զարգացմանն անհրաժեշտ բոլոր դրական խթանները:
Մենք՝ համախոհներիս խումբը, արդեն կատարել ենք, մարդուն հասարակական զարգացման նոր մակարդակի բերելու, առաջին քայլերը: Ճիշտ ուղղությամբ առաջ շարժվելու համար վերլուծվել և ընդհանրացվել են փաստերը, մշակվել են հիմնական գաղափարական դրույթները, կան տեսական հենքային լուծումներ, կատարվել են առաջին գործնական քայլերը՝ ինչպես հայության, այնպես էլ ամբողջ մարդկության համար: Մասնավորապես նշենք համախոհների խմբի աշխատանքի կազմակերպման հաջողությունները՝ ոչ պետական, կոլեկտիվ տնտեսական գործունեության ոլորտում առաջարկված հանձնարարականների պրակտիկ գործադրման մեջ առաջընթացի հասնելու առումով։ Նույնիսկ լճացած Հայաստանի Հանրապետությունում նոր հասարակական միավորումների Համակարգային մեխանիզմները հաջողությամբ ներդրվել են տասնվեց համայնքներում: Ընդ որում, օգտագործվել են նաև, իրավիճակի փոփոխման հնարավորությունն առայժմ չսահմանափակող, պետական առկա մեխանիզմները:
Նպատակին՝ Համակարգային միավորման ստեղծմանը, հասնելը պահանջում է ոչ թե փոքրաթիվ խմբի, այլ ամբողջ հասարակության երկարատև, անընդհատ աշխատանք: Դրա համար անհրաժեշտ է որոշակի «ճանապարհային քարտեզ»՝ շարժման մասնակիցների մեծամասնության կողմից գիտակցված ու ընդունված սահմանափակող սկզբունքների փաթեթ: Դրանք բոլորը պետք է համապատասխանեն ընդունված օբյեկտիվ Համակարգային ճշմարտություններին: Հակառակ դեպքում, մենք նորից կշեղվենք զարգացման Համակարգային ճանապարհից և չենք կարողանա բարելավել իրավիճակը:
Օգտագործելով այս սկզբունքները, մենք ինքներս կարող ենք յուրացնել հասարակարգի կառուցման մեխանիզմները և դրանով իսկ, օգնել ուրիշներին դուրս գալու մարդու կոչմանը արժանի, նրա առաքելությանը համապատասխանող ճանապարհին: Որոշումը կլինի արդյունավետ, եթե նրա իրականացմամբ չեն լինի պարտվածներ և հնարավորություն կընձեռնվի գտնել բոլորի կողմից ընդունելի միավորման տարբերակ: Որոշումը կգտնվի մեզ մոտ, քանի որ (և դա ինքնին հասկանալի է), երկրագնդի ցամաքի կենտրոնից դուրս առաջարկված որևէ բան չի կարող ընդհանուր լինել բոլորի համար: Կենտրոնական տարածքից դուրս բնակվող յուրաքանչյուր ոք` առաջարկելով իր լուծումը, անտարակույս, ներդնում է իր անձնական կամ խմբակային առավելություններն ապահովող մասնիկը: Միայն կենտրոնում տեղադրվածությունն է տալիս սկիզբների հավասարակշռություն՝ իրավիճակի անվերապահ ճիշտ գնահատման և անկողմնակալ որոշում կայացնելու համար:
«Ճանապարհային քարտեզի» հիմնական դրույթների բացահայտման համար, հետագա շարադրումը բաժանում ենք հարցերի առանձին խմբերի, որոնք ենթակա են մանրամասն քննարկման՝ ճիշտ ուղին գտնելու համար: (Հիմնական հասկացությունները բերվում են առանց մանրամասների մեջ խորանալու, որոնք, ըստ անհրաժեշտության, բացահայտվում են այլ տեղերում):
Առաջին կետը պետք է ներառի «Ո՞վ ենք մենք» հարցի պատասխանը:
Հասարակական գիտակցության հիմքը գաղափարախոսությունն է: Մարդկանց ցանկացած փոխհարաբերություն ընթանում է միտք - խոսք - գործողություն շղթայով: Գաղափարական հիմքը պետք է ընդգրկի աշխարհայացքը, գաղափարը, դրանց իրագործման ճանապարհները և փուլերը: Մեր ժամանակակից վիճակը՝ մարդկության և հասարակության զարգացման հիմնական ուղուց շեղումների արդյունք է: Այն ուղղորդվում և ճշգրտվում է Համակարգի ամբողջ էությունը միավորող զարգացման օրինաչափություններով:
Համակարգը գործում է որոշակի օրենքներով: Դրանց մի մասն ակնհայտ է՝
- 1. Աշխարհում ամեն ինչ միասնական է,
- 2. Ամեն ինչ կապված և փոխկապակցված է տարբեր մակարդակի ենթահամակարգերի տեսքով,
- 3. Բոլոր ենթահամակարգերն ունեն իրենց նախասահմանումը և ստորադաս են ավելի բարձր համակարգի նկատմամբ,
- 4. Երկբևեռություն,
- 5. Նորի որոնում, առճակատման, հավասարակշռության և ընդհանրության վրա հիմնված էվոլյուցիա,
- 6. Համակարգող և միավորող Տիեզերական Սեր,
- 7. Եռամիասնություն,
- 8. Ավելի բարձր մակարդակի բազմազանություն,
- 9. Ակտիվ կետերի միջոցով նյութականի, էներգիայի, ինֆորմացիայի և ոգու կապի ապահովում,
- 10. Համակարգային հարաբերությունների ձևավորում կենտրոնական գոտու միջոցով՝ «ցածրի» նկատմամբ «բարձրի» գերակշռությամբ,
- 11. Պատճառ և հետևանք,
- 12. Պարբերականություն, «Ոսկե հատույթի» կանոնի վրա հիմնված,
- 13. Ամբողջի գոյության և զարգացման համար վիճակների փոփոխում,
- 14. Որոշակի «բացակի» (люфт) առկայություն՝ ազատ կամքի արտահայտման և Միասնականի մեջ բազմազանության գոյությունն ապահովելու համար,
- 15. Անհատի և հասարակության բոլոր բնական ցանկությունների անփոփոխ կատարում այդ «բացակը» լրացնելու համար,
- 16. Ընտրության ազատության («բացակի» չափի) նվազում՝ տարրականից սկսած դեպի Միասնականը։
- 17. Բազմազանության շարունակական աճ, երկու հակադիր բևեռների փոխազդեցության միջոցով։ Թույլ, անկայուն ենթահամակարգերը փլուզվում են՝ պայմաններ են ստեղծվում ավելի կայուն ենթահամակարգերի գոյության համար:
Այս օրենքները բացահայտում են Համակարգի հիմնական նպատակը՝ զարգացում և առաջընթաց:
Համակարգի մաս է կազմում նաև մեր Մոլորակը, իր ամբողջ բազմազանությամբ՝
- Երկիրն ամբողջական, կենդանի, զարգացող համակարգ է և իր մեջ ներառում է ոչ միայն ցամաքային, ջրային, մթնոլորտային… ենթահամակարգեր, այլև միասնական կենսոլորտ,
- 2. Երկրագնդի զարգացումն իրականացվում է նրա ողջ մակերևույթով տեղաբաշխված էներգաինֆորմացիոն դաշտերի շնորհիվ, որոնք ապահովում են կապը ավելի բարձր համակարգերի հետ;
- Ինչպես բոլոր համակարգերը, այնպես էլ Երկրագունդն ունի համեմատաբար ավելի ակտիվ էներգաինֆորմացիոն կետեր՝ Բալկանյան թերակղզի, Պաղեստին, Տիբեթ, միավորված Հայկական լեռնաշխարի բացարձակ դաշտով՝ Մասիս կենտրոնով,
- Կենսոլորտի ենթահամակարգ է նաև Մարդկությունը՝ իր ենթահամակարգերով, ցեղերի (ռասաների) և ազգերի տեսքով:
Համակարգի հաջորդ ենթաբաժինը մեր հասարակությունն է, իր օրենքներով՝
- Հասարակությանը, ինչպես նաև այլ ենթահամակարգերին, հատուկ են շրջապտույտով, ցիկլիկ բնույթի փոփոխությունները՝ զարգացման սկզբունքի ապահովման համար,
- Մարդկանց փոխհարաբերություններն ունեն երկու ուղղվածություն՝ համագործակցություն և պայքար,
- Համագործակցությունն ապահովվում է սիրով, ընդհանուր ծագման գիտակցումով, արյունակցական, ընկերակցական հարաբերություններով, խնդիրների լուծման համար և ուսումնասիրվող խնդիրների նկատմամբ տարբեր մոտեցումներ պահանջող փոխհարաբերությունների անհրաժեշտությամբ,
- Պայքարն անրաժեշտ է Համակարգային հակադրությունների մրցակցության օրենքի իրականացումը հաստատելու, սկզբունքային տարբեր մոտեցումներ ձևավորելու համար,
- Հասարակական փոփոխությունները տեղի են ունենում նշված համագործակցության և պայքարի սկզբունքների շրջանակներում,
- Այդ սկզբունքներից մեկը պարբերաբար առավելություն է ստանում,
- Կախված գերակշռող սկզբունքից հասարակությունը կառուցվում է կամ բրգաձև (փոխադարձ ենթակայությամբ), կամ ժողովրդավարական (դեմոկրատական) օրենքներով՝ առանց իշխող տարրերի ընդգծման,
- Կառավարման այս մոդելներից մեկը պարբերաբար առավելություն է ստանում՝ համապատասխան հասարակական հարաբերություններով,
- Երկու ձևն էլ գոյության իրավունք ունեն նշված «բացակի» (люфт) սահմաններում։ Բայց, անձի ազատ ընտրելու և գործելու իրավունքն ապահովելու համար, գերադասելի է հասարակության կառուցման իրավահավասար տարբերակը, որի վերականգնումը, ըստ հիմնարար օրենքների, այժմ նորից արդիական է դառնում,
- Հասարակությունը, իր կայունությունն ապահովելու համար, պահանջ ունի որոշակի պայմանների պահպանման, որոնցից հիմնականը հակադարձ կապի առկայությունն է: Մյուս պայմաններն են՝ միասնությունը, կազմող տարրերի զանազանության, և դեպի զարգացում ուղղվածության միջոցով:
Հասարակության վերջին ենթահամակարգը Մարդն է, ով նույնպես սահմանափակված է Համակարգային որոշակի շրջանակներով՝
- Մարդն անհրաժեշտ է Համակարգին գերազանցապես հոգեվոր փնտրտուքի համար (Հավելված 2),
- Նրան տրված է Համակարգի վրա ազդելու հնարավորություն՝ ինքնազարգացման միջոցով,
- Որպես մարդկության միասնական համակարգի ենթահամակարգեր, բոլոր ազգերն ունեն իրենց առաքելությունը, որով էլ պայմանաորված է նրանց գոյությունը,
- 4. Ինչպես ցանկացած ենթահամակարգ, այնպես էլ մարդկությունն ու այն կազմող ազգերն իրենց գոյությամբ ու գործունեությամբ ապահովում են ավելի բարձր ենթահամակարգերի նպատակների իրականացում ՝ նրանց զարգացման համար,
- Ազգերը, ինչպես նաև ողջ մարդկությունը, ունեն իրենց էվոլյուցիոն ճանապարհի ընտրության իրավունք, եթե այն նկատելի կերպով չի հակասում բարձր համակարգերի զարգացմանը,
- Ազգը կենսաբանական ինֆորմացիոն օրգանիզմ է, իսկ ժողովուրդը ժամանակավոր ձևավորվող սոցիալական միավոր,
- Ազգը ձևավորվում է իր հայրենիքի ինֆորմացիոն էներգետիկ դաշտերի ազդեցության տակ, բայց նաև ի վիճակի է նմանապես ազդել իր նոր հայրենիքի դաշտի վրա,
- Հայերը ձևավորվել են Հայկական լեռնաշխարհում և, լինելով նրա հետ հետևողականորեն կապված միակ ազգը, ունեն հիմնարար առաքելություն՝ ինչպես մարդու ձևավորման, այնպես էլ մարդկության էվոլյուցիոն զարգացման գործում:
Մեր աշխարհընկալումը և գաղափարն ընդհանրացված կարող են ներկայացվել հետևյալ կերպ։ Բոլոր մարդիկ Համակարգի զավակներն են և ունեն միասնական նախահայրենիք ու ծագում: Հայերը երկրագնդի ցամաքի կենտրոնական ակտիվ շրջանի բնակիչներն են, մարդկության հոգեվոր հիմքերը պահպանողների ժառանգները: Դա է մեր տարբերությունն ու հատուկ պարտավորությունը Երկրի մնացած բնակիչների նկատմամբ: Լինելով Համակարգի մաս՝ մենք պետք է համապատասխանենք նրա սահմանափակող շրջանակներին և մեր որոշակի առաքելությանը: Հակառակ դեպքում, մեզ վերացում է սպառնում: Մեր մասնակցությունն ավելի ազդեցիկ է հոգեվոր ոլորտում: Հոգեվոր փնտրտուքն է մեր առաքելությունը: Փոփոխությունների մեխանիզմը պետք է ներառի՝ 1. Ինքնուրույն աշխատանք, 2. Համախոհների խմբի միջոցով միավորում, 3. Գործունեության տարածում ազգային, միջազգային և համընդհանուր մակարդակներում՝ սկսած կենտրոնական ցամաքից:
«Ճանապարհային քարտեզի» հաջորդ հարցն է՝ «Ի՞նչ ենք մենք պարտավոր ձեռք բերել», որն էլ կազմում է գաղափարի մի մասը:
Շարժման ուղղությունը որոշվում է մարդու, խմբի, ընդհանրության ներքին նպատակաուղղվածությամբ: Իսկ նպատակաուղղվածությունը կապված է իդեալի սահմանման հետ: Ո՞վ և ի՞նչն է մեր պատկերացրած իդեալը: Եթե դա ժամանակակից, անսկզբունք ու բարոյական սահմանափակումներից զուրկ «գործարար» մարդն է, ապա այդպիսի անձերից բաղկացած հասարակության կերպարը նույնպես կլինի անսկզբունք և անբարո: Մենք ցանկանում ենք ապրել ապահով, հարուստ, երկար, թե՞ ճիշտ: Իդեալի ընտրությունից էլ կախված է մեր ամբողջ գոյությունը: Ո՞վ ենք ուզում դառնալ մենք, այն էլ կլինենք, այդպիսին է Համակարգի օրենքը: Չի կարելի ապրել մեկ օրով, կամ պահով:
Այդ կապակցությամբ, վերջին ժամանակներում նկատվում են կյանքի նկատմամբ հաստատված սպառողական վերաբերմունքից հեռանալու և այն շտկելու գործուն մասնակցության առաջին փորձերը: Եթե առաջ «հանրաճանաչ հերոսը» «հաջողության» հասած գործարարն էր, երեսփոխանը կամ մեկ այլ որակի խարդախ, ապա այժմ, հասարակությունը հակված է դեպի պատվավոր արարք կատարած հերոսի ճանաչումը, ինչպիսին արևելյան սահմանում մեր տղաների կատարած անձնուրաց հերոսությունն էր Ապրիլյան Քառօրյա պատերազմում կամ «Սասնա ծռեր» խմբի ընդվզումը՝ ընդդեմ ապազգային ղեկավարների հակաժողովրդական գործողությունների: Հասարակական կարծիքի այսպիսի վերակողմնորոշումը ցույց է տալիս, որ եկել է փոփոխությունների ժամանակը՝ նյութական հարստացման հին ուղին մեզ փակուղուց դուրս բերել չի կարող:
Մեր զարգացման նախապատվությունների որոշման համար կարևոր է համոզվել Համակարգի գոյության մի քանի հիմնարար դրույթների մեջ: Դրանցից առաջինը հասկանալն է, որ ամեն ինչ փոփոխվում է: Կայուն վիճակի փնտրտուքի մեջ նյութական ոչինչ չի կարող հենարան լինել: Նույնիսկ, հավերժ չեն մեր մոլորակը և ամբողջ արեգակնային համակարգը, չնայած մարդկային չափանիշներով ունեն գոյության բավականին պաշար: Ժամանակի ընթացքում, բացարձակապես ամեն ինչ ոչնչանալու է, բացի զգացմունքներից ու գաղափարներից: Այս վերջիններիս համար, ելնելով Համակարգի զարգացման նպատակներին ծառայելու անհրաժեշտությունից, հավանաբար բացառություն կարվի: Թե ինչպես դա կիրականացվի, մեր հասկացությունից դուրս է և մեր խնդիրը չէ: Միասնականը կգտնի միջոցներ և ձևեր՝ իրեն անհրաժեշտ նորը պահպանելու համար: Մենք միայն պետք է հասկանանք այդ օրինաչափությունը և ձգտենք, ըստ հնարավորության, երկար համապատասխանել մեր այս առաքելությանը: Այդ դեպքում Համակարգը ևս հետաքրքրված կլինի մեզ պահպանել, մեր ու իր ընդհանուր զարգացման համար փոխշահավետ գործունեությունը շարունակելու համար: Այսինքն, հարկավոր է հաստատել այն համոզմունքը, որ հոգեվոր ոլորտում ստեղծագործելու ուղղորդվածությունը մեր առաքելության հիմքն է կազմում:
Հաջորդ կարևոր դրույթն է՝ չկան պատահականություններ: Այն ամենը, ինչը կա և կատարվում է մեզ հետ ու մեր շուրջը, ունի բացատրություն և որոշակի, մեզ ոչ միշտ հասկանալի, պատճառ: Կան Բարձրագույն հիմնարար սկզբունքներ: Մեր համապատասխանությունը այդ սկզբունքներին թույլ է տալիս հույս տածել հետագա առաջխաղացման: Դրանցից շեղվելը, անտարակույս, կկարգավորվի ժամանակի ընթացքում:
Բոլոր փոփոխությունները տանում են դեպի լավը: Համակարգը սկզբունքորեն չի ցանկանում և չի կարող վատացնել իր վիճակը: Եթե մենք ինչ որ բան չենք ընկալում, որպես իրավիճակի լավացում, ապա դա դեռ չի նշանակում, որ իրականում դա հենց այդպես է: Ամեն փոփոխություն պետք է ընկալել Համակարգի տեսանկյունից: Այլ կերպ ասած, փոփոխությունը տարբեր լուծումների հերթական փնտրտուքն է, բազմազանության, հույժ անհրաժեշտ, ավելացման համար նոր իրավիճակի ստեղծումը:
Այստեղից հետևում է Համակարգի և մեր նպատակների համապատասխանության անհրաժեշտության հասկացությունը: Իդեալը մեր և Համակարգի համար ամբողջությամբ անհասանելի է, սակայն կա նրան հասնելու անընդհատ ձգտում: Զարգացումը մեր և մեզ շրջապատող ամեն ինչի հիմնարար տարրն է:
Այդ պատճառով, հարցադրման պատասխանը, թե ինչի՞ պետք է մենք հասնենք, անհրաժեշտ է ընդգրկի նպատակի հստակ ձևակերպում: Միայն դա հաստատելով ու ընդունելով կարելի է մտածել հետագա անելիքների մասին: Մեր նպատակը պետք է ուղղված լինի դեպի առաքելությանը համապատասխանող մարդու ձևավորում և հասարակության կառուցում:
«Ի՞նչ անել»: Ճանապարհը ներառում է որոշակի հետևողական քայլերի իրագործում: Զարգացման ընդհանուր սխեման պետք է ուղղված լինի ներքևից վերև: Պետք է սկսել նոր աշխարհըմբռնման հիմնարար դրույթներն անձնապես յուրացնելուց: Հետագա ճանապարհը համախոհների խմբում միավորումն է, նրա ընդլայնումը, նորանոր հասարակական ինստիտուտների ներառումը, Երկրագնդի ցամաքի կենտրոնական շրջանի (Հայաստանի հանրապետություն, Արցախ, սահմանակից շրջաններ) բոլոր բնակիչների ընդգրկում, անցում դեպի միջազգային մակարդակ, ամբողջ մարդկություն: Միայն այսպիսի «բարձր» կարգի խնդիրը իմաստ ունի և թույլ է տալիս հուսալ հաջողության մասին: Հակաճառումները, օրինակ, գոյություն ունեցող փոխհարաբերություններն ուժով փոփոխելու անհրաժեշտության մասին, բացառվում են Համակարգային օրինաչափություններով: Ուժի նկատմամբ ուժի կիրառումը՝ անհեռանկարային ճանապարհ է: Միշտ կա ավելի մեծ ուժի հանդիպելու վտանգ: Հաջողությունը հնարավոր է միայն գիտելիքի տարածման, գաղափարախոսության փոփոխության, և անձնական օրինակի միջոցով:
Լուծման առաջին կետն այն գիտակցումն է, որ մեր առաքելությանը չհամապատասխանելու պատճառները և նոր ուղու փնտրտուքը պետք է մեր մեջ գտնենք: Մենք հավերժ ենք: Մահանում է միայն մարմինը: Մենք կոչված ենք, մենք կարող ենք և պետք է մասնակցենք Տիեզերքի զարգացմանը: Որպեսզի լինենք և մնանք անհրաժեշտ միասնական Համակարգին, հարկավոր է գիտակցել գոյության ԲԱՐՁՐ ՆՊԱՏԱԿԸ: Առանց դրա, մեր կյանքն անիմաստ է և անհեռանկարային: Կենցաղի նյութական բաղադրիչով սահմանափակվելը, մեր բոլոր ջանքերը առաքելությունից տանում են դեպի հաճույքների կուտակման փակուղի: Իսկ դա հղի է Համակարգի արժեքների կորստով և շուտափույթ վախճանով: Համակարգի գոյության և զարգացման օրենքների ըմբռնումը հնարավորություն է տալիս արդյունավետ լուծում գտնել անհատի գործունեության համար՝ Ամբողջության մեջ: Զարգացումն ու բազմազանության ավելացումը, թելադրում են մեր գործունեության ուղղվածությունը դեպի ստեղծագործություն հոգեվոր ոլորտում, քանի որ մնացած բոլորը չեն համապատասխանում Համակարգի ձգտումներին և ժամանակի ընթացքում անխուսափելիորեն ոչնչացվում են: Համակարգի զարգացմանը մասնակցելու հնարավորությունն ապահովվում է ազատ կամքի սկզբունքով, որը թույլ է տալիս ինքնուրույնաբար ճանապարհ ընտրել: Պետք է ջանա յուրաքանչյուրն ինքը: Ոչ ոք չի ընտրի քո ուղին և չի կատարի քե՛զ համար նախատեսված աշխատանքը:
Մեր բոլոր խնդիրները, իրադարձությունները, արտաքին միջավայրի ազդեցությունները, մասնավորապես՝ առողջության հետ կապված բարդությունները, «պատահական» վթարները, ընդհարումները, այլ տեսակի հակազդեցություններն ունեն ներքին պատճառներ, որոնք կապված են Համակարգի պահանջները մեր չհասկանալու և նրա սկզբունքները խախտելու հետ: Չէ՞ որ, նույնիսկ, Աստվածաշնչում է ասվում, որ առանց Աստծո (Համակարգի) իմացության մեր գլխից մազ անգամ չի պակասի: Ամեն ինչ, բացի մեր ստեղծագործական գործունեությունից, պայմանավորված է և կանոնակարգվում է որոշակի սահմանափակող շրջանակներին համապատասխանության Բարձրագույն Պահանջներով: Թույլատրված սահմաններից դուրս գալն առաջ է բերում Համակարգի հակազդեցությունը, որն արտահայտվում է հիվանդության, կամ այլ բնույթի «հանկարծակի» հարվածի ձևով: Այդպիսի ցանկացած հարված ցույց է տալիս ճիշտ ճանապարհի նկատմամբ անհամապատասխանությունը և պահանջում է ինքնագնահատում ու մեր առաքելությանը վերադառնալու անհրաժեշտություն։ Այն ամենը, որ չունի հոգեվոր հիմք, չի համապատասխանում հոգեվոր առաքելությանը, խանգարում է մեր զարգացմանը և վտանգում ապագան: Նման օրինաչափությունները գործում են նաև այլ հասարակական մակարդակներում՝ խմբային, ազգային, միջազգային:
Իհարկե, հոգեվոր փնտրտուքը պետք չէ համարել մարդու գործունեության միակ ոլորտը: Մարդկանց մեծ մասին բավական կլինի հետևել վստահություն ներշնչող, ականավոր մտածողների ցույց տրված ճիշտ ուղուն: Սակայն հենց հոգեվոր փնտրտուքը պետք է դառնա մարդու գործունեության կարևոր ուղղությունը:
Լուծման երկրորդ կետը պնդում է, որ օգտագործելով ազատ կամքը, մենք կարող ենք ազդել Համակարգի վրա: Ներքին փոփոխություններով կարելի է հասնել ամբողջ շրջապատի փոփոխությանը, ինչպես «դրական», այնպես էլ «բացասական»: Այս մեխանիզմը գոյություն ունի, կարող է և պետք է ծառայի որպես Համակարգի հետ մեր փոխհարաբերության հիմնական միջոց:
Միայն անհատի, նրա կողմնորոշման փոփոխությունը, մեզ կմոտեցնի նպատակին: Վերածնման հիմք պետք է հանդիսանան Համակարգային սկզբունքների վրա հիմնված հոգեվոր դրույթները, որոնք կարելի է շարադրել սովորական պատվիրանների ձևով: Նոր պատվիրանները՝ պետք է լինեն խտացված, ամփոփ, բայց և ընդգրկուն, իրենց էությամբ հստակ և ճիշտ առաջարկությունների ու ցանկությունների ձևով, շարադրված որոշակի հերթականությամբ՝ իմանալ, հասկանալ, կարողանալ, կատարել, ստեղծագործել: Հենարան պետք է դառնա ոչ թէ արգելանքը, հնազանդությունը՝ պատժվելու վախից, այլ զարգացման ձգտումը, լճացումից հեռանալը: Ահա այդ ՊԱՏՎԻՐԱՆՆԵՐԸ՝ ըստ հերթականության՝
- Մտածիր,
- Ճանաչիր և փոխիր քեզ ու Աշխարհը,
- Տարանջատիր «ժամանակավորը» և «հավերժը»,
- Հենվիր «հավերժի» վրա,
- Ձգտիր դեպի «հավերժը»,
- Սիրիր ամենը և բոլորին,
- Գնահատիր ամեն մի կյանք,
- Վեր կանգնիր «մեղավոր» փնտրելուց,
- Խուսափիր ավելորդություններից և ուրիշի ունեցվածքից,
- Մտածիր դրականորեն (պոզիտիվ կերպով),
- Կատարելագործիր բարոյականությունը, հոգեվորը, եզակիությունը,
- Եղիր հանգիստ, հավասարակշռված, համեստ, հանդուրժող, համբերատար, անմիջական, անկեղծ, նվիրված, կազմակերպված, ցավակցող, հոգատար, հյուրասեր,
- Պատասխանատվություն վերցրու,
- Շնորհակալ եղիր,
- Կատարիր բարին,
- Բացառիր ագրեսիան, դատապարտելը, ատելությունը,
- Խուսափիր բռնությունից (նույնիսկ մտովի),
- Օգնիր (ընդառաջիր),
- Տուր (նվիրիր, բաժանիր),
- Ընտանիքից դուրս ապրիր ինչպես ընտանիքում,
- Հոգ տար մարմնիդ մասին,
- Փոխարինիր թելադրանքը համաձայնությամբ,
- Միավորվիր համախոհների հետ,
- Ստեղծագործիր։
Յուրաքանչյուրը կարող է մշակել ի՛ր պատվիրանները: Գլխավորը, որ դրանք չշեղվեն Համակարգային դրույթներից, պահանջներից: Պատվիրանների բազմազանությունը պարարտ հող է ստեղծում Համակարգի հետ մեր ընդհանուր նպատակներին հասնելու համար:
Առանձին անհատի ազդեցությունը Համակարգի վրա բավականին զգալի է, սակայն գործընթացի արագացման համար, ցանկալի է միասնական գաղափարով, մտքով, նպատակով միավորված ավելի մեծ խմբի գործունեություն: Այստեղ մենք հանգում ենք մեր ծրագրի հաջորդ՝ երրորդ կետին, վերոհիշյալ, ի՞նչ անել, հարցադրման լուծման նպատակով: Համախոհների խումբը ի վիճակի է լուծել զգալիորեն ավելի բարդ խնդիրներ, քան ցանկացած ամենատաղանդավոր անձնավորություն: Ընդունակությունների, պատրաստվածության մակարդակի, հետաքրքրությունների, կապերի տարբերությունը թելադրում է կոնկրետ խնդրի նկատմամբ մոտեցումների բազմազանություն և թույլ է տալիս արագացնել նրա լուծման ընթացքը: Գործունեության այս դրական կետերի հետ միաժամանակ միավորումը խմբի մեջ ունի նաև բացասական հետևանքներ: Մասնավորապես, հնարավոր են հետաքրքրությունների, տեսանկյունների, ցանկությունների ընդհարումներ, որոնք ընդհանրապես այնքան էլ հակահամակարգային չեն: Այս կարգի դժվարությունները անխուսափելի են, սակայն ինչպես ցույց է տալիս փորձը, միանգամայն լուծելի՝ խմբի մեջ փոխազդեցությունների կանոնների մեջ որոշակի սահմանափակող դրույթների ընդունման դեպքում: Այդպիսի կանոններից մեկը կարող է լինել «կլոր սեղանի» սկզբունքը, որը բացառում է որևէ մեկի թելադրանքը և հաշվի է առնում բոլոր առաջարկները՝ անկախ գաղափարի հեղինակի զարգացման մակարդակից կամ անձնական բնութագրից:
Ընդհանուր գործունեության մեջ մասնակցությունը և անցումը խմբային մակարդակի արդյունավետ կլինի միայն առաջին մակարդակի յուրացումից հետո՝ ինքնազարգացման արդյունքում:
Ծրագրի հաջորդ, չորրորդ կետը խմբի գործունեության ընդլայնման համար կողմնորոշիչներ է տալիս՝ հնարավորինս ավելի շատ յուրահատուկ կարողություններ ունեցող տարբեր մասնակիցների ներգրավման համար: Գլխավորը փոխգործակցության այս մակարդակում նախանշված նպատակի պահպանումն է և նշված ուղղությամբ խմբի ամբողջ գործունեության կազմակերպումը: Մոտեցումների միջև տարբերությունը դրական ազդեցություն է ունենում, ինչպես խմբի մասնակիցների գործունեության թեթևացման, այնպես էլ խիստ պահանջված բազմազանության ինքնին մեծացման վրա:

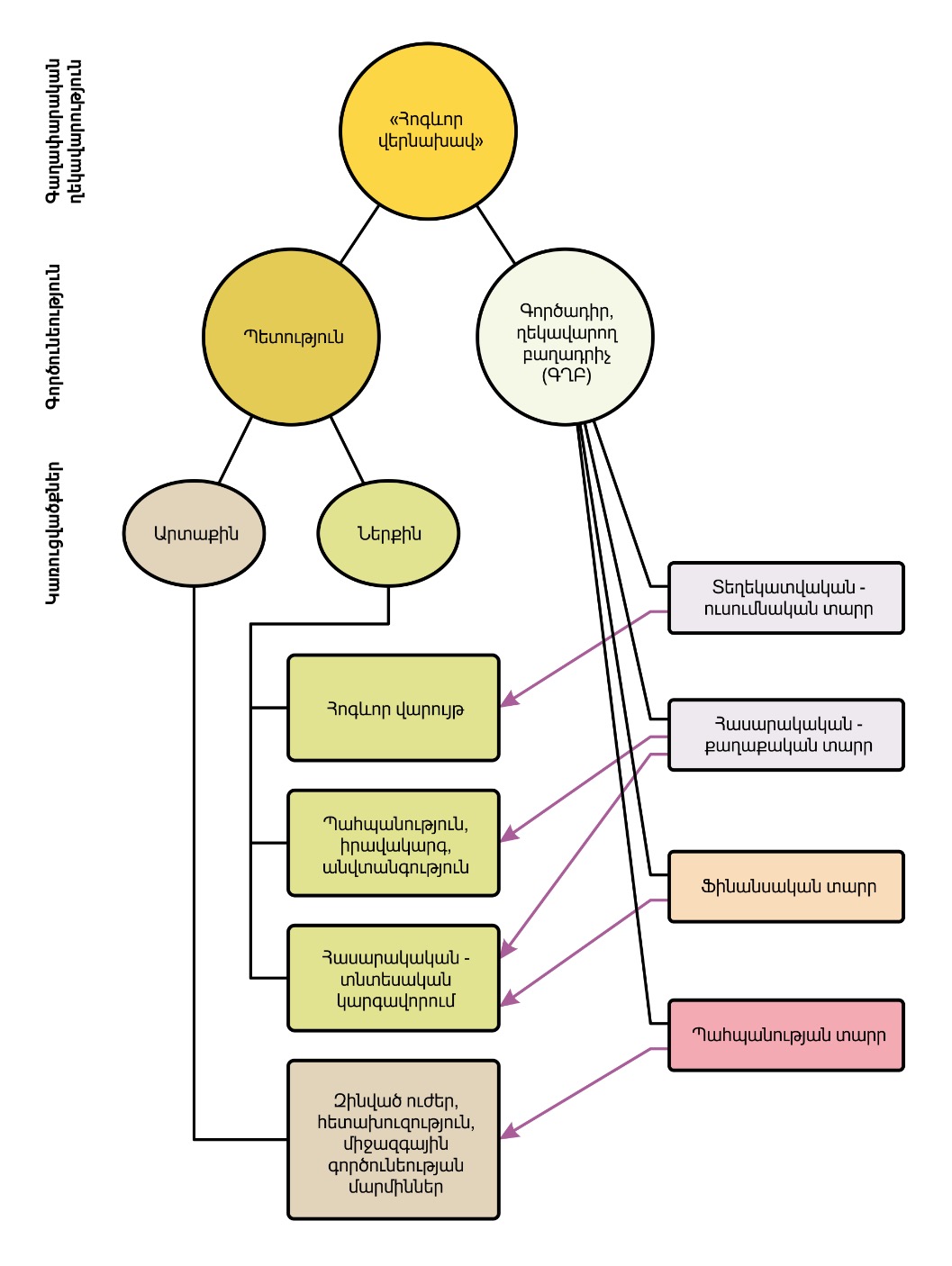
Գծ. 1. Նախնական փուլում առաջարկվող համախոհների խմբի կառույցը:
Խմբի աշխատանքի մանրամասները՝ նրա ընդլայնումը և վերածվելը հասարակական շարժման, բերվում են ներքևում՝ «ինչպե՞ս» բաժնում: Առաջարկվող ճանապարհի հետագա փուլերը ևս ավելի շատ կապված են որոշակի գործունեության հետ, այդ պատճառով էլ մանրամասն կշարադրվեն հաջորդիվ: Այստեղ հարկ է նշել միայն, զարգացման ընդհանուր ուղղության նկատմամբ անընդհատ վերահսկողության անհրաժեշտությունը: Այս գործունեությունը դառնում է ամենակարևորը և պետք է իրագործվի համախոհների խմբի հատուկ համակարգող տարրի՝ իրենց գործում հմտացած, տեսականորեն լավ նախապատրաստված մասնագետների՝ «իմաստունների» ու «ավագների» կողմից:
Համախոհների խմբի մշակած կառուցվածքն իր մեջ ներառում է արդյունավետ գործունեության համար անհրաժեշտ բոլոր տարրերը (գծ.1): Գծագրում բերված է կառուցվածքի նախնական տարբերակը, որտեղ ամեն ոք կարող է գտնել իր տեղը՝ ընդհանուր գործին մասնակից լինելու համար։
Խմբի ընդլայնման հետ աճում են նրա գործունեության ծավալները, պայմաններ են ստեղծվում դեպի ազգային, պետական և համամարդկային մակարդակներ դուրս գալու համար: Այդպիսի անցման համար, ստորև շարադրված է նախատեսվող, ընդհանրացված գործողությունների որոշակի հաջորդականություն:
«Ինչպե՞ս»: Մեր գործում հույժ կարևոր է գիտակցել ոչ միայն ինչ անելու, այլ նաև ինչպես անելու անհրաժեշտությունը: Նորամուծություն փնտրողների մեջ դեռ վաղ ժամանակներից մտայնություն է տարածված, թե մեր կյանքում խոշոր փոփոխությունների կարելի է հասնել պարզապես «կառավարչին» փոխելով կամ նրա աչքերը բացելով՝ որոշ սկզբունքային դրույթների բացատրությամբ, որն իբր «ինքնաբերաբար» կհանգեցնի ուղղության փոփոխության: Այդպիսի ենթադրությունների միամտությունն արդեն երևում է այդ կառավարչի հնարավորությունների գնահատման ժամանակ: Իշխանություն ունեցող ոչ մեկը, նույնիսկ բռնակալը, իրավասու չէ փոխել իշխանության բուն կառուցվածքը, հասարակական կարգը: Եթե նա, նույնիսկ, փորձի ինչ որ բան անել, նրան վերացնելը կդառնա լոկ ժամանակի խնդիր: Իշխանության ոչ մի գործող տարր չի հանդուրժի իր արտոնությունները վերացնող տեղաշարժ: Չէ որ, իշխանության ամբողջ կառուցվածքը հենվում է մեծ ու երկարատև ջանքերի կամ «ժառանգական աշխատանքի» շնորհիվ ձեռք բերված որոշակի արտոնությունների վրա: Ոչ ոք կամովին չի տա «իրենը»: Հենց այդ պատճառով է, որ իշխանության փոփոխություններն ուղեկցվում են այն (իշխանություն) կրողների հեղափոխական փոխարինմամբ, որոնք իրենց հերթին, չեն հանդուրժի իրենց «հանգիստը խաթարողներին»: Ինչպես ցույց է տալիս բազմադարյան փորձը, արդեն շերտավորված հասարակությունում կառուցվածքային փոփոխությունն անհնար է: Իշխանության բաշխման բրգաձևությունը բավական ինքնաբավ է ու կայուն: Հաջողության կարելի է հասնել միայն հասարակական միավորման նկատմամբ մոտեցման փոփոխությամբ: Ընդ որում, պետք է գործել առաջարկված սխեմայով՝ փոփոխություններն սկսել ներքևից՝ սեփական անձից:
«Ինչպե՞ս» հարցադրման պատասխանը գտնվում է առաջարկվող հերթականությամբ գործունեության մեջ՝ անձնական և խմբային աշխատանքից, դեպի հասարակական կարծիքի փոփոխում և վերադարձ Համակարգի սկզբնական արժեքին ու առաքելությանը: Այս ճանապարհը առաջարկվել է շատ մտածողների կողմից, սկսած դեռ հին դարերից: Հարցը միայն նրանում է, որ հարկավոր է ընդհանրացնել այդ առաջարկները, հիմնավորել և հասցեական ուղղել հենց այն անձանց, ովքեր ելք են փնտրում: Առաջադրված խնդիրը լուծելի է միայն բոլորիս զանգվածային ակտիվ մասնակցությամբ:
Անհատի և խմբի աշխատանքի կոնկրետ սկզբունքները:
Բազմաթիվ մարդիկ զգում ու ներքուստ հասկանում են, որ իրավիճակը առավելագույնս սխալ է և հասել է իր սահմանագծին, որ այդպես չի կարող շարունակվել: Փակուղին բավականաչափ ակնհայտ է: Սակայն կան և այլոք, ովքեր իրավիճակը համարում են բավականաչափ «մարսվող» և նույնիսկ, հիանալի: Նրանց թվում է, որ ավելի լավ, պարզապես, չի լինում և չի կարող լինել սկզբունքորեն: Հարկավոր է միայն ընդունել հասարակության մեջ հաստատված օրենքները և գործել դրանց սահմաններում, իրենց նպատակից հեռացնելով շրջապատողներին: Ով ուժեղ է, նա էլ միշտ ճիշտ է: Այդպիսի «գործիչների» հետ չկա և չի կարող լինել փոխըմբռնում: Կյանքի նկատմամբ նրանց մոտեցումները ուրիշ են: Նրանք ի վիճակի չեն փոխվել, ընդունել մտքի ու գործողության այլ եղանակ: Դրսևորվում է համակեցության սկզբունքների՝ դեպի անձնական «բարեկեցություն» շեղման հնամենի ըմբռնում, այն հասկացության կորստով, որ իրենց հոգուն այդքան հարազատ կյանքի բարիքները ընդամենը մարդուն արժանի նպատակից հեռացնելու ժամանակավոր խայծեր են: Կյանքից հնարավորինս շատ վերցնելը դեռ չի նշանակում ճիշտ ապրել: Այն ամենը, ինչն այդպես սիրաշահում է նրանց, ոչ մի արժեք չունի Համակարգի տեսանկյունից: Անցողիկ ամեն ինչ կմնա անցողիկ և կանհետանա նույն ձևով, ինչպես նաև այն ամենը, ինչը առաջ շատ «արժեքավոր» էր: Մարդը ստեղծված է իր շրջապատը դեպի լավը փոխելու, ոչ թե դատարկ «հաճույքներ» վայելելու համար: Ժամանակի ընթացքում մտքի և գործողությունների ուղղվածությունը, անտարակույս, կճշգրտվեն, սակայն առայժմ մենք ունենք այն, ինչ ունենք:
Որոշ հետազոտողներ ենթադրում են, որ վախն է առաջ մղում զարգացումը: Եվ նպատակին հասնելու համար անհրաժեշտ է ստեղծել պայմաններ, որոնք հնարավորինս մեծ, կյանքի համար վտանգավորության աստիճանի հասնող, խնդիրներ ստեղծեն։ Արդյո՞ք դա այդպես է: Եվ որքանո՞վ այդպիսի ճանապարհը պետք է համարել առանց այլընտրանքի:
Այն, որ իրավիճակի բարդացումը իրոք զգալիորեն ազդում է մտքի և գործի ակտիվացման վրա, կասկած չի հարուցում: Բարդ իրավիճակում սկսում են գործել բոլոր այն պահուստները (ռեզերվները), որոնք սովորաբար քնեցված են առօրեական միապաղաղությամբ: Այս պնդումն արդարացի է ինչպես անձի, այնպես էլ ամբողջ հասարակության համար: Օրինակ, պատերազմը պահանջում է գործարկել բոլոր հնարավոր և անհնարին ձևերն ու միջոցները հաղթանակի հասնելու համար: Սովարական, խաղաղ պայմաններում առաջարկվող ցանկացած նորամուծություն բազմաթիվ խոչընդոտների է հանդիպում, կապված ջանք, ժամանակ, ֆինանսներ և այլն ներդնելու հետ: Այդպիսի մոտեցմամբ պարզվում է, որ մեր ձեռնարկի հաջողության հասնելու համար պետք է ստիպված սպասել այնքան, մինչև ի հայտ գա մահացու վտանգի սպառնալիքը:
Սակայն գործունեության ու փոխգործունեության մակարդակների այդպիսի փոփոխությունը ամենևին չի որոշվում միայն իրավիճակի բարդացմամբ: Հաճախ ազդում են այլ գործոններ ևս, օրինակ, մրցակիցների նկատմամբ առավելություն ստանալու անհրաժեշտությունը, մրցության մեջ հաջողության հասնելու ձգտումը և բազմաթիվ այլ դրդապատճառներ: Հենց դրդապատճառների գործունեությունն է որոշում նորամուծությունների տեմպը, ձևավորման որակը, բացահայտումն ու իրագործումը: Այդ պատճառով, ճիշտ կլինի պնդել, որ դրդապատճառն է ապահովում առաջընթացը, ոչ թէ՝ վախը: Նշանակում է, մենք պետք է հենվենք զարգացումը խթանող առաջարկների վրա:
Որպես զարգացումը խթանող տարր է հանդես գալիս նաև իրավացի լինելու համոզվածությունը: Հոգեբանական այս գործոնը հաճախ ունենում է նույնիսկ որոշիչ նշանակություն: Ներքին տարակուսանքները, անբավարար տեղեկատվական բազան հանգեցնում են մտածողության անորոշության և հետևաբար, զրկում են մտքերն ու գործողությունները նպատակասլացությունից: Մոլեռանդությունը, անշուշտ, չի կարելի համարել հաջողության հասնելու պարտադիր պայման, սակայն անբավարար համոզվածությունը ևս չի նպաստում առաջխաղացմանը:
Գործի հաջողության ապահովման համար կա ևս մեկ պայման: Նորարարությունը պետք է հենված լինի ներքին ու արտաքին պահանջվածության վրա: Այն, ինչը մերը չէ, չի հաստատվի ոչ Հայաստանում, ոչ էլ ամբողջ մարդկության մոտ: Եթե առաջարկությունը չի «հասունացել», այն կմնա չպահանջված և նույնիսկ աննկատ: Ընդ որում, նորարարությունը հասունանում է բազմաթիվ գործոնների ազդեցության տակ, որոնցից հիմնականն են՝ իրավիճակի ներքին լարվածության սրումը, նախկին զսպող գործոնների պահպանման անհնարինությունը, և խմբից, համայնքից, միությունից դուրս իրավիճակի կոնկրետ փոփոխությունը: Այս գործոնները կարող են ազդել ինչպես միաժամանակ, այնպես էլ առանձին-առանձին: Իսկ արդյունքը պայմանավորվում է նրանց ճգնաժամային լինելու մակարդակից:
Խմբում մեր գործունեությունը ներառում է ներքին ու արտաքին խնդրահարույց հարցերի լուծումը: Այն պետք է հենված լինի ռազմավարական հստակ դրույթների վրա և հաշվի առնի մարտավարական տարբեր հնարքների ու միջոցների օգտագործման անհրաժեշտությունը:
Ներքին խնդիրները պայմանավորված են ինքնազարգացման, միավորման, հասարակության նոր կառուցվածքի ձևավորման անհրաժեշտությամբ: Փոփոխությունների խիստ կարիքը ներքին խթաններ և համոզվածություն է ձևավորում խմբում:
- Առաջին քայլը, ինչպես և ցանկացած գործ, պետք է ներառի ծանրակշիռ գաղափարական ու տեսական հիմնավորում: Միայն արժանավոր նպատակի հաստատման միջոցով, ճիշտ մտահղացումը հասկանալուց ու ընդունելուց հետո կարելի կլինի անցնել զարգացման հաջորդ փուլերին: Վերևում շարադրված են առաջարկվող նոր հասարակարգի գաղափարական հենքի հիմնական դրույթները: Թվարկվածներից բացի, մեծ նշանակություն ունեն նաև այլ հիմնարար պատկերացումները մեր գոյության նպատակի, անձնավորության դերի, ավանդույթների նկատմամբ վերաբերմունքի և այլնի մասին: Այս ամենը, փոփոխությունների խթանման համար գործողությունների հիմք են ստեղծում:
Մեր խմբում այս աշխատանքը տարվում է շատ վաղուց և տալիս է իր արդյունքները: Մենք արդեն ունենք հենման կետեր մեր ձգտումներն ուղղորդելու համար: Մշակված են բազմաթիվ ելակետային փաստաթղթեր: Խմբում և նրանից դուրս աշխատանքի որոշակի փորձ է կուտակվել:
Մեր փոփոխվող աշխարհում լուծումներ փնտրելու համար հարկավոր է անընդհատ զբաղվել բոլոր ընդգծված հարցերով: Այդ լուծումները պետք է բավարարեն ոչ միայն «ճշմարտություն փնտրողներին», այլև, ինչը հատկապես կարևոր է, համապատասխանեն Համակարգի պահանջներին: Նմանատիպ մի քանի լուծումներ կարելի է առաջարկել արդեն շարադրվածի վրա հենվելով: Մասնավորապես, կարևոր է կրոնի նկատմամբ դիրքորոշումը: Համակարգային մոտեցումը հիմնված է այն հասկացության վրա, որ կրոնը առաջացել է հասարակության զարգացման որոշակի փուլում, ծառայել ու ծառայում է ստեղծագործելու պահանջված ազատության և իշխանություն ունեցողներին ենթարկվելու անհրաժեշտության միջև առաջացող հակասությունները լուծելու համար: Կրոնը խախտում է Համակարգային պահանջները և զբաղված է հնազանդեցնելով, մինչդեռ հարկավոր է որոնում:
- Արդեն ծրագրված նպատակին հասնելու հաջորդ քայլը պետք է ներառի ինքնազարգացման և կազմակերպված ուսուցման համակարգեր: Ձգտումը դեպի գիտելիքներ, դեռ հնուց, եղել է հայերի առանձնահատկությունը: Այս ավանդույթը պահպանվել է ցայսօր: Մինչև գործողություն սկսելը գիտելիք յուրացնելու անհրաժեշտության գիտակցումը մեր մեջ դրված է ի սկզբանե: Այժմ կարևոր է ոչ միայն պահպանել այդ ձգտումը, այլ նաև ըստ ամենայնի օգնել նրա ընդլայնմանը: Բայց շատ կարևոր է ստանալ ճիշտ գիտելիքներ: Պետք է սովորեցնել ոչ թե ինչպես գոյատևել այս անարդար աշխարհում, այլ ինչպես այն բարեփոխել ճիշտ ուղղությամբ, ի՞նչ անել, որպեսզի այդ փոփոխությունները համապատասխանեն մեր առաքելությանը և գտնվեն մեր առաջընթացի հունի մեջ: Երիտասարդ սերնդի ուսուցման հիմք պետք է դառնա մեր (վերը նշված) սկզբունքներով միավորվելու ուղղվածությունը: Ուսուցման համակարգի երկու բաղադրիչները, ինքնազարգացումը և կազմակերպված ուսուցումը, նոր նպատակի վրա պետք է հիմնվեն: Սովորեցնել պետք է սկսել ընտանիքից, մանկապարտեզից, դպրոցի և հետագա անձնական կամ խմբակային, ուսուցողական կառույցների միջոցով: Մասնավորապես, բանակը պետք է ծառայի ոչ միայն հայրենիքի պաշտպանությանը, այլ նաև առաջին հերթին լինի գիտելիքների ձեռք բերման վայր: Ճիշտ գիտելիքներ յուրացրած կամ ճշտորեն կրթված սերունդը ի հայտ կբերի այնպիսի ուժեր, որ այլևս ոչ ոք և ոչինչ չի կարող կենսական ուղենիշները տեղաշարժել դեպի հին՝ սպառողական ձգտումները:
Ուսուցման հիմնական տարր պետք է դառնա այն գիտակցությունը, որ մենք ապրում ենք դրախտում, սակայն այն փչացել է մարդու ձևավորման ժամանակից անցած հազարամյակների ընթացքում (շեղումը 5 հազար տարի առաջ): Շեղման չափը հազարամյակներ են: Իսկ մենք մեր պատկերացումներով ի վիճակի ենք ընդգրկել միայն տասնյակ տարիներ: Իրականության նկատմամբ մեր նեղ, անձնական մոտեցման հետևանքն է ժամանակակից աշխարհի գաղափարական վակուումը: Մտահորիզոնը ընդլայնելով, կարելի է բավականաչափ մեծացնել մեր գոյության ու զարգացման տեսանելի հորիզոնները: Ներքին խնդիրների լուծումը հարկավոր է փնտրել մեր մեջ: Մեր ամբողջ շրջապատը պայմանավորված է իրականության մեր ըմբռնումով ու ընդունումով: Փոխելով մոտեցումը, մենք փոխում ենք բուն իրավիճակը: Ինքնուրույնաբար բացահայտել մեր մեջ Համակարգի կողմից դրված ներուժը՝ ահա արժանի նպատակը:
Ուսուցումը պետք է տարվի կրթական նոր համակարգով, որը բացի «ստանդարտ», սովորական գիտելիքների հանրագումարից պետք է պարունակի նաև մեր սկզբունքների վրա հիմնված հզոր հումանիտար բաղադրիչ: Աշակերտը կարող է չիմանալ կոտորակների գումարումը, բայց պետք է իմանա՝ ով է ինքը և ինչի համար է ապրում այս Մոլորակի վրա:
- Խմբի գործունեության հաջորդ ներքին խնդիր պետք է ճանաչել հոգեվորի և նյութականի ապահովումը: Ցանկացած գործի հոգեվոր բաղադրիչը ամուր հիմք է խմբակցության կառուցման ու զարգացման համար: Մշակված գաղափարական ու տեսական դրույթները կմնան անօգուտ, առանց հատուկ նախապատրաստած ու ակտիվորեն իրականացվող տեղեկատվական «ագրեսիայի»: Այս տեղեկատվական հարձակման բոլոր քայլերն ու փուլերը պետք է խորությամբ մշակվեն և հոսքի դրվեն։ Տեղեկատվական ոլորտում հույժ կարևոր է բոլոր հայտնի ձևերն ու միջոցները ներառող կոնկրետ աշխատանքը: Անհրաժեշտ է օգտագործել ԶԼՄ-ները, հրապարակումները, ելույթները, դասախոսությունները, հատուկ գրականությունը: Հարկավոր է այնպես անել, որ հետաքրքրված անձնավորությունը բաց չթողնվի, չանտեսվի տեղեկատվության ճնշումից, որպեսզի նա կարողանա այն ստանալ առաջին ձեռքից, առանց աղավաղման:
Նյութական ապահովումը եղել է և դեռ երկար ժամանակ կմնա առաջնակարգ խնդիր: Հարցը այն չէ, որ գործի հաջողության համար հարկավոր են մեծ կառույցներ, շինություններ, սարքավորումներ կամ փոխադրամիջոցներ: Բարդություններն առաջանում են խմբի անդամների միջև փոխըմբռնումն ապահովելու համար անհրաժեշտ շփման մակարդակի հասնելիս: Անընդհատ շփումն հարկավոր է իրավիճակի փոփոխությանն անմիջապես և հաջողությամբ արձագանքելու համար: Կարծիքների փոխանակումն օգնում է ներքին միասնականության և ամբողջ խմբի գործունեության ճիշտ ուղղվածության պահպանման համար: Կապի ժամանակակից էլեկտրոնային միջոցները մասնակիորեն լուծում են առաջացող խնդիրները, սակայն կարող են օգտագործվել նաև մեր դեմ: Ուստի, նյութական միջոցների առկայությունն ու ապահովումը մշտական և հիմնարար խնդիր է, որը պահանջում է հետևողական և արդյունավետ աշխատանք։
- Խմբի գործունեության խթանման գործոն պետք է դառնան ֆինանսները: Ներկա տնտեսական համակարգում նոր կառույցի շինարարությունը կապվում է գոյատևման համար գոնե նվազագույն պայմանների ապահովման հետ: Իսկ մեզ մոտ առայժմ փողը չի վերացել: Դրամական միջոցներն ուղղակիորեն առնչվում են նաև նյութական խնդիրներին և սերտորեն փոխկապակցված են։ Ուստի, այս երկու ոլորտների աշխատանքը նույնպես պետք է տանել միաժամանակ և համագործակցության շրջանակում՝ մեկը մյուսին լրացնելու տրամաբանությամբ։
- Խմբի գործունեության հաջորդ կարևոր հարցն է՝ որակական և քանակական աճը: Պահանջվում է առանձին ուղղություններով նոր մասնակիցների ներգրավում, նրանց անձնական հետաքրքրություններին ու նախասիրություններին համապատասխան: Կադրերի ընտրության ժամանակ կարևորվում է անձնական գործոնը՝ մտածելակերպի և գործողությունների հասունությունը, ձեռնարկության հաջողության մեջ հետաքրքրվածությունը: Գծ. 1-ում բերված խմբի կառուցվածքի սխեման թույլ է տալիս կատարել մասնակիցների գործառույթների բաժանում և պահպանել գործունեության ու զարգացման ընդհանուր ուղղվածությունը: Խմբի ցանկացած անդամ ինքն է ընտրում իր մասնակցության ուղղությունը և տեղը, հարցեր առաջադրում և լուծում դրանք: Որպես հիմք մնում է խմբի գործունեության ընդհանուր ուղղվածությունը` առանց որևէ ղեկավարության: Բարձր մակարդակի բոլոր որոշումներն (ընդհանուր ուղղվածություն, գաղափարական հիմք ու նպատակ) ընդունվում են կլոր սեղանի շուրջ, ընդհանուր ժողովի կողմից, փոխհամաձայնության՝ կոնսենսուսի պայմանով: (Խմբի կառուցվածքի, գործունեության ապահովման և զարգացման ընթացքի մանրամասները մշակված են բավական խորը և կարող են առաջարկվել հաստատման համար):
Արտաքին խնդիրները ներառում են գաղափարների պրոպագանդում, տարածում, համագործակցություն սփյուռքի և մեր նախագծին չհակասող ցանկացած այլ կառույցների, ժամանակավոր գոյակցություն գործող պետական մեխանիզմների հետ, ծրագրվածի իրականացում: Եվ կրկնենք՝ դրանց իրականացումը պետք է հենվի խթանների և սուր անհրաժեշտությունն ընկալելու վրա:
- Ազդեցության արտաքին գործոնների առաջացման հիմնական պատճառը հին, փորձված սխեմայով հաստատված մտածելակերպի ու գործողության ավանդականությունն է: Ենթադրվում է, որ իմաստ չունի փնտրել ավելի լավը, քան արդեն հայտնի ու փորձված վիճակն է: Քանի որ մեր նախահայրերը մի քանի հազար տարի ապրել են հաստատված օրենքներով, ապա մեզ ևս կարիք չկա հեռանալ դրանցից: Սակայն ամբողջ հարցն այն է, որ այդ օրենքներն ընդունվել են նախկին «նորմատիվից» շեղվելու պատճառով: Առանց դրանց ընդհանրապես անհնար կլիներ նոր հասարակության գոյությունը: Սահմանային, խախտված պայմաններում ընդունված օրենքը, իհարկե, անհրաժեշտ է անձի ու հասարակության կենսագործունեության պահպանման համար: Սակայն այն ընդհանրապես չի համապատասխանում Համակարգային պահանջներին և քարի պես կանգնած է մարդկության հետագա զարգացման ճանապարհին: Մեր առաջխաղացման փուլի մի մասը ավարտվել է: Մեր առջև կանգնած է զարգացման նոր աստիճանի հաղթահարման խնդիրը: Դրա չհասկանալը և փոփոխությունների հանդեպ չկամությունը հանգեցնում են բացահայտ կամ քողարկված առճակատման, պայքարի: Թեև պայքարն ինքնին անհրաժեշտ է զարգացման համար, նրա սրացումը, սակայն, որոշ դեպքերում պարտադիր չէ և, նույնիսկ, անբնական է: Մեր դեպքում՝ թշնամական շրջապատի պայմաններում, հատկապես սնանկ է ներքին դիմակայությունը:
- Հակազդեցության հետ միաժամանակ կան նաև օգնության ու աջակցության գործոնները: Այս պարագայում կարելի է ու պետք է հենվել ստեղծված իրավիճակից ելք փնտրող մեր (բնական) համախոհների վրա: Կարևոր է հասկանալ իրավիճակը և մարդկանց չբաժանել համախոհների ու հակառակորդների: Ընդհանուր գործի համար բոլորն են անհրաժեշտ: Հարկավոր է առաջարկել իրական ճանապարհ, իսկ «յուրայինի» և «ոչ յուրայինի» բաժանումը կկատարվի բնական ճանապարհով և կկրի ժամանակավոր բնույթ, քանի դեռ չեն բացահայտվել զարգացման առաջարկված սխեմայի բոլոր առավելությունները: Այդ ժամանակ բոլորը կանցնեն դաշնակիցների շարքը:
- Այս փուլում համախոհների խմբի հիմնական գործը պետք է լինի՝ կառուցվածքային ռեֆորմների նախապատրաստումն ու անցկացումը: Արդյունավետ են միայն մտածված գործողությունները, դրանք օգնում են արագ և առանց կորուստների փոխել ամեն ինչ: Ընդ որում, հարկավոր է ընդգրկել հասարակական հարաբերությունների ամբողջ համակարգը: Այդ պատճառով կարևոր է տանել նախապատրաստական աշխատանք՝ սխեմայում (գծ. 1) նշված բոլոր ուղղություններով:
Խմբի մեջ աշխատանքի ընդհանուր ռազմավարությունը հասկանալի է և մանրամասն շարադրված է այլ նյութերում: Կարևոր է ելնել Համակարգային օրենքներին համապատասխանելու սկզբունքից: Այն ամենը, ինչն ուղղված է Համակարգի զարգացմանը, կպաշտպանվի նրա կողմից և կգտնի իր կիրառությունը:
Ընդհանրացնելով անձի ու խմբի աշխատանքի սկզբունքները, նշենք հետևյալը՝
- Զարգացումը ապահովում են համոզվածության և պահանջմունքի միջոցով գործող ազդակները:
- Ինչպես անձի, այնպես էլ խմբի ճանապարհն անցնում է սեփական առաքելության գիտակցման և խնդրի հաղթահարման միջով։
- Ներքին խնդիրներից ամենանկատելիներն են՝ 1. գաղափարական ու տեսական հիմնավորման անհրաժեշտությունը, 2. ինքնազարգացումն ու կազմակերպված ուսումնառությունը, 3. հոգեվոր, նյութական, ու ֆինանսական ապահովությունը, 4. որակական ու քանակական աճը:
- Արտաքին խնդիրներ՝ 1. ավանդական մտածելակերպի և գործունեության հաղթահարում, 2. դաշնակիցների օգնությամբ դիմակայությունն ու պայքարը ժամանակավոր հակառակորդների դեմ՝ համոզմունքի մակարդակով, 3. ռազմավարական պլանավորում և հասարակության մեջ կառուցվածքային բարեփոխումների անցկացման նախապատրաստում:
Հասարակական շինարարություն: Գնալով ակնհայտ է դառնում, որ հասարակության պետական բաժանման ժամանակակից համակարգը կորցնում է իր վերջին հիմքերը: Նախկինը վերականգնելու փորձերը, մարդկանց «յուրայինների» և «ոչ յուրայինների», հիմնականում ուժային, բաժանումն արդեն չի աշխատում: Հեղեղաձև աճող շփումների հետևանքով մարդիկ ավելի ու ավելի են զգում, որ ըհդհանրականությունը գերակշռում է տարբերություններին: Գնալով դժվարանում է նրանց սահմանափակումը որևէ շրջանակներում, հատկապես՝ պետական: Բաժանման ամբողջ համակարգը քայքայվում է ներսից: Դեպի համեմատաբար բարեկեցիկ երկրներ ազատ գաղթի հնարավորությունը վերջին մեխն է գամում հասարակական «միավորման» հին ձևերի դագաղին: Ընդ որում, իրավիճակի փրկության համար, գլոբալացման լոզունգների ներքո, արվող միավորման առաջարկները միայն խորացնում են խնդիրը, քանի որ որպես սխեմայի հիմք, նորից ընդունվում է ամերիկյան պետական միավորման ձևը:
Հասարակության միավորման տարբեր ձևերի և նրանց հեռանկարների մանրամասն վերլուծությունը բերված է Հավելված 3-ում: Այստեղ մենք կսահմանափակվենք միավորման միայն գործնական հնարավորությունների դիտարկմամբ, իրենց առաքելությանը համապատասխանող, ձևով և էությամբ Համակարգային, մարդկանց ընդհանրության ստեղծման նպատակով:
Հասարակական շինարարության մեջ փոփոխություններ սկսելու համար անհրաժեշտ է փոխել այդ գործընթացի նկատմամբ բուն մոտեցումը։ Ակնհայտ է, որ պետական ձևը սպառել է իրեն: Նրա զարգացման հնարավորությունները վաղուց սպառվել են, նա մտել է փակուղի, որից դուրս գալու համար պահանջվում է հասարակական միավորման ձևերի հիմնավոր փոփոխություն: Ամենաարդյունավետը, թերևս, մարդկանց բաժանման պետական ձևի աստիճանական վերափոխումն է հասարակական միավորման այլ ձևի՝ պատճառների ու նպատակների նկատմամբ մոտեցումների փոփոխման (վերադարձի) ճանապարհով:
Ստեղծված իրավիճակից դուրս գալու փնտրտուքը հանգեցրեց, մեր պատկերացմամբ, լավագույն լուծման: Դեռևս 1990թ.-ին, որպես կապիտալիստական և սոցիալիստական հասարակարգերի այլընտրանքային ձև, ՌԴ ԳԱ ակադեմիկոս Վ.Ս.Ներսիսյանցը առաջարկել էր ցիվիլիզմի հասկացությունը՝ սոցիալիզմից ոչ թե հետ՝ դեպի կապիտալիզմ, այլ սեփականության բաշխման նոր ձևի անցումային մոդելը: Նա գրել է՝ «բոլորի ու յուրաքանչյուրի» սեփականությունից անհրաժեշտ է անցնել դեպի «առանձին յուրաքանչյուրի սեփականության»: Սոցիալիստական սեփականությունը բաժանելով բոլորի համար հավասար բաժնեմասի՝ յուրաքանչյուր քաղաքացու իրավունքի միջոցով, պետք է վերածվեր անձնականացված քաղաքացիական սեփականության, որով յուրաքանչյուր քաղաքացի ձեռք կբերեր բոլորի համար հավասար նվազագույն սեփականության ռեալ իրավունք: Նրա առաջարկած ճանապարհը կարող էր իրականացվել ԽՍՀՄ հանրային սեփականության քայքայման (վերաբաշխման) ժամանակահատվածում, բայց չընդունվեց երկրի «չափն անցած» ղեկավարների կողմից, որոնք ձգտում էին հնարավորինս արագ հափշտակել «համընդհանուր կարկանդակի» իրենց բաժինը:
Մինչ կոնկրետ առաջարկների դիտարկմանն անցնելը, հարկավոր է հստակեցնել տերմինաբանությունը և նրա հետևում թաքնված հասկացությունների իմաստը: Համաձայն Վիկիպեդիայի` «Ցիվիլիզմը՝ հետսոցիալիստական հասարակական կառուցվածքի փիլիսոփայա-իրավական ըմբռնումն է… Ցիվիլիզմի ըմբռնման հիմքում դրված է հետսոցիալիստական հասարակության մեջ քաղաքացիական (ցիվիլիտար) սեփականության անօտարելի իրավունքի գաղափարը, որը հանդիսանում է «բոլոր քաղաքացիների ընդհանուր սեփականության առանձին սեփականատերերի իդեալական փայը»... Ցիվիլիզմի կոնցեպցիայի համաձայն, սեփականության հարաբերությունների իրավական ձևափոխումը կնշանակի նոր, հետկապիտալիստական և հետսոցիալիստական հասարակական կարգի անցնելը, որի սահմաններում դիալեկտիկորեն վերացվում է տարբերությունը կապիտալիզմի (որպես մասնավոր սեփականության վրա հենված համակարգի) և սոցիալիզմի (որպես մասնավոր սեփականությունը հերքող կոմունիստական գաղափարի վրա հենված համակարգի) միջև»: Այդ կոնցեպցիայի իմաստն է օգտագործել հանրային սեփականության սոցիալիստական հասարակարգի հավաքած փորձը, սոցիալիզմին բնորոշ արատներից ազատ հասարակական նոր ձևի անցնելու համար: Այդ անցման համար առաջարկվում է հաստատել քաղաքացիական սեփականության սկզբունքը՝ հիմնված պետությանը վերագրվող ընդհանուր սեփականության մասի յուրաքանչյուր քաղաքացու անհերքելի իրավունքի վրա:
Ըստ որում, մի մեկնությամբ` «Քաղաքացիական սեփականության օգտագործման իրավունքը գործում է մարդու ամբողջ կյանքի ընթացքում, կարող է և պետք է օգտագործվի նրա ավելացման համար: Քաղաքացիական սեփականության փոխանցումը ուրիշ անձանց բացառվում է, հնարավոր է միայն մասնավոր սեփականության ժառանգական այն մասի տոկոսի փոխանցումը, որը ստեղծվել է քաղաքացու հասարակական-օգտակար գործունեության արդյունքում»: Մեկ այլ հայեցակարգով՝ «Քաղաքացիական սեփականությունը յուրաքանչյուր սեփականատիրոջ իդեալական փայն է բոլոր քաղաքացիների ընդհանուր սեփականության մեջ, որտեղ իդեալական փայը իր էությամբ չի կարող հանվել ընդհանուր սեփականությունից և չի կարող լինել որևէ գործարքի առարկա: Նա կրում է անհատապես որոշված, անօտարելի բնույթ և պատկանում է քաղաքացուն՝ ծնվելուց մինչև մահ»:
Ելնելով յուրաքանչուր մարդու իր ծնված պահից և իր նախորդների կողմից կուտակված հասարակական պաշարների որոշակի մասնաբաժնի բնական իրավունքից, մեզ ավելի մոտ է քաղաքացիական սեփականության երկրորդ ձևակերպումը: Հատկապես հիմք ընդունելով յուրաքանչյուր մարդու անօտարելի, բնական իրավունքը շրջակա բնական միջավայրի և «հանրային կարկանդակի» որոշակի մասի վրա, կարելի է տեղակայել կազմվածքը նոր հասարակության կառուցման համար:
Ի՞նչը պետք է ընդունվի որպես քաղաքացիական հասարակության հիմք: Սոցիալիստական հանրային սեփականությունն արդեն չկա: Մնացել է միայն նրա ոչ վաղ անցյալում գոյության պատկերացումը: Հասարակական կառույցը պետք է լինի նորը: Անգամ երկար ժամանակ ազդագրված ու որպես այլընտրանք հաստատվող, սեփականության կոոպերատիվ ձևը, նոր հասարակական կառուցման համար պիտանի չէ: Որոշակի դժվարություններ են առաջանում նաև ընտանեկան սեփականության ընդլայնման հաշվին խնդրի լուծման փորձերի դեպքում: Չէ որ ժամանակակից ընտանիքը կորցրել է իր կայունության մեծ մասը՝ ապահարզանի ինստիտուտի ընդունումով: Ներսեսյանցի առաջարկած սոցիալիզմից ցիվիլիզմին ուղիղ անցումը, արդեն կորցրած հնարավորության պատճառով, նույնպես չի համապատասխանում նոր պահանջներին: Սկզբունքորեն հնարավոր կլիներ փորձել վերականգնել այդ սեփականության մասը՝ հասարակական ձևին վերադարձի միջոցով: Բայց դա արդեն ոչ միշտ է հնարավոր և չի լինի այնքան արդյունավետ, ինչքան կլիներ քայքայման ընթացքի սկզբում:
Ակնհայտ է, որ տարբեր ազգերին բնորոշ են տնտեսական գործունեության տարբեր մոդելներ, և նրանց համապատասխանող հասարակական միավորումների տարբեր ձևեր: Հասարակության ընթացիկ իրավիճակից, կուտակած պատմական փորձից, հարցերի լուծմանն ուղղված այս կամ այն մոտեցման ավանդական նախապատվությունից կախված ազգը ձգտում է լուծել իր առջև կանգնած խնդիրներն արդեն հայտնի ճանապարհով՝ փորձածի հետ համեմատելով:
ԽՍՀՄ-ում փորձարկված ոչ սոցիալիստական սեփականության ձևերից էր, օրինականացված «Կոլտնտեսական բակի սեփականությունը»: Կոլտնտեսական բակը նշանակում էր մարդկանց ընտանեկան-աշխատանքային միավորում, որը տնտեսական անձնական գործունեություն էր վարում ոչ մեծ տնամերձ հողամասում, լրացուցիչ հասույթ ստանալով, ընտանիքի հասուն անդամների կոլտնտեսության հասարակական տնտեսության մեջ աշխատանքից հիմնական հասույթ ունենալու պայմանով: Չնայած հաստատված բազմաթիվ սահմանափակող պայմաններին, բռնությամբ հաստատված կոլտնտեսային տնտեսական գործունեության հետ հակասություններին, հենց այս սեփականության ձևը («Քաղաքացիների այգեգործական, բանջարանոցային և ամառանոցային ոչ առևտրական միավորումների» հետ միասին) նոր նշանակություն ստացավ՝ հաղթած սոցիալիզմի ժամանակ դառնալով խորհրդային մարդկանց գոյատևման միջոց: ԽՍՀՄ սահմանադրության հատուկ հոդվածներ սահմանում էին տարածքների չափերը, ունեցվածքի ցանկը, անասունների, թռչունների ու մանր տնտեսական գույքի քանակը: Կոլտնտեսական բակը պետության նկատմամբ ուներ արտադրանքի մատակարարման, հարկի, պարտադիր ապահովագրության և այլ պարտավորություններ: Կոլտնտեսական բակի գոյության թույլատրման կարևոր պայման էր նրա բոլոր անդամների հավասարությունը: Նրա ներկայացուցիչն էր տնատերը: Վերապահվում էին գոյատևման, ունեցվածքի բաժանման և այլ պայմանները, որոնք ենթադրում էին պատասխանատվության բարձր մակարդակ «անօրեն գործունեության» դեպքում:
Հաստատված պարտադիր կոլեկտիվ գործունեությունից այդպիսի «շեղումները» պայմանավորված էին «պարտադիր հասարակական գործունեություն» կատարելու համար մարդկանց բռնի ուժով միավորելու անհնարինությամբ: Մարդուն հողի հետ կապելու համար տնամերձերի պահպանումը թելադրված էր, պարտադիր համայնական աշխատանքի ընտրված ուղղության սնանկությամբ: Դա պետք է հաշվի առնվի մեր նախագծերը կազմելիս:
Փոփոխությունների սուր կարիքը ժամանակակից պետական այրերին թելադրում է ձեռնամուխ լինել հասարակության վերափոխման նոր, ոչ ստանդարտ լուծումների որոնմանը: Պատահական չէ, որ կառավարման ժամանակակից կառույցները, փակուղուց ելք փնտրելու նպատակով, ներառում են «Հեռանկարային սոցիալական ուսումնասիրությունների կենտրոնի» տիպի ենթակառուցվածքներ: Բոլոր այդպիսի կենտրոններն ունեն մեկ ընդհանուր թերություն: Դրանք ձևավորված են գործող իշխանության կողմից և, հենց այդ պատճառով իսկ, միտված են նրա պահպանմանը: Սկզբունքորեն սխալ է պատկերացումը, թե աշխարհը հնարավոր է փոխել արտաքին, «կոսմետիկ» բարեփոխումներ կատարելով: Անհրաժեշտ են հիմնարար փոփոխություններ, որոնց իշխանավորները կամավոր երբեք չեն գնա: Այդ գործում որոշիչ խոսք կարող է ասել միայն վերը շարադրված ձևաչափով կառուցված և ուժ հավաքած համախոհների խումբը: Միայն Համակարգային ճիշտ հիմքի վրա ձևավորված խումբը կարող է հզոր գործիք լինել ճահճացած հասարակական կառուցվածքի վերափոխման, վերստին և նորովի կառուցման համար:
Գնալով ավելի պարզ է դառնում, որ նոր հասարակարգի կառուցումը հնարավոր է նրա անդամների ազգային դեմքի վերականգնման ճանապարհով: Բնական ձևով հենց այդ ուղիով է գնում ժամանակակից բոլոր հասարակական կառույցների վերակողմնորոշումը: Հասարակական կազմակերպման պարույրը ավարտեց իր հերթական գալարը և դուրս եկավ նոր մակարդակ, արդեն զարգացման փորձարկված ձևերը զսպող գործոնների գիտակցմամբ: Կարևոր է, այդ գիտելիքներն օգտագործելով, գտնել հասարակության կառուցման համընդունելի տարբերակ, որը կբավարարի ինչպես հասարակության անդամներին, այնպես էլ ամբողջ համայնքին՝ ներառնելով մոտ և հեռու հարևաններին: Միայն այդպիսի տարբերակը հավանականություն ունի ընդունվելու և աջակցություն ստանալու, ինչը հույժ կարևոր է ներկա պահպանողական «պետական» շրջապատման մեջ:
Պետք է հենվել տեղական սովորույթների, ավանդույթների, համահայկական և համամարդկային հիմքերի վրա՝ առաքելությանը համապատասխանելուն ուղղվածությամբ: Քանի որ մենք արդեն ընդունել ենք, որ հասարակական կառուցման նոր ձևի հիմքը պետք է դրվի հենց մեզ մոտ, (կենտրոն, կապը սփյուռքի միջոցով, սեփական որոշման փնտրտուք, այլոց փոխանցելու համար), ապա պետք է հաշվի առնվի, որ հենց մեր ազգին են բնորոշ «հնադարյան կոմունիզմի» ձևերը, որոնք, անցնելով դարերի միջով, ընդունեցին ինքնակառավարման վրա հիմնված (համատիրություն) համայնքի ձևը։ Կա նաև ուրիշ ճանապարհ՝ միավորում մաքուր տնտեսական հետաքրքրությունների ընդհանրության վրա հիմնված քաղաքացիական հասարակության ձևի մեջ, բայց ձևափոխված մեր նպատակների համար: Ժամանակակից հայկական հասարակության մեջ սաղմնավորված տեսքով արդեն գոյություն ունեն այդ երկու համակարգերի հիմնական տարրերը:
Շարադրված նյութի վրա հիմնված կոնկրետ առաջարկները հետևյալն են՝
Հարկավոր է ընդունել գործունեության երեք հաջորդական կամ (գերադասելի է) համընթաց ուղղություններ՝ համայնքային, պետական (ՀՀ, Արցախը ներառյալ), համաշխարհային: Ընդ որում, որքան էլ տարօրինակ թվա, վերջինն ամենապահանջվածն է՝ ջանքերի համաշխարհային ուղղվածությունը նոր մակարդակում միավորվելու համար: Ամենուրեք ընթանում են մարդկության զարգացման նոր, համընդհանուր ուղու որոնումները՝ իրեն վարկաբեկած հին, համայնական ձևերից ազատված:
Այդ ուղղություններից ամեն մեկն ունի իր առանձնահատկությունները և պահանջում է յուրահատուկ մոտեցում: Համայնքային տարբերակը կարող է իրականացվել հենվելով համախոհների խմբի (նրա ընդլայնումից հետո) հաջողությունների վրա: Տնտեսական գործոնի առկայության դեպքում ակնհայտ են դառնում համատեղ համայնքային աշխատանքի առավելությունները ցանկացած այլ ձևի գործունեության հետ համեմատած: Արդեն այժմ ՀՀ-ում 16-ից ավելի միավորված համայնքներ են գործում, գյուղական պայմաններում և այլ տնտեսական գործունեության բնագավառներում աշխատելով նոր սկզբունքներով: Այդ կարգի միավորումները հենվում են համայնքային դրամական ֆոնդի վրա, որը ձևավորվում է անդամների կամավոր ներդրումներից, ինչպես նաև արտաքին ներդրումներից, հիմք ընդունելով քաղաքացիական սեփականության ընդհանուր անբաժանելի մասի գործոնը: Ընդ որում, քաղաքացիական սեփականությունն ընդունվում է, որպես ծնված օրվանից մինչ մահը քաղաքացուն պատկանող անօտարելի մաս, որը հնարավոր չէ օտարել ընդհանուր քաղաքացիական սեփականությունից կամ ընդունել որպես որևէ գործարքի առարկա: Ընդհանուր քաղաքացիական սեփականությունը ներառում է պետական ու անձնական սեփականություն կազմող հողը, ընդերքը, բնական բոլոր պաշարները, օգտակար հանածոները, անտառը, ջուրը, բնապահպանական ու էներգետիկ համակարգերը: Ոչ ոք իրավունք չունի յուրացնելու այդ ընդհանուր սեփականության մասը՝ անձնական կամ խմբակային հարստացման համար: Այդպիսի ճիշտ հիմքի վրա դրված համայնքը ի վիճակի է լուծել բավականաչափ բարդ խնդիրներ, որոնք առաջանում են այդ սեփականության ձևի յուրացման և զարգացման ընթացքում (օրինակները տես Հավելված 5-ում):
Համագործակցության այդպիսի ձևը կարող է կիրառվել գործունեության միանգամայն տարբեր բնագավառներում և արդեն ցուցադրել է իր բարձր արդյունավետությունն ու գրավչությունը: Համագործակցությունը հաջողություն է բերում այն ասպարեզներում, որտեղ առաջ գերիշխում էր անջատողականությունը, մրցակցությունը, դիմակայությունը և շահերի բախումը: Ընդհանուր աշխատանքը և, ընդհանրապես, միասնական գործունեությունը մարդուն դարձնում են Մարդ:
Վերաբերմունքը սեփականությանը, որպես անօտարելի միավորի, գոյություն է ունեցել հնուց և հաստատվել է ժամանակակից երկրների մեծ մասի մոտ: Յուրացումը կամ շինարարությունը Հայաստանում թույլատրվում էր միայն «անտեր» տարածքներում, դեռևս Վանի թագավորության ու Միտանիի ժամանակաշրջանից: Անգամ Թուրքիայում պահպանվում է հարյուր տարի առաջ եղեռնի ժամանակ վերացված հայերի սեփականության մասին պատկերացումը: Միայն սոցիալիստական կոչված (փաստորեն անտեր) սեփականությանն անցումը հանգեցրեց գույքի ու հողի բաժանման, դրանց նկատմամբ իրավունքի այդպիսի ձևից հրաժարմանը և անգամ, արգելքի:
Պետական վերակառուցման մակարդակում (ՀՀ, Արցախի հետ) քաղաքացիական սեփականության սկզբունքը հիմք ընդունելով, կարելի է առանձնացնել հեռանկարային ուղղություններ՝ ջանքերը կենտրոնացնելով հասարակության անցումային եղանակներ (պետությունից դեպի նոր քաղաքացիական հասարակություն) ձևավորելու վրա: Քաղաքացիական իրավունքի միասնությունը (ամբողջ պետության տարածքի վրա) շեշտադրում ու բարձրացնում է այդ քաղաքացիական սեփականության մեր անձնական մասի նկատմամբ, որևիցէ մեկի կողմից (ներառյալ պետական պաշտոնյաների) կառավարման անհնարինությունը: Միայն հաշվի առնելով քաղաքացիական սեփականության այդ մասի բոլոր տերերի կարծիքներն ու ցանկությունները հնարավոր կլինի փոփոխություններ մտցնել նրա կառուցվածքի մեջ: Ոչ ոք չի կարող յուրացնել կամ վարձակալության (ժամանակավոր կամ «հավերժ» շահագործման) հանձնել քաղաքացիական սեփականության այդ մասը (հողը, ջուրը, ընդերքը և այլն) առանց նրա բոլոր սեփականատերերի կարծիքը հաշվի առնելու: Օգտագործումն ու շահույթի ստացումը հնարավոր է միայն ընդհանուր համաձայնության և բոլոր սեփականատերերին շահույթից հավասար մասի հատկացման դեպքում:
Սկզբունքորեն, պետությունը չպետք է ունենա սեփականության իրավունք: Նա միայն պարտավոր է կատարել սեփականատերերի կամքը: Եվ նրա դերը հենց միայն այդ վարչարարական գործողություններն են: Նա պետք է պատասխանատու լինի բոլոր իրական սեփականատերերի առջև: Պետական սեփականությունը կասեցնում է հասարակության զարգացումը և պետք է վերակողմնորոշվի պետության կազմալուծման ժամանակ:
Անցումային ժամանակաշրջանում պահպանվում են պետության որոշ գործառույթներ: Այդ պատճառով անհրաժեշտ է ստեղծել անցումային հասարակական միավորում: Նրա հիմնական նշանակությունն է վերացնել կարծրացած սահմանափակումները՝ Համակարգի պահանջներից ելնելով, նորը ներդնելու համար: Կան նաև ուրիշ խնդիրներ՝ մարդու մեջ մարդկայինի վերահաստատում (պահանջների համակարգում, հասարակական մարդու վերականգնում), նոր ընդհանրության ձևավորում, միավորում (տարածքային, ազգակցական, ըստ ծագման), ազգային միասնության վերականգնում, որից հետո՝ համամարդկայինը:
Ինչպե՞ս համատեղել պետական պահպանողական կառուցվածքը անհրաժեշտ նորամուծությունների հետ: Ընդ որում, պետք է այնպես համատեղել, որ փոփոխությունները կատարվեն առանց ցնցումների, կատակլիզմների, որպեսզի համայնքի բոլոր անդամները գոհ լինեն ու ձգտեն փոփոխությունների: Այսինքն՝ գործի շահագրգռվածությունը և բացակայի հակազդեցությունը՝ առանց համակարգի բռնի, հեղափոխական տապալման:

Նկ. 2. Հասարակության անցումային ժամանակաշրջանի առաջարկվող կառուցվածքը:
Ծրագրվածի անպայման կատարման համար հարկավոր է օգտագործել գաղափարական դրույթներ, կուտակված փորձը և դեռևս պահպանել գործող պետության բոլոր գործառույթները՝ համախոհների խմբի կողմից, որը վերաճել է համահայկական միավորման: Ընդ որում, պահպանված պետական կառույցները պետք է անցնեն ընդարձակված և երկրի վերակառուցման պատասխանատվությունն իր վրա վերցրած համախոհների խմբի ենթակայությանը: Դրա համար խումբը պետք է ներկայացնի զարգացման նոր մակարդակի անցնելու իրագործելի ծրագրեր (նախկինում առաջարկված պարտադրական-ստիպողական տարբերակները, օրինակ, տխրահռչակ «պրոլետարիատի դիկտատուրան», միանգամայն բացառվում են՝ համայնքի ուժային վերածնման սնանկության պատճառով):
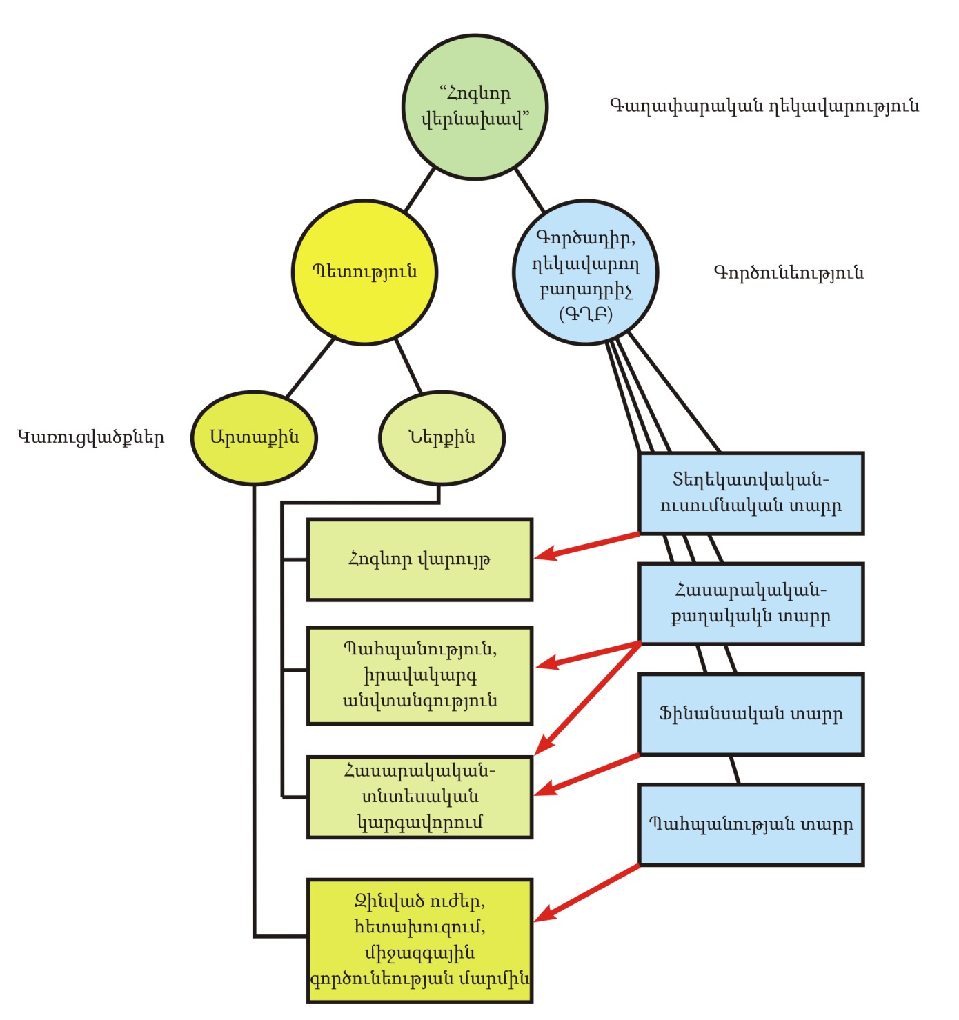
Նկար 2-ում բերված է այդ անցման ժամանակաշրջանի համար հասարակության կառուցման առաջարկվող տարբերակը: Ճանապարհը ներառում է անցումը բրգաձև կառուցվածքից իրավահավասար զարգացող ինքնուրույն իշխանության, որն ուղիղ կապի մեջ է իրավիճակի և Համակարգի պահանջների փոփոխման հետ: Սլաքներով պատկերված է գործադիր, կառավարող տարրերի գերակայությունը պետության համապատասխան կառույցների նկատմամբ: Այդպիսի կառուցվածքը պետք է պահպանվի այնքան ժամանակ, մինչև ինչպես մեր, այդպես էլ բոլոր պետությունների լիակատար ոչնչացումը, անհետացումը:
Պետք է սկսել անցումային կառույցների ձևավորումից, որոնք կապահովեն իշխանության հետզհետե փոխանցումը իշխանական բուրգի կառավարող, ղեկավարող տարրից՝ սեփական ուժերով, մարդու և հասարակության բնական պահանջների բավարարման վրա հիմնված ինքնակառավարման կառուցվածքին: Առաջարկվում է՝ հասարակության վերակառուցման դեռևս կառավարվող ընթացքում հենվել «Հոգեվոր վերնախավի» (ՀՎ) գերակայության վրա, որն աճել ու զարգացել է համախոհների խմբի Հոգևոր-աշխարհաճանաչողական, գաղափարախոսական բաղադրիչից (ՀՃԳԲ, տես նկ. 1): Այդպիսի կառուցվածքի գործունեությունը, անցումային շրջանում, պետք է հիմնվի «երկակի ստանդարտների» սկզբունքի վրա` արտաքին ներկայացման ու ներքին օգտագործման համար: Առավել զարգացում պետք է ստանա ներքին օգտագործման բաղադրիչը՝ միաժամանակ պահպանելով արտաքին մոդելի առավելության պատրանքը միջազգային կազմակերպությունների հետ «աշխատելու» համար: Այդպիսով, հասարակությունը ձեռք է բերում երկակի կառուցվածք: Արտաքնապես կպահպանվի իշխանության իրականացման և վարչարարության գործող համակարգը, իսկ ներսում կընթանա նրա քայքայումը՝ գործառույթների փոխանցումը նոր գործադիր, ղեկավարող բաղադրիչներին (ԳՂԲ): Վերջինները պետք է ձևավորվեն համախոհների խմբի (նրա կազմի ընդլայնման ու աստիճանաբար ընկալման, պետական գործառույթների կլանման ճանապարհով) Կազմակերպող տարրից (ԿՏ)։ Միաժամանակ, հարկավոր է նախատեսել, ինչպես այդպիսի երկակի կառույցների համատեղ գոյությունը, այդպես էլ նրանց գործունեությունն ապահովող գործուն մեխանիզմները: Մեծ մասամբ դա նման է ցանկացած պետության մեջ գոյություն ունեցող երկակի տնտեսվարման ձևին՝ «տեսանելի» և «ստվերային»: Ուղղակի «ստվերային» գործունեությունը ամենուրեք պետք է վերաճի հիմնականի, իսկ «տեսանելին», պետականը՝ աստիճանաբար վերանա: Մենք, հասկանալի է, ժամանակակից «ստվերային» տնտեսությունը չենք համարում ավելի բարոյական կամ որակապես «տեսանելիին» գերազանցող: Երկուսն էլ պետության զավակներն են և, այդ պատճառով էլ, արժանի չեն գովասանքի ու պաշտպանության: Այդ օրինակը բերված է այստեղ միայն այդպիսի «երկակի» հասարակության կազմակերպման հնարավորությունը պատկերելու համար:
Նոր հասարակության կառուցման համար կարևոր օժանդակություն պետք է ցուցաբերեն ուժ հավաքած և քաղաքացիական սեփականության ձևը յուրացրած միավորումները: Ակնհայտ է, որ նրանց ընդլայնումով աճում է մասնակիցների հետաքրքրությունը իշխանության ամբողջ կառուցվածքի փոփոխման և փոխանցման վերաբերյալ, սկսած հասարակության «ցածր» շերտերից մինչև ամբողջ պետությունը: Աստիճանաբար պակասում է ղեկավարության դերը և գործընթացի ղեկավարման ցանկացած ձևի անհրաժեշտությունը: Փոփոխությունները կատարվում են բնական ձևով:
Միայն միջպետական մակարդակով գործող համաշխարհային կառույցների հետ գոյակցությունը պահանջում է ժամանակավորապես պահպանել իշխանության բրգաձև կառուցվածքը: Արտաքին՝ «տեսանելի» պետական մեքենան պետք է ապահովի «միջազգային ստանդարտներին» մեր հասարակության համապատասխանելու պատրանքը: Բայց իրական գերակայող գործառույթները ժամանակավորապես իր վրա պիտի վերցնի համախոհների խմբի ՀՃԳԲ-ի հիման վրա ստեղծված «Հոգևոր վերնախավը»: Նրա վրա է դրվում հասարակության զարգացման ճիշտ ուղու պահպանման ամբողջ պատասխանատվությունը, թշնամական (ավելի շուտ չիրազեկված) շրջապատի պայմաններում: Նա պետք է լուծի բոլոր սկզբունքային, հեռանկարային խնդիրները, ինչպես նաև տա ընթացիկ, «մանր» հարցերի պատասխանները: Նրա գոյության ու երկարատև գործունեության պահանջը կվերանա, ինչը բացատրվում է ժամանակակից հասարակության՝ համակեցության ի սկզբանե դրված հիմքերից զգալի շեղմամբ: Երկար ժամանակ կպահանջվի հասարակության աստիճանաբար դեպի ճիշտ ուղի վերակողմնորոշման համար: Մտածածի հաստատման հետ միասին կվերանա մարդկանց «ղեկավարման» որևէ անհրաժեշտություն: Կվերանա նաև հասարակության ղեկավարման այդ բաղադրիչի գոյության անհրաժեշտությունը: Ամեն մի փոքր կոլեկտիվ, ընտանիք կզարգանա ճիշտ ուղիով ու անհրաժեշտ չեն լինի հսկողությունն ու ղեկավարումը:
Պետական մեքենայի «տեսանելի» կառույցը կպահպանվի մինչև այդ հասարակական կազմակերպության լիովին վերացումը: Նրա բոլոր մարմինները պիտի աստիճանաբար կորցնեն իրենց ֆունկցիոնալ, գործառութային նշանակությունն ու կշիռը և փոխանցեն գործող համապատասխան գործադիր, ղեկավարող բաղադրիչի (ԳՂԲ) մարմիններին: Հիմնական ուղղվածությունը կմնա իշխանության բրգաձև կառուցվածքից հեռացումը և որևէ ղեկավարող օղակից հրաժարումը: Համակարգային սկզբունքներով միավորված մարդկանց խմբի կամ առանձին մարդու ոչ ոք և ոչինչ իրավունք չունի կառավարելու, ուղղորդելու կամ ղեկավարելու: Ուղղման ենթակա են միայն այլ սկզբունքներով գործող միավորումներն ու անձինք:
Հասարակության կառավարման «երկակի» համակարգի այդքան տարբեր ուղղվածության մասերի գոյակցության մեխանիզմը ենթակա է մանրամասն մշակման հիմնական սկզբունքի պահպանման պայմանով՝ «վերևից» ղեկավարման կրճատում, «ներքևից» նախաձեռնության աճ: Համակարգի հետ միավորման ուղղվածությունը պետք է անբեկանելի լինի: Որոշումները պետք է ընդունվեն հիմնական սկզբունքից ելնելով՝ Համակարգային է, թե ոչ: Ուրիշ սահմանափակումներ չկան: Ինչպես և համախոհների խմբում, ընդհանուր ղեկավարությունը պետք է աստիճանաբար կրճատվի մինչև լիովին բացառումը (վերացումը): Հասարակության զարգացման այդպիսի ժամանակավոր մոդելը պետք է ապահովի աստիճանական հեռացումը ղեկավարման կենտրոնացված ձևից և որպես արդյունք հանգեցնի ղեկավարման ինքնաոչնչացմանը:
Այս ուրվագծով ձևավորված նոր տեսակի պետությունը, ակնհայտ է, ընդօրինակման լավ փորձ կդառնա և կարող է նախատիպ լինել միջազգային միավորումների բնույթի փոփոխման համար: Միջազգային մակարդակի կապերը հետզհետե նույնպես կկորցնեն միավորման այժմ գործող ելակետային նշանակությունը (ուժեղներին հակազդելու համար) ու կստանան իսկապես Համակարգային բնույթ՝ բազմազանության ավելացման ուղղվածություն:
Անհապաղ քննարկում և լուծումներ պահանջող, բազմածավալ կենսական խնդիրների հետ հետագա ծանոթության համար հատուկ կազմած է Հավելված 6-ը:
Համաշխարհային վերակառուցումը, չնայած կողմերի մեծ ցանկությանը՝ հասնել փոխադարձ ընդունելի լուծման, հանդիպում է ավելի մեծ դժվարությունների: Պատճառը հենց պետությունների միջև գոյություն ունեցող կապի կառուցվածքն է: Նա, իր էությամբ, մնում է ոչ համակարգային, հիմքում ունենալով պայքարը՝ նոր տարածքների, միջոցների ու շուկաների համար: Փոխազդեցությունը սկզբունքորեն չի հակասում հակադրությունների պայքարի Համակարգային օրենքին, բայց երբ այն մնում է (մյուս կողմի ցանկությունն անտեսող) փոխհարաբերությունների միակ տարբերակը, ապա Համակարգը այդպիսի միությունը անշեղորեն կվերադարձնի միասնությունը պահպանելու անհրաժեշտության հուն: Այդ պատճառով, աշխարհի վերակառուցումը նույնպես պետք է հենվի այդ նույն միավորող համընդհանուր քաղաքացիական սեփականությունը հաստատող սկզբունքի վրա:
Աշխարհի վերակառուցման գործում հիմնական դերը պիտի կատարի փոփոխությունների միտումով միավորված համախոհների խումբը: Հենց նրա նախնական ճիշտ հիմնադրույթները կարող են օգնել տեղաշարժել հասարակության զարգացումը անհրաժեշտ ուղղությամբ: Խմբի բոլոր բաղադրիչները միավորվում են գաղափարով, ոգով և այդ հիմքի վրա ձևավորված աշխարհայացքով:
Առանձնանում են ընթացիկ ու վերջնական նպատակները՝ հիմնված գործող նյութական, հոգեվոր և ոգեղեն բաղադրիչների միասնության վրա:
Առաջարկվում է հասնել հետևյալ վերջնական կառուցվածքին՝ որևիցէ կառավարում բացառող հասարակարգի կազմակերպում, որը հիմնված կլինի հավասարության միասնական Համակարգային գաղափարի, բոլորի ու մարդկության ամեն մի տարրի հնարավոր ավելի մեծ բազմազանության անհրաժեշտության վրա: Այդպիսի հասարակության կառուցման հիմնական սկզբունքներն են` զգալ, հասկանալ, պատկերացնել, գործել: Գործողության այդ հաջորդականության վերջին տարրը պետք է պայմանավորված լինի հստակորեն մշակված ծրագրով:
Առաջարկվող հասարակական կառույցի վերջնական կազմակերպման ձևը (նպատակը) տըրված է Հավելված 7-ում:
Բնազդորեն մենք զգում ենք, որ մեր գործողությունները զգալիորեն շեղվել են ԲԱՐՁՐԱԳՈՒՅՆ ԱՌԱՔԵԼՈՒԹՅՈՒՆԻՑ: Եվ դրանում կա ճշմարտության մեծ բաժին: Այն, ինչին մեզ սովորեցրել էին 12 հազար տարի առաջ, չի համապատասխանում մեր այժմյան գործունեությանը, և անգամ, մտքերին: Իրավիճակի ամեն մի փոփոխման մեջ կողմնորոշվելու համար անհրաժեշտ է կարողանալ տարբերակել, թե կոնկրետ գործողությունը կամ հակազդեցությունը ինչքանով է համապատասխանում Համակարգի նպատակներին: Մենք կարող ենք այդպիսի տարրական ինքնավերահսկողությամբ զգալիորեն մոտենալ մեր հիմնական խնդրի լուծմանը:
Առաջարկվող հերթականությունը նկարագրում է իրավիճակի փոփոխման ընթացքը: Անհրաժեշտ է սկսել անձնական մոտեցման փոփոխումից, հետո միավորվել խմբում, ապա նրա ընդլայնումով հասնել մինչև ազգին ու պետությանը և, վերջապես, անցում կատարել համաշխարհային մակարդակի: Հիմնական դժվարությունները կապված են մարդկանց բաժանման գոյություն ունեցող պետական համակարգի քայքայման հետ, ինչը անհնարին է թվում առկա իրավիճակում: Բայց դա այդպես չէ: Մենք կարող ենք անել ամեն ինչ: Պետք է միայն ցանկանալ, կշռադատել և գործել:
Շարադրված գաղափարների տարածման ու հաստատման համար կարևոր գործոն պիտի լինի այն համոզմունքը, որ Երկրագնդի ամբողջ բնակչությունը Հայկական բարձրավանդակից գաղթածների սերունդներն են: Մենք բոլորս այստեղ փրկված մարդկության միասնության կողմնակիցների ժառանգորդներն ենք: Մեզ վրա է դրված մարդկության գալիք աղետից խուսափելու առաքելությունը: Մեզ տրվել է բացառիկ հնարավորություն օգտագործել երկրի ու տարածաշրջանի բնակչության (հիմնականում հայազգի) ձևավորված մոնոազգային միասնությունը: Ամեն ինչ ինքն իրեն դասավորվում է այնպես, որպեսզի կայանա ոչ պետական ազգային հասարակարգը: Այլ ազգերի ու պետությունների մոտ այդպիսի միասնություն գոյություն չունի: Օրինակ, ռուսաստանցիները տանջվում են հենց առաջին քայլի պահին՝ ուզում են հասկանալ, ովքե՞ր են ռուսները և ինչով են նրանք տարբերվում ռուսաստանցիներից:
Այլ ազգերը լավագույն դեպքում ունեն 2-3 հազար տարվա պատմություն: Մեր հաշվարկը հատուկ է՝ ունի 12 հազար տարվա երկարակեցություն: Մենք ոչ միայն ազգ ենք ու ժողովուրդ: Ինչքան էլ դա վերամբարձ հնչի, մենք յուրահատուկ ենք ու մեր դերը յուրահատուկ է: 12-րդ հազարամյակում Հայաստանի հիմնական առանձնահատկությունը Համակարգային սկզբունքներին անցնելու մեջ էր (կենտրոն, որից կախված է մարդկության հետագա գոյությունն ու զարգացումը): Մենք ապրում ենք սքանչելի ժամանակաշրջանում՝ փոփոխությունների ժամանակ, որ հազարամյակներ է սպասվել: Հարկավոր է ստանալ նոր ազդակ և պարուրաձև շարժման նոր պարույրին անցնել:
Այստեղ շարադրվածը վերջնական տարբերակ չէ: Նկարագրված է միայն ընդհանուր ճանապարհը, որին կանգնելու անհրաժեշտությունը պետք է ընդունեն բոլոր ցանկացողները և, անգամ, չցանկացողները: Դա ուղղակի օբյեկտիվ անհրաժեշտություն է՝ հիմնված Համակարգի զարգացման Բարձրագույն օրենքների վրա: Այդ պատճառով, մեխանիզմն աշխատելու է անկախ իրավիճակից ու առանձին մարդկանց կամ հասարակական միավորումների ցանկություններից, որոնք կփորձեն դիմակայել նրան:
Սպասվում է ահռելի աշխատանք՝ գործունեության միանգամայն տարբեր ասպարեզներում: Պահանջվելու են բանականության (ինտելեկտ) սահմանային ծանրաբեռնվածություններ, նյութական ծախսեր ու հոգեվոր ճիգեր: Հետագա առաջխաղացումը պայմանավորված է նոր ուժերի (նոր հնարավորություններով) միացումով: Ցանկանում ենք ու սպասում Ձեր մասնակցությանը՝ համագործակցության ցանկացած ձևաչափով: Ժամանակի հիմնական խնդիրներից է համախոհների խմբի լրացումն ակտիվ մասնակիցներով, որոնք տեսնում են խնդիրը ու ցանկանում են փոփոխություններ՝ նախանշված ուղղությամբ: Դրա համար առաջնային է դառնում համացանցում ակտիվ էջ (սայթ) բացելը: Հարկավոր են գումարներ և այդ բնագավառի բանիմաց մասնագետներ՝ արդեն հաստատված ճշմարտությունների ու օրինաչափությունների տարածման համար:
Հիմնական գաղափարը կարող է շարադրվել հետևյալ կերպ: Մենք Ամբողջի մասն ենք, ստեղծված ենք բազմազանությունը մեծացնելու համար և կարող ենք ազդել նրա վրա մեզ փոխելով: Մեր ապագան կապված է մեր առաքելությունը հասկանալու մակարդակի և նրան համապատասխան փոփոխվելու հետ: Ճանապարհը՝ ներքին վերածննդից դեպի համախոհների խմբի մեջ միավորվելը, այն ընդլայնելով հասնել մինչև ազգի մակարդակին, ապա՝ մեկ երկրում իշխանության պետական համակարգի փոփոխումով՝ դեպի ամբողջ մարդկության վերափոխում:
Մեր վերջնական նպատակը, համաշխարհային աղետից 12 հազարամյակ հետո, մեր կյանքի ու Մոլորակի բոլոր մարդկանց կյանքի բարելավումն է:
Հավելված 1
ՍՈՑԻԱԼԱԿԱՆ ՀԵՂԱՓՈԽՈՒԹՅՈՒՆԸ ՆՈՐ ՔԱՐԵ ԴԱՐԻ ԺԱՄԱՆԱԿԱՇՐՋԱՆՈՒՄ՝ ՉԱՅՈՆՅՈՒԻՑ ԴԵՊԻ ՉԱԹԱԼ-ՀՈՒՅՈՒԿ
Հետազոտությունների խորացված արդյունքը ներկայացնում է Բերնհարդ Բրոզիուսը: Անատոլիայում, ավելի ճիշտ, նախկին քաղաք Չատալ-Հույուկի հնագիտական պեղումների նրա հետազոտության արդյունքները, հանգեցնում են միանգամայն միանշանակ եզրակացության՝ այստեղ, նոր քարե դարի (նեոլիթի) բուռն շրջանում, մեր թվարկությունից 7000 տարի առաջ տեղի է ունեցել սոցիալական հեղափոխություն, որը ոչնչացրել է գերիշխող բոլոր հին ավտորիտար և հիերարխիկ սոցիալական կառուցվածքները և ծնունդ տվել ազատության և հավասարության հասարակությանը, որը գոյություն է ունեցել 3000 տարի:
Նա, ով թերահավատորեն կշարժի գլուխը, պետք է հիմնավորապես ծանոթանա խորապես փաստարկված ուսումնասիրությանը այդ մասին, հավանաբար, մարդկության պատմության մեջ առաջին ազատ հասարակության մասին: Նույնիսկ, ցանկացած հեղափոխական համոզմունքներից հեռու, պահպանողական բուրժուական պատմաբաններն ու հնագետները, այլ բացատրություն չեն գտնում այն ժամանակվա հասարակական փոփոխություններին, քան սոցիալական հեղափոխությունը։ Չնայած տեքստը հրապարակվել էր դեռևս 2004 թ., այդ փաստը մինչև օրս բոլորովին անհայտ է մարդկանց մեծ մասին։ Դա զարմանալի չէ, հաշվի առնելով, թե հասարակության որ դասն է ֆինանսական միջոցներ տրամադրում հնագիտական պեղումների իրականացման համար և ում ձեռքում են մասնագիտական ամսագրերն ու ԶԼՄ-ը: Նոր քարե դարի (նեոլիթի) ժամանակաշրջանում սոցիալական հեղափոխության մասին փաստը կարող է զգալի վնաս հասցնել տիրող դասակարգին։ Չէ որ դա ցույց է տալիս, որ արմատապես փոխել հասարակությունը, հեռացնել պորտաբույծներին ու կեղեքողներին և հաղթահարել հասարակության նահապետական պառակտումը հնարավոր է: Բացի Մախնովյան շարժման մի քանի տարվա (1917-1921 թթ.) ազատությունից Ուկրաինայում և 1936 թ. սոցիալական հեղափոխությունից Իսպանիայում, նման իրադարձություն մենք չգիտենք։ 3 հազար տարիների ընթացքում այն, կարծես, գրեթե եզակի է։ Այն, որ այս իրադարձությունը հասկանալի ձևով հասցված է մարդկանց, Բերնհարդ Բրոզիուսի արժանիքն է։
======================================
Մ.թ.ա. 7000 - 4000 թ.թ. Անատոլիայի ու Բալկանների տարածաշրջանում գոյություն ուներ հավասարության հասարակություն, որտեղ տղամարդիկ և կանայք հավասար էին, իսկ պատերազմները հայտնի չէին: Կյանքի բարձր մակարդակ բոլորի համար կրկին ձեռք բերվեց միայն շատ հազարամյակներ անց։ Չաթալ-Հույուկ բնակավայրում ավելի քան 1000 տարի ապրել է մինչև 10 հազար մարդ: Հնագիտական գտածոները վկայում են ոչ միայն հավասարապաշտական հասարակական կառույցների զարգացման, այլև թույլ են տալիս պատկերացում կազմել ազատ հասարակության մշակութային ձեռքբերումների մասին։
Բերնհարդ ԲրոզիուսՈւտոպիան՝ հեռու անցյալի ժառանգություն
Բարձր զարգացած մշակույթի հայտնաբերում Անատոլիայում
1958թ. բրիտանացի հնագետ Ջեյմս Մելաարտը Հարավային Անատոլիայով հետախուզական շրջագայության ժամանակ հայտնաբերեց քարե դարի բնակատեղիների շերտերից կազմված մի բլուր։ Հնագետին ապշեցրին նրա չափերը։ Քանի որ բլուրը գտնվում է ճամփաբաժանում, այն այդպես էլ կոչվում է՝ «Բլուր ճամփաբաժանին», Չաթալ-Հույուկ (նկ.1)։ 1961թ. Մելաարտը պեղումներ նախաձեռնեց, որոնք (ընդմիջումով 1964թ.) շարունակվեցին մինչև 1965թ.։ Հետազոտությունները վերսկսվեցին 1993թ.։ Բրիտանացի Յեն Հոդդերի ղեկավարությամբ նոր պեղումներ նախաձեռնվեցին։ Նրանք հաշվարկված են 25 տարվա ժամկետով և հանդիսանում են մեր ժամանակի խոշորագույն հնագիտական ծրագրերից մեկը (Balter 1998։ 1442/2)։
Բլուրը կազմված է 12, իրար վրա դասավորված, քարե դարի քաղաքի շերտերից, որը բնակելի է եղել մ.թ.ա. 7300թ. մինչև 6100թ., այսինքն, 1200 տարի առանց ընդմիջման։ (Բերված բոլոր տարեթվերը մ.թ.ա. ժամանակաշրջանին են վերաբերվում և վերցված են Thissen 2002 աղբյուրից)։ Այսօրվա գնահատականներով Չաթալ-Հույուկում որոշ ժամանակահատվածում միաժամանակ ապրել է 10 հազար մարդ (Hodder 1998: 8/1)։ Բնակավայրը երբեք չի ենթարկվել ավերումի, կամ կողոպուտի, և Մելաարտին Հոդդերի հետ միասին սպասում էին հիանալի պահպանված մեծաքանակ գտածոներ։
Թեև Մելաարտը առաջինն էր, ով գտավ քարե դարի ժամանակաշրջանի քաղաքը, նա գտավ ոչ ամենահին քաղաքը, ոչ «ամենաառաջինը»։ Հետագա տասնամյակներին, ինչքան հնագետներն ավելի էին թափանցում Արևելյան Անատոլիայի խորքերը, այնքան ավելի հնադարյան էին դառնում մշակութային կենտրոնները (նկ.1)։ Վերջապես, 1990թ. հայտնաբերվեց առայժմ գտնված բնակատեղիներից ամենահինը՝ Հալլան-Չեմին, որտեղ երկարատև ապրել են նստակյաց մարդիկ (Rosenberg 1999, Rosenberg և Redding 2000)։ Հալլան-Չեմին հիմնադրվել է մ.թ.ա. 10200թ.։
Այստեղ կարճ ժամանակով կանգ առնենք, որպեսզի ժամանակի մեջ կողմնորոշենք այդ տարեթվերը։ Հալլան-Չեմիի հիմնադրումից 800 տարի առաջ, մոտավորապես մ.թ.ա. 11000թ. Պիրենեյան թերակղզում դեռևս քարանձավների պատերն էին նկարազարդում (Lorblanchet 1997։ 268)։ Հալլան-Չեմիի հիմնադրումից 800 տարի հետո, մոտավորապես մ.թ.ա. 9700թ. ավարտվում է սառցադաշտային ժամանակաշրջանը (Caspers et al. 1999։ 93)։ Եթե Հալլան-Չեմին Արևելյան Անատոլիայում դարաշրջան է բացում, ապա քաղաքներից ամենաարևմտյանը՝ մ.թ.ա. 4600թ. հիմնադրված Բեյջեսուլթանը ավարտում է այն (Mellaart 1998։ 61)։ Մ.թ.ա. մոտ 4000թ. առաջանում է շահագործող դասակարգ, որը վերջնականապես հաստատվում է մ.թ.ա. 3000թ.։ Մետաղական զենքի, գրի և պետության զարգացման հետ ձևավորվում են շահագործման ամենաէֆեկտիվ մեխանիզմները շահագործող դասակարգի ձեռքում։ Բեյջեսուլթանը Տրոյայի նման դառնում է Խեթական պետության կարևոր «փոխթագավորության» մայրաքաղաքը (Lloyd 1974։ 211)։ Այստեղ մենք վերադառնում ենք դեպի մեզ հայտնի պատմություն։

Նկ. 1.
Այսպիսով, Անատոլիայի բարձր զարգացած մշակույթը ժամանակի ու տարածության մեջ տարածվում է սառցադաշտային շրջանի ավարտի (արևելք) և պատմության սկզբի միջև (արևմուտք)։ Այս տարեթվերի միջև ընկած 6000 տարին հենց ներառում է նոր քարե դարի (նեոլիթ) ժամանակաշրջանը, այսինքն քարե դարի վերջին փուլը, որի ժամանակ մարդիկ դեռևս իրենց աշխատանքի գործիքները մետաղից չէին պատրաստում, բայց արդեն նստակյաց էին և զբաղվում էին գյուղատնտեսությամբ ու անասնաբուծությամբ։
Նոր քարե դարը սկսվում է «քարեդարյա հեղափոխությունից»։ Մենք էլ սկսենք դեպի անցյալ մեր ճանապարհորդությունը քարեդարյա հեղափոխությունից, Անատոլիայի հեռու արևելքում գտնվող Չայոնյու կոչվող վայրից (նկ.1), մեր թվարկությունից 10 հազար տարի առաջ։ Արևելյան Անատոլիայում են գտնվում Չաթալ-Հույուկի (Voigt 2000)` անատոլիական քաղաքակրթության և կոմունիզմի արմատները (Özdogan 1997)։
Սոցիալական հեղափոխություն
«Նեոլիթյան հեղափոխություն» հասկացությունը ձևակերպվել է 1936թ. մարքսիստ հնագետ Գորդոն Չայլդի կողմից (Patterson 2003։ 44) ցույց տալու համար քոչվորական որսորդությունից ու հավաքչությունից անցումը սննդի արտադրության հետ կապված նստակյաց կյանքի։ Տերմինն առաջացել է «արդյունաբերական հեղափոխության» նմանությամբ՝ գործընթաց, նկարագրված որպես հեղափոխություն միայն արտադրողական ուժերի բնագավառում (Grünert 1982։ 167-169)։ Սակայն, ինչպես պարզվեց մի քանի տարի առաջ, արտադրողական ուժերի հեղափոխությունը կապված էր իսկական սոցիալական հեղափոխության՝ սոցիալական հարաբերությունների հեղափոխական բարեփոխումների հետ։
Արևելյան Անատոլիայի Չայոնյու բնակավայրում կարելի է պարզորոշ հետևել նոր քարեդարյա հեղափոխության տարբեր փուլերին բնակության շերտերի հաջորդականությամբ։ Թեև հիմնարար նորարարություններից (տնաշինարարություն, գյուղատնտեսություն, անասնապահություն) ոչ մեկը հենց Չայոնյու բնակավայրում չի առաջացել, նոր տեխնիկայի ներմուծման ժամանակային հերթականությունը ճշտորեն համապատասխանում է այն հաջորդականությանը, որով նա երևան էր գալիս (թող որ ուրիշ տեղերում)։ Ամենաստորին շերտերը (մ.թ.ա. 8800-8500թ.թ.) վկայում են հաստատուն նստակյաց կյանքի մասին՝ հիմնված որսորդության և հավաքչության վրա (Özdogan 1999a: 42-44), ավելի վերին շերտում (մոտ մ.թ.ա. 8000թ.) հայտնաբերվում են առաջին (ներմուծված) սերմերը (Özdogan 1994: 40/1), ավելի վերևում ապացուցվում է ոչխարի առաջին հոտի առկայությունը մոտ մ.թ.ա. 7300թ. (Cambel and Braidwood 1983: 164)։ Նստակյացության, գյուղատնտեսության և անասնապահության առկայությունով մենք ունենում ենք բոլոր երեք հիմնարար նորամուծությունները արտադրողական ուժերի նեոլիթյան հեղափոխության առաջին փուլի համար։ (Արտադրողական ուժերի նեոլիթյան հեղափոխության երկրորդ փուլն ընդգրկում էր հաջորդ տեսակների բույսերի ու կենդանիների ընտելացումը և նոր տեխնոլոգիաների զարգացումը, ինչպիսիք են կերամիկական և մետաղական իրերի պատրաստումը։ Բայց այստեղ այն սկսվեց միայն սոցիալական հեղափոխությունից հետո։)։
Բայց այդ տեխնիկական առաջընթացը իրականացվում է դեստրուկտիվ, նահապետական, հիերարխիկ և ծայրահեղ դաժան հասարակությունում։ Չայոնյուի հիշված շինարարական շերտերից մեկում, բացի բնակելի տներից ու ամբարներից, կար նաև «հատուկ շինություն» 8-ը 12 մետրի վրա մակերեսով՝ առանց պատուհանների ուղղանկյուն մեծ շինություն, որը փորված էր լեռան լանջին և ավարտում էր բնակավայրը արևելքից (Schirmer 1990: 378)։ Այդ տաճարի առջև (Ozdogan 2002: 254) կար 1500 քառ. մետր մակերեսով ուղղանկյուն հրապարակ, շրջափակված մինչև 2 մետր բարձրությամբ ամբողջական քարաբեկորներով (Cambel and Braidwood 1983: 162)։ Մի խոսքով, իր հոյակերտությամբ ճնշող շինություն։
Հյուսիսային կողմից հրապարակը եզրափակում էին 3 մեծ տերունական տներ, միատեսակ ճակատներով, կողմնորոշումով և իրարից նույն հեռավորության վրա։ Այդ տները կանգնած էին ավելի բարձր պատվանդանի վրա՝ կառուցված մեծ ու սրբատաշ քարերից, ունեին խնամքով շարված պատեր, քարե աստիճաններով պատշգամբներ (վերանդա)։ Այդ երեք տներում կուտակվում էր հասարակական ունեցվածքը՝ լեռնային բյուրեղապակու մեծ կտորներ, քարե արձաններ, խեցիներ Միջերկրական և նույնիսկ Կարմիր ծովից (Özdogan 1994: 44), նաև ներմուծված բարձր որակի զենք։
Բնակավայրի արևմտյան մասում տները կրկնակի անգամ փոքր էին, ավելի վատ որակի, առանց լրացուցիչ զարդարանքի և կառուցված էին ոչ միատեսակ նախագծով։ Նրանցում գտնվել էին, կյանքի համար անհրաժեշտ, ոչ մեծաքանակ գործիքներ։
Եթե ճարտարապետությունն ու գտնված հարստությունը արդեն վկայում են հարստության և իշխանության անհավասար բաշխման մասին, ապա մեկ յուրահատուկ գտածո ուղիղ ապացուցում է արտադրության միջոցների մասնավոր սեփականության գոյությունը։ Աշխատանքային գործիքների արտադրության համար անհրաժեշտ ամբողջ տեղական և հեռավոր տեղերում առևտրի միջոցով ստացված (օբսիդիան/վանակաթ/, կայծքար) հումքը հայտնաբերվել էր բացառապես տաճարի մոտ տեղակայված տներում։ Այնտեղ դրանք շարված էին մինչև 5 կիլոգրամանոց կտորներով։ (Հարկ է նշել, որ պատրաստի արտադրանքը կշռում է 4 կգ)։ Բայց ոչ մի հետք քարի մշակումից առաջացած թափոնների կամ որևէ աշխատանքային գործունեության։ Տրամագծորեն հակառակ պատկեր էր արևմուտքի աղքատ տներում։ Այստեղ հումք չի հայտնաբերվել, բայց փողոցներում թափված էին վանակաթի ու կայծքարի մշակման թափոնները։ Բոլոր այս փաստերը ցույց են տալիս, որ կար մարդկանց փոքր խումբ, որը չաշխատելով ուներ հարստություն և մարդկանց մեծ խումբ, որն աշխատում էր՝ չունենալով հարստություն։ Գոյություն ունեին դասակարգեր։ Գործերի այդպիսի դրվածքը խտացված ձևով շարադրված է Մեհմեդ և Ասլի Յոզդոհանի (1989։ 72-74) և համարյա դասակարգային վերլուծության ձևով Դևիսի մոտ (1998)։
Հատկանշական է, որ նաև այդ, մեզ հայտնի ամենահին, դասակարգային հասարակությունը մեր առջև հառնում է որպես նահապետական (Hauptmann 1991: 161/3, 2002: 266f, Ozdogan1999b: 234/2) և կտրուկ ոչ կառուցողական։ Սարի մեջ փորված, քարանձավների նման մռայլ, տաճարները ծառայում էին ակնհայտ խիստ կազմակերպված հասարակությունում (Özdogan 1994: 43, Ozdogan 1999b: 231) իշխանությունը պահելու համար (բացահայտ տեռորի՝ մարդկային զոհաբերությունների օգնությամբ)։ Բոլոր շերտերի տաճարներում արյան գետեր էին հեղվում, ինչի մասին վկայում է դաշույնների, զոհասալերի և հատուկ փորված հոսքահորերի վրա հայտնաբերված հաստ կեղևը (Schirmer 1983: 466f և ծանոթություն 5, տես նաև 475, Schirmer 1990: 382, 384, Hole 2000: 200 և շարունակ)։ Հեմոգլոբինի հետազոտություհը հաստատեց, որ խոսքը գնում է մարդկային արյան մասին (Loy և Wood 1989, Wood 1998)։ Տաճարներից մեկի պահեստարաններում առկա էին ավելի քան 70 մարդկային գանգ և մոտ 400 մարդկանց կմախքի մասեր (Özdogan և Özdogan 1989: 71/2), «որոնք շարված էին իրար վրա մինչև պռունկները» (Schirmer 1990: 382)։ Արևելյան Անատոլիայի մյուս բնակավայրերում իրադրությունը նմանատիպ էր (Մարդկային զոհաբերությունների մասին տես՝ Hauptmann 1991, Hauptmann 1991/92: 22, Zick 1992, հասարակության ձևի մասին տես, օրինակ՝ Ozdogan և Ozdogan 1998, Rosenberg և Redding 2000, Hole 2000)։
Սակայն այն ժամանակ, երբ երկրագնդի մյուս մասերում այդպիսի դասակարգային հասարակության զարգացումը շարունակվում էր ընթանալ (համեմատեք զուգահեռները Կենտրոնական Ամերիկայի մշակույթների հետ) Արևելյան Անատոլիայում պատմությունը լրիվ ուրիշ ընթացք ստացավ։
Մի գեղեցիկ օր, 9200 տարի առաջ, Չայոնյու բնակավայրում մեծ հրապարակի հյուսիսային կողմի տերունական տները հրդեհվեցին, և այնքան արագ, որ տան տերերը չհասցրեցին փրկել իրենց հարստությունները (Devis 1998: 259/2, 260/2): Տաճարը ավերվեց ու հրդեհվեց, նույնիսկ հատակն էր արմատախիլ արված (Schirmer 1983: 467, 1990: 384), քարե սյուները հրապարակի շուրջ խորտակված էին, իսկ նրանցից ամենախոշորները ջարդված (Özdogan և Özdogan 1989: 74, Ozdogan 1999a: նկ.41, նկ.42)։ Հրապարակն ինքը, որը մինչ այդ խնամում էին 1000 տարվա ընթացքում՝ պահպանելով կատարյալ մաքրություն, վերածվել էր ամբողջ բնակավայրի թափոնների կուտակման վայրի (Ozdogan և Ozdogan 1989: 72/1, Özdogan 1997։ 15)։ Կարճ ու քաոսային անցումային շրջանից հետո սկսվեց բոլոր տների քանդումը։ Հյուղակներն Արևմուտքում ընդմիշտ անհետացան, իսկ հրդեհված տերունական տներից մի քանի քայլ այն կողմ արդեն կանգնած էր նոր Չայոնյուն։ Նոր տները իրենց չափերով համեմատելի էին հին տերունական տների հետ (Schirmer 1988: 148 և այլն), բայց հյուղակներ կամ վատ կառուցված տներ այլևս չկային (տես շինությունների հատակագծերի հերթականությունը՝ Özdogan 1999a: рис.35, նկ.46, նկ.47)։ Բոլոր տներում բնակիչներն աշխատել են (Özdogan 1999a: 53/1), սոցիալական ցանկացած տարբերություններ վերացված էին (Özdogan 1999a: նկ.47, նկ.50, նայիր նաև՝ Schirmer 1988: 148 և շարունակությունը)։
1989թ.-ին, այդ գտածոների գիտական փաստաթղթավորումից հետո, Չայոնյուի պեղումների ղեկավար Մեհմեդ Յոզդոհանը 1997թ.-ին կարողացավ բացառել օտար ժողովուրդների ներխուժումը, համաճարակները, բնական աղետները և եկավ այն եզրակացության, որ այդ փոփոխության միակ պատճառը կարող էր լինել սոցիալական հեղաշրջումը (Özdogan 1997: 13-17, 33, հաստատված է՝ Özdogan 1999b: 232/2, Özdogan 2000: 167 և ծանոթություն 7)։
Բայց այն հեռավոր դարաշրջանի հեղափոխականներին հաջողվեց ոչ միայն թոթափել հազարամյա արյունալի և շահագործողական տիրապետությունը։ Ավելին, նրանց հաջողվեց գտնել, ձևակերպել և իրականացնել հասարակական այլընտրանքը։ Մ.թ.ա. 7200թ. սոցիալական հեղափոխությունը դարձավ նեոլիթյան կոմունիզմի ծննդյան ակնթարթը։ Առաջանում է հավասարության անդասակարգ հասարակություն, տղամարդու ու կնոջ հավասարությունով՝ հասարակություն, որը կարճ ժամանակում տարածվեց ողջ Անատոլիայով, միաժամանակ նաև Բալկաններում և գոյություն ունեցավ 3000 տարի [Սոցիալական փոփոխությունների մասին տես Յոզդոհանի 4 հոդվածներում՝ 1994, 1997, 2000 и 2002, այդպիսի հեղաշրջման մասին այլ վայրում (Գյոբեկլի-Թեփե) տես Շմիդտի (Schmidt2000: 41) հոդվածները]։
Չաթալ-Հույուկ
Եթե, հետագայում, մենք սահմանափակվելու ենք Չաթալ-Հույուկ բնակավայրի անդասակարգ հասարակության քննարկումով, ապա ոչ նրա համար, որ այնտեղ գոյություն ունեցող հասարակության կառուցվածքը բացառիկ էր (Անատոլիայի մասին, օրինակ, նայիր՝ 4-րդ ծանոթությունում նշված գրականությունում, Եվրոպայի մասին օրինակ, նայիր՝ Gimbutas 1996: 323-349 և Whittle 1996: 69-71, 90-96, 355 և 370-371), այլ հնագիտական իրադրությունից ելնելով։ Ինչպես արդեն ասվել էր, Չաթալ-Հույուկը թաքցնում է զարմանալի քանակությամբ հիանալի պահպանված գտածոներ և շինություններ (Düring 2001: 1)։ Իր վրա ուշադրություն է հրավիրում ոչ պիտանի նյութի կոնսերվացումը, որը չի պահպանվել այն ժամանակի համեմատելի հնագիտական օբյեկտներից ոչ մեկում։ Քաղաքում բռնկված հրդեհը բերել է նրան, որ ավելի ներքևում գտնվող նախորդող շերտում հողը 1 մետր խորությամբ ստերիլացված էր և ամբողջ օրգանական նյութը ածխացել էր (Mellaart 1967: 249)։ Այսպիսով, օրգանական նյութերը պահպանվել են կարբոնացված ձևով և մեզ հայտնի են հյուսվածքների նմուշները (Burnham 1965)՝ հագուստ, իրեր կաշվից և մորթուց, գործված զամբյուղներ և խսիրներ (Mellaart 1967: 98, 259-261, 263), ածխացած սննունդ (Mellaart 1967: 30), նաև փայտյա ամանեղեն, փայտյա կահույք, արկղեր իրենց պարունակությամբ և այլն (Mellaart 1967: 249, 256, Burnham 1965)։ Բացի այդ մարդիկ Չաթալ-Հույուկում նկարազարդում էին իրենց տների, միջին հաշվով, 2 պատերը պատկերներով, դրանով իսկ թողել են վկայություններ այն ժամանակվա կյանքի և ապրումների մասին (Gimbutas 1990)։ Նրանք թաղում էին մահացածներին միասին, հատակի տակ, յուրահատուկ ընծաներով, այնպես որ մենք որոշ չափով անձամբ ծանոթ ենք քաղաքում ապրողների և նրանց ճակատագրերի հետ, ինչքանով որ հնարավոր է այդ մասին դատել նրանց կմախքներից՝ տարիքը մահանալու պահին, սեռը, ծննդաբերությունների քանակը, հիվանդությունները, դժբախտ պատահարները և այստեղից բխող մանկական մահացության ցուցանիշները, կյանքի տևողությունը և այլն (Angel 1971, Hamilton 1996: 242-262)։ Նոր մեթոդները հնարավորություն են տալիս ատամներում միկրոէլեմենտների (Molleson և Andrews 1996) և ոսկորներում կոլագենի (Richards et al. 2003) հետազոտություն կատարել, դրանով իսկ պատկերացում կազմելով, մարդկանց մահանալուց առաջ, վերջին տարիների սննդի մասին։
Մի խոսքով, մենք նախապատմական Չաթալ-Հույուկի մասին ավելի շատ գիտենք, քան ժամանակի մեջ ավելի մոտ տեղակայված պատմական որևէ մշակույթի։
Իսկ որտեղի՞ց է մեզ հայտնի, որ դա եղել է անդասակարգ հասարակություն
Դրա համար սովորաբար կա երեք չափանիշ, իսկ Չաթալ-Հույուկի պարագայում՝ նույնիսկ չորս, որոնք պետք է դիտարկել փոխկապակցված՝
1. Ճարտարապետություն։ Դասակարգային հասարակություններում բնակելի և պալատական ճարտարապետությունը տիրող դասակարգի համար պարզորոշ կերպով տարբերվում է շահագործվող դասակարգի համար բնակելի և աշխատանքի համար նախատեսված ճարտարապետությունից ոչ միայն քանակական արտահայտությամբ (բնակելի մակերեսով), այլև որակով (կառուցվածքով)։ Դեռ երբեք Եգիպտոսում հնագետի համար դժվարություն չէր ներկայացնում տարբերել փարավոնի պալատը գյուղացու կացարանից։
2. Թաղման ծիսական ընծաները։ Եթե հասարակությունում ընդունված է առարկաներ դնել մահացածների գերեզմաններում, ապա դրանց որակական տարբերություններից կարելի է դատել մահացածների տարբեր դասերի պատկանելիության մասին։ Նույնը վերաբերվում է նաև՝
3. Թաղման ծիսական ընծաների ձևավորմանը։ Երկու դեպքում էլ, ակներևության համար, կարելի է նորից հիշատակել փարավոնի և գյուղացու օրինակը։ Սակայն ինչ վերաբերվում է ինչպես թաղման ծիսական ընծաներին, այնպես էլ սպառման իրերին, կարևորը նա է, որ ոչ մեծ տարբերությունը չափանիշ չի հանդիսանում դասակարգային պատկանելիությունը որոշելու համար։ Հարաբերական միջին գերեզմանում սքանչելի առարկան, սպառման իրերի որակի որոշակի տարբերությունները կամ քիչ ավելի հարուստ կամ աղքատ ծիսական ընծաները ավելի բնորոշ են ցածր դասակարգերի համար, դրանք կարելի է հայտնաբերել արդեն Հին Եգիպտոսի գյուղացիական և պրոլետարական ընտանիքներում (Childe 1975: 66 և շարունակաբար)։
Ճարտարապետությունը, թաղման ծիսական ընծաները և սպառման առարկաները հիանալի են պահպանվել Չաթալ-Հույուկում։ Դրանք թույլ են տալիս եզրակացնել այդ հասարակության անդասակարգ կառուցվածքի մասին։ Սրան ավելանում է ևս մեկ չափանիշ՝ Լոուրենս Էնջելը, ով ուսումնասիրել էր թաղվածների կմախքները, ուշադրություն դարձրեց նաև ոսկորների մաշվածության վրա և բոլոր աշխատունակ մարդկանց կմախքների վրա հայտնաբերեց ծանր ֆիզիկական աշխատանքի ազդեցության հետքեր (Angel 1971: 90-92, հաստատումը նոր գտածոներով տես՝ Hodder [2004: 39])։ Էնջելը գրում էր՝ «Դա աչքի զարնող, բայց միանգամայն սպասելի համապատասխանություն է ժողովրդի մոտ, որի ակտիվության մասին վկայում են որմնանկարները» (Angel 1971: 92)։ «Ստեղծագործելու և կայունության համար, ամեն տղամարդու և ամեն կնոջ, վճարը ծանր աշխատանքն էր»՝ շարունակում էր նա։ (Angel 1971: 96)։ Իսկ դասակարգային հասարակություններում, հակառակը, ինչպես հայտնի է, կարգն այսպիսին է՝ ունեվորները ընդհանրապես չեն աշխատում, այնպես որ իշխող դասակարգի ներկայացուցիչների մոտ կարելի է հայտնաբերել հարուստների հիվանդություններ, բայց ոչ ոսկորների մաշվածություն, ծանր ֆիզիկական աշխատանքի արդյունքում։
Անդասակարգ հասարակություն
Բայց այնուամենայնիվ Չաթալ-Հույուկի հասարակական կառուցվածքը հասկանալու բանալի է ծառայում ճարտարապետությունը։
Տները Չաթալ-Հույուկում կանգնած էին պատը-պատին, հարևան տների միջև արանքը բացակայում էր։ Սակայն ամեն տուն ուներ իր սեփական պատերը և տափակ կտուրը։ Քաղաքը «տեռասներով» բարձրանում էր բլուրը (նկ.2), և այդ «մեղվափեթակի կառուցվածքի» մեջ շատ քիչ էին չկառուցապատված բակերը (Mellaart 1967: 68-73)։

Նկ. 2.
Տների մուտքը միայն կտուրից էր։ Ամեն կտուրին կար աստիճան, որը թույլ էր տալիս թաղամասի տարածքում հաջորդ ապրողներին տանիքներով հասնել իրենց տուն։ Կտուրներին գոյություն ուներ կափարիչով ծածկված անցք։ Այստեղ կար ներքև՝ դեպի տան ներսը տանող աստիճան (նկ.3) (Abb. 3) (Mellaart 1967: 70-72)։

Նկ. 3.
Չաթալ-Հույուկի կտուրները վայրի տեղանքում մարդու ստեղծած արհեստական բնապատկեր (լանդշաֆտ) էին կազմավորում (նկ.2), որը դիտվում է որպես յուրահատուկ մշակութային նվաճում (Lewis-Williams 2004: 32)։ Այդ կտուրներին տեղակայվում էին պաշարներով անոթներ, օջախներ և արհեստանոցներ (նկ.3)։ Կտուրները տարածք էին, որտեղ իրականացվում էին արտադրությունը և հաղորդակցությունը, նրանք չունեին մասնավոր բնույթ (Düring 2002: 11/2)։ Ակնհայտ է, որ կյանքը Չաթալ-Հույուկում պետք է կարգավորվեր փոխադարձ պայմանավորվածությունների լիակատարությամբ։ Ոչ միայն ամբողջ սնունդն էր հակավոր կտուրներով տանել, այլև ցանկացած կեղտոտ շոր լվանալը նշանակում էր երկար վայրէջք կտուրներով դեպի գետը (նկ.2)։ Նոր տների կառուցման համար շինանյութը, կավն ու ջուրը տների ներսի պատերի ամենամյա նորոգման համար՝ այդ ամենը պետք է տեղափոխվեր ուրիշ ընտանիքների աստիճաններով ու կտուրներով (Mellaart 1967: 46 և շարունակաբար)։ Կտուրներն, իհարկե, չէր կարելի անսահմանորեն ծանրաբեռնել, ինչի մասին վկայում է երկու քայքայված և փլված կտուրների հայտնաբերումը (Hodder 1998: 8/2, 2003: 11/1)։ Աղետները կանխարգելել հնարավոր կլիներ միայն պարտադիր պայմանավորվածությունների բարդ ցանցի միջոցով (Martin և Russell 2000: 68)՝ քարացած պարտավորություններ դարձած (Hodder 1998: 9/1), որոնց նյութական հետքերը մեզ այսօր ծիսակատարության նշաններ պետք է թվան (Hodder 1998: 10/2, Lewis-Williams 2004: 56)։
Հատակագծում բոլոր տները ուղղանկյուն են, հարավային պատի մոտ՝ որտեղ աստիճանը կտուրից տանում էր տուն, տեղակայվում էր խոհանոցը, վառարանով և օջախով։ Դիմացը, հյուսիսային և արևելյան պատերի մոտ գտնվում էին քարե տախտակամածներ նստելու, սնվելու և քնելու համար (նկ.4) (Mellaart 1967: 72-74)։ Այդ տախտակամածները նախատեսված էին մեկ մեծահասակի (հնարավոր է մանուկի հետ) կամ 2 երեխայի համար։ Տախտակամածների տակ թաղում էին մահացածներին։ Նրանց վերևում պատերը զարդարված էին նկարներով կամ հարթաքանդակներով։ Միջին քառակուսի մասը, խոհանոցի և տախտակամածների միջև ծածկված էր խսիրով և ծառայում էր, ինչպես ցույց են տալիս գտնված թափոնները, ինչպես և կտուրները, որպես աշխատատեղ (Martin and Russell 2000: 61 և շարունակաբար)։
Փաստորեն, Չաթալ-Հույուկում գոյություն ուներ միայն մեկ տուն 1500 պատճեներով։ Շինարարության այդ սկզբունքը պահպանվում էր բոլոր հնագիտական շերտերում, այնպես որ 1200 տարվա ընթացքում կառուցվում էին միայն այդ տիպի տներ, ինչպես դա պատկերված է նկ.4-ում։ Բնակտարածության մեջ հավասարությունը տարածվում էր նաև նյութի, հատակագծի, բարձրության և տարածության կազմակերպման վրա (Mellaart 1967: 70-78), նույնիսկ օդի մուտքի վրա (Mellaart 1967: 84)։ Սակայն ներքին հարդարանքը, այսինքն պատերի և տախտակամածների զարդարանքը տարատեսակ էր (Hodder 1996b:362)։ Հենց ինքը, այդ ճարտարապետությունը տեղ չէր թողնում սոցիալական անհավասարության համար։ Բոլոր տները միատեսակ էին որակական իմաստով, ներկայացուցչական կառույցները, ինչպիսիք տաճարներն ու պալատներն են, իսպառ բացակայում են։ Ամեն մի կառույց բնակելի էր։ Բաժանումը «սրբազանի» և «բնակելիի» միջև իրականացվում էր ոչ թե տարբեր կառույցների շինարարությամբ (Hodder 1996a: 6, Hodder 1996b: 362), այլ ամեն առանձին տան ներսում, որտեղ կար «սրբազան» տարածք (տախտակամածները հարթաքանդակների տակ) և «աշխարհիկ» տարածք (խոհանոցը և աշխատատեղը կենտրոնում) (Hodder 1998: 9, Düring 2001: 4/2)։ Այսպիսով, չկար նաև պրոֆեսիոնալ հոգևորականի գոյության անհրաժեշտություն։ (Չայոնյուի պեղումների արդյունքների հիման վրա, կարելի է եզրակացնել, որ սոցիալական հեղափոխության մեջ պաշտամունքային կառույցներն ու քրմությունը լրիվ վերացված էին [Özdogan 1997: 16f, Özdogan 2002])։ 2003թ. ենթադրություն արվեց, որ դեպի կենտրոն տանում էին առանձին փողոցներ։ Քանի որ այնտեղ ենթադրվում էր ներկայացուցչական ճարտարապետություն (Mellink և Filip 1985: 19), Հոդդերը այնտեղ պեղումներ սկսեց և հայտնաբերեց... կենտրոնոկան աղբանոցը։ «Քիչ հավանական է, որ կհայտնաբերվեն հանրային պալատներ կամ շինություններ։ Չաթալ-Հույուկը բաղկացած է միայն հասարակ տներից և թափոններից» (Hodder 2003: 10)։

Նկ. 4.
Մարդկանց սոցիալական հավասարությունը Չաթալ-Հույուկում ընդգծվում էր նաև տների միջև միակ տարբերությունով՝ բնակտարածության չափերով։ Այն համապատասխանում էր ընտանիքի մեծությանը, այնպես, որ ամեն մեծահասակի կամ երկու 15 տարեկանից փոքր երեխաների տրամադրության տակ էր 10-12 քառ. մետր տարածք, ընդ որում ընտանիքի անդամների քանակը որոշվում է տախտակամածերի քանակով (Mellaart 1964: 93, Mellaart 1967: 75, 83; Hodder և Matthews 1998: 49-51 և նկ.6.3)։
Քանի որ մեկ տունը կարող էր ծառայել մինչև 120 տարի (Mellaart 1967: 46 և շարունակաբար), հարց է առաջանում՝ ինչպե՞ս էին մարդիկ հարմարեցնում բնակելի տարածությունը բնակիչների թվի փոփոխմանը։ Պատասխանը, հնարավոր է, կարող է տալ շինարարական հատակագիծը (Mellaart 1967: 72)։ Երեք տախտակամածով ամեն մի տանը (մոտ 30 քառ.մետր) կցված էին նաև 1-2 սենյակ ամեն մեկը 10-12 քառ.մետր մակերեսով, ինչպես երևում է նկ.4-ից։ այդ տարածությունները ծառայում էին պաշարների պահպանման համար, բայց առաջին հերթին ոչ օրգանական, ինչպիսիք են կերամիկայի ջարդոնը, քարե արտադրության մնացորդները, աղբը, վառարանի ու օջախի մոխիրը և այլն (Martin և Russell 2000: 62/2f)։ Եթե աճում էր բնակելի տարածության պահանջը, թափոնը սենյակից տեղափոխվում էր շինհրապարակ, որտեղ դրանք օգտագործում էին նոր տան հիմքի համար (Martin և Russel 2000: 66-68)։ Դատարկված ու մաքրված սենյակը կարող էր ծառայել բնակելի տարածության ավելացման համար (Düring 2001: 5/2)։ Հասկանալի է դառնում թե ինչու ընդարձակված տներում բացակայում էին այդ սենյակները (Mellaart 1967: 72)։ Բայց վարվում էին նաև հակառակ ձևով՝ եթե տանը մնում էր միայն մեկ մարդ, ապա բնակելի տարածությունը կրճատվում էր մինչև 12 քառ.մետր (Hodder և Matthews 1998: 49-51 և նկ.6.3)։
Հետաքրքիր է նաև այն, որ մաքսիմալ հնարավոր բնակելի տարածքներն օգտագործվում էին ոչ ամենասկզբից, այլ առաջացող անհրաժեշտության դեպքում, իսկ անհրաժեշտության պակասելու դեպքում մակերեսները նորից կրճատվում էին։ Եթե տանը բոլորը լինեին չափերով հավասար, դա արտաքնապես կուժեղացներ «հավասարության» տպավորությունը, իսկ իրականում տարբեր մարդկանց նկատմամբ վերաբերմունքը շատ անհավասար կստացվեր՝ մեծ ընտանիքում մարդուն կհատկացվեր ավելի քիչ տարածություն, քան՝ փոքրում։ Շնորհիվ այն բանի, որ Չաթալ-Հույուկում տները հարմարեցվում էին ռեալ իրադրությանը, ամեն բնակիչ միշտ ուներ իր անձնական օգտագործման 10-12 քառ.մետրը։ Չաթալ-Հույուկի «կենդանի տները» (Balter 1998: 1445, Hodder 2002: 5/2) ցուցադրում են, որ մարդկանց պահանջարկները արտադրության հասարակականորեն պարտադիր հիմքն էին։ Հետևությունները մարդկանց այս հավասարության մասին, միաժամանակ հաշվի առնելով նրանց անհատական պահանջարկները, հաստատվում և լրացվում են թաղման ծիսական ընծաների ու կմախքների հետազոտությամբ։
Անհատականությունը և հարաբերությունը սեռերի միջև
Գտնված թաղման ծիսական ընծաներն ընդգծում են, թե ինչպես սոցիալական հավասարությունը շատ չի տարբերվել քանակապես և որակապես (Mellaart 1967: 245), այնպես էլ անհատական առանձնահատկությունները տարբեր մարդկանց միջև։ Ընծաները փոփոխվում են մի գերեզմանից մյուսը և նույնիսկ մեկ տան մեջ (Mellaart 1963: 100f), ապացուցելով, որ իրենք վկայում են առանձին անհատների միջև տարբերությունների մասին և ոչ թե տարբեր դասակարգերի պատկանելիության (Childe 1975: 149f)։
Մելաարտը չէր կարող պատկերացնել, որ իր հայտնաբերած հանրային հարստությունը ընդհանուր էր։ Դրա համար նա ենթադրեց, որ իր պեղած տարածքը քրմական թաղամաս էր, քաղաքի մնացած մասում մարդիկ ապրում էին ավելի աղքատ։ Այս ենթադրության դեմ ծանրակշիռ փաստարկներ առաջ քաշվեցին, հատկապես 1971թ. Էնջելի կողմից կմախքների ուսումնասիրության արդյունքների հրապարակումից հետո։ Սակայն, արդեն 1969թ. ցույց էր տրվել, որ գտնված ամբողջ նյութը ավելի շատ համապատասխանում է առանց սոցիալական հիերարխիայի հասարակությանը (Narr 1969: 12/2, տես հատկապես՝ Grünert 1982: 194, Hermann 1983: 65-68, և վերջապես, Մելաարտի աշխատանքների արդյունքների հիման վրա Hummel 1996: 269)։ Հոդդերի հետազոտությունները շատ արագ տվեցին այն բանի ապացույցները, որ Չաթալ-Հույուկը ամենուրեք նույն տեսքն ուներ ինչպես որ Մելաարտի կողմից պեղված տարածքը (Hodder 1996b: 360/2f, Balter 1998: 1443/2, Hodder 2003: 10)։ Այսպիսով, Չաթալ-Հույուկում բացակայում են մարդկանց միջև այն տարբերությունները, որոնք աչքի են զարնում դասակարգերի բաժանված հասարակությունում։ Համապատասխանաբար, բուրժուական հնագետները այդ հասարակությունը բնութագրում են որպես հավասարապաշտական (էգալիտար) (Balter 1999: 891/3, Moore 1998) կամ քննարկում են հավասարապաշտ (էգալիտար) և կարգերի (աստիճանների) տարբերությունների վրա հիմնված հասարակությունների միջև նուրբ տարբերությունները (աստիճանների տարբերությունների վրա հիմնված հասարակության մասին տես՝ Wason 1994: 153-179, միջանկյալ հասարակության մասին տես՝ Hodder 1996b: 366/2, մաքուր հավասարապաշտ հասարակության մասին տես՝ Hamilton 1996: 262/2. Նաոմի Համիլտոնը գտել է այդ բանավեճը պարզաբանող բառեր՝ «Տարբերությունները դեռ չեն նշանակում կառուցվածքային անհավասարություն։ Հարգանքը ծերության նկատմամբ, աշխատանքային վաստակը, փորձի և գիտելիքի վրա հիմնված հասարակական ազդեցությունը չեն հակասում հավասարապաշտական էթնոսին»)։
Գերեզմանները Չաթալ-Հույուկում վկայում են նաև աշխատանքի հասարակական բաժանման բացակայության մասին, քանի որ մահացածների հետ դնում էին գործիքներ բազային արտադրության ամենատարբեր գործունեության համար և ամեն տան մեջ կար սերմերի սեփական պաշար (Connolly 1999: 798/2)։ Սակայն, պետք է ընդունել անձնական (մասնակի) մասնագիտացումը ըստ հակումների՝ հիմնական արտադրության սահմաններից դուրս եկող գործունեության, ինչի մասին վկայում են ծիսական նվիրատվությունները գեղարվեստական պարագաների (Mellaart 1967: 248) կամ պղնձի տեսքով (Mellaart 1967: 247)։ Մարդիկ Չաթալ-Հույուկում, ենթադրաբար կերամիկական արտադրությունում, գտել էին պղնձի հանքաքարից մետաղական պղինձ ստանալու եղանակը, որի մասին վկայում է պահպանված խարամը (Mellaart 1967: 259)։
Խիստ տարբերությունը դասակարգային հասարակություններից նկատելի է նաև նրանում, որ թաղման ծիսական նվիրատվությունները հատուկ չէին պատրաստվում այդ նպատակի համար՝ դրանք բոլորը առարկաներ էին, որոնցից մարդիկ օգտվում էին կյանքում և որոնք մնացել էին նրանց մահից հետո (Mellaart 1967: 247)։ Դա վերաբերվում է նաև զարդերին, որոնք, «ըստ կարևորության աստիճանի տարբերակման սանդղակում» հավանական է սահմանային էին։ Հոյակապ մշակված կայծքարից դաշույններ, հղկված վանակաթից հայելի, որն ավելի էր փայլում քան անտիկ մետաղական հայելիները (Mellaart 1967: Pl. XIV и XII), և նույն վանակաթից անբասիր գործիքներ (Hamblin 1975: 17), թաղման ծիսական նվիրատվություններում բոլոր գտնվածը, վկայում է ինչպես տարբեր կարողությունների ու գերադասությունների մեջ զարգացած այս կամ այն մարդկանց մասին, որոնք կարողացել են պատրաստել այդ իրերը, այնպես էլ մյուս մարդկանց կողմից հարգանքի մասին, ովքեր այդ իրերը զետեղել են նրանց գերեզմաններում ու չեն սեփականել։ Նմանատիպ իրերը ստիպեցին Մելաարտին այն եզրակացության գալ, որ այդպիսի կատարյալ արտադրանքը կարող էր լինել միայն մասնագետ պրոֆեսիոնալի ձեռքի գործ, մանավանդ որ նա չհայտնաբերեց արտադրության ժամանակ առաջացող թափոններ (Mellaart 1967: 251, Balter 1998: 1443/2)։ Բայց քանի որ տներում պահպանվում էր խիստ մաքրություն, թափոններ հայտնաբերելը ընդհանրապես դժվար էր (Mellaart 1967: 77)։ Այդ պատճառով նոր պեղումների ժամանակ ուշադրություն էր դարձվում նույնիսկ թափոնների միկրոսկոպիկ հետքերին կավե հատակներին և հետազոտվում էր տան աղբը։ Այդպես հնարավոր եղավ հայտնաբերել քարի մշակման թափոնների հետքեր։ Դա նշանակում է, որ այդպիսի աշխատանքը չէր կարող լինել մասնագետ պրոֆեսիոնալների գործը, բայց իրականացվում էր ամեն ընտանիքում կամ ավելի բարդ արտադրական պրոցեսներում, որոնք հնարավոր էին միայն համատեղ ջանքերով՝ ընտանիքների միավորումով (Connolly 1999: 798f, տես նաև՝ Balter 1998: 1443/2 и Hodder 1999: 6/1)։ Այս կամ այն տանը գտած թաղման ծիսական նվիրատվությունները, պատրաստվում և օգտագործվում էին հենց տեղում, իսկ մարդու մահից հետո նրա պատրաստածն ու օգտագործածը դրվում էր նրա հետ։ Հոդդերը հետևություն է անում, որ չկար էլիտա, որն արտադրության կատարյալ վերահսկողությանը տիրապետեր (Hodder 1996b: 361/2)։
Ինչպես և «կենդանի տները», մարդկանց հետ միասին և հարմարվելով նրանց կյանքի փոփոխվող հանգամանքներին, այնպես էլ առօրյա կյանքի առարկաների հետ մարդկանց այդ կապը տալիս է լրիվ պատկեր, օրգանական կառուցվածքներից և կենդանի հարաբերություններից կազմված։
Իրոք, հատուկ հիշատակության արժանի, աչքի ընկնող փաստ է հանդիսանում այն, որ թաղման ծիսական նվիրատվությունների ձևով ինչպես տղամարդկանց, այնպես էլ կանանց մոտ դնում էին աշխատանքային գործիքներ (Mellaart 1967: 248)։ [Դա, ինչպես ենթադրվում է, վերաբերվում է նոր քարե դարի (նեոլիթի) մշակույթներին ընդհանրապես, նույնիսկ կենտրոնական Եվրոպայի ժապավենային կերամիկային (Nordholz 2004: 124)։ Սակայն, ինչպես ենթադրվում է, դրան քիչ էր ուշադրություն հատկացվում]։ Ավելի ուշ, դասակարգային հասարակություններում տղամարդիկ («միջին շերտերից») ստանում էին իրենց մասնագիտության հետ կապված թաղման ծիսական նվիրատվություններ, սակայն կանանց գերեզմաններում դնում էին միայն զարդեր՝ հարուստ կանայք ստանում էին հարուստ զարդեր, աղքատները՝ աղքատ։ Այն, որ այդ կանայք տղամարդկանց նման ծանր (եթե ոչ ավելի) աշխատանք էին կատարել, ոչ մի կերպ չի արտահայտվում դրա վրա։ Կանանց թաղումների ժամանակ աշխատանքային գործիքները արտացոլում են բարիքների արտադրությունում կնոջ դերի բնական ճանաչումը։ Դա, իր հերթին, ստիպում է ենթադրել, որ այդ հասարակությունում չի եղել հակասություն արտադրության ու վերարտադրության միջև։ Որպես լրացում ու հաստատում ծառայում են Չաթալ-Հույուկի պատերի նկարազարդումները, որոնք պատկերում են երեխաների հետ պարող տղամարդկանց (Mellaart 1966: Pl. LIV, LV, LIX, LXI)՝ երբեք չհանդիպող թեմա դասակարգային հասարակություններում ընդհուպ մինչև մ.թ.ա. 13-րդ դարը և հետագայում էլ համարվում էր սահմանային։ Եվ, հակառակ Մելաարտի արտահայտությունների, ոչ միայն կանանց էին թաղում երեխաների հետ, այլև տղամարդկանց (Hamilton 1996: 253/1)։
Սակայն, Չաթալ-Հույուկի բնակիչները կանանց գերեզմաններում դնում էին ոչ միայն աշխատանքային գործիքներ, բայց և տղամարդկանց էլ թաղում էին զարդերով, երբեմն մեծաքանակ (այն, որ Մելաարտը այլ կարծիքի էր, բացատրվում է նրանով, որ նա հաճախ գերեզմանի սեռական պատկանելիությունը որոշում էր ծիսական նվիրատվություններով)։ Միայն, 6 տարի անց Էնջելի կողմից կմախքների անատոմիական ուսումնասիրությունը ի հայտ բերեց իրականությունը (Hamilton 1996: 245/2, 258/2), (Hamilton 1996: 262)։ Նաոմի Համիլտոնը, ով Հոդդերի թիմում պատասխանատու էր գերեզմանների մշակման, այդպիսով նաև սեռերի միջև հարաբերությունների քննության համար, վստահ չէ, որ գենդերի համակարգը (այսինքն սոցիալական սեռի որոշումը բիոլոգիականից առանձին) ընդհանրապես կիրառելի է Չաթալ-Հույուկի մասին բանավեճերում։ Նա դիտարկում է գենդերի համակարգը մեր ժամանակի հետ կապակցված, բայց ուշադրություն է դարձնում, որ նոր քարե դարի մարդիկ երբեք տղամարդուն և կնոջը չէին ընդունում որպես հակառակ բևեռներ (Hamilton 1996: 262)։ Իրոք, Հոդդերը դեռևս 1990թ. առաջ քաշեց դրույթ, գլխավոր բևեռացվածությունը նեոլիթի աշխարհընկալման մեջ կարող էր լրիվ այլ բնույթ ունենալ (Hodder 1990)։ Հետաքրքիր է, որ և նոր մտորումները հին քարե դարի (պոլեոլիթ) մասին բերեցին նմանատիպ ենթադրությունների (Heidefrau 2004)։ Էյդե Հայդեֆրաուն գրում է՝ «Ամենայն հավանականությամբ սեռի մասին բանավեճը ավելի շատ խոսում է մեր սեփական մշակույթի մասին՝ մշակույթի, որին հույժ կարևոր է թվում իմանալ դիմացինի սեռական պատկանելիությունը (հիշենք առաջին հարցը երեխա ծնվելու ժամանակ)։ Մեզ համար համարյա անհավանական է թվում մշակույթը, որում դա այդպես չէ։ Այնպես որ նման մտքերը կարող էին բացել մեր առջև նոր հորիզոններ բացել և դրանով իսկ հարստացնել այժմ տարվող գենդերային բանավեճերը» (Heidefrau 2004: 148)։ Ակնհայտորեն, այն ժամանակ խոսք էր գնում առանձին, կոնկրետ մարդու մասին և եթե նա սիրում էր զարդեր, ապա դրանք նրանից չէին խլում մահվանից հետո, անկախ նրա սեռից։ Իսկ աշխատանքային գործիքները պատրաստում էին մարդիկ, նրանք տիրում և օգտագործում էին դրանք, այդ պատճառով էլ պահպանում էին նաև գերեզմանում՝ նույնպես անկախ սեռից։
Ձգտելով հերքել Չաթալ-Հույուկում մայրիշխանության մասին նախկին պատկերացումները, Հոդդերը հատուկ հոդված նվիրեց սեռերի միջև հարաբերություններին (Hodder 2004)։ «Գիտության սպեկտրում» հոդվածում նա տպավորիչ ապացույցներ է բերում Չաթալ-Հույուկում սեռերի միջև իրավահավասարության մասին։ Չկար նկատելի տարբերություն տղամարդկանց և կանանց ոչ սննդի, ոչ մարմնի չափերի, ոչ կյանքի նկարագրի մեջ։ Ոսկորների մաշվածությունից հետևում է, որ երկու սեռերն էլ զբաղվում էին շատ նման գործունեությամբ։ Երկու սեռերն էլ իրենց միատեսակ էին պահում ինչպես տանը, այնպես էլ նրանից դուրս, հավասարապես զբաղված էին խոհանոցում և գործիքներ պատրաստելիս։ Ի տարբերություն ժողովուրդների, որոնք այժմ գտնվում են զարգացման համադրելի փուլում, Չաթալ-Հույուկում չկա ըստ սեռական պատկանելիության աշխատանքի բաժանման ոչ մի ցուցում։ Միայն գեղարվեստական պատկերներից կարելի է եզրակացնել, որ դրսում տղամարդիկ որսորդությամբ էին զբաղվում, իսկ կանայք՝ հողագործությամբ (այդպես էր գտնում Հոդդերը)։ Իրականում պատերի նկարազարդումները, հրապարակված պեղումների մասին Մելաարտի հաշվետվությունում, ցույց են տալիս կանանց տղամարդկանց հետ որսի ժամանակ (Mellaart 1966: Pl. LIIb, LVIb, LXIIb)։ Տղամարդկանց ու կանանց միատեսակ թաղումը ևս հաստատում էր նրանց հավասարությունը նույնիսկ մահվան մեջ։
Համերաշխություն և խնամք
Անհատականության զարգացման համար ազատ հնարավորություն ստեղծելով, սոցիալական հավասարությունը հարց է առաջացնում՝ «Մարդիկ, լինելով հավասար և ազատ, ինչպե՞ս են իրար վերաբերվում»։ Պատասխանը տալիս են անհատական ճակատագրերի օրինակները, որոնք բացվում են գտածոների ընդհանրությունով, կմախքների հետազոտման արդյունքներով։
Այսպես, որսորդի ճակատագիրը, որը ենթարկվել էր նախնադարյան ցուլի հարձակմանը, որին մահացու վիրավորված որսից տուն էին բերել, որտեղ նրան մինչև մահ անձնազոհաբար խնամել են (Angel 1971: 91) փտախտից ու ոսկրափուտից, ապացուցում է, որ ընտանիքը իր կարևոր անդամից զրկվելուց հետո էլ կարող էր սնունդ ստանալ։ Աղջիկը, որը կոնքոսկրի կոտրվածքի պատճառով հաշմանդամ էր դարձել և մահացել 17 տարեկան հասակում, թաղված էր անսովոր ճոխությամբ (Mellaart 1967: 246)։ 17 տարեկան աղջկան, ժամանակից շուտ ծնված երեխային (Mellaart 1967: 102, 246) և իր երեխայի հետ մահացած մորը, թաղելուց առաջ ցողել են կարմիր ներկով (Mellaart 1967: 246)՝ այդ խորհրդանիշը պետք է ապահովեր ծնունդի կրկնություն (Mellaart 1963: 98, 1967: 160-162)։ Փլված կտուրի տակ իր 12 տարեկան տղայի հետ մահացած մոր գերեզմանը մինչև հիմա հուզում է, նույնիսկ կմախքի լուսանկարով (Balter 1999: 891)։ Այս իրադրությունները խոսում են հիվանդների խնամքի և աջակցության մասին ու վկայում ճակատագրի քմահաճության զոհ դարձածների նկատմամբ խորը կարեկցանքի մասին։
Բայց հիվանդների խնամքի մասին վկայում են ոչ միայն անհատական ճակատագրերը, այլև հաստատությունները։ Էնջելը համարում է, որ Չաթալ-Հույուկում տարբեր կառույցներ ծառայում էին որպես իսկական հիվանդանոցներ (Angel 1971: 88)։
Եթե համեմատենք Չաթալ-Հույուկի վիճակագրական տվյալները Էլմալի-Կարատասի (քաղաք նույն ռեգիոնում, բայց ոչ թե քարե դարի, այլ վաղ բրոնզե դարի) տվյալների հետ (դրանք և մյուսները տես՝ Angel 1971:78), ապա աչքի է զարնում այն փաստը, որ երկրորդ քաղաքում մանկական մահացությունը 30% -ով բարձր էր քան Չաթալ-Հույուկում։ Բրոնզե դարի քաղաքում ոչ ոք 55-60 տարուց ավել չէր ապրում, իսկ քարե դարի քաղաքում կար 60-70 տարեկան բնակիչների ոչ մեծ քանակ։ Եթե հիշենք մետաղի դարի տեխնիկական հեղափոխության հսկայական առաջընթացը թեկուզ միայն գութանի օրինակով, որը քարե դարի հետ համեմատած բերեց արտադրողականության հարյուրավոր տոկոսի աճ, ապա կյանքի որակի այդպիսի անկումը զարմանալի է թվում։ Բայց նյութական հարստությունից բացի (այսօր դա կոչվում է ՀՆԱ), կյանքի որակը (մանկական մահացությունը, կյանքի տևողությունը, հիվանդության դեպքում ապահովվածությունը, առաջին անհրաժեշտության սննդի մատակարարումը, կրթության մատչելիությունը, հնարավորությունների հավասարությունը) զգալիորեն ավելի կախված է հասարակական հարաբերություններից, քան տնտեսական արտադրողականությունից (Sen 1993), (տես այնտեղ հետագա գրականությունը այդ կարևոր փոխադարձ կապի մասին, որն ամբողջությամբ լռության է մատնված նեոլիբերալ տնտեսագետների կողմից)։
Անցումը քարե դարից մետաղի դարաշրջան կապված է ոչ միայն բազմաքանակ տեխնիկական նվաճումների, այլև դասակարգային հասարակության առաջացման հետ։ Դասակարգային հասարակություն նշանակում է հայրիշխանություն և շահագործում՝ կանայք պետք է աշխատեն համարյա մինչև ծննդաբերելը և երեխայի ծնունդից հետո հնարավորինս արագ վերադառնան աշխատանքի։ Դա մեծացնում է մանկական մահացությունը և նվազեցնում կանանց կյանքի տևողությունը։ Դասակարգային հասարակությունը նաև պատերազմ է նշանակում, որը նվազեցնում է տղամարդկանց կյանքի տևողությունը։
Կյանքի միջին տևողությունը Չաթալ-Հույուկում կազմում էր 32 տարի (Angel 1971: 78, 80)։ Թեկուզ այսօր այդ թիվը վախեցնում է, մենք պետք է նկատի ունենանք, շահագործվող դասակարգը դրան հասավ միայն մոտ 1750թ. (Herrmann 1983: 60, см. также Ehmer 1990: 202)։ Դա նշանակում է, որ մոտ 300 տարի առաջ ճորտ գյուղացիների կյանքի տևողությունը ավելի կարճ էր, քան քարե դարի ազատ գյուղացիներինը։
Այդպես շահագործման ու կեղեքման բացասական հետևանքները հազարամյակներով մթագնել են տեխնիկական առաջընթացի դրական ազդեցությունները։
Ի՞նչ չկա Չաթալ-Հույուկում
Սակայն հասարակությունը բնութագրվում է ոչ միայն նրանով, ինչը կա։ Նույնքան կարևոր կարող է լինել այն, ինչը չկա։
Այսպես, բացակայում են սեփականության հետ կապված հանցագործությունների փաստերը։ Գողությունը որպես քրեական հանցագործություն հնագիտորեն ապացուցել հնարավոր չէ, բայց կարելի է հայտնաբերել գողության հատուկ ձևի դրսևորում՝ գերեզմանների կողոպուտ։ Այդպիսի կողոպուտ հանդիպում է բոլոր մշակույթներում, որոնցում առարկաները փոխանակային արժեք ունեն (այսինքն որտեղ չափվում է դրանց պատրաստման համար անհրաժեշտ աշխատանքային ժամանակը), այդ արժեքները հավասարապես չեն բաշխված հասարակության մեջ, իսկ մահացածների գերեզմաններում դրվում են մեծ արժեքներ, երբ ապրողները տանջվում են զրկանքներից։ Ոչ մի պատժամիջոց, ոչ մի տեսակ ամենադաժան մահապատիժ, աստվածային անեծքներ, այն աշխարհում սարսափելի տանջանքների սպասում չէին խանգարում մարդկանց այդ պարագաներում կողոպտել գերեզմանները։ Այդ պատճառով գերեզմանների կողոպուտը միշտ առկա էր դասակարգային հասարակության սկզբից։ Իսկ հասարակություններում, որտեղ սնունդն ու արտադրանքը չունեն փոխանակային արժեք, բացառապես սպառողական առարկաներ հանդիսանալով, որոնք պատրաստվում և բաշխվում են նրանց միջև, ում պետք են, բայց չեն փոխանակվում, գերեզմանների կողոպուտի ամեն դրդապատճառ վերանում է։ Չաթալ-Հույուկում հայտնաբերված չէ գերեզմանների կողոպուտի և ոչ մի դեպք, Մելաարտը գտել է միայն ձեռք չտված գերեզմաններ (Mellaart 1989: 23/1)։ Գերեզմանների կողոպուտի համար դրդապատճառի նման վերանում էր ընդհանրապես գողության դրդապատճառը։
Դասակարգային հասարակություններում (օրինակ, այսօրվա) իրադրության հետ համեմատած, ամենամեծ տպավորությունը թողնում է ագրեսիայի մասին խոսող պատկերների իսպառ բացակայությունը, ինչպիսիք են «ընդհարում կամ պայքար, չխոսելով արդեն պատերազմի, կոտորածի կամ տանջանքների մասին։ Չկա անգամ փոքր հետք այնպիսի բաների, ինչպիսիք հայտնվում են քաղաքակրթության սկզբի հետ» (Mellaart 1989: 22/2)։ Նմանապես բացակայում են դատի և դատավճռի կայացման պատկերները [Հարկավոր է հաշվի առնել, որ պայքարի, պատերազմի ու մահապատիժների պատկերները ծառայում են ոչ միայն ուշ դասակարգային հասարակության համար արվեստների գլխավոր թեմա, այլև փոխանցվում են նախորդ դարաշրջանից ավանդության տեսքով (Beltran 1982: 44 և այլ)]։ Եթե ագրեսիայի գործողությունների պատկերները լիովին բացակայում են, հարց է առաջանում, ինչո՞վ է բացատրվում այդ բացակայությունը՝ նրանով, որ այդ բռնության գործողությունները հասարակության կողմից գնահատվում էին որպես անցանկալի և այդ պատճառով ենթակա էին չպատկերվելու (ինչն արդեն ուշադրությունն իր վրա կսևեռեր) կամ էլ նրանով, որ հասարակության մեջ բացակայում էր բռնությունը։ Պատասխանը տալիս են Չաթալ-Հույուկի կմախքները։
Չկա ոչ մի մարդ, ում աճյունի մնացորդներն իրենց վրա կրեին բռնի մահվան հետքեր՝ գտնված ոչ մի ոսկոր, որպես մահվան պատճառ, իր վրա չի կրում այլ մարդու կողմից բռնության հետք [դրա մասին որոշակիորեն հիշատակվում է Մելաարտի կողմից (1967: 270), անուղղակիորեն հաստատվում է Էնջելի (1971) և Համիլտոնի (1996: 255/1) կողմից]։ Ոչ մեկը չի զոհվել, սպանված կամ մահացու վիրավորված այլ մարդու կողմից։
Իսպառ բացակայում է մարդկանց նկատմամբ ոչ կառուցողական վերաբերմունքը պաշտամունքային (կրոնական) նպատակներով։ Չկար ոչ գանգի տրեպանացիա (Mellaart 1967: 270), ինչպես նոր քարե դարի կենտրոնական Եվրոպայում, ոչ գանգերի դեֆորմացիա (Angel 1971: 94), ինչպես Կենտրոնական Ամերիկայի ժողովուրդների մոտ կամ Հին Եգիպտոսում, ոչ ձեռքերի ծիսական խեղում (Mellaart 1967: 194), ինչպես սառցադաշտային ժամանակաշրջանի պիրենեյան քարանձավներում, ոչ ատամների հեռացում հաղորդակցության ժամանակ (Mellaart 1967: 270, Angel 1971: 97), ինչպես ավստրալական բնիկների մոտ, ոչ արյունալի զոհեր։ Կենդանիները սպանվում էին օգտագործման նպատակով, սակայն չկա ծիսական սպանությունների ոչ մի հետք (Mellaart 1967: 95f)։
Եվ չկային պատերազմներ։
Դա վերաբերվում է ոչ միայն Չաթալ-Հույուկին (Mellaart 1967: 85, Balter 1999: 891/3, Düring 2001: 2), ընդհուպ մինչև բնակատեղիի գոյության վերջին օրերը (Mellaart 1967: 66), բայց և 1500 տարվա ընթացքում դա բնորոշ էր Անատոլիայի համար (Grünert 1982: 195, Herrmann 1983: 73/1), իսկ մ.թ.ա. 6500-4000թ. բալկանյան ամբողջ մշակույթի համար (Gimbutas 1996: 331/1, Whittle 1996: 93, 112), որի «սկզբունքային խաղաղասիրությունը» ընդգծում էր դեռ Չայլդը (Childe 1975: 170)։
Այդ բոլորն իրար հետ ուտոպիայի հնագիտության տեսք ունի։ Բայց մենք պետք է հասկանանք, որ 10 հազար մարդը երբեք չէին կարողանա ապրել այդպես խիտ առանց որևէ կենտրոնական իշխանության, եթե նրանք ի սկզբանե չունենային կոնֆլիկտների լուծման ոչ բռնի ձևեր։ Եթե կոնֆլիկտների լուծման ռազմավարությունների մեջ մտներ բռնությունների կիրառումը, այնպիսի բնակատեղիներ, ինչպիսին Չաթալ-Հույուկն է չէին կարող երկար ժամանակ կենսունակ լինել՝ ոչ ոք չէր կարող խանգարել բնակատեղիի քայքայմանը։ Բռնությունների ապրիորի չկիրառման օգտին է խոսում վերը նկարագրված պաշտամունքային բնագավառում ավերածությունների լիակատար բացակայությունը՝ մարդիկ մշակել էին նույնքան խաղաղասիրական պատկերացումներ հանդերձյալ աշխարհի մասին, ինչպիսին իրենք էին։ Վարքի մշակված հանրային ցուցիչը և կարծր բարոյականությունը «թույլ էին տալիս մարդկանց Չաթալ-Հույուկում... կարգավորել ամենօրյա կյանքը... առանց կենտրոնական իշխանության» (Hodder 1998: 10)։
«Չի կարելի չգալ եզրակացության, որ Չաթալ-Հույուկի մարդիկ իրերին նայում էին այլ կերպ, քան մենք։ Նրանք կենտրոնացել էին կյանքի անընդհատության վրա... նրա ապահովման ձևի և եղանակի վրա։ Ստեղծվում է տպավորություն, որ նրանք... հասկացել են իմաստը... այն փաստի, որ կյանքը պետք է շարունակվի՝ ֆունդամենտալ ճշմարտություն, որը մենք տեսադաշտից կորցնելու վտանգի ենք ենթարկում» (Mellaart 1989: 11)։
Կոմունիստական հասարակություն
Հավանական է, որ վերջին հաշվով, այդ խաղաղասիրությունն ուներ սոցիալ-տնտեսական պատճառներ, քանի որ բոլորը գիտեին, որ նրանք կարող են գոյատևել միայն միասին («ֆունդամենտալ ճշմարտություն, որը մենք տեսադաշտից կորցնելու վտանգի ենք ենթարկում»)։ Սակայն որոշող է այն փաստը, որ մարդիկ, գիտակցելով իրենց փոխկախվածությունը, իրար վերաբերվում էին խնամքով և խաղաղասիրությամբ։ Նրանք կարողացան ապրել միայն համագործակցության շնորհիվ, և կյանքն ամեն օր ցույց էր տալիս նրանց, որ մարդկանց մեծ քանակը կարող է անել այն, ինչը հասանելի չէ շատ մարդկանց միայնակ՝ Չաթալ-Հույուկը կամ ինչպես այսօր ընդհանրացնելով ասում են՝ «նեոլիթյան ապրելաձև» (Անատոլիային վերաբերվողը տես՝ Özdogan 1997: 27, Եվրոպային վերաբերվողը տես՝ Whittle 1996: 355)։
Խուսափելով ավերիչ գործողություններից և չունենալով իրենց աշխատանքի արդյունքների մեծ մասը խլող հարստահարող, մարդիկ կարողացան իրենց հիմնական պահանջների բավարարման համար անհրաժեշտ աշխատանքի միջին ժամանակը կրճատել, մինչև արդյունավետ ժամանակի կեսից էլ պակաս։ Այդպիսի եզրակացության անուղղակի կերպով եկավ Նառռը (Narr 1968/69: 419)։ Ժամանակի կեսից ավելին մնում էր իրենց պահանջների բավարարման և զարգացման համար, ինչն արտացոլվեց, օրինակ, սպառման բարիքների զարմանալի արտադրությունում (տես, օրինակ՝ Mellaart 1964: 84-92, Mellaart 1967: 259-263), սննդի բազմազանության և որակի մեջ (Mellaart 1967:269, Helbaek 1964, Richards et al. 2003) և կոնկրետ սոցիալական կյանքում։ Դրա վկան արվեստն է, որի խնդիրն էր սովորեցնել ժամանակակից կյանքի առօրյա նորմերը (Hodder 1998: 10)՝ գեղանկարչություն (Mellaart 1989), երաժշտություն (Stockmann 1985), պարեր և բազմաթիվ տոնակատարություններ։ Պատերի նկարազարդումների (տես, օրինակ՝ Mellaart 1962: Pl. XIV, XV, XVII, XVIII) և այն զարմանալի փաստի հիման վրա, որ բոլոր բնակիչների կեսից ավելիի ազդրոսկրերը ենթարկված էին անատոմիական փոփոխությունների, որոնք կարող են առաջանալ ակտիվ պարերից (Angel 1971: 92-94), պետք է հետևություն անել, որ տոնակատարություններ կազմակերպվում էին հաճախ։ Այդպիսի մի տոնակատարության մնացորդների հայտնաբերումը ապացուցեց նաև, որ տոները քաղաքի տանիքների վրա բավարարում էին ցանկացած պահանջների (Martin and Russell 2000: 66)։
Տոնակատարություններն ու պարերը զգալի ներդրում էին կատարում հասարակության կայունության մեջ և խոչնդոտում էին ավելցուկների խոշոր կուտակմանը։ Եվ այն հեռավոր ժամանակներից մեզ հասած ավելցուկները տալիս են մեզ՝ այսօրվա մարդկանց, զգացում, թե ինչ կարելի է անել նույնիսկ քարե դարի մակարդակով, եթե հասարակական հարաբերությունները մարդասիրական են, իսկ մարդն՝ ազատ։
Այն բանից հետո, երբ սոցիալիստական ուտոպիան այրվեց ստալինիզմում, այդպիսի հասարակության հայտնաբերումը հատուկ նշանակություն է ստանում։ Այն թուլ է տալիս հավաքել էմպիրիկ տվյալներ և տալիս է կոմունիստական արտադրական հարաբերությունների և հասարակական հարաբերությունների կապի օրինակ, ի դեպ հասարակությունում, որը գոյություն է ունեցել ոչ թե 80, այլ 3 հազար տարի։
Այն, որ վերը նկարագրված զարգացումը հնարավոր էր քարե դարում, ևս մեկ անգամ ապացուցում է, որ կյանքի որակի և հասարակության բնույթի սահմանման համար որոշիչ են ոչ թե տեխնիկական ստանդարտները, այլ հասարակական հարաբերությունները։ Եվ, որ դա հնարավոր կլիներ հիմա, մեր տեխնիկական զարգացման ժամանակակից մակարդակի վրա, եթե մենք, վերջապես, հաստատենք բանական հասարակական հարաբերություններ...
ԳՐԱԿԱՆՈՒԹՅՈՒՆ
- J.L. Angel. Early Neolithic Skeletons from Catal Hüyük: Demography and Pathology // Anatolian Studies. 1971. No.21. P. 77-98.
- G. Arsebük, M.J. Mellink, W. Schirmer, W. (Eds.). Light on Top of the Black Hill: Studies Presented to Halet Cambel. Istanbul, 1998.
- M.Balter. Why Settle Down? The Mysteries of Communities. // Science. 1998. No.282. P. 1442-1445.
- M. Balter. Long Season Puts Catalhöyük in Context. // Science. 1999. No.286. P.890–891.
- A. Beltran. Felskunst der spanischen Levante. Bergisch Gladbach, 1982.
- S. Bergmann, S. Kästner, E.-M. Mertens (Eds.) Göttinnen, Gräberinnen und gelehrte Frauen. Münster, 2004.
- M. Boetzkes, I. Schweitzer, J. Vespermann (Eds.). EisZeit. Hildesheim und Stuttgart, 1999.
- R.M. Böhmer, H. Hauptmann (Eds.). Beiträge zur Altertumskunde Kleinasiens - Festschrift für Kurt Bittel. Mainz, 1983.
- H.B. Burnham. Catal Hüyük - The Textiles and Twin Fabrics. // Anatolian Studies. 1965. No.15. P. 169-174.
- H. Cambel, R.J. Braidwood. Cayönü Tepesi - Schritte zu neuen Lebensweisen // R.M. Böhmer , H. Hauptmann (Eds.). Op.cit. S. 155-170.
- G. Caspers, H. Freund, A. Kleinmann, J. Merkt. Das Klima im Quartär // M. Boetzkes, I. Schweitzer, J. Vespermann (Eds.). Op.cit. S.78–94.
- V.G. Childe. Soziale Evolution. Frankfurt, 1975.
- J. Connolly. Technical Strategies and Technical Change at Neolithic Catalhöyük. // Antiquity. 1999. No.73. P.791-800.
- M.K. Davis. Social Differentiation at the Early Village of Cayönü, Turkey // G. Arsebük, M.J. Mellink, W. Schirmer, W. (Eds.). Op.cit. P.257–266.
- B.S. Düring. "Social Dimensions in the Architecture of Neolithic Catalhöyük // Anatolian Studies. 2001. No.51. P.1-18.
- J. Ehmer. Sozialgeschichte des Alters. Frankfurt, 1990.
- F. Gerard, L. Thissen (Eds.). The Neolithic of Central Anatolia. Istanbul, 2002.
- M. Gimbutas. Wall Paintings of Catal Hüyük // The Review of Archaeology. 1990. No.11. P.1-5.
- M. Gimbutas. Die Zivilisation der Göttin - Die Welt des alten Europa. Frankfurt, 1996.
- H. Grünert. Geschichte der Urgesellschaft. Berlin (Ost), 1982.
- N. Hamilton. Figurines, Clay Balls, Small Finds and Burials // I. Hodder (Ed.). On the Surface: Catalhöyük 1993-95. Cambridge and London, 1996. P.215–263.
- D.J. Hamblin. Die ersten Städte. Time - Life, Nederland B.V., 1975.
- H. Hauptmann. Die Schwelle zur Zivilisation. // Der Spiegel. 1991. Nr.33. S.160-165.
- H. Hauptmann. Nevali Cori - Eine Siedlung des akeramischen Neolithikums am mittleren Euphrat. // Nürnberger Blätter zur Archäologie. 1991/1992. Nr. 8. S.15-33.
- H. Hauptmann. Upper Mesopotamia in its Regional Context during the Early Neolithic // F. Gerard, L. Thissen (Eds.). Op.cit. S.263–271.
- E.Heidefrau. Kontinuum der Subjektivität // S. Bergmann, S. Kästner, E.-M. Mertens (Eds.). Op.cit. S.141–156.
- H.Helbaek. First Impressions of the Catal Hüyük Plant Husbandry // Anatolian Studies. 1964. No.14. P.121-123.
- J. Herrmann. Der Aufstieg der Menschheit zwischen Naturgeschichte und Weltgeschichte. Köln, 1983.
- S. Hiller, V. Nikolov (Eds.). Österreichisch - Bulgarische Ausgrabungen und Forschungen in Karanovo. Bd. III. Wien, 2000.
- I. Hodder. The Domestication of Europe. Cambridge, 1990.
- I. Hodder. Re-opening Catalhöyük (1996a) // I. Hodder (Ed.). On the Surface: Catalhöyük… P.1–7.
- I. Hodder. Conclusions (1996b) // I. Hodder (Ed.). On the Surface: Catalhöyük… P.359–366.
- I. Hodder (Ed.). On the Surface: Catalhöyük 1993-95. Cambridge and London, 1996
- I. Hodder. Catalhöyük. // Anatolian Archaeology. 1998. No.4. P. 8-10.
- I. Hodder. Getting to the Bottom of Thing: Catalhöyük 1999 // Anatolian Archaeology. 1999. No.5. P.4-7.
- I. Hodder (Ed.) Towards Reflexive Method in Archaeology: The Example of Catalhöyük Cambridge and London, 2000.
- I. Hodder. Catalhöyük // Anatolian Archaeology. 2002. No.8. P.5-7.
- I. Hodder. A New Phase of Excavation at Catalhöyük // Anatolian Archaeology. 2003. No.9. P.9-11.
- I. Hodder. Catal Hüyük - Stadt der Frauen? // Spektrum der Wissenschaft. 2004. Nr.9. S.36-43.
- I. Hodder, R. Matthews. Catalhöyük: the 1990’s Seasons // Matthews (Ed.), 1998. P.43-51.
- F. Hole. Is Size Important? - Function and Hierarchy in Neolithic Settlements // Kuijt (Ed.), 2000. P.191-209.
- J. Hummel. Catal Hüyük: Wie die ersten Bäuerinnen ihre Männer aus dem Sumpf der Wildheit zogen // Röder et al., 1996. P.229-272.
- I. Kujit. (Ed.). Life in Neolithic Farming Communities - Social Organization, Identity and Differentiation. New York, 2000.
- D. Lewis-Williams. Constructing a Cosmos - Architecture, Power and Domestication at Catalhöyük // Journal of Social Archaeology. 2004. No.4/1. P.28-59.
- S. Lloyd. Twenty-five Years // Anatolian Studies. 1974. No.24. P.197-220.
- M. Lorblanchet. Höhlenmalerei. Sigmaringen, 1997.
- T.H. Loy, A.R. Wood. Blood Residue Analysis at Cayönü Tepesi, Turkey // Journal of Field Archaeology. 1989. No.16/4. P.451-460.
- L. Martin, N. Russell. Trashing Rubbish // Hodder (Ed.), 2000. P.57–69.
- R. Matthews (Ed.). Ancient Anatolia. London, 1998.
- J. Mellaart. Excavations at Catal Hüyük - Second Preliminary Report 1962 // Anatolian Studies. 1963. No.13. P.43-103.
- J. Mellaart. Excavations at Catal Hüyük - Third Preliminary Report 1963 // Anatolian Studies. 1964. No.14. P.39-119.
- J. Mellaart. Excavations at Catal Hüyük - Fourth Preliminary Report 1965 // Anatolian Studies. 1966. No.16. P.165-191.
- J. Mellaart. Catal Hüyük - Stadt aus der Steinzeit. Bergisch Gladbach, 1967.
- J. Mellaart. The Goddess of Anatolia. Vol. II. Milano, 1989.
- J. Mellaart. Beycesultan // Matthews (Ed.), 1998. P.61-68.
- M.J. Mellink, J. Filip. Frühe Stufen der Kunst // Propyläen Kunstgeschichte. Bd. 14. Berlin, 1985.
- M.Molleson, P.Andrews. Trace Elements of Bones and Teeth from Catalhöyük//Hodder(Ed.), 1996. P.265-270.
- A.M.T. Moore. From Village to City in the Ancient Near East // American Journal of Archaeology. 1998. No.102. P.380.
- K.J. Narr. Mutterrechtliche Züge im Neolithikum: Zum Befund von Catal Hüyük // Anthropos. 1968/1969. Nr.63/64. S.409-420.
- K.J. Narr. Catal Hüyük–Befund und Deutung // Mitteilungen der Deutsch-Türkischen Gesellschaft. 1969. Nr.79. S.9-13.
- D. Nordholz. Zum Verhältnis der Geschlechter in der Linienbandkeramik am Beispiel von Sondershausen, Thüringen // Bergmann et al. (Eds.), 2004. S.121-140.
- M. Özdogan. Neolithization of Europe: A View from Anatolia. Part 1: The Problem and Evidence of East Anatolia // Porocilo o raziskovanju paleolitika, neolitika in eneolitika v Slovenji. 1994. No.22. S.25-61.
- M. Özdogan. The Beginning of Neolithic Economies in Southeastern Europe: An Anatolian Perspective // Journal of European Archaeology. 1997. No.5/2. P.1-33.
- A. Özdogan. Cayönü (1999a) // Özdogan, Basgelen (Eds.), 1999. P.35-63.
- M. Özdogan. Concluding Remarks (1999 b) // Özdogan, Basgelen (Eds.), 1999. P.225-236.
- M. Özdogan. The Apparence of Early Neolithic Cultures in Northwestern Turkey // Hiller, Nikolov (Eds.), 2000. S.165-170.
- M. Özdogan. Defining the Neolithic of Central Anatolia // Gerard, Thissen (Eds.), 2002. P.253-261.
- M. Özdogan, N. Basgelen (Eds.). Neolithic in Turkey – The Cradle of Civilizations. Istanbul, 1999.
- M. Özdogan, A. Özdogan. Cayönü – A Conspectus of Recent Work // Paleorient. 1998. No. 15/1. P.65-74.
- M. Özdogan, A. Özdogan. Buildings of Cult and Cult of Buildings // Arsebük et al. (Eds.), 1998. P.281-601.
- Th.C. Patterson. Marx’s ghost - Conversations with archaeologists. Oxford, 2003.
- M.P. Richards, J.A. Pearson, Th.J. Molleson, N. Russell, L. Martin. Stable Isotope Evidence of Diet at Neolithic Catalhöyük, Turkey // Journal of Archaeological Science. 2003. No.30. P.67-76.
- B.Röder, J.Hummel, B.Kunz. Göttinnendämmerung-Das Matriarchat aus archäologischer Sicht. München, 1996.
- M. Rosenberg. Hallan Cemi // Özdogan, Basgelen (Eds.), 1999. P. 25-33.
- M. Rosenberg, R.W. Redding. Hallan Cemi and Early Village Organization in Eastern Anatolia // Kujit (Ed.), 2000. P.39-61.
- W. Schirmer. Drei Bauten des Cayönü Tepesi // Böhmer, Hauptmann (Eds.), 1983. S.463-479.
- W. Schirmer. Zu den Bauten des Cayönü Tepesi // Anatolica. 1988. No.15. P.141-159.
- W. Schirmer. Some Aspects of Building at the ‘aceramic-neolithic’ Settlement of Cayönü Tepesi // World Archaeology. 1990. No.21/3. P.363-387.
- K. Schmidt. Zuerst kam der Tempel, und dann die Stadt // Istanbuler Mitteilungen des Deutschen Archäologischen Institutes in Ankara. 2000. No.50. P.5-41.
- A. Sen. Lebensstandard und Lebenserwartung // Spektrum der Wissenschaft. 1993. Nr.11. S.38-45.
- D. Stockmann. Der Trommler von Catal Hüyük // Beiträge zur Musikwissenschaft. 1985. Nr.27. S.138-169.
- L. Thissen. CANeW 14-C Database and 14-C Charts, Anatolia, 10,000 - 5,000 cal BC // Gerard, Thissen (Eds.), 2002. P.299-337.
- M.H. Voigt. Catal Hüyük in Context - Ritual at Early Neolithic Sites in Central and Eastern Turkey // Kujit (Ed.), 2000. P.253-293.
- P.K. Wason. The Archaeology of Rank. Cambridge, 1994.
- A. Whittle. Europe in the Neolithic - The Creation of New Worlds. Cambridge, 1996.
- A.R.Wood. Revisited: Blood Residue Investigations at Cayönü, Turkey//Arsebük et al. (Eds.), 1989. P.763-764.
- M. Zick. Gott in der Steinzeit // Bild der Wissenschaft. 1992. Nr.6. S.16-21.
Մեկնաբանություն
Բեռնհարդ Բրոզիուսի «Ուտոպիան հեռավոր անցյալի ժառանգություն է»
աշխատանքի վերաբերյալ
Այս աշխատանքը, անկասկած, կարող է համարվել մարդկության զարգացման արևածագին գոյություն ունեցող, ժամանակակից «քաղաքակիրթ» հասարակությունից արմատապես տարբեր, կառուցվածքայնորեն կատարյալ, սոցիալական հարաբերությունների գոյության մասին ամենակարևոր ապացույցը: Այս վկայությունը կարևորագույնն է, բայց ոչ միակը, և այդ պատճառով հեղինակի կողմից ընկալվող որպես յուրօրինակ երևույթ, այն միանգամայն շարքային է և կարող է դրվել նմանատիպ հայտարարությունների շարքում, որպես իրականության գնահատման համար փաստերի ճիշտ ժամանակին ընկալման կարևորության ևս մեկ ապացույց։ Այդ պատճառով զարմանալի չէ, որ հեղինակը ստիպված է անընդհատ քննադատել նախորդ հետազոտողներին, մասնավորապես, Ջեյմս Մելաարթի շտապ եզրակացությունները, նոր քարե դարի ժամանակաշրջանի սկզբնական փուլում շերտավորված հասարակության գոյության մասին: Միջին քարե դարի, նոր քարե դարի, պղնձե դարի (էնեոլիտ) մշակույթների և նույնիսկ մետաղների ձուլման սկզբնական յուրացման (ընդհուպ մինչև ոչ անագային բրոնզ) ժամանակաշրջանի հետազոտությունների վիթխարի զանգվածը վկայում է հասարակական հարաբերությունների այդ ձևի նախնական տարածման մասին հսկայական տարածությունների վրա և զգալիորեն ավելի երկարատև ժամանակի ընթացքում, քան ենթադրում է հեղինակը:
Ավելի համոզիչ լինելու համար դիմենք կոնկրետ պնդումների դիտարկմանը:
1. Ըստ մեր ունեցած տվյալների «Սոցիալական հեղափոխություն» տեղի ունեցավ մ.թ.ա. 7000 թվականից շատ ավելի վաղ՝ մ.թ.ա. 11-րդ հազարամյակի կեսերին, մեր ընդհանուր նախնիների խմբի, Հայկական բարձրավանդակում, մոլորակային աղետից փրկվելուց անմիջապես հետո: Դա տեղի է ունեցել միջին և նոր քարե դարի մշակույթների առաջացման հետ միաժամանակ: Եվ «ազատության ու հավասարության հասարակությունը» գոյություն ունեցավ ոչ թե 3000 տարի, այլ 7000 տարուց ավելի, մինչև մ.թ.ա. 4-րդ հազարամյակի վերջը:
2. Մշակութային փոփոխությունները ընդգրկեցին ոչ միայն «Անատոլիան ու Բալկանյան տարածաշրջանը», այլ տարածվեցին Եվրոպայի և Աֆրիկայի արևմտյան ափերից մինչև Հյուսիսային Ամերիկա: Որպես ապացույց կարող են ծառայել ամբողջ այդ ընդարձակ տարածությունում ընդհանուր սոցիալական ուղղվածության հնագիտական գտածոները: «Շահագործող դասը» առաջանում է ոչ թե մ.թ.ա. 4000 թ. և «վերջնականապես հաստատվում մ.թ.ա. 3000 թ.», այլ ձևավորվում ու հաստատվում է հենց մ.թ.ա. 4-րդ հազարամյակի վերջին, և միայն միասնական, իրավահավասար հասարակության ծայրամասերում՝ Նեղոսի հովտում ու Միջագետքում, ժամանակակից «քաղաքակրթության» հիմքերի ձևավորման հետ միասին:
3. Նկար 1-ի քարտեզը ցույց է տալիս հենց նոր քարե դարի մշակույթի առաջխաղացումը Հայկական լեռնաշխարհից դեպի արևմուտք: Ընդ որում, այդ շարժումը սկսվեց ոչ թե Հալլան-Չեմիից, այլ Արարատյան դաշտավայրից: Նմանատիպ պատկեր նկատվում է նաև արևմտյան ուղղությամբ, ժամանակակից Իրանի և հետո Աֆղանստանի, Պակիստանի... տարածքների վրայով: Այս առումով, ճիշտ է հնչում հեղինակի պնդումը, թե «Արևելյան Անատոլիայում են գտնվում Չատալ-Հույուկի, անատոլիական քաղաքակրթության ու անատոլիական կոմունիզմի արմատները», բացառությամբ բացարձակապես անընդունելի տերմինաբանական խորամանկությունների հետ կապված փորձերի՝ վերանվանել Հայկական լեռնաշխարհը անդեմ «Արևելյան Անատոլիայի», տարածելով «Անատոլիա» հասկացությունը ամբողջ Փոքր Ասիայի վրա:
4. Ճիշտ է հեղինակի այն պնդումը, թե հեղափոխությունը ոչ միայն արդյունաբերական էր, այլև սոցիալական: Մենք արդեն երկար ժամանակ է փորձում ենք հասնել այդ մոտեցման տարածմանը հետազոտողների շրջանում:
5. Ենթադրյալ «հեղափոխության փուլերը», սկսած «որսորդության ու հավաքչության վրա հիմնված կայուն նստակյաց կենսակերպից» (մ.թ.ա. 8800-8500թ.թ.), և մինչև «ոչխարների առաջին հոտերը, մ.թ.ա. մոտ 7300 թ.» բնորոշ են այս տարածաշրջանի համար, քանի որ դրանք ծագում էին կենտրոնից, որտեղ ներկայացված են ոչ թե աստիճանական, այլ հայտնվում են անմիջապես միասնության մեջ:
6. Լիովին անհիմն է հնչում հեղինակի ենթադրությունը, որ «տեխնիկական առաջընթացն իրականացվում է ոչ կառուցողական, նահապետական, հիերարխիկ և ծայրահեղ դաժան հասարակությունում»: Այս կարգի պնդումների համար, շատ ավելի ծանրակշիռ փաստեր են անհրաժեշտ, քան «3 խոշոր տերունական տների» առկայությունը, ինչ-որ զենքի ենթադրվող գոյությունը (ավելի շուտ, դրանք որսորդական հարմարանքներ են), տներում արտադրական թափոնների բացակայությունը, այլ վայրերում նրանց առկայությամբ: Այս ամենը, ավելի շուտ, համապատասխանում էր պահեստարաններին կամ սրբավայրերին: Եթե այդ հասարակությունը հիերարխիկ էր և ծայրահեղ դաժան, ապա բերեք ապացույցներ։ Հայտնաբերված մարդկային ոսկորների և «արյան մեծ հոսքերի» կուտակումները բոլորովին չեն ապացուցում «ահաբեկչության» և դասակարգերի առկայությունը «ակնհայտորեն դաժան կազմակերպված հասարակության մեջ»: Այս ամենը կարող էր և, ավելի շուտ, ուներ հատուկ ծիսական նպատակներ, ամենևին ոչ այդպիսի կործանարար, ինչպես դա մեզ, «քաղաքակրթված» դեմոկրատներիս ու լիբերալներիս է թվում: Նման «դաժանությունները» լիովին բացատրելի են, ելնելով հասարակության զարգացման լիովին այլ մակարդակից, նրա հասկացություններից ու պահանջներից: Հենց ինքը, մարդկային կյանքի նշանակության և արժեքի գաղափարը, մարդկության զարգացման ընթացքում, ենթարկվել է զգալի շտկումների: Մենք ինչ կարող ենք իմանալ այդ բնակավայրերի բնակիչների արժեքների և ձգտումների մասին, եթե մեր բոլոր մոտեցումները, ինչպես և նախկինում, հիմնվեն բարու ու չարի միայն ժամանակակից հասկացությունների վրա: Չէ որ զոհաբերության բուն էությունը վաղուց կորցված է: Մենք դեռ երկար կփնտրենք, ամենաթանկ բանը նվիրաբերելու համար, պատճառներն ու անհրաժեշտությունը: Իսկ մինչ այդ, որևէ սոցիալական ձևավորման բնորոշմանը չի կարելի մոտենալ ժամանակակից, խեղաթյուրված տեսակետից:
7. «Տերունական տների» ու «պրոֆեսիոնալ հոգևորականների» հեղափոխական զանգվածի կողմից հատուկ ոչնչացման մասին պնդումը ավելին չէ, քան ենթադրություն: Ավելի շուտ, դա կարող էր լինել վերադարձ հասարակության մեջ ի սկզբանե հաստատված հավասարության և իրավահավասարության սկզբունքներին, որոնք շեղվել էին նախնական սկզբունքներից, մշակութային և հոգեվոր կենտրոնից հեռու լինելու պատճառով: Չէ որ, այդպիսի շեղումները չէին համապատասխանում նախնական դրույթներին, որոնք ամենուր տարածվում էին կենտրոնից:
8. Սխալ է նաև հեղինակի ենթադրությունը դասակարգային հասարակության անցման վրա տեխնիկական նվաճումների, մետաղների յուրացման վճռական ազդեցության մասին: Մետաղագործությունը Հայկական լեռնաշխարհում յուրացվել է արդեն մ.թ.ա. 7-րդ հազարամյակում: Իսկ ժամանակակից պետական տիպի առաջին «քաղաքակրթությունները» հայտնվեցին միայն երեք հազար տարի անց, այն էլ միայն կենտրոնական տարածաշրջանից դուրս:
9. Հեղինակի ամենակարևոր պնդումը կարելի է համարել ամբողջ նկարագրված ժամանակաշրջանում պատերազմների բացակայության նշումը և կյանքի որակի ու հասարակության բնույթի կախվածության սահմանումը ոչ թե «տեխնիկական ստանդարտով, այլ հասարակական հարաբերություններով»:
Ամփոփելով, կրկին նշենք, որ այս հրապարակումը, ընդհանուր առմամբ, բացահայտում է մեր նախապատմության զգալի շերտ և թույլ է տալիս ավելորդ անգամ համոզվել ընտրված ուղու անսխալականության մեջ՝ վերադառնալու մարդկության կորցրած արժեքներին մեր զարգացման նոր պարույրում:
Տիգրան Մկրտչյան
(27.10.16)
Հավելված 2 (Տ.Ա.Մկրտչյան)
ՄԵՐ ՈՒՂԻՆ
«Միայն մարդու ինքն իրենից ազատվելն է բերում մարդուն իր մեջ»։
Ն. Բերդյաև
Կատարված աշխատանքից հետո (մեր զարգացման հեռանկարների փնտրտուքի հետ կապված, մի քանի հրապարակված և էլեկտրոնային տեսքով տարածված հայեցակարգային հոդվածների ու գրքերի) պահպանվում է շարադրվածը հասկանալու և մեկնաբանելու բարդությունը։ Այժմ մենք ձգտում ենք թեմայի ավելի լիարժեք բացահայտման, համախոհների միավորման և բոլորի համար ընդունելի արդյունքներ ստանալուն։ Միայն մանրամասները պարզելով է հնարավոր հուսալ հասկացվածություն և աջակցություն։
Չհասկանալու հիմնական պատճառը կապված է բավականին էական ելակետային սկզբունքների հետ, որոնք պետք է հիմք ծառայեն առաջ շարժվելու համար։ Առաջին հարցը վերաբերվում է մարդու էությանը և նրա զուտ ստեղծագործական առաքելության հավաստիացմանը։ Թերհասկացվածությունը պայմանավորված է այդ պնդման ենթադրվող չհիմնավորվածությամբ։ Արտահայտվում է հենց ստեղծագործության և նրա նշանակության հասկացությանը մոտեցումների սահմանափակությունը։ Մեր ժամանակակիցների համար խնդրահարույց է նաև բոլոր մարդկանց հավասար առաքելության մասին պնդումը։ Ենթադրվում է նրանց նախասկզբնական հիերարխիկ բաժանումը կարգերի, բարձր կամ ցածր «արժեքով» և զարգացման մակարդակով։ Դրա հետ է կապվում նաև պատկերացումը ողջ Գոյի հիերարխիկ լինելու մասին, նրա բնական անմիատարրության, բաժանվածության ըստ ամբողջի առանձին մասերի նշանակալիության։ Սխալ է ընկալվում մարդու բարոյական պատկերացումների ծագումն ու փուլային այլասերումը և հասարակության հոգեվոր, մասնավորապես կրոնական, հիմքերը։ Բազմաթիվ հարցեր կապված են ձևավորման վաղ շրջանում, մոլորակային աղետից անմիջապես հետո՝ մ.թ.ա. 11-րդ հազարամյակի կեսերին, հասարակության կառուցվածքի ընկալման բարդության հետ։ Կա, ընդհուպ մինչև գրավոր պատմության սկիզբը, ամբողջ մարդկության համախմբման գործում մեր անմիջական նախնիների կապող դերի թյուրիմացություն։ Առարկություններ է հարուցում նաև դրված նպատակներին հասնելու համար անձնական և խմբի մեջ երկարատև ու համառ աշխատանքի անհրաժեշտության պնդումը։ Հատուկ անվստահությունը կապված է մարդու և հասարակության ծրագրված փոփոխությունների իրականացման առաջարկված մեխանիզմի հետ։
Այս հարցերը «փորձաքար» են դառնում մեր մոտեցումը հաստատելու փորձերի ժամանակ, այդ պատճառով էլ ճշգրտումներ և մանրակրկիտ քննարկում են պահանջում։ Դրանք կապված են ինչպես հայտնաբերված կախվածությունների սկզբունքների և մոտեցումների սահմանման, այնպես էլ ստեղծված իրադրությունից դուրս գալու գնահատականների ու առաջարկությունների հետ։ Պահանջվում է առարկությունների մանրակրկիտ վերլուծություն և հակափաստարկների հնարավորինս համոզիչ շարադրում, մեր գոյության ու զարգացման առաջարկվող հայեցակարգի լիակատար բացահայտում։
Այդ սկզբունքով էլ մատուցվում է նյութը։ Դրա հետ միասին անխուսափելի են նախկինում շարադրվածի կրկնությունները, որոնք սակայն պահանջում են ավելի սպառիչ քննարկում և բացահայտում։ Ուստի, ընթերցողին առաջարկում ենք զինվել համբերությամբ և փորձել թափանցել բարձրացվող հարցերի հատկապես էության մեջ։ Հետազոտությունն ուղեկցում են հղումները անցյալ դարի հայտնի փիլիսոփա Նիկոլայ Բերդյաևի մոտեցումներին։
Կատարելությունը սահման չունի, այդ պատճառով հնարավոր չէ կանգ առնել։ Որոնումը շարունակվում է։ Ձեռք բերվածը աստիճան է դառնում նոր հեռանկարների քննարկումների և նոր նպատակների նախանշման համար։
Զարգացումն ինքը համապատասխանում է վիճակների փոփոխությանը ելակետայինից դեպի այլ՝ նոր որակ ունեցողը։ Նա հանդես է գալիս որպես մեր շրջապատի էություն, նրա ներքին շարժիչ ուժ, որն ապահովում է բազմազանության անընդհատ աճ, կատարելագործում ամբողջում և մասնավորում։ Անվիճելի է, որ նրանում է ամփոփված գոյության իմաստը։ Այլ կերպ ասած, կյանքի իմաստը և մեր մասնակցությունը նրանում կայանում է նոր որակի հասնելու մեջ, որը տարբեր է նախորդից և Ամբողջության հնարավորությունների ընդարձակման ռեզերվ է ստեղծում։ Կոպիտ մեկնաբանությամբ դա կարելի է դիտարկել որպես պնդում Աստծուն օգնելու համար մարդու անհրաժեշտության մասին։ Միայն այդպես կարելի է հասկանալ մեր կյանքի իմաստը: Եթե մենք անհրաժեշտ չենք ստեղծագործական զարգացման համար, ապա անհրաժեշտ չենք ընդհանրապես։
Այստեղ առաջանում է թվացյալ հակասություն՝ օգնությունն Աստծուն նշանակում է նրա պակասավորությունը, անկատարությունը։ Կարո՞ղ ենք մենք արդյոք դատել այն բանի զարգացման աստիճանի մասին, ինչը չի ընդգրկվում մեր ընկալումով և դուրս է մեր պարզունակ պատկերացումներից։ Չտրվելով Աստծո էության և աստվածայինի վերաբերյալ բանավեճին, կարելի է սահմանափակվել որոշելով այն ելակետային սկզբունքները, որոնք թույլ են տալիս ընկալել անմիջականորեն քննարկվող հարցերին վերաբերվող մասը։ Եթե ընդունենք Աստծո կատարելությունը, ապա վերանում է զարգացման անհրաժեշտությունն ու անհետանում մեր ամբողջ շրջապատի, և հենց Աստծո (որպես միավորող և ուղղորդող Միասնականություն), գոյության նպատակը հասկանալու հնարավորությունը։ Կատարյալը դադարում է ստեղծագործել ու զարգանալ: Կորչում է մեր և ամբողջ աշխարհի գոյության իմաստը: Եթե ամեն ինչ ունի ավարտուն, կատարյալ տեսք, ապա որտեղի՞ց կարող է հայտնվել փոփոխության, բարելավման անհրաժեշտությունը։ Ակնհայտ է, որ աստվածայինի նման մոդելն անհիմն է և ներքուստ հակասական։ Ուստի անհրաժեշտ է հասկանալ ու ամրապնդել հիմնական դրույթը՝ մարդն «Աստծո ծառա» չէ, այլ իր և Աստծո ստեղծագործական զարգացման գործընթացի մասնակիցը։։
Միաժամանակ ենթադրություն կա, որ իրադրության փոփոխման փորձը, անաստված գործ է։ Անթույլատրելի է վերուստ տրված փաստից այս կամ այն ուղղությամբ շեղումն ու նորի որոնման փորձը։ Նաև, ենթադրվում է, որ մարդուն թույլ տալ ապրելու ինչպես ինքն է ուզում՝ նրա ազատ ընտրության մասն է, որ դա թույլ է տալիս Ամբողջականությանը զարգանալ մեծամասնության ցանկությունից կամ իշխանության ղեկավարող ինստիտուտից անկախ։
Այդպե՞ս է արդյոք դա։ Իրականություն է արդյոք, որ մեզ տրված չէ, հակացուցված է իրադրության ղեկավարումը։ Երևի պետք է թողնել մեր դերը հասկանալու փորձերը, բոլորի հետ շարժվել «հոտով» և չփնտրել իմաստ այնտեղ, որտեղ այն ի սկզբանե չկա։
Բայց և այնպես, կարծում ենք, որ նպատակի բացակայությունը փակուղի է տանում։ Անմիտ գոյությունը բնութագրական է մեր բիոլոգիական շրջապատի մեծ մասի համար, բայց ոչ մի կերպ չի կարող համապատասխանել մեր դերին, որպես բանականությամբ օժտված էակի։ Պատահական չէ, որ մեր մեջ դրված է շրջապատն ընկալելու ու իմաստավորելու և դրանից բխող իրադրությունը փոխելու ուղիների որոնման, որակի փոխփոխման հնարավորություն։ Չէ որ կենդանական բոլոր տեսակներից միայն մարդն է ընդունակ փոխելու շրջապատը սեփական չափերը զգալիորեն գերազանցող մասշտաբներով։ Եթե մենք շեղվենք նախանշված ուղուց, վերանում է մեր գոյության անհրաժեշտությունը և, հավանական է, մենք կվերացվենք կամ կփոխարինվենք, որպես մեր ստեղծման ժամանակ մեզ վրա դրված հույսերը չարդարացրած էակներ։ Իսկ այն, որ մեզ, ինչպես և շրջապատող ամեն ինչը, Բնությունը ստեղծել է որոշակի նպատակով, կասկած չի հարուցում։
Լուծումը պետք է որոնել այդ նպատակի մասին պատկերացման հստակեցման և մեր դերի բացահայտման միջոցով։ Հարցի այդ տեսակետի պարզեցման հետ հեշտանում է մնացած ամենի հասկանալը։ Այդ թեման շոշափվում էր մեր նախորդ աշխատանքներում։ Ընդհանրացված, որոշումը պատկերացվում է որպես մեր, փոխկապակցված և վերապահված Համակարգի տեսքով ներկայացող, շրջապատող իրականության գոյության ու զարգացման ընդհանուր նպատակներին համապատասխանելու անհրաժեշտություն։ Առաքելությանը համապատասխանելու դեպքում, Համակարգը հետաքրքրված կլինի մեր գոյության մեջ։ Հակառակ դեպքում, մեզ սպասում է կոշտ հակազդեցություն մեր հասկացողությունը և հակազդելու հնարավորությունները զգալիորեն գերազանցող ուժերի կողմից։
Ելնելով ակնհայտից՝ Համակարգի զարգացման անհրաժեշտությունից, փորձենք ճշտել, կոնկրետ որն է մեր դերը և ինչու է հենց հոգեվոր ստեղծագործությունն կազմում նրա հիմքը։
Ստեղծագործություն
«Այն ինչ ժամանակի մեջ է, ժամանակավոր է»։
Ն. Բերդյաև
Այսպիսով, ընդունենք, որ մեզ շրջապատող իրականության հիմքը կազմող զարգացումը պահանջում է մեր ակտիվ մասնակցությունը։ Բացահայտվում են այդ խնդրի լուծման համար ուժերի ներդրման մի քանի հնարավոր տարբերակներ։ Կարելի է ազդել անմիջականորեն նյութապես, օրինակ, մասնակցելով մեր մոլորակի կենսապահովման գործընթացներին՝ կառույցների, համալիրների (քաղաքներ, պատնեշներ, հողի «մշակված» տեղամասեր, գետերի հուների փոփոխում...) շինարարությանը, օգտակար հանածոների արդյունահանմանը, ցանկալի, հարմար ենթակառուցվածքի ստեղծմանը, չխոսելով արդեն պատերազմների և ատոմային զենքի օգտագործման մասին։ Բայց դա չի մեծացնում բազմազանությունը, այլ ոչնչացնում է, քիչ թե շատ հաջողությամբ գոյություն ունեցող, ամեն ինչ։ Խորը զննումը ցույց է տալիս, որ մեր ձեռքերով ստեղծված նյութական ամեն ինչը կրճատում է Համակարգի զարգացման հնարավորությունները (առայժմ միայն Երկրագնդի վրա)։ Չէ որ, գործունեության այդ բոլոր ձևերը հիմնված են գոյություն ունեցող նյութական շրջապատի օգտագործման, նրա վերաբաշխման, տեղաշարժի, կառուցվածքային համատեղման կամ բաժանման վրա։ Այդպիսի գործընթացում սկզբունքորեն ոչ մի նոր բան չի արտադրվում, ստեղծվում։ Մենք վերցնում ենք Ամբողջականության ունեցած մասնիկները, անջատում ենք նրանցից մեզ «անհրաժեշտը» և կատարում ենք նրանց նկատմամբ գործողություն, ենթադրաբար իրադրությունը բարելավող, բայց փաստորեն Ամբողջականը կործանող։ Երկրագնդի գոյություն ունեցող էկոհամակարգը անընդհատ ենթարկվում է աճող փորձությունների, որոնց հաղթահարումը նրա համար դառնում է էլ ավելի դժվար։ Արդեն նկատելի են վրա հասնող անխուսափելի աղետի նախանշանները, եթե ամեն ինչ շարունակվի նախկին ձևերով և մասշտաբներով։ Նյութական ազդեցությունը արտաքնապես խթանում է բազմազանության աճը, բայց բացասական տեսանկյունից՝ չավելացնելով, այլ բացառելով, հեռացնելով, կործանելով գոյություն ունեցածը։
Իհարկե, կարելի է ենթադրել, որ մեր խնդիրը հենց նրանում է, որպեսզի հնարավոր մեծ նյութական վնաս հասցնենք Համակարգին, «տեսնելու» համար ինչքան հեռու կարող է տանել մեր ստեղծագործության անհաջող փորձը։ Չէ որ «բացասական» ազդեցությունը նույնպես տանում է զանազանության ավելացմանը և նույնիսկ էականորեն զգալի քան «դրականը»։ Այստեղ մենք բախվում ենք դիմակայության՝ հակադրությունների պայքարի գործոնին, առանց որի հնարավոր չէ զարգացումը։ «Բարին» և «չարը»՝ բարոյականության հիմնական հասկացությունները պետք է դիտարկվեն միայն իրենց միասնության և փոխլրացման համար անկասկած անհրաժեշտության մեջ։ Բայց կոնկրետ մեր տեղամասի Համակարգի զարգացման նպատակների համար «չարի» հնարավոր առավելության մասին ենթադրությունը ներկայանում է չհիմնավորված, քանի որ զարգացումը անհնարին է դառնում նման հաջող «փորձարկման պոլիգոնի»՝ Երկրի ոչնչացման դեպքում։
Դրանից բացի, կարևոր է հասկանալ, որ ցանկացած (բացի ոչնչացումից) նյութական գործունեության տեսակ չի տալիս արդյունքներ, որոնք կարելի է համարել հավերժական։ Նյութական օբյեկտները, արտադրանքը, կառույցները չեն կարող հավերժ գոյություն ունենալ։ Նույնիսկ, ժամանակի ենթադրյալ անկործան հակառակորդները՝ եգիպտական բուրգերը, չեն կարող կանգուն մնալ անխուսափելի համաշխարհային աղետների ժամանակ։ Բացի Երկրի չափանիշներով փոփոխություններից, մեզ սպասում են ավելի մեծ աղետներ, կապված արևի մարելու կամ գալակտիկաների հնարավոր ընդհարման, գերնոր աստղերի պայթյունների, «սև անցքերի» հանդիպելու հետ և այլն։ Առանց անկործանելիության ապահովման անհնարին է հասնել մեր գոյության հիմնական նպատակին՝ ստեղծելու «արդյունք/արտադրանք», որը կարելի կլինի համարել անհրաժեշտ, ժամանակից և տարածությունից դուրս գոյություն ունեցող, ամբողջ Համակարգի համար։
Հաշվի առնենք նաև, որ ստեղծվող նյութական օբյեկտը միշտ սահմանափակվում է իր առանձնահատկություններով՝ կոնկրետ տեղում և որոշակի ժամանակում։ Նա տարածական և ժամանակային արգելքներ չի հաղթահարում և մարդու, որպես ամեն ինչ արմատապես փոխելու ընդունակ էակի, պահանջվածության պայմաններ չի ապահովում։
Զարգացումը պետք է լինի ստեղծագործական, թռիչքաձև, ոչ թե էվոլյուցիոն, աստիճանաբար։ Կատարելությունը, որին հասնում են արդեն գոյություն ունեցածի էվոլյուցիայի միջոցով, դիմակայում է ստեղծագործությանը։ Աստիճանական էվոլյուցիան թշնամի է Համակարգի արագ զարգացման խնդիրներին, որին անհրաժեշտ են թռիչքներ, բովանդակությամբ հնարավորինս ավելի հեղափոխական, իրադրությունը կտրուկ փոխող, նորանոր իրողություններ խթանող։ Կապը, արդեն գոյություն ունեցող, կատարելագործում պահանջող նյութականի հետ, զսպում է ստեղծագործությունը։ Պարզ է, ստեղծագործությունը մաքուր վիճակում, նյութականից դուրս, անհնարին է։ Մենք հազար թելերով կապված ենք գոյություն ունեցող նյութական աշխարհի հետ, բայց այդ կապը միաժամանակ թույլ է տալիս մեզ դուրս գալ թույլատրվածի սահմաններից և փնտրել նորը, ոչ արդեն հայտնիի մեջ։ Դրանում է, ակնհայտորեն, կայանում մեր հիմնական տարբերությունը մյուս կենդանի էակներից։ Մեզ տրված է արարման հնարավորություն, որը վերաճում է պարտականության։ Ընծան պատահական չէ՝ արարման մեջ մասնակցության է պարտավորեցնում։ Հատկապես ստեղծագործության միջոցով ենք մենք օժանդակում արարմանը, նորի ստեղծմանը։ Ընդունելով գոյություն ունեցող աշխարհի ավարտունությունը (Աստծո կողմից կատարյալ կերպով արարված) մենք կբացառենք նրա զարգացման հնարավորությունն ու անհրաժեշտությունը։ Այդպիսի աշխարհում կվերանա ստեղծագործելու անհրաժեշտությունը։ Մարդը, որպես արարող, պետք չի լինի։ Առանց, աշխարհը ստեղծագործաբար փոխելու, մեզ վրա դրված պատասխանատվության, մենք կլինեինք մնացած բոլոր կենդանի էակների մակարդակին։ Մարդը նման է Արարչին հատկապես և միայն իր ստեղծագործելու ունակությամբ։ Ցանկացած, նույնիսկ ամենահետին մարդը, պահպանում է իր ստեղծագործելու ունակությունները և մնում անհրաժեշտ Համակարգին, նրա բազմազանության մեծացման համար։ Ավելին՝ խեղված, հյուծված մարդկային հոգիները ընդունակ են ավելի ակտիվորեն արարել, ազատության որոնման համար, նոր ազատ թռիչքի միջոցով։ Ստեղծագործությունը ծնվում է անկատարելությունից։ Կատարելությունը սպանում է նրան։ Ստեղծագործության մյուս թշնամին հնազանդությունն է։ Ստեղծագործությունը բացառում է կապը անհրաժեշտի հետ, կախվածությունը նրանից։ Ստեղծագործության միջոցով կատարվում է աճ, ավելացում, ստեղծվում է նորը, իսկ դա հնարավոր է միայն իրականությունից հրաժարվելով, օգտագործելով հենց շրջապատը փոխելու համար մեզ տրված ազատությունը։ Ստեղծագործությունը չի ելնում նախորդող ոչնչից։ Այն իրականացվում է ազատության միջոցով, ազատ ու անբացատրելի, խորհրդավոր։ Նա ստեղծում է նորը ոչնչից։
Դրա հետ միասին մեր ստեղծագործությունը հնարավոր է միայն նրա արդյունքները իրական նյութական աշխարհում հաստատելու միջոցով։ Կապն այստեղ փոխադարձ է։ Փոխադարձ կախվածությունն ու փոխադարձ պայմանավորվածությունը ակնհայտ են։ Մեր ստեղծագործական հաջողությունները, որոնք ի վիճակի են փոխել աշխարհը, անկասկած հենց այդ աշխարհի կարիքն են զգում, որպեսզի այն փոխելու հնարավորություն ունենան։
Այժմ մարդկանց մեծ մասը կորցրել է կողմնորոշիչները և փորձում է հաստատվել ամրանալով նյութական տիրույթում։ Մեր գործողությունները ներառնում են և կենցաղի կարգավորում (կահավորում) պալատների մակարդակով, և հաճույքների որոնում մարմնի համար, և նոր զգացողություններով, տպավորություններով ցանկությունների սահմանափակում։ Հաճախ դա անհատի համար դառնում է արժեք, պատնեշելով իրենով անհատի և հասարակության համար իրոք արժեքավոր (իմաստալի) կողմնորոշիչներն ու նպատակները։ Այդպիսի շեղումները բազմազան են և ներառում են «սևեռումը» մեծ սեփական տան շինարարության ու կահավորման վրա, անպայման ավելի մեծ ու ավելի շքեղ կահավորված, քան հարևանինը, հազվագյուտ մեքենա, առագաստանավ ունենալու, որոնք հասանելի չեն ընկերներից ու բարեկամներից ոչ մեկին։ Այդ շարքից հատկապես առանձնանում է բացառիկ հոգատարությունը սեփական մարմնի նկատմամբ, կարծես թե նա հավերժ կարող է պահպանել թարմությունը։ Անընդհատ մարմաջը լցնելու իր էությունը նոր զգացողություններով, ցանկությունը այցելելու ամեն տեղ և հնարավորինս շատ տպավորություններ ստանալը պատնեշում է ներքին դատարկությունը, ինքնաբավարարվածությունը։ Դա իսկապես ծանրակշիռ ներքին առանցքի (էության) բացակայության ծախքերն են։ Արտաքին ազդակները չեն կարող լրացնել ներքին դատարկությունը։
Կա նաև շեղման այլ տեսակ, ինքնահաստատման փորձերի միջոցով՝ ձեռք բերելով հասարակական կշիռ, հարգանք, երկրպագում, գովասանք, կոպիտ ասած՝ «աստվածացում»։ Դա արտաքնապես նյութական արժեքներից հեռանալու տպավորություն է թողնում, բայց ներքուստ դեռևս մնում է նյութական արժեքների տիրույթով սահմանափակված։ Մեծ մասամբ այդպիսի փառամոլությունը թելադրված է հենց լրացուցիչ նյութական բարիքների, արտոնությունների և այլնի հասնելու ձգտումով։ Այլ բան է անհատի ու հասարակության իրական ինքնազարգացումը առանց առավելություններ փնտրելու անձի և իր շրջապատի համար։ Բայց, ափսոս, դա ավելի հազվագյուտ է հանդիպում։
Նայենք մեզ ուրիշ աչքերով։ Պատկերացնենք մեզ զարգացող միասնական Համակարգի տեղում։ Ինչ նոր բան մենք կարող ենք Նրան առաջարկել, առօրյա հոգսերի ու ձգտումների մեջ խճճված։ Մեր մտքերն ու գործողությունները սահմանափակվում են նեղ հարցերով, կապված իրական ժամանակի և տարածության հետ։ Շատ հազվադեպ, միայն առօրեականից վերանալով, մենք դուրս ենք գալիս հավերժի գոտի։
Ենթադրվում է, որ համարյա միակ արժեքավոր նյութական ստեղծագործությունը, որը կարող է «ստեղծել» մարդը, դա երեխաներն են։ Բայց այդ դեպքում ևս նյութական «արտադրանքը» զուգակցվում է հոգեվոր բաղադրիչի հետ և իր մեջ հավերժության մասնիկ պարունակում, որը մենք օգտագործում ենք փոխանցելով մեր առջև կանգնած խնդիրների լուծումը սերնդին։
Կա՞ն արդյոք Համակարգի վրա ստեղծագործական ազդեցության այլ ձևեր և որքանո՞վ են նրանք առավել նյութականից։
Առանձնացված են ստեղծագործական գործունեության մի քանի ուղղություն, որոնք դիտվում են որպես «օբյեկտիվորեն նորը, չփորձվածը, մինչ այդ գոյություն չունեցողը, ոչ միայն կոնկրետ մարդու այլև ուրիշների համար (ամբողջ Համակարգի համար, կավելացնեինք մենք) արժեք ունեցողը ստեղծելու ճանապարհ»։ Ստեղծագործությունը, մեր առաքելության իրականացման միակ ճանապարհն է։ Չէ որ միայն նորի ստեղծումը կարելի է համարել մեր գոյության իմաստ։ Իսկ դա հնարավոր է միայն ստեղծագործելով։ Նա ինքն է խթանում իրեն։ Ստեղծագործական են համարվում գործողությունները, որոնք դուրս են գալիս իրադրության պահանջների սահմաններից։ Մաքուր ստեղծագործությունը արարում է ոչնչից, ազատությունից՝ դա այն է, որտեղ մարդը կարող է իրականացնել իր ազատությունը, կապն աշխարհի հետ, իր էության հետ։ Հիմնական չափանիշը, որը տարբերում է ստեղծագործությունը պատրաստումից (արտադրություն)՝ արդյունքի բացառիկությունն է։ Ստեղծագործելու ընթացքում ելակետային վիճակի, հումքի, արդյունքի մեջ ներդրվում են որոշ նոր հնարավորություններ, որոնք չեն բերում աշխատանքային գործողությունների կամ տրամաբանական եզրակացության։ Այդ ազդեցության միջոցով արտահայտվում են որոշակի անձնական նկատառումներ, ստեղծվում են սուբյեկտիվ արժեքներ։ Հատկապես անձնական նկատառումն է ստեղծագործության արդյունքներին լրացուցիչ կշիռ հաղորդում, արտադրության արդյունքների հետ համեմատած, և թույլ է տալիս մեծացնել պահանջված բազմազանությունը։
Ստեղծագործությունը պայմանականորեն բաժանվում է արտադրա-տեխնիկականի, գյուտարարականի, գիտականի, քաղաքականի, փիլիսոփայականի, գեղարվեստականի, առասպելաբանականի, կրոնականի, երաժշտականի, առօրեական-կենցաղայինի և այլն։ Կան նաև այլ բաժանումներ՝ գեղարվեստական, գիտական, տեխնիկական, սպորտային-մարտավարական, ռազմա-մարտավարական։ Խոշորացված, ստեղծագործությունը ըստ գործածման բնույթի բաժանվում է գործնականի և հոգեվորի։ Ստեղծագործության գործնական կողմը կապվում է նյութի հետ և, ինչպես մենք կարողացանք համոզվել, չի տալիս «հավերժ» արդյունք, հետևաբար, չի համապատասխանում մեր առաքելությանը։ Ստեղծագործության այդ բաղադրիչի միակ համակարգային արժեք կարելի է համարել օգուտը, ապահովելու համար մեր հարմարավետ գոյությունը երկրային պայմաններում։ Այդպիսի ստեղծագործությունը թույլ է տալիս միայն հարմար անցում կատարել մեր հիմնական գործունեությանը, որը պետք է համապատասխանի առաքելությանը։
Փոփոխությունների առավելագույն հնարավորությունները մեզ մոտ դրված են հենց հոգեվոր ոլորտում։ Իր արդյունավետությամբ հոգեվոր ազդեցությունը զգալիորեն գերազանցում է, ժամանակով և տարածությամբ սահմանափակված, ցանկացած նյութական գործունեության տեսակի։ Նշվածներից, ստեղծագործության հոգեվոր տեսակին կարելի է դասել գիտականը, քաղաքականը, կազմակերպչականը, փիլիսոփայականը, գեղարվեստականը, առասպելաբանականը, երաժշտականը, կրոնականը՝ բարոյականության իմաստով։ Նրանք քիչ են կապված նյութականությանը և կարող են ընկալվել որպես, դեպի շրջապատող իրականության փոփոխման, մարդու միասնական ձգտումների տարրեր։
Ստեղծագործության թվարկված տեսակներից մի մասը, այնուամենայնիվ, պայմանավորված է շրջապատող նյութական աշխարհի իրողությունների հետ կապով։ Նրանցից, գիտական ստեղծագործությունն առավել նյութական է, իր կապվածությունով իրականությանը և մեր իրազեկվածության աստիճանին։ Քաղաքական և կազմակերպական ստեղծագործությունը պայմանավորված է զարգացման որոշակի փուլում հասարակության ընթացիկ վիճակով։ Այն կարելի է դիտարկել որպես նյութականությունից միջնորդավորված։ Այդպիսի ստեղծագործությունը կարող է սրբագրվել այս կամ այն ուղղությամբ մարդու և հասարակության գործունեության հիմնարար հենակետային սկզբունքների ընդունումով։ Նյութական իրողություններից ավելի ազատ են՝ փիլիսոփայական, գեղարվեստական, առասպելաբանական, երաժշտական ստեղծագործությունները։ Նրանք առավել մոտ են մեր առաքելությանը, ծառայում են մեր գոյության նպատակին և կարող են դիտարկվել որպես զարգացման հենակետային մեխանիզմներ։ Հատուկ ուշադրություն է պահանջում ստեղծագործության կրոնական (ավելի ճիշտ բարոյական) բաղադրիչը։ Այստեղ, ակնհայտորեն, թաքնված է Համակարգի (Աստծո) նպատակների համար մեր անհրաժեշտության հիմնական գաղտնիքը։
Կարևոր է հասկանալ, որ նյութական ոչինչ արժանի չէ հատկացվող ուշադրությանը և մեզ չի տանում հասնելու իրոք նշանակալի նպատակների։ Վերջին հաշվով, մարդն իրենից հետո թողնում է ոչ թե այն, ինչն արել է իրեն ձեռքերով կամ կապիտալով (թեև դա էլ որոշակի ժամանակ պահպանվում է), այլ ինչով որ նա ներքուստ տարբերվում էր մյուսներից, ինչ ներդրեց հասարակությունում, ինչով հարստացրեց մարդկանց փոխհարաբերությունները, ամրացրեց նրանց կապերը կամ հակառակը, խախտեց հիմքերը։ Հենց դա են մարդիկ երկար հիշում և դասում նրա առավելությունների կամ թերությունների շարքին։ Դրանով նա կմնա ՀԱՎԵՐԺՈՒԹՅԱՆ մեջ, իր հետքը կթողնի Համակարգում։ Ինչքան ավելի է խորանում անհատն իր կոչման մեջ և աշխատում այդ ուղղությամբ, այնքան ծանրակշիռ է նրա հետքը մեր բոլորի մեջ։ Մենք մեր գործողություններով խորացնում ենք ստեղծագործության գործընթացում նրա սկսածը։ Ցանկացած հոգեվոր նորամուծություն հնարավոր չէ ոչնչացնել, այն ժամանակ երբ նյութականն ունի իր կյանքի տևողությունը՝ ժամանակի ընթացքում անխուսափելիորեն ծերանում է և մահանում։ Նյութական ոլորտում մարդը չի կարող ստեղծել «հավերժականը»։ Փոխարենը հոգեվորում, նրա հնարավորություններն անսահման են, գնահատված և գիտակցված չեն բավարար չափով։ Կարևոր է որոնումների համար գտնել այն առանցքը, որը թույլ կտա գնալ դեպի առաքելություն, և նշանակում է, ապահովել մեր անհրաժեշտությունը, և հետևաբար, պաշտպանվածությունը։
Պարզաբանման համար դիտարկենք մի քանի օրինակ։ Գեղարվեստական ստեղծագործությունը հարուստ է աշխատանքներով, որոնք ազդեցություն են թողել մարդկության զարգացման հետագա ամբողջ ընթացքի վրա։ Օրինակ, Լեոնարդո դա Վինչիի հայտնի կտավը՝ «Մոնա Լիզան»։ Հոգեբանների, փիլիսոփաների, արվեստաբանների բազմաթիվ սերունդներ հսկայական ճիգեր էին գործադրում «նրա ժպիտի գաղտնիքը» բացահայտելու համար։ Այդ «հետազոտությունների» հիմնական շեշտը դրվում էր մեզ (կոնկրետ պատկերը հասկանալ ցանկացողների) վրա այդ կտավի ներքին ազդեցության մեխանիզմների վրա։ Որոնումը տարվում էր ոչ թե արարման տեխնիկայի գաղտնիքների, այլ նրա առաջ բերած զգացմունքների բացահայտման ուղղությամբ։ Կարևորը ոչ թե ինչպես է այն պատկերված, այլ թե ինչ է մեզ տալիս և դեպի ուր տանում, ինչով է լրացնում մեր գոյությունը։ Այսինքն, կտավի ազդեցության ուժը կոնկրետ պատկերված կնոջ մեջ չէ, այլ նրա առաջ բերած զգացմունքների։ Հենց դրանում է կայանում նրա «հավերժականությունը»։ Լեոնարդոյի իրական կտավը «անմահ չէ»։ Երբևէ այն կկորսվի կամ կոչնչացվի։ Բայց նրա ազդեցությունը կմնա ընդմիշտ։ Հենց ազդեցությունն է կազմում այս և կերպարվեստի, երաժշտության, գրականության շատ ուրիշ ստեղծագործությունների էությունը..

Լեոնարդո դա Վինչի Տիկին Լիզա Ջոկոնդոյի (Մոնա Լիզա) դիմանկարը
1503-1519 թ.թ. Փայտ (բարդի), յուղաներկ։ 76,8×53 սմ. Լուվր, Փարիզ։
Ուրիշ օրինակներ։ Բուդդան, Քրիստոսը, Մուհամմեդը իրենց հոգեվոր գործունեությամբ շատ հազարամյակներով շեղեցին հասարակական զարգացման հիմքերը և, ակնհայտորեն, դեռ երկար կտիրեն սերունդների մտքերին։ Հայկական ազգային գաղափարախոսության հաստատման գործում մեծ է Գարեգին Նժդեհի դերը, ով մշակեց ազգային ինքնագիտակցության հիմքերն ապահովող հենքային սկզբունքները։ Առաջադրված, Ցեղակրոն կոչված, հայեցակարգի միակ բացթողումը, մեր կարծիքով, անբավարար ուշադրությունն է զարգացման հարցերին։ Բայց, չնայած դրան, նա մնում է որպես ծանրակշիռ ներդրում կոնկրետ ազգի հոգեվոր հարստացման մեջ, իսկ դա նշանակում է նաև ողջ մարդկության։ Այդպիսին է նաև Մուսոլինիի, Հիտլերի և ֆաշիզմի մյուս ջատագովների գաղափարների ճակատագիրը։ Մեկ անգամ առաջացած հոգեվոր գաղափարը (կարևոր չէ, թե մեր պատկերացմամբ այն «դրական» է, թե՝ «բացասական») մնում է ընդմիշտ, ձեռք է բերում հավերժության տարր, դառնում նոր քայլ Համակարգի զարգացման մեջ։ Հոգեվորի մեջ բացահայտվում է մեր առաքելությունը։
Ստեղծագործության ընդհանուր, բնորոշ հատկանիշ է հանդիսանում նրա դինամիկ հիմքը, ուղղված լճացման դեմ։ Չէ որ զարգացումն ինքը պայքարն է լճացման դեմ։ Դրա հետ միասին կարևոր է ոչ թե ուղղակի ապահովել նորի ստեղծումը, այլ առաջընթաց շարժումը իրականության մեջ։ Զարգացումը պետք է ապահովվի արարման միջոցով։ Միայն այդ ժամանակ է նորը ստանում պահանջված «հավերժական արտադրանքի» տարրը։
Ընդհանրացնելով, կարելի է պնդել, որ Համակարգի զարգացման մեջ մեր առավել գործուն մասնակցությունը հնարավոր է հոգեվոր ոլորտում ստեղծագործության միջոցով, հանրության մեջ ստեղծելով անխորտակելի, «հավերժ» սկզբունքներ։ Հատկապես և միայն «հոգեվոր ստեղծագործության» միջոցով մենք դուրս կգանք համակարգային մակարդակ, այդպես է բացահայտվում մարդու ներաշխարհը, պայմաններ են ստեղծվում միմյանց ցավն ապրելու, մարդկանց և ամբողջ շրջապատի միջև բարոյա-հոգեբանական ռեզոնանսի համար։ Հոգեվոր ստեղծագործության մեջ է կայանում մեր բարձրագույն սոցիալական և բարոյական առաքելությունը։ Նրա միջոցով են բացահայտվում անձի էական ստեղծագործական ուժերը, նրա կարողությունները, ներուժն ու հոգեվոր հարստությունը կամ արատավորությունը։ Հոգեվոր ստեղծագործության մեջ արտացոլվում է անհատականության արժեքը, յուրահատկությունը և անձի համապատասխան ազդեցությունը հասարակության վրա։ Ամեն մարդու կողմից իր կյանքի կազմակերպումն արդեն ստեղծագործություն է ինքնաբացահայտման միջոցով։ Ստեղծագործությունը հատուկ ձևով նպաստում է մարդուն մարդու կողմից ճանաչմանը, մտքերի, զգացմունքների, փորձի փոխանակմանը։ Ստեղծագործականը՝ անհատականության դրսևորում է։ Հատկապես և միայն ստեղծագործության միջոցով պետք է իրականացվի մարդու կապը աշխարհի հետ։
Հոգեվոր ուղղությամբ նոր լուծումների որոնումը ձեռք է բերում անկրկնելի գունեղություն իրենց արարողի անհատականության պատճառով։ Ստեղծագործության այդ տեսակն առավել արդյունավետ է և արժեքավոր։ Այդպիսի նորամուծությունները պահանջում են բարոյական ճիգեր, տոկունություն, ներթափանցում ուրիշի ներաշխարհը։ Հարկավոր է բարոյական վերելք, հոգեկան լարում։ Բացառված չեն նաև հակառակ գործողությունները՝ հոգեվոր ստորություն, բարոյական «անկում»։ Մենք չէ, որ պիտի դատենք անձի, խմբի այս կամ այն գործողության նշանակալիության կամ «ճշտության» մասին։ Ամեն ինչ ստեղծվում է և կարգավորվում որոշակի նպատակով՝ բազմազանության ավելացման համար։ Եվ, Համակարգի տեսանկյունից, կարևոր չէ, «դրական» թե «բացասական» ուղղությամբ կգնա անհատի ու հասարակության շարժումը։ Կարևոր է միայն նախորդողից տարբերվող, բազմազանությանը աճ տվող, նոր որակի ձեռքբերումը։ Դրա մեջ է կայանում մեր առաքելությունը հասկանալու և մարդկության զարգացման խնդրի լուծումը գտնելու հիմքը։ Մենք չպետք է սահմանափակենք մեզ նորամուծությունների միայն «դրական» (զարգացման որոշակի մակարդակի վրա գտնվող անհատի կամ հասարակության տեսանկյունից) ուղղությամբ որոնումով։ Պատմությունը վկայում է այդպիսի ուղիով շարժվելուց երկարատև կտրուկ շեղման մասին։ Նորը միշտ չէ, որ կարելի էր համարել բացառապես «օգտակար» հասարակության կամ անհատի համար։ «Քաղաքակրթության զարգացման» ավարտական ժամանակահատվածը (վերջին հինգ հազար տարին) ավելի համապատասխանում է բարոյականության աստիճանական անկմանը և մարդկայնության կորստին։ Բայց դա չի նշանակում, որ դրան նախորդող ուղին «սխալ» էր և պետք է դեն շպրտվի, որպես չկայացած, անօգուտ և անարդյունավետ։ Հոգեվոր անկումը, ստորությունը, անպատկառությունը, չնայած, ոչնչացման գործընթացում, իրենց գործուն ազդեցությանը, չեն կարող ապահովել արժանապատիվ բազմազանության ստեղծում Համակարգի զարգացման համար, որը հոգեվոր որակների դրսևորումների (ընդհանրացված, մարդասիրական, մարդկային կոչվող) սուր պահանջ է զգում։ Միայն նրանց միջոցով է երևում մեր իրական առաքելությունը։ Ստեղծագործ ուղղությամբ Համակարգի զարգացմանը ամեն ինչում նպաստում է աջակցության հողի վրա միաբանվելը, հնարավոր ավելի շատ շփումը, համագործակցությունը, դժվարին պահերին մերձավորին օգնելու ձգտումը, գեղեցկության ստեղծումը։
Մարդու ստեղծագործությունը բարու և գեղեցկության կանոններով նոր հնարավորություններ է տալիս Համակարգին, շատ դեպքերում անհասկանալի և անհասանելի մեր գիտակցությանը, բայց անկասկած պահանջված։ Այլ կերպ, մենք Նրան ընդհանրապես պետք չէինք լինի։ Ի վերջո կործանելու համար կան նաև այլ, ավելի գործուն ձևեր և միջոցներ։
«Դրական» հոգեվոր ստեղծագործության հետ առաջընթաց է ապրում նաև անհատը։ Աճում է նրա բարոյական աշխարհընկալումը, ինքնագնահատումը և իր նշանակության, կշռի, արժեքի և անհրաժեշտության ըմբռնումը։ Հակառակ գործընթացը տանում է բարոյական անկման և անհատի կազմալուծման, առաքելությունից հեռացման, և որպես հետևանք, Համակարգի կողմից անխուսափելի ոչնչացման։ Այլ կերպ, քան հոգեվոր ստեղծագործության միջոցով, մարդու զարգացումն անհնար է։
Սխալներից խուսափելու համար անհրաժեշտ է աշխատել ինքնազարգացման ուղղությամբ։ Մարդու ինքնազարգացումը, նրա ներքին, բարոյական աշխարհի կատարելագործումը պետք է դառնա ստեղծագործության հիմնական ուղղությունը։ Բարոյականությունը մարդու ստեղծագործության մեջ դրսևորվող, արարող ճիգերի արդյունքն է։ Ընդ որում, զարգացման ապահովման համար անթույլատրելի է սեփական բարոյական ճիգերի բարդելն արտաքին պայմանների, ընդունված հասարակական նորմերի վրա։ Բարու և չարի «սահմանված» բարոյական կատեգորիաները անհիմն են, ենթարկվում են անձնական գնահատման և չեն կարող ընդունվել օրենքի կամ նորմերի սահմաններում։ Նրանք իրենք փոփոխական են և ամեն անգամ պետք է գնահատվեն, ելնելով համակարգային չափանիշներից ու մոտեցումներից։ Անիմաստ, «բուսական» գոյությունն անթույլատրելի է անհատի համար, ով նախասահմանված է բարձրագույն նպատակի իրականացման՝ նորի արարման համար։
Իմաստ չունի այստեղ կանգ առնել ստեղծագործական մտածողության բուն գործընթացի, ստեղծագործության առանձին փուլերի առանձնացման կամ քննության վրա։ Այդ բոլորը մանրուք են։ Կարևոր է կարողանալ գտնել հիմնականը՝ ինչպես ապահովել ստեղծագործության ճիշտ ուղղվածությունը «հավերժական հոգեվոր արժեքների» ստեղծմանը, Համակարգի կողմից այդ միակ պահանջվածը մեզանից։ Այստեղ կարող է օգնել մարդկության անցած ուղու վերլուծությունը։ Ամեն նորն ունի իր նախադրյալները և նույնիսկ ուղղակի նմանակներն անցյալում։ Վերադարձը անկասկած ստույգ նախնական սկզբունքներին, դրված մեր քաղաքակրթության ստեղծման ժամանակ, թույլ կտա գտնել հետագա առաջխաղացման ճիշտ ուղին։ Շատ բան այդ անցյալից մոռացված է, բայց և շատ բան պահպանվել է, մնացել գոյակցության «սկզբնական» բարոյական սկզբունքների տեսքով։
Ստեղծագործությունն ինքը դրսևորվում է խաղի տեսքով, ցանկացած իրադրությունում որոնելով ոչ մտավորը, ռացիոնալը, այլ սեփականը, ներքուստ հաճելին։ Ճիշտ որոշումը հաջորդ նմանը գտնելու հոգեվոր ազդակ է տալիս (առավել ամբողջական ու ճշմարիտ անձի և շրջապատող աշխարհի համար)։
Ստեղծագործությունը, լինելով անհատական երևույթ, ուժ կուտակելով, ձեռք է բերում կոլեկտիվ նշանակություն, նրա արդյունքները դառնում են մասսաների «սեփականություն»։ Դառնալով ընդհանուր արտադրանք, նա կապում է մարդկանց մտքերը, զգացմունքները, կամքը, ստիպելով համահունչ ուրախանալ և տառապել, միաժամանակ ամենքի անձնական զարգացումը խթանելով։ Ստեղծագործության միջոցով ձևակերպված արժեքների ընդհանուր համակարգը պայմաններ է ստեղծում մարդկանց բարոյական հարստացման և զարգացման համար։ Նորի հետագա տարածումը միավորում է նրանց խմբում, կոլեկտիվում։ Ընդհանուր արժեքների կայուն համակարգը ներծծված պետք է լինի ստեղծագործությամբ, որի միջոցով բացահայտվում են յուրաքանչյուր անհատի բոլոր բարոյապես անկրկնելի, նվիրական հոգեվոր հարստությունները։
Ցանկացած ստեղծագործություն պարունակում է երկու բաղադրիչ։ Առաջինը բխում է Հավիտենականից և իրենից ներկայացնում գոյություն ունեցողը կատարելագործելու (առարկայի, երևույթի, իրավիճակի) համար որոշակի ուղղությամբ փոփոխելու անհրաժեշտության անհատական զգացողություն։ Նա ներառում է մտահաղացումը։։ Երկրորդն ուղղված է Ժամանակավորի փոփոխմանը, մարմնավորման միջոցով նրան նոր իրավիճակի բերելու համար։ Ստեղծագործությունն այս փուլում կապված է աշխարհի իրականությանը, կախված է հանգամանքներից, իրավիճակից, այլ մարդկանց ցանկություններից։ Այս մասը հաճախ սխալմամբ ընդունվում է հենց ամբողջ ստեղծագործության փոխարեն։ Երևում է միայն ստեղծագործական ճիգերի արդյունքը, իսկ դա ցանկալիի միայն խղճուկ արտացոլումն է։ Ստեղծագործության ցանկացած արդյունք տարբերվում է նախնական մտահաղացումից և չի կարող նրան ամբողջովին համապատասխանել, թեև մոտենում է։ Ստեղծագործությունը ուղղված է հավերժին, բայց միշտ ծնում է ժամանակավորը։ Եվ ամեն ոք, ով ստեղծում է ժամանակավորը, իրենից հավերժականի ստեղծման համար անհրաժեշտ, էներգիա է խլում։ Ստեղծագործության մեջ արտացոլվում է «աշխարհի բարիքների» մերժումը, ճգնավորական հրաժարում ժամանակավորից հավերժի օգտին։ Դրա անհրաժեշտության գիտակցումը բերում է այդ ուղիով շարժվելու ձգտմանը։
Հոգեվոր ստեղծագործության մեջ հայտնաբերվում է անձնական իդեալ, նկատվում և իրագործվում է շարժում դեպի այլ բան, քան «այս կյանքը» վիճակն է։ Մարդը ձեռք է բերում դեպի անսահմանություն շարժվելու հատկություն։ Կյանքի նկատմամբ սերն արդեն ընկալվում է ստեղծագործության նկատմամբ սիրո, ստեղծագործական սքանչանքի (էքստազ) միջոցով։ Ստեղծագործության միջոցով բացահայտվում և բուժվում է մարդը։ Մեր շատ հիվանդություններ հիմքում ունեն իրենց ինքնության խախտում, բռնություն ոգու նկատմամբ։ Չէ որ մեր կյանքի իմաստը ինքնապահպանման մեջ չէ, այլ ինքնորոշման, աճման։
Հոգեվոր ստեղծագործության գործընթացը կարելի է պատկերել հետևյալ սխեմայով՝

Հոգեվոր ստեղծագործություն
(առաջին երեք փուլը՝ մտահաղացում, հետո՝ մարմնավորում, վերջում՝ նպատակին հասնել, որը տանում է դեպի նոր նպատակ)
Ինքնորոշումը, սեփական նշանակության գիտակցումն ընկած է անհատի հոգեվոր ստեղծագործության հիմքում, մտահղացման ամենասկզբում։ Այն թույլ է տալիս վերանալ անձնական պարփակված կենցաղից և անցնել համակարգային էությունների քննությանը։ Ստեղծագործությունը ընդհանրապես բացառում է եսասիրությունը։ Ստեղծագործական ճիգերում անհատականությունը մոռանում է իրեն, մտնում է անսահմանություն, միաձուլվում Համակարգին ու միանում նրա զարգացման գործընթացին, որում և արտահայտվում է նրա առաքելությունը։ Ստեղծագործական էներգիայի արթնացումը հանգեցնում է ներքին ազատագրության, իրական ազատություն ստանալուն։ Ստեղծագործության միջոցով ձևավորվում է անձնական ազատությունը, լրացվելով ակտիվ գործողությամբ։ Ազատությունը ոչ թե ինքնին, այլ ազատություն գործողության, փոփոխության, զարգացման համար։ Անհատականությունն արտահայտվում է իր ազատության միջոցով և ամեն ինչում ստեղծում, արդեն եղածից տարբերվող, իր անձնականը։ Դրանում է հենց կայանում ընդհանուր գործում ամեն առանձին անհատի դերը։ Ամեն մարդ ունի իր անհատական կապը Հավերժի հետ և կարող է նրա միջոցով, Համակարգի ինքնազարգացման ու փոփոխման համար անհրաժեշտ, իմպուլսներ ստանալ։ Նրանում միշտ առկա է ներքին ազատությունը, որը ոչնչացնել անհնարին է, կարելի է միայն մոռանալ ու մեկուսանալ նրանից, թաքնվել դադարել արարելուց, և հետևաբար, ուղղակի մեռնել։ Չէ որ, միայն ու հատկապես ստեղծագործությունն է, իրական կյանքը։ Ապրելու համար, հարկավոր է միշտ և ամեն ինչում չդավաճանել ինքդ քեզ, չկորցնել ինքնությունը։ Ոչ թե խոնարհ հնազանդությունը, իրականության ընդունումը որպես ճիշտ և անփոփոխ, այլ ստեղծագործական ակտիվությունը պետք է դառնա ցանկացած անհատի էության արտահայտություն։ Ստեղծագործությունը հաղթահարում է վերջնական անփոփոխ «կարգի» լճացումը։ Լճացումն ի սկզբանե տեղի է ունենում մտածելու ներքին արգելանքից։ Անհատականությունը մարում է, կյանքի էներգիան սպառվում։
Հեռացումը «բուսական» վիճակից անհատի համար միշտ ցավոտ է և կապված կորուստների, անձնական ու հասարակական կողմնորոշիչների շեղման հետ, որոնք ամրացել են հազարամյակների շեղումով մարդու առջև ծառացած իրական խնդիրներից։ Բարդ է, շատ բարդ ընդունել սեփական սխալականությունը և գիտակցել, անհատական գնահատականների ու գործողությունների շտապ, արմատական փոփոխությունների անհրաժեշտությունը։
Հոգեվոր ստեղծագործության հաջորդ փուլը կայանում է անհատական Իդեալ կոչվող գերակա արժեքի առանձնացման մեջ։ Նրա շուրջ միավորվում են մնացած շարժառիթային արժեքները՝ դադարեցվում է պատկերացումների ու գործողությունների ցրումը։ Մարդը համարժեք է ընկալում իրականությունը, անհետանում են հակասությունները, մտածողությունը ճկունություն է ձեռք բերում, համաձայնեցվում են զգացմունքներն ու զգացողությունները, մարմինն աշխատում է ոգու հետ միասնության մեջ։ Մարդն ու աշխարհը համագործակցում են, անհատականության և Համակարգի համար միասնական, իդեալի իրականացման համար։ Միատեսակ ուղղվածության հիման վրա աճում է գործունեությունն ու արդյունավետությունը, անհատականության արգասիքը։ Հասկանալու, ցանկության և գործողության համընկնումը բերում է Առաքելության իրականացման։ Եվ հիմնավորումը ճիշտ համապատասխանում է դրված նպատակին։ Ճշմարիտ իդեալը տալիս է ընտրված ուղու ճշտության զգացողություն, ամբողջ մարդկության և ամբողջ Համակարգի հետ միաբանության զգացում։
Առաքելության խնդրի ըմբռնումը թույլ է տալիս ճշմարիտ ուղղություն տալ ստեղծագործությանը։ Ցանկացած այլ գործունեություն համապատասխանում է «ինքնարտահայտում» հասկացությանը, ինչը միշտ չէ, որ մեր առաքելության ճշմարիտ հունում է գտնվում և ամենևին չի օգնում մեր առջև ծառացած խնդիրների լուծմանը տանող ընդհանուր առաջխաղացմանը։ Իսկական ստեղծագործությունը (ոչ ինքնարտահայտումը) միացնում է մեզ ինչ-որ խորը, ամբողջական, ժամանակից և տարածությունից դուրս գտնվող, ընկալման ու գործողության սովորական սահմաններից դուրս մի բանի հետ։ Միայն այդպիսի ստեղծագործության մեջ է ստեղծվում մեզանից պահանջված ՀԱՎԵՐԺԱԿԱՆԸ։ Եվ միայն մեզանից է կախված կկատարենք, մեր բարձրագույն առաքելությանը համահունչ, այդ գործողությունները, թե կսահմանափակվենք մեր իսկ ստեղծած ճահճում թփրտալով։ Մենք արարողն ենք մեր կյանքի։ Մենք կարող ենք և պարտավոր ենք ցանկացած իրադրությունում փնտրել ոչ ստանդարտ, բայց առաքելությանը համապատասխանող լուծումներ, որպեսզի միշտ և ամեն ինչում ձգտենք մեր իդեալին, ամեն քայլով, ամեն գործողությամբ մոտենանք հիմնական խնդրի լուծմանը։ Մեզանից է կախված իդեալին որքան մոտիկ պատկեր կստեղծենք մեր մտքերով ու գործողություններով։ Այդպիսի կյանքը ձեռք է բերում, խթանման ու ստեղծագործության միջոցով առաքելությանը կապող, ամբողջականություն։
Բանը նրանում չէ, որպեսզի հեռանալ իրականության հետ գոյություն ունեցող կապից և ամբողջովին խորանալ ինքնակատարելագործման ու ինքնավերահսկման մեջ, այլ նրանում, որպեսզի հասնել միավորման մասնավորում և ընդհանուրում, առօրեականության հոսքում չկորցնել իրական նշանակությունն ու գինը։ Կարևոր է իրականության սահմաններից դուրս չկորցնել էության ընկալումն ու առաքելությանը համապատասխանելու անհրաժեշտությունը։ Այդպիսի խթանը թույլ կտա պահպանվել ցանկացած արտաքին իրադրություններում, մշտապես զգալ և իմանալ, թե որտեղ է գլխավորը և ինչով է նա տարբերվում երկրորդականից։
Իդեալն ընտրելուն հետևում է սեփական բարոյականության հաստատման փուլը։ Ստեղծագործական աճի կարևոր մոտեցում է համարվում բարոյական նորմերի զարգացումը, իրադրությունների ու գործողությունների կոնկրետ գնահատումը։ Բարոյական դրույթները առավել կայուն են մարդկանց փոխհարաբերություններում։ Ուստի շեղումները, նորի որոնումները հաճախ ձեռք են բերում առանձնահատկության, արտաքին արտասովորության և ինքնատիպության ներդրման փորձերի կերպար։ Բայց նորը հոգեվորի մեջ պետք է հենվի ժամանակով ստուգված ելակետային սկզբունքների վրա, առանց որոնց չի կարող ընդունվել ու ներդրվել հանրությունում։ Այդպիսի նորը ստեղծվում է աներևակաելի ջանքերով, հոգեվոր թռիչքով, Համակարգի (նրա պահանջների ու նպատակների իրագործման համար մեր առաքելության) ընկալման նոր մակարդակի անցնելով։ Միայն այդպիսի նորը ճանապարհ կգտնի դեպի մարդկանց սրտերը և կամրապնդվի հանրությունում։
Հատուկ նշենք, որ հաճախ նոր սկզբունք, իդեալ գտնելու փորձը բերում է վաղուց մոռացված, ի սկզբանե ամբողջ ուժով գործող, հնի վերականգնմանը, հաստատելով Հայկական բարձրավանդակում մ.թ.ա. 11-րդ հազարամյակի կեսերից համաշխարհային աղետից փրկվածների խմբում գոյակցության հիմնարար սկզբունքները։ Ընծան ուներ, բոլոր չափորոշիչներն ու սահմանումները ներառնող, առանձին անփոփոխ հոգեվոր բաղադրիչ, որը բնականորեն օգտագործվում էր հաջորդ սերունդների կողմից, որոնք պատկերացնել անգամ չէին կարող նախկինում դրանց բացակայության հնարավորությունը։ Այդ միասնական տեսության մանրամասներն ու առանձին տարրերը շարադրված են մեր նախորդ հրապարակումներում։ Կարիք չենք տեսնում այստեղ կրկնվելու։ Կարևոր է, որ մեր հոգեվոր էությունը (հիմքը) ընդհանուր ու անխաթար տեսքով, թվում է թե, հայտնվեց անէությունից և այնքան օրգանականորեն էր կապված Համակարգային սկզբունքներին, որ առանց որևէ փոփոխությունների պահպանվում էր ավելի քան 9 հազար տարի։ Նրա հետքերն երևում են ամենուրեք և ընդունվում որպես «հավերժական, անփոփոխ», բայց ունեն իրենց սկիզբն ու բազմաթիվ անգամ հիմքից այս կամ այն կողմ շեղելու փորձերի են ենթարկվել։
Սխալ, կեղծ չափորոշիչները խոչնդոտում են հասարակության ու Համակարգի զարգացմանը։ Նորը չի կարողանում հաղթահարել այդպիսի պատնեշը և ստիպված է ընդիմություն դառնալ գոյություն ունեցող հասարակական կարգի նկատմամբ։ Ստեղծված նոր հոգեվոր արժեքը այդ պայմաններում ստիպված է հակադրվել արդեն պատրաստի, կանոն դարձած ոչ ճիշտ «կանխադրույթին», սկզբունքին, դոգմային։ Անհատական կյանքի ստեղծագործական գործընթացում ձեռք բերված բարոյական կարգի ամեն նորություն արժանի է ուշադիր քննության, ուսումնասիրության, և համակարգային պահանջներին բավարարելու դեպքում՝ մասսայականացման ու տարածման։ Չափազանցում այստեղ լինել չի կարող։ Ցանկացած նոր հոգեվոր սկզբունք կարող է օգտակար լինել Համակարգի պահանջներին մոտենալու գործում։ Համակարգայինին նորի համապատասխանության գնահատականի հիմնական չափանիշ կարող է հանդիսանալ ստուգումը «խղճի դատարանի» միջոցով։ Ճիշտ ընտրության ներքին զգացողությունը պաշտպանում է «անխիղճ» որոշումներից։ Եթե առաջարկությունը համապատասխանում է այդ պահանջին, ուրեմն այն շատ մոտ է Համակարգի ցանկություններին։ Հակառակ դեպքում, պետք է խուսափել այդպիսի նորարարությունն ընդունելուց։
Բացի նոր իդեալների, գնահատականների, չափորոշիչների մշակումից ու առաջադրումից, բարոյական ստեղծագործությունը պետք է ընդգրկի գործնական իրագործում սեփական օրինակի միջոցով։ Նախաձեռնողը պետք է տիրապետի մեծ զգայունության, հեռատեսության, ներքին համոզվածության իր առաջարկած նոր չափորոշիչների, կանոնների, իդեալի օգտագործման իրավացիության մեջ։ Միայն այդ դեպքում նրա առաջարկությունները կշիռ կունենան և ճիշտ կընկալվեն հանրության կողմից։ Կոնկրետ իրադրություններում հարկավոր է գտնել համակարգային սկզբունքներ, բարոյական հակամարտությունների արդյունավետ լուծումներ, իրականության մեջ անհատական իդեալի գործնական կիրառություններ։ Դրանում է կայանում հասարակությունում բարոյական չափորոշիչների առաջխաղացման ևս մեկ բարդություն։
Բերենք օրինակ սեփական փորձից։ «Նոր պատգամների» մշակման ժամանակ, որոնք շարադրված էին «Связь Времен или как возродить “Золотой век”» աշխատությունում, հեղինակը որոշակի բարոյական բեռ է զգացել, առաջարկված հաջորդականությանը (գիտենալ, հասկանալ, արարել) սեփական համապատասխանության անհրաժեշտության հետ կապված։ Պարզվեց, դա հեշտ չէ։ Բայց շարժումը սկսված էր, և քայլ առ քայլ հասավ որոշակի արդյունքների։ Եկավ համոզմունք, որ «պատգամների» ձևով ամբողջ շարադրվածը լիովին իրագործելի է, միայն պահանջում է մշտական հսկողություն մտքերի ու գործողությունների վրա։ Իհարկե, չի կարելի պնդել, որ դա թույլ տվեց միանգամից հասնել ծրագրված ոգեղեն թռիչքին և շրջապատի հետ փոխհարաբերությունների բարելավման, բայց ձեռքբերումները միանգամայն իրական են և ապագայում անկասկած հաջողության հույս են տալիս։
Արմատացած «ծերունական» բարոյականությունը հիմնված է հոգատարության ու ունեցածը կորցնելու վախի վրա։ Դա կանացի բարոյականության գերակշռող տեսակ է։ Կինը, պահպանմանը, պաշտպանությանը իր բնական հակվածության պատճառով, հանդիսանում է անձնուրաց, պահպանողական, կուտակողական, մարդասիրական նկրտումների կրողը, ամեն նորից, անհայտից ներքուստ վախեցող։ Նրա մտքերն ու գործողություններն ուղղված են ստեղծագործության հնարավորինս հետաձգմանը։ Բազմակարծությանը, բազմազանությանը դիմակայելը կազմում է կնոջ ներքին էությունը, որը խոչնդոտում է նրա ստեղծագործական եռանդը, սակայն նա երբեմն ճեղքում է բոլոր արգելքները։ Այդ պատճառով, որպես շարժիչ տարր, համայնքում նորի որոնմանն ու ներդրմանն ուղղված, հանդես են գալիս հիմնականում պատանիները՝ ստեղծագործության ու խիզախման ձգտումների կրողները։ Անհնազանդություն, նորի որոնում, հաճախ ինքնազոհողության միջոցով, սա է երիտասարդների հոգեվոր փնտրտուքի շարժիչ տարրը։
Ստեղծագործության բարոյական ուղղությամբ զարգացումը պետք է հաշվի առնի «հայտնի», «ընդունված», «հաստատված» չափորոշիչների անհամապատասխանությունը բարու հասկացությունների և մեր գոյության նպատակներին։ Բարոյականը այն չէ, ինչը հաստատված ու ամրագրված է օրենքով, կանոնով, չափորոշիչով, այլ այն, ինչը տանում է դրանց փոփոխմանը, կատարելագործմանը, զարգացմանը։ Բարոյական ազատության մեջ է հիմնականում կայանում մեր հոգեվոր կյանքի իմաստը։ Բարոյականության վրա հիմնված ստեղծագործությունը բացահայտում է մեր իրական հոգեվոր առաքելությունը։ Մեր նպատակը պետք է դառնա հոգեվորի աճը, բարոյականության անընդհատ կատարելագործման, մաքուր խղճի բացահայտման միջոցով։ Էթիկան պետք է դառնա ոչ թե կասեցնող չափորոշիչ, այլ հոգեվորի նոր կողմերը բացահայտող ստեղծագործություն։ Ընդ որում, նորի որոնումը երբեք չի նշանակում, Համակարգի համար իր արժեքն ապացուցած, ամբողջ նախկին հոգեվոր ժառանգությունից լրիվ հրաժարում։ Նորը զարգացման դրական էֆեկտ կտա միայն վերը նշված «խղճի դատարանին» հենվելով։ Հոգեվորի մեջ ամեն ժամանակավորը, օտարամուտը («սեքսուալ ազատության» տիպի), այլասերումը անկասկած կբացառվի Համակարգի կողմից, որպես իր նպատակներին հակասող։
Հոգեվոր ստեղծագործության մեջ հետո գալիս է ծրագրվածի մարմնավորման փուլը։
Ծրագրվածի իրականացման ճանապարհին առաջին քայլը պետք է դառնա ցանկությունը։ Բայց որտեղի՞ց վերցնել այդպիսի խթան։ Ինչպե՞ս իրականացնել, մշտական ստեղծագործության ներդաշնակության միջոցով, ցանկացած մտածող մարդու համար անկասկած ցանկալի, ամբողջականության ձեռք բերումը։ Այդ ճանապարհին մի քանի էական արգելքներ կան։ Դրանց հաղթահարումը պետք է սկսել ստեղծագործական խթանի մեխանիզմի և անհրաժեշտ է, ցանկանում եմ, կարող եմ, երջանկություն շղթայի գործարկումից, ինքնարտահայտման, իրեն կոչման, առաքելության իրագործման միջոցով։ Սովորական պայմաններում մարդը տանջվում է ներքին գերադասությունների ու ձգտումների տարբեր ուղղվածությունների միջև, բազմաթիվ ներքին «Ես»-երով պայմանավորված, որոնցից ամեն մեկն ունի իր շարժիչը (խթանը)։ Հակամարտությունն այդ «Ես»-երի միջև բերում է, գերակա շարժիչ ուժի իդեալականից մշտական շեղման (իր առաքելության ուղղությամբ՝ իրեն ու Համակարգի բարօրությանն ուղղված ստեղծագործության)։ Շեղումները բերում են, շատ բաներում իդեալականից տարբերվող, իրավիճակների փոփոխության և խոչնդոտում են անհատականության բացահայտմանը։ Առանց գործուն շարժիչ ուժի մենք չենք փոխվի։
Վլադիսլավ Լեբեդկոն իր (Владислав Лебедько “Мотивация. Творчество. Предназначение” 1998) աշխատության մեջ այդ արգելքների հաղթահարման համար առաջարկում է օգտագործել «խթանող սանդուղքը»։ Ենթադրվում է, որ այդպիսի մեթոդը թույլ է տալիս ազատվել գոյություն ունեցող մոլորությունների մեծ մասից ու ինքնազարգացման համար գտնել աշխատանքային մոդել։ Բերենք ամբողջությամբ մշակված մեթոդիկայի այդ մասը, մեր կողմից ընդգծված հիմնական հենակետային դրույթներով։
Այդ սանդուղքի առաջին աստիճանը հեղինակը պայմանականորեն անվանում է «Ինձ համար այդպես էլ քիչ թե շատ լավ է»։ «Այդ աստիճանը հաղթահարելն այնքան էլ հեշտ չէ՝ չէ որ այդ դեպքում պետք է բախվել այն բանին, որ ամեն ինչ այնքան էլ լավ չէ, որ ներսում համատարած հակասություններ ու շիլաշփոթ է, մեծ հաշվով կատարյալ քաոս, ազատության բացակայություն և ամենատարբեր գործոններից կախվածություն։ Այդ աստիճանին բարձրանալու համար պետք է խիզախություն ձեռք բերել, չէ որ հարկավոր կլինի զրկվել, ինքնահանգստացման իրավիճակը պահպանող, բազմաթիվ պատրանքներից և բազմաթիվ անգամներ «ցեխն ընկնել, խայտառակվել»։ Դրա համար անհրաժեշտ է, որ կամ «կյանքը ստիպի», այսինքն, որպեսզի իրադրությունների բերումով դուք այդ ցեխն ընկնեք, կամ գրագետ օգնականը, ով անհրաժեշտ ցնցում կհրահրի (ընդ որում, անհրաժեշտության դեպքում, ապահովագրելով)։
Հետո գալիս է աստիճանը, որն անվանվում է «Ամեն ինչ վատ է, բայց այդպես էլ պետք է լինի»՝ դա է մեր ճակատագիրը, ժամանակը, երկիրն ու կառավարությունը, ծանր մանկությունը, և ընդհանրապես՝ բոլորն են այդպես ապրում, ինչ-որ կերպ կապրեմ նաև ես։ Այս աստիճանին բարձրանալը նույնպես հեշտ չէ՝ չէ որ այդ դեպքում արդեն հնարավոր չի լինի արդարանալ, որ տեղի ունեցողը այդպես էլ պիտի լինի, պետք կլինի դեն նետել այդպիսի դժբախտության ընդհանրության պատրանքը և գիտակցել, որ կարելի է ապրել նաև այլ կերպ, բայց դու չգիտես ինչու այլ կերպ չես ապրում։ Դեպի վեր քայլը պահանջում է ավելի մեծ քաջություն և պատրաստակամություն հաջորդ աստիճանին սպասվող դեպրեսիան հաղթահարելու։ Անհրաժեշտ է դիմել ներքին ռեսուրսներին ու ուժերին կամ նորից գրագետ օգնականի»։
Մյուս աստիճանը կոչվում է «Այդպես չպետք է լինի, բայց ես այընտրանք չեմ տեսնում»։ Այլընտրանք միշտ կա, բայց այն ըմբռնելու համար քրտնաջան աշխատանք է հարկավոր՝ ազատվելով ընկալման բազմաթիվ խեղաթյուրումներից։ Այս աստիճանը հաղթահարելու համար հարկավոր է խեղաթյուրումների, հանգամանքների բերման ընկալման հետ ինքնուրույն աշխատանքի փորձ, որոնց արդյունքում կհայտնվի հույսի մի շող կամ ինչպես և առաջ՝ փորձված օգնական։
Հաջորդ աստիճանը՝ «Այլընտրանք կա, բայց շատ բան (կամ ամեն ինչ) կախված չէ ինձանից»։ Այսինքն, կարծես թե ուզում եմ, բայց ինձ պահում են ամեն կողմից՝ կյանքի պայմանները, մարդիկ, հանգամանքները և այլն և այլն։ Այս քայլը շատ բարդ է՝ պետք է գիտակցել, որ իրականում բացի քեզանից ոչ ոք և ոչինչ չի ազդում քո ապրելակերպի վրա։ Եվ եթե կատարել այս քայլը, ապա այլևս հնարավոր չի լինի բողոքել՝ «Ինչպես, իմ երեք երեխաներով (հարբեցող ամուսնով, կոմունալ բնակարանով, նյութական դրությունով, հիվանդություններով, անհասկացող ծնողներով, դաժան ղեկավարով, դրությունով երկրում և աշխարհում...)»։ Այստեղ պատասխանատվության ընդունում է պահանջվում։ Հասկանալի է, որ եթե իրեն և իր կյանքի համար ամբողջությամբ պատասխանատվություն վերցվի, ապա հետագա քայլեր այլևս անհրաժեշտ չեն լինի, այդ պատճառով այս աստիճանին բարձրանալու համար պատասխանատվություն պետք է ընդունել թեկուզ այն հանգամանքների համար, որոնք խանգարում էին տվյալ կոնկրետ դեպքում՝ այսինքն գիտակցել, որ այդ հանգամանքները կախված են քեզանից։
Եվս մեկ աստիճան, որը կոչվում է՝ «Ուժերս չեն բավականացնում (էներգիա, հնարավորություններ, ինչ-որ որակներ)»։ Այս փուլում հարկավոր է կամ ներքին էներգետիկ ռեսուրսներին հասնել, կամ նպատակաուղղված գործողություններ այդ ուժերի, որակների, հնարավորությունների կուտակման համար։ Դա արդեն նորմալ աշխատանքային իրադրություն է։
Եվ վերջապես, վերջին աստիճանը «Ուզում եմ, բայց չգիտեմ ինչպես»։ Այստեղ մարդն արդեն պատրաստ է և նրան անհրաժեշտ է կոնկրետ մեթոդիկա, տեխնոլոգիա, պրակտիկա։ Գտնելով պահանջվող ինֆորմացիան և իրականացնելով, նա մոտենում է մի սահմանի, որից այն կողմ հասունացած Շարժիչ ուժը սահուն անցնում է դեպի գործողություն։
Այսպիսով, հաջորդականորեն քայլելով վեր, մենք հասանք «Ցանկանում եմ և Կատարում» մակարդակին»։
|
7. |
Ցանկանում եմ և Կատարում |
|
6. |
Ցանկանում եմ, բայց չգիտեմ ինչպես |
|
5. |
Ուժերս չեն բավականացնում |
|
4. |
Ինձանից կախված չէ |
|
3. |
Այլընտրանք չկա |
|
2. |
Վատ է, բայց այդպես էլ պետք է լինի |
|
1. |
Ամեն ինչ այդպես էլ լավ է |
Սանդուղքի ընտրված մակարդակներից ամեն մեկում հեղինակը ենթադրում է որոշակի ենթաանհատների (субличностей) գոյություն, որոնք ի սկզբանե գտնվում են ամեն մարդու մեջ և խանգարում կանգնելու ինքնազարգացման հերթական աստիճանին։ Շարժումը սանդուղքով հնարավոր է միայն ընդունելով շարժիչ ուժի և ստեղծագործության միասնության սկզբունքը, նրանց համատեղ աշխատանքն ի բարօրություն անհատի ու համապատասխանաբար՝ Համակարգի։
Առաջարկված մեխանիզմը աշխատունակ է երևում և կարող է օգտագործվել հասնելու համար առաջին փուլին՝ ունեցած ստեղծագործական ունակությունների ավելի շատ օգտագործման ուղղությամբ անձնական աճի խթանման ապահովում։
Խթանման փուլից հետո ծրագրվածն իրագործելու ճանապարհն անցնում է ինքնազարգացումով։ Ստեղծագործության միջոցով ինքնակատարելագործումը հոգեվոր ոլորտում չունի ավարտ, վերջ։ Մարդը չի կարող դառնալ «Իդեալական» իր առաքելության՝ նորի և ոչ ավարտվածի որոնման պատճառով։ Որոնումն ամեն ինչում, ստեղծագործությունը հնարավոր է ու անհրաժեշտ ցանկացած գործում և իրադրությունում։ Սակայն առավել կշիռ ունի որոնումը հոգեվոր ոլորտում։ Անհատականության ինքնազարգացման նպատակը պետք է լինի մոտեցումն իր առաքելությանը։ Դա, զարգացման նոր մակարդակի հասնելու ներքին ցանկության անընդհատ սնում ներառնող, չընդհատվող գործողություն է։ Ընդ որում, սահմանափակումը ինքնազարգացումով, հոգևորականների օրինակով, աշխարհիկից հրաժարումը, աշխարհիկ «մեղքերից» ինքնամեկուսացումը, չմիջամտելը անթույլատրելի են, թեկուզ և կարող են բերել ինքնազարգացման մեծ բարձրունքների։ Այդպիսի հոգևորականը կարող է «ջահ» (լուսատու) դառնալ, սակայն, Համակարգի, շրջապատող աշխարհի հետ չկապված։ Նա միայն ցույց է տալիս մարդկային անհատականության հնարավորությունների գագաթը։ Նյութական, մարմնական սահմանափակումները, ուխտերի կատարումը թույլ է տալիս հեռանալ իրականությունից, բայց երաշխավորություններ չի տալիս Համակարգի համար ճշմարիտ կարևորության հասնելու։
Ասենք ավելին։ Անձնական վերելքի ճանապարհը կարող է դիմակայել ստեղծագործությանը։ Այդ ճանապարհին կամաց-կամաց «արժանիքների» կուտակում է տեղի ունենում, հնազանդության, հոգեկան անվճռականության և վախկոտության, այլ ոչ թե հանդգնության, նորի որոնման հաշվին։ Այդ ճանապարհով «կատարելության» կամ «սրբության» հասածները հաճախ ճանաչողության և ներքին գեղեցկության ավելի ցածր մակարդակ ունեն, քան ազատ «ճշմարտություն որոնողները»։
Ժուժկալությունը, աշխարհի հմայքներից հրաժարումը, ելք չի տալիս դեպի համակարգայինը։ Մյուս ճանապարհը՝ հոգեվոր ստեղծագործություն, ոչ արդեն հայտնիի, այլ չտեսնվածի մեջ նորը որոնելու միջոցով, սկզբունքների ստեղծում, որոնք թույլ կտան նոր տեսանկյունից նայել իրականությանը՝ ահա ինքնակատարելագործման ճշմարիտ ուղին։
Այդպիսի ինքնազարգացումը ապահովվում է մշտական ինքնավերահսկողության միջոցով։ Հիմնական չափանիշ պետք է դառնա ինքնագնահատումը Համակարգի նպատակների համար իր առաքելության համապատասխանության տեսանկյունից։ Դրված պատասխանատվության ըմբռնումը թույլ է տալիս հետևել կատարվող գործողությունների և նույնիսկ մտքերի, ցանկությունների ճշտությանը։ Դա այնքան էլ դժվար չէ, որքան կարող է թվալ առաջին հայացքից։ Ուղղակի, միշտ և ամեն ինչում պետք է հետևել առաքելությանը համապատասխանելուն, իր վրա նայել Համակարգի աչքերով։
Նշված հոգեվոր քայլերի հաջորդական կատարումը թույլ կտա մոտենալ ի սկզբանե դրված խնդրին՝ հասնելու իդեալին։ Պարզ է, որ այդպիսի իդեալը չի լինի ավարտված ու վերջնական։ Հոգեվոր զարգացման ցանկացած մակարդակ չի կարող լինել վերջնական, «բարձրագույն»։ Այդ ճանապարհին չկա գագաթ։ Եվ հենց դրանով է նա արժեքավոր ու գրավիչ։
Ամփոփելով մեր առջև կանգնած ստեղծագործական խնդիրների գնահատականները, նորից նշենք, որ մեր ճանապարհն անցնում է ինքնազարգացումով։ Դրսից ոչ ոք և ոչինչ չի օգնելու։ Արտաքին նյութական տկարությունները, քերծվածքները, վերքերը, կոտրվածքները կարող են բուժվել մասնագետի արտաքին ազդեցության օգնությամբ (բժշկի, հեքիմի, վերջին հաշվով կախարդի, շամանի)։ Ներքին շեղումը կարող է բուժել միայն ինքը՝ «հիվանդը», հասկանալով, որ իր հիվանդությունների մեղավորը հենց ինքն է։ Հոգեկան և բազմաթիվ ֆիզիկական վնասվածքները ճշմարիտ ուղուց շեղվելու հետևանք են։ Եվ դրանց բուժմանը չի կարող օգնել հոգեբանության, շարժիչ ուժի ոչ մի գիտակ՝ միայն անհատը։ Դրանում նույնպես արտահայտվում է հոգեվոր ստեղծագործության նշանակությունը։
Ոչ ոք, տողերիս հեղինակը նույնպես, չի կարող, իրավունք չունի ուղղելու, ուղղորդելու, սովորեցնելու։ Յուրաքանչյուրն ինքն է որոշում։ Ինձ համար ստեղծել եմ 24 պատվիրան (տես՝ «Связь Времён или как возродить “Золотой век”»)։ Հավատացնում եմ, սեփական փորձի հիման վրա, որ դրանք վատ չեն աշխատում։ Դրա համար կարող եմ խորհուրդ տալ փորձել դրանք, կամ ավելի լավ է, ստեղծել սեփական պատվիրաններ։ Կարևոր է, որ դրանք համապատասխանեն ձեր անձնական առաքելությանը, ձեր ներքին էությունից բխեն, բայց աշխատեն համակարգայինի սահմաններում։
Նպատակն ու առաքելությունը ամենքինն իրենն է։ Դրանում է Համակարգի մտահաղացումը։ Տարբեր ուղղվածությունը տալիս է ցանկալի բազմազանությունը։ Կարելի է չկասկածել Համակարգի հեռատեսության մեջ։ Հարկավոր չէ վախենալ ընդհանուր շեղումից։ Մարդը միշտ ելք է փնտրում փակուղուց, այդ պատճառով ընդհանուր որոշումը կլինի իր և Համակարգի օգտին։
Ոչ մի նպատակ չի կարող լինել գերակշռող։ Միակ բանը, որ հարկավոր է Համակարգին՝ բազմազանության մեծացումն է, տարբերակների բազմապատկումը։ Ամենքի մեջ դրված է Համակարգի մասնիկը և ինքը կարող է ու պետք է ընտրի գլխավոր նպատակը։ Հենց դա է տալիս ընդհանուր նպատակը՝ բազմազանությունը։
Գոյությունը, գործող չափորոշիչները, կանոնները, օրենքները, տանում էն դեպի լճացում։ Որոնումը պետք է տանել հոգեվոր ստեղծագործության միջոցով։
Թվում է, մեր առաքելության կատարման համար հոգեվոր ստեղծագործության առաջարկվող ուղին վստահ լուծում չի տալիս «հավերժական արդյունք» ստեղծելու խնդրին, չէ որ մեր բոլոր հոգեվոր ձեռքբերումները կոչնչացվեն նրանց կրողների՝ մեր, մարդկանց, ենթադրական անհետացման հետ։ Միջավայրի ոչնչացման հետ մեզ նույնպիսի վերջ է սպասում, ինչպես և ամբողջ շրջապատին։ Մեզ շրջապատող ամբողջ աշխարհը ենթակա է անընդհատ ֆիզիկական կատակլիզմների, որոնք մի օր կարող են ոչնչացնել Երկիրը և մեզ՝ նրա բնակիչներին։ Կարծում եմ, իմաստ չունի հատուկ խորանալ այդ երևույթի քննարկման մեջ։ Հարկավոր է միայն ի սկզբանե ընդունել, որ այնպիսի բարդ և խորը գիտակցված կառուցվածք ինչպիսին Համակարգն է, անիմաստ ու անօգուտ ոչինչ չի անում։ Եթե մենք նրա ստեղծածն ենք և եթե պետք է հետևենք նրա հարցումներին ու պահանջներին, ապա նա ճանապարհ կգտնի պահպանելու այդքան օգտակար տարրը իր հետագա գոյության և զարգացման համար։ Փրկությունը կլինի անկասկած և բավական արդյունավետ։ Բացի դրանից, պետք չէ մոռանալ, որ մեզ շրջապատող իրականությունը բավական բազմակողմանի և բազմաշերտ է։ Մենք դեռևս յուրացրել ենք մեզ շրջապատող նյութական աշխարհի միայն մասը։ Շատ բան, եթե չասենք մեծ մասը, դեռ մնում է հայտնիի սահմանից այն կողմ։ Ինչ վերաբերվում է «անդրաշխարհին», առայժմ միայն հեռվից է դիտարկվում։ Այդ դիտարկումների հիմնական ձեռքբերումը՝ մեր անմահության պնդումն է, և ուրեմն, մեր պահանջարկը կա նաև այլ, ոչ նյութական կառուցվածքներում ու ոլորտներում։ Գլխավորը՝ չշեղվել մեր առաքելությունից, իսկ թե որտեղ այն մեզ կբերի՝ մենք չենք որոշելու։
Պետք չէ շարադրվածն ընդունել որպես կոչ հրաժարվելու ամեն տեսակի գործունեությունից բացի հոգեվորից։ Դա հիմնական սխալն է մեր մտահաղացման մեկնաբանության ժամանակ։ Մենք ամենևին չենք համարում, որ մարդու գոյությունը պետք է սահմանափակվի միայն իր այս հիմնական գործառույթի կատարումով։ Երբեք ոչ։ Կան շատ այլ ոլորտներ Մարդու ուժերի ու ընդունակությունների գործադրման համար։ Դրանց թվին կարելի է դասել սերը, մերձավորին օգնելու ձգտումը, հասնել անհայտ բարձրունքների բարձրագույնի բոլոր դրսևորումներում, ինչպես ֆիզիկական (տարբեր կարգի ռեկորդներ), այնպես էլ գործնական, գիտական... Բայց ստեղծագործությունը մնում է մարդու կայացման հիմնական ճանապարհը։ Ստեղծագործություն հարկավոր է ամեն ինչում, անկախ գործունեության ուղղվածությունից, և հատկապես, հոգեվորում։ Մարդու պրակտիկ գործունեությունը պետք է ապահովի նրա գոյությունը, և միայն գոյությունը։ Իսկ ստեղծագործությունը նրան թույլ է տալիս դառնալ հարկավոր և հավասար Համակարգին (Աստծուն)։
Ազատություն և հասարակություն
«Ճշմարտությունը հավերժ է և հավերժ է միայն այն, ինչը ճշմարտությունից է»
Ն. Բերդյաև
Մենք, կարծում եմ, եկանք այն եզրակացության, որ մեր առաքելության իրագործմանը հատկապես նպաստում է առավելագույն հնարավոր ազատությունը անհատի ստեղծագործական զարգացման համար։ Միայն այդ դեպքում է բացահայտվում մեր էությունը, մեր ստեղծման ժամանակ ի սկզբանե դրված ներուժը։ Ազատությունն առանց նպատակի կորցնում է իմաստը, դառնում ինքնանպատակ, պահպանելով գոյություն ունեցող հոգեվոր կախվածությունը տրված սահմանափակումներից, կանոններից։ Ընդհանուր զարգացման համար անհրաժեշտ է ստեղծագործության ազատություն։ Նրա մեջ բացահայտվում է մեր առաքելությունը։ Այդ պատճառով ազատությունը ձեռք է բերում նյութականության շղթաներից ազատվելու պարտականության բովանդակություն։
Անհատը ստեղծագործելու հնարավորություն է ստանում միայն իրականությունից լիարժեք ազատության պայմաններում։ Այստեղ, կարծես թե, անհաղթահարելի պատնեշ է առաջանում։ Ազատ անհատականությունը չի կարող սահմանափակվել ինչ-որ շրջանակներով, և միաժամանակ պետք է գոյակցի իրեն նմանների հետ որևէ միավորման մեջ (մենք հասարակական էակներ ենք)։ Ինչպե՞ս հասնել այդ պահանջների համատեղմանը, որոնցից մեկի բացակայության դեպքում չկա զարգացում, առանց մյուսի՝ անհնարին է գոյակցությունը։
Հասարակությունը (անհատականությունների խմբակային միավորումը) քաղաքացիների վրա է հիմնված։ Ուստի նրան էլ կարելի է համարել իրեն առաքելությանը համապատասխանող այնքանով, որքանով նա անհատին է մոտեցնում իր առաքելության իրագործմանը։ Ճիշտ է նաև հակառակը՝ որքանով ազատ ու յուրօրինակ են քաղաքացիները, այնքանով ուժեղ է հասարակությունը, չնայած արտաքնապես ենթադրվում է, որ միավորման ուժը նրա բաղադրիչների միատարրության, «միօրինակության» մեջ է։ Այդ երկու ծայրահեղությունների միջև անընդհատ պայքար է գնում գերիշխանության համար։ Մեր պատմության որոշակի ժամանակահատված գերակշռում է այս կամ այն միտումը ուղենիշների համապատասխան տեղաշարժով։ Ընդհանուր առմամբ, անհատն ու հասարակությունը ունեն անընդհատ փոփոխվող ուղղվածություն, ինչը թույլ է տալիս խուսափել, զարգացմանը հակառակ, լճացումից։ Ամեն ինչ գնում է Համակարգի զարգացման օգտին։ Տատանողական շարժումը համապատասխանում է նրա պահանջներին և պետք է հաշվի առնվի մեր հետազոտություններում ու գործողություններում։
Վերջին ժամանակներում հասարակական զարգացումը, սահմանվող ստանդարտից հրաժարվելու հնարավորությունները կրճատելու հաշվին, միտում ունի սահմանափակելու անհատական ազատությունը։ Որքան էլ տարօրինակ է, այդ միտումը ամրագրվում է հասարակության կառուցման «ժողովրդավարական» սկզբունքների հաստատումով։ Ժամանակակից «ժողովրդավարությունը» հիմքում ունի ոչ թե անհատի ազատագրումը (թեև հենց այդ պայմանն է համարվում սկզբնական), այլ միասնական մոտեցման ապահովումը՝ մարդկանց ստանդարտացումը որոշակի նմուշով (ինչ-որ մեկով, ով խմբում համատեղ գոյության համար համարվում է առավել հարմար)։ Ընդ որում, ազատության տակ, «ուժեղ» անհատների համար, ենթադրվում է ամենաթողության առավելագույն ապահովում։ Հասարակության հիմք է դարձել, հանրության մեջ վարքագծի ցանկացած կանոնները շրջանցելով, իրենց անձնական ձգտումների իրականացումը։ Սահմանափակումներից ազատագրումն ընդունվում է որպես այդպիսի «ժողովրդավարության» հիմնարար սկզբունք։ Ժամանակակից «ժողովրդավարական» միավորումների ամբողջ օրենսդրական համակարգը ուղղված է հնարավորինս մեծ «ազատություններ» ստեղծելու, ամենաթողություն ուժեղին մակարդակի հասնելու համար։ Հատկապես հստակ այդ ձգտումը երևում է միջազգային քաղաքականության մեջ, ուժեղի իրավունքի թելադրանքի միջոցով։
Ազատությունը ամենաթողության մեջ չէ, այլ իրեն նմանների հետ հաջող գոյակցության համար որոշակի սահմանների պահպանման անհրաժեշտության գիտակցում։ Հայկական բարձրավանդակի վրա մ.թ.ա. 11-րդ հազարամյակի կեսին մեր քաղաքակրթության հիմքերի հաստատումով դրվեցին, ամենաթողությունը բացառող, բավականին խիստ բարոյական սահմանափակումներ։ Բավականին քանակի ժամանակակից այնպիսի «հավերժական ճշմարտություններ», ինչպիսիք են՝ բնաջնջման ու իր նմաններին ուտելու անթույլատրելիությունը, արյունապղծության արգելքը, օգնելու ձգտումը, առաջին անգամ հայտնվեցին հենց այստեղ և այդ ժամանակ ու հենարան դարձան իսկապես ազատ, իրավահավասար հասարակություն ստեղծելու համար։ Նպատակը պետք է դառնա ոչ թե ամենաթողությունը, այլ համակեցությունը որոշակի շրջանակներում, որոնք ապահովում են ինչպես առաջացող խնդիրներին ու հարցերին տարբեր մոտեցումներով անհատների բարեհաջող գոյակցության հստակ սահմանները, այնպես էլ, միաժամանակ, չեն սահմանափակում անհատական ստեղծագործության հնարավորությունը իր և Համակարգի բարօրության համար։ Ընդհանրապես, անհատի ազատությունը կարող է ընկալվել ու իրագործվել միայն որպես գործողություն որոշակի շրջանակներում, որոնք թույլ չեն տալիս, ստեղծագործության միջոցով իրենց հատուկ առաքելության որոնումով զբաղված, այլ անհատների ազատության սահմանափակում։ Շատ կարևոր է ամեն ինչում պահպանել ազատ անհատների համակեցության այդ գլխավոր պայմանը։
Հասարակության շեղումն ավելի քան 12 հազար տարի առաջ ընդունված (անհատի զարգացման համար) ուղղությունից սկսվեց առաջին պետությունների ձևավորման հետ, մ.թ.ա. 4-րդ հազարամյակի վերջին։ Այս պնդումը հիմնված է հեղինակի նախորդ աշխատություններում շարադրված բազմաթիվ փաստերի վրա։ Մեր նպատակը դրանից հետո ընդունված հասարակության զարգացման այդ ուղղության «ճշտությունը» կամ «սխալականությունը» պարզելը չէ։ Մի բան պարզ է՝ այդ շեղումը բերեց Համակարգի զարգացման մեջ անհատական մասնակցության հնարավորությունների կտրուկ կրճատման և հասարակական գործոնի ազդեցության անհամաչափ աճի։ Այդ շեղումը, ակնհայտորեն, Համակարգի զարգացման որոշակի փուլում խաղաց իր «առաջադեմ» դերը, բայց այժմ, նույնքան ակնհայտ է, որ այն արդեն զսպում է մարդու և մարդկության պոտենցիալ հնարավորություններն իրենց հիմնական առաքելության կատարման գործում։ Եկել է ուղենիշները փոխելու հերթական ժամանակը, անհատականի նկատմամբ հասարակական տարրի գերիշխանությունից հրաժարվելու ժամանակը։
Մարդն ու հասարակությունը կապված են հազարավոր թելերով։ Այդ պատճառով, ինչպիսին մարդն է, այնպիսին էլ նրա ստեղծած հասարակական միավորումն է։ Հակառակ ներգործությունն էլ գոյություն ունի, բայց նա ավելի շուտ միջնորդավորված կարող է համարվել։ Որպես սկզբնական տարր հանդես է գալիս անհատականությունը, որն ունի հսկայական, շատ դեպքերում դեռևս բավարար չգիտակցված, ազդեցություն իր շրջապատի վրա։ Մարդը կարող է ամեն ինչ։ Դա հարկավոր է հասկանալ ու ընդունել, եթե մենք ուզում ենք ելք գտնել ստեղծված բավականին անբարենպաստ իրավիճակից, երբ հասարակական կյանքը թելադրում է համակեցության ամենևին ոչ այն սկզբունքները, որոնք ի սկզբանե դրված էին մեր ստեղծման ու առաջնային հանրության մեջ կազմակերպվելու ժամանակ։
Առավել ցավոտ հարց է ժամանակակից հասարակության վիճակի վերլուծությունը։ Բացահայտելով շեղման պատճառները, կարելի է ավելի պարզ պատկերացնել ճշմարիտ ուղղությամբ շարժվելու ճանապարհները։
Սկսենք հենակետային դրույթի պարզեցումից, որ ժամանակակից հասարակությունում ամրագրված կանոնների, նորմերի գոյությունը սահմանափակում է մեր առաքելության իրագործման հնարավորությունները։ Այդ դեպքում, մենք աստիճանաբար կորցնում ենք ստեղծագործելու հնարավորությունը, շեղվում մեր ստեղծման ժամանակ նախասահմանված նպատակից։ Կյանքի նպատակը սահմանված «նորմերին», «կանոններին» և «սկզբունքներին» հնազանդվելը չէ, այլ՝ ստեղծագործության միջոցով նոր արժեքների որոնումը։ Մարդը կոչված է ամենուր ստեղծագործելու, ներառյալ նաև սոցիալական կյանքը։ Կյանքի ու ամենայն Գոյի բարձրագույն նպատակը՝ գոյություն ունեցողի կատարելագործման ճանապարհով հասնել գեղեցիկին։ Իսկ դա, ժամանակակից «հիվանդ» հասարակության կողմից հաստատված նորմերին ու կանոններին անտրտունջ ենթարկվելու դեպքում, անհնար է։ Պարբերաբար առաջացող «փարիսեցիական» սահմանափակումներից ու կանոններից դուրս գալու փորձերը պատմության ընթացքում, ժամանակ առ ժամանակ արվում էին։ Բայց դրանք անխուսափելիորեն կերպարանափոխվում էին նոր կանոններ ու նորմեր ստեղծելու համակարգի, հասարակությանը նորից տանելով դեպի «թույլատրվածի» և «ճշմարիտի» շրջանակներ։ Ինչո՞ւ է դա տեղի ունենում։ Ի՞նչն է խանգարում միանգամից հեռանալ համակեցության ակնհայտորեն սխալ սկզբունքներից։ Ի վերջո, կարծես թե հասկանալի է, որ մարդը պետք է ապրի ոչ կարծրացած ցուցումներով, այլ սիրով ու համաձայնությամբ։ Բայց նման կոչերը անխուսափելիորեն տանում են ավելի սոսկալի, առանձին անհատի ազատության ու նշանակության վերջին մնացորդները շղթայող հասարակական կարգի։ «Մարդասիրության», «ժողովրդավարության», «սոցիալիզմի» և այլ «իզմերի» ժամանակակից սկզբունքները զգալիորեն հեռացած են իրենց հիմքերից, որոնք առաջարկված են, անկասկած, ելնելով մարդու ազատագրության ճիշտ ուղղությամբ հասարակության միասնությանն ու զարգացմանը հասնելու ձգտումից։
Համակեցության նախնական սկզբունքներից հեռանալը բերեց իրադրության, երբ մարդը դարձավ նյութականի ստրուկը և զրկվեց ոչ թե ինչ-որ մեկի կողմից հնարված «օրենքի», այլ ամեն ինչում արդարության պահպանման անհրաժեշտության ըմբռնումից։ Բարոյական շեղումները բերեցին նրան, որ մարդը գնահատվում է ոչ թե նրանով, որ նա կա, այլ նրանով՝ ինչ ունի։ Մարդու իրական արժեքը քողարկվում է արտաքին ծածկույթով, նրա «բացառիկությունն» ու ուժը ցուցադրող նյութական բարիքներով։ Փաստորեն գերակշռում է այնպիսի հասարակություն ստեղծելու ձգտումը, որում կբացակայեն անհատականությունները։ Մարդկանց մեջ ամրանում է անհատականության յուրօրինակության բացառման միտումը, մեծ թվի գերազանցության հաստատման ճանապարհով։ Ժամանակակից «ժողովրդավարությունը» ելնում է հասարակության անդամների ձայների հավասարության սկզբունքից, ճնշելով յուրօրինակությունը, մեծամասնության կողմից հաստատված «օրենքի» միջոցով, սահմանափակելով նոր լուծումների որոնումը։ «Ժողովրդավարության» հաստատումով անհատականությունը զրկվել է հանրության վրա ազդելու հնարավորությունից։ Մեծամասնության ձայնը որոշում է ամեն ինչ, թողնելով մեզ ամբոխի մակարդակում, առանց կառուցողական ստեղծագործական գործընթացում մասնակցելու որևէ հնարավորության։ «Հանրային կարծիքը», «ժամանակի ոգին» դիմակայում են նոր բարոյական մտքի, խղճի ծագմանն ու զարգացմանը։ Ստեղծագործության բացակայությունը բերում է ձանձրույթի։ Ընդունված «ճշմարտությունը», «բարին» դառնում են մահացու ձանձրալի, սպանելով ցանկացած ստեղծագործական պոռթկում։ Միայն ստեղծագործությունն է վեհացնում իրականության նկատմամբ, տանում դեպի փոփոխությունների հավերժական աճի տիրույթ։ Մարդկության գլխավոր շեղումն է՝ մենք հիմնականում զբաղված ենք ժամանակավորը ստեղծելով։
Նյութապաշտական հասարակությունում արդեն ոչինչ չի ստեղծվում, ամբողջը միայն վերաբաշխվում է, անցնելով մի վիճակից մյուսին։ Ժամանակակից աշխարհը նախատեսված է միջին շարքային, մասսայական մարդու համար, որի մեջ ստեղծագործական ոչինչ չկա։ Կամքի ազատության մասին պնդումը հենվում է նորմատիվի վրա։ Այդպիսի ազատությունն ընկած է օրենքի շրջանակներում, որից դուրս անթույլատրելի է որևէ շեղում։ Այդպիսի հասարակությունում ոչ մի ստեղծագործության մասին խոսք լինել չի կարող։ Ստեղծել նրանում նոր արժեքներ ուղղակի անհնարին է։ Նրանք հատվում են արդեն արմատից։ Օրենքն արգելում է շարժումը ցանկացած ուղղությամբ, բացի սահմանված՝ «ճշտի» ու անփոփոխի։
Խնդրի էությունը իրադարձությունների այդպիսի ընթացքի պատճառները չհասկանալու և համապատասխան ելքերը չիմանալու մեջ է։ Սխալը նրանում է, որ փոփոխության փորձերը սահմանափակվում էին որոշումների որոնումով գոյություն ունեցող հասարակական համակարգի (թեկուզ ամեն անգամ թվում է թե առաջարկվում է նորը) շրջանակներում։ Դա երևում է սկսած Էխնաթոնի, Պլատոնի, Քրիստոսի, սոցիալիստ-ուտոպիստների, անարխիստների և վերջացրած կոմունիստների կողմից խնդիրների լուծման որոնումից։ Նրանք բոլորը ելնում էին գոյություն ունեցող հասարակական կարգը փոխելու անհրաժեշտությունից, բայց չէին տեսնում նրա այդպիսի դրության ներքին պատճառները, դրա համար էլ չէին կարողանում գտնել ցանկալիին հասնելու իրական ուղին։ Օրինաչափությունը չափազանց ակնհայտ է։ Գոյություն ունեցող հասարակական համակարգի փոփոխման ամեն մի փորձ որոշակի ժամանակ անց դեմ էր առնում, մարդկային էության ու նրան ներկայացվող «բարձր պահանջների» ներքին անհամապատասխանության «խուլ պատին»։ Ոգու և հասարակության հեղափոխականները, բարեփոխողները նորից բռնապետ էին դառնում, իրենց նախորդներին ոչնչով չզիջող, իսկ հաճախ նաև գերազանցող, վայրենի ձգտումով ցանկանալով ստրկացնել այլախոհությունը, սանձահարել անհատականությունն ու մտցնել, միայն իրենց հայտնի, «ճշմարիտ» ուղու շրջանակներ։ Հարստահարումը հաղթահարելու ձգտումը ցիկլի մեջ է մտնում, հենց հասարակական համակարգի պահպանումով պայմանավորված։ Հարստահարվածները ձգտում են իրենց վրա վերցնել իշխելու գործառույթները և տիրապետությանն անցնելու ընթացքում դառնում են հարստահարողներ։ Աղքատները իշխանության անցնելով, հարստանում են, իսկ նրանց տեղն ուրիշներն են զբաղեցնում։ Այդպիսի փորձերի անարդյունավետության ակնհայտ օրինակ է քրիստոնեության պատմությունը։ Սկսվելով հավասարության և մարդկանց համընդհանուր արժեքավորության հաստատումով այն վերաճեց այլախոհությունն արմատախիլ անելու համակարգի։ Կամաց-կամաց քրիստոնյաները վերածվեցին ամենաքիչ ցավակցող ու խղճացող մարդկանց, որոնք դաժանորեն դատապարտում են մերձավորին «նորմայից», «կարգից» շեղվելու համար։ Ամբողջ ժողովուրդների ոչնչացումը ուղիղ արդյունքն է քրիստոնյաների գործունեության և ոչ միայն նրանց, այլև հավատի այլ մոլեռանդների։ Ժամանակակից քրիստոնեական «մարդասիրական» կազմակերպությունները դարձան երկու համաշխարհային պատերազմների, աշխարհը երկու հակամարտող, անհաշտ ճամբարների բաժանելու նախաձեռնողներ։ Մի՞թե դա էին քարոզում Քրիստոսն ու իր առաքյալները։
Մեր կողմից դիտարկվող հասարակությունում մարդը, չցանկանալով լինել ուրիշ մարդկանց ստրուկը, աշխատում է տեր դառնալ, բայց այդ ժամանակ հայտնվում են ուրիշ ստրուկներ։ Առաջանում է «կախարդված շրջան»։
Բոլորը տեսնում են գոյություն ունեցող հասարակական աշխարհակարգի անկատարությունը։ Նրանում չկա գեղեցկություն, Համակարգի պահանջներին համապատասխանություն։ Իդեալից շեղումների մանրակրկիտ նկարագրությունը կարող է մեզ հեռացնել հարցի էության քննարկումից։ Կարևոր է, որ այդ շեղումները հաստատվում են օրենսդրական կարգով ու դառնում հասարակության անդամների վարքի նորմ։ Շեղումը այդ «նորմից» համարվում է պատժելի։ Այսպիսով, հասարակությունը անհատականությանը մտցնում է իր տեսակետից «թույլատրվածի» շրջանակներ և ապահովում իր պահպանությունը, բացառում փոփոխության, զարգացման, նոր որակի հասնելու հնարավորությունը։ Իսկ այդ բոլորը կազմում է մեր առաքելության էությունը։ Սահմանված «նորմերին» ու «կանոններին» ենթարկվելով մենք մտնում ենք զարգացումը զսպող այդ կառուցվածքի մեջ և դառնում Համակարգի համար բացարձակ անօգուտ։ Ինչով է դա հղի, կարծում եմ, հասկանալի է։
Որտե՞ղ է խնդրի լուծումը։ Ինչպե՞ս ելք գտնել։
Հայտնի առաջարկությունները կարելի է երկու տեսակի մեջ խմբավորել՝
- հասարակական կյանքում մասնակցության մերժում՝ ինքնահեռացում (պասիվ),
- հասարակության կառուցվածքի փոփոխության ուղիների որոնում (ակտիվ)։
Առաջին սկզբունքը տանում է դեպի հենց հասարակության հիմքերի՝ նրա միավորող սկզբունքի փլուզում։ Նա բացառում է ընդհանուր որոշումների բացահայտման և նրանց հետևելու անհրաժեշտությունը։ Մեկուսացումը, առանձնացումը անկյունաքար է դիտվում։ Անհատն ինքն է որոնում ճշմարիտ ուղին, որով կարելի է հասնել իր առաքելության կատարմանը։ Նա սահմանափակվում է ինքն իրեն փրկելով և չի հետաքրքրվում շրջապատով։ Այդպիսի գործիչների տիպիկ կերպար են պահքի ճգնավորները, մենակյացները, ասկետները և անհատական ինքնազարգացման մյուս կողմնակիցները, որոնք «գիտեն ճիշտ լուծումները», բայց պահպանում են դրանք միայն «հաղորդակցվածների»՝ խմբի կամ իրենց համար։ Սկզբունքորեն, այդպիսի ուղին գոյություն ունենալու իրավունք ունի և մեծամասամբ նպաստում է մարդու էության բացահայտմանը, հոգեվոր ստեղծագործության, այսինքն իր անմիջական առաքելության, ուղղությամբ նրա գործողությանը։ Բայց նա փակում է մարդկության, որպես միասնական ամբողջի, ընդհանուր զարգացման ճանապարհը։ Մենակյաց անհատը, ինչքան էլ իրեն ճիշտ պահի ու դրսևորի, ոչ մի դեպքում չի նպաստում ընդհանուր շարժմանը՝ Համակարգի կատարելագործմանը։ Այդ ձևով գտնված նոր հոգեվոր «ճշմարտությունները» անհասանելի են մյուս մարդկանց համար, մնում են անօգուտ Ամբողջականության համար և ժամանակի ընթացքում, անխուսափելիորեն, կորսվում են։ Նրանց մասնակի պահպանումը ճգնավորական ուսմունքների, օրինակ յոգայի ձևով, չի երաշխավորում ընկալման լիարժեքությունը և փոխանցումը հաջորդ սերունդներին։ Նրանք պանպանվում են ոչ թե շնորհիվ, այլ՝ ի հեճուկս։ Եվ կարող են ոչնչացվել շրջապատող հասարակական կառուցվածքի կողմից, քանի որ չեն համապատասխանում նրա պահանջներին ու չեն տեղավորվում ճիշտ ճանապարհից շեղված հասարակության ընդհանուր կառուցվածքում։ Ճշմարիտ լուծում գտած մեկուսացած միավորը ի վիճակի չէ այն պահպանել ու ամբողջությամբ փոխանցել սերունդներին։ Հակառակը, հասարակությունը իրեն հասանելի բոլոր միջոցներով կձգտի ազատվել իր գործունեության համար այդպիսի անհարմար առաջարկություններից։ Դրանք չեն համապատասխանում նրա կառուցվածքին, խանգարում են նրա գոյությանն ու իշխելուն։
Սոցիալական կյանքում անթույլատրելի է միամիտ, երազկոտ, հայեցողական տիպի գործունեություն։
Երկրորդ սկզբունքը ենթադրում է մարդու ակտիվ մասնակցությունը հանրության ամբողջ կառուցվածքում և կարող է ճիշտ համարվել մեկ վերապահումով՝ եթե ընդունվում է, Համակարգի տեսակետից, ճիշտ որոշում։
Դժվարությունը նրանում է, որ ճշմարիտ ուղուց շեղված ժամանակակից հասարակությունը կորցրել է ուղենիշները, որոնք կարող էին ցույց տալ շեղման աստիճանը և ճշտել դեպի նպատակ շարժման ուղղությունը։ Հիմնական դժվարությունը կապված է ճիշտ հասարակական կառուցվածքի բացահայտման հետ։ Այստեղ են թաքնված բոլոր ելակետային սխալները և այստեղից է սկսվում տարածվածից տարբերվող, բայց էությամբ համակարգային, ինչ-որ բան ստեղծելու անհնարինությունը։ Քչերը, երևի միայն անարխիստներն ու կոմունիստներն են (հեռավոր հեռանկարում), որ տեսնում են պետական համակարգի հասարակական կառուցվածքի անկատարությունը։ Սակայն նրանց համարյա բոլոր առաջարկությունները սահմանափակվում են նորից պետական համակարգի կառավարման շրջանակներում որոշումների որոնումով։
Այդ տեսակի ամենատարածված առաջարկություններից կարելի է բերել «իմաստուն առաջնորդի» բռնապետության նպատակահարմարության մասին պնդումը։ Այդ հայեցակարգը ելնում է այն պնդումից, որ միևնույն է մարդիկ «տարբեր որակի են» և ղեկավարում են պահանջում, այսինքն հասարակության բրգաձև կառուցվածք։ Եթե ղեկավարումն անխուսափելի է, ապա ճիշտ է ունենալ այդ պաշտոնում իմաստուն առաջնորդի, որն ի զորու է ճիշտ լուծելու բոլոր խնդիրները ու տանելու ամբողջ «հոտը» ճիշտ ուղղությամբ։ Իբրև թե պատմությունը ոչինչ չի սովորեցնում։ Միթե չի երևում, որ այդպիսի առաջնորդը, իր ձեռքը վերցնելով ղեկավարման լծակները, անխուսափելիորեն դառնում է բռնապետ և ինչպիսի իմաստուն, ազնիվ, կատարյալ ու անսխալական էլ լինի, նրան սպասում է նույնպիսի հեռացում իրականությունից, նույնպիսի հավատ սեփական անմեղության ու անսխալականության մեջ, ինչպիսին եղել է նախորդող առաջնորդների, ղեկավարների, արքաների, կայսրերի և այլ տիրակալների մոտ։ Իշխանությունը անխուսափելիորեն ոչնչացնում է բոլոր խելամիտ ցանկություններն ու ձգտումները կրող անհատներին։ Եթե նույնիսկ գտնվի ամենաընդունակ, առաջադեմ, իմաստուն, զգայուն, գործունյա, բոլորի կողմից հարգելի ու սիրելի (որն ինքնին արդեն անհնարին է ժամանակակից հասարակությունում) «կիսաստված», ապա նա էլ դառնալով «ղեկավար», միանգամից կկորցնի իր տարբերակիչ հատկանիշների մեծ մասը և կվերածվի հերթական «վիշապի»։ Ղեկավարը անխուսափելիորեն կեղեքիչ է, հարուստ, և ուրեմն կան կեղեքվողներ, աղքատներ։ Բացի այդ, իշխանության եկած «իմաստուն առաջնորդը» արդեն ընդունակ չէ ընկալել ինչ-որ «հիմար» առաջարկություններ, թեկուզ և նրանք Համակարգային հիմք ունենային ու ճիշտ ուղղությամբ տանեին։ Չէ որ այդ դեպքում անխուսափելիորեն վտանգ է սպառնում իր դիկտատուրային, իսկ դա ինքնահաստատման շատ հաճելի հնարավորություն է։ Կարող են առարկել, որ իրական իմաստուն առաջնորդը չի կարող ենթակա լինել սովորական մարդու սովորական գայթակղություններին։ Նա կատարյալ կլինի ամեն ինչում, ներառյալ նաև իր մեծ տունը՝ պետությունը։ Բայց, առաջին հերթին, այդպիսի իդեալական մարդիկ գոյություն չունեն, և երկրորդ՝ նա կլինի «ոսկոր կոկորդում» ամբողջ վերնախավի համար, առանց որի իշխանության բրգաձև բաշխման սկզբունքով կառուցված ցանկացած երկրում կառավարումը հնարավոր չէ։ Նշանակել արժանի «իմաստուն առաջնորդների» այդպիսի համակարգի բոլոր օղակներում ուղղակի անհնարին է։ Պետության ամբողջ համակարգն աշխատում է «գռփիր» սկզբունքով։ Ոչ մի «իմաստուն առաջնորդ» չի կարող փոխել պետության կառուցման համակարգը։ Եթե նա նույնիսկ հրաժարվի ղեկավարման այդ համակարգից (ենթադրենք, իր ձեռքը վերցնի ղեկավարման բոլոր լծակները), միևնույն է, վերադաս ղեկավարության միջոցով ղեկավարվող այդպիսի հասարակությունն ինքը, ոչ մի լավ բան չի կարող տալ մարդու ազատագրմանն ու նրա ստեղծագործական որոնմանը ուղղված, իր և Համակարգի զարգացման համար։
Դիկտատորին չի օգնի նաև պետության վերակառուցման այլ ձևերի որոնումը, օրինակ, ուժային կառույցների օգտագործման միջոցով։ Իշխանության հիերարխիկ համակարգը, ավտորիտար ռեժիմը ուժով չեն կարող վերացվել։ Մեղքի վրա ուժային ազդեցությունն արդեն իր հիմքում ունի, Համակարգայինից շեղված, հանցավոր, ուժային կառուցվածք։
Պետության շրջանակներում լուծման որոնման մյուս ուղղությունը՝ ժողովրդավարությունն է։ Ենթադրվում է, որ դեմոս-ամբոխները միշտ գտնում են ճիշտ լուծումը և, սկզբունքորեն, չեն կարող սխալվել։ Բայց արդյո՞ք դա այդպես է։ Չէ որ պատմությունը գիտի բազմաթիվ օրինակներ, երբ ամբոխները խելագարված սրբում էին ամեն ինչ իրենց ճանապարհին, հաշվի չառնելով ոչ մի տրամաբանական ու բարոյական սահմանափակում։ Ամբոխը հեշտ է կառավարվում և կարող է ուղղորդվել ցանկացած կողմ իր գործն իմացող ակտիվիստների խմբի նվազագույն ջանքերով։ Բոլոր մարդկանց իրավունքների ու պարտականությունների ժողովրդավարական հավասարեցումը հակասության մեջ է մտնում Համակարգի ենթադրվող հիերարխիկ կառույցի հետ։ Անհատին ընդունելով որպես թվաբանական միավոր, «ժողովրդավարությունը» խախտում է, տարբեր խնդիրների լուծման ժամանակ, ամեն մի տարրի տարարժեքության համակարգային սկզբունքը։ Չէ որ չի կարելի, օրինակ, հանքափորների կամ ամբողջ հանրության քվեարկության հիման վրա հիվանդի բուժման տարբերակ առաջարկել։ Ինչպես կարելի է ներդնել այդպիսի «ժողովրդավարություն» մարդու և հասարակության գործունեության այլ բնագավառներում։ «Մեծամասնության կամքը» սկզբունքորեն չի կարող արտացոլել ճշմարտությունը։
Հասարակության «ժողովրդավարականության» աճը անփոփոխ ուղեկցվում է մարդկային կյանքի որակի ու արժեքի, նրա «կշռի» նվազումով։ Քանակը չի կարող որակ տալ։ Ժողովրդի կամքը արտացոլվում է նրա որակի միջոցով, այլ ոչ թե քանակի։
«Ժողովրդավարությունը» նպատակաուղղված չէ մարդու մեջ մարդկայինի աճին, այդ պատճառով նա ի վիճակի չէ լավագույն կյանք ստեղծել։ Միատարրությանն ուղղվածությունը բացառում է մենակյացության, հայեցողականության, անհատական լուծման որոնման անհրաժեշտությունը, թշնամի է ստեղծագործությանն ընդհանրապես։ Համահարթված հասարակությունը միջինացնում ու իրեն է ենթարկում անհատին։ Կարելի է նույնիսկ պնդել, որ այդպիսի «ժողովրդավարությունը» ավելի վտանգավոր է բռնակալի իշխանությունից, ով գիտի թե ինչ է ուզում։
Պետական կառավարման համակարգի կատարելագործման համար ընդունելի որոշում գտնելու փորձերում հատուկ տեղ ունի կրոնը, որպես «հոգեվոր օրինակով» հասարակություն կառուցելու աղբյուր։ Այդ որոնման մեջ գերիշխում են քրիստոնեական գաղափարի գերակայության հաստատման փորձերը։ Ենթադրվում է, որ քրիստոնեական սկզբունքները թույլ են տալիս այդ մոտեցման բարեհաջող օգտագործման հնարավորության հույս ունենալ, արտաքնապես բոլորի միասնությունն ու հավասարությունը Քրիստոսի առաջ հաստատող և համայնքի միասնական հավասարեցնող գաղափարի շուրջ միավորման դեպքում։
Պարզվում է, որ քրիստոնեության կողմից առաջարկված հասարակական խնդիրների լուծումների գործունությունը պարզելու փորձերի ընկալման ավելորդ դյուրագրգռությունը կապված է հենց քրիստոնեական վարդապետության ներքին հակասության հետ։ Նրանով հաստատվում է բոլորի և ամենքի համընդհանուր հավասարությունն ու նշանակությունը Աստծո կարիքների համար, միաժամանակ պահանջվում է ստրկական ենթակայության անհրաժեշտություն ցանկացած վերադաս իշխանական կառույցին։ Եթե ամեն մարդ արժեքավոր է, ապա ինչո՞ւ նրա արժեքավորությունը պետք է սահմանափակվի հասարակության կողմից հաստատված ինչ-որ շրջանակներով, այս կամ այն գործողությունների, և նույնիսկ լուծումների որոնման ինքնուրույնության կամ պարզապես ինչ-որ բանի մասին մտորումների արգելքով։ Չէ որ քրիստոնեական, ինչպես նաև ցանկացած այլ կրոնական բարոյականություն արգելում է դուրս գալ սահմանված դավանաբանական որոշումների շրջանակից։ Քրիստոնեությունում դրսևորումների և որոնման ազատությունը սահմանափակվում է բռնի դրույթներով։ Քրիստոնյաներին արգելվում է ունենալ սեփական կամք, ցանկացած տեսակի ստեղծագործություն։ Ավետարանը ընդհանրապես անտեսում է ցանկացած փոփոխությունների, առավել ևս ստեղծագործության անհրաժեշտությունը։ Քրիստոնեության ամբողջ ուղղվածությունը՝ հավատի ու միայն հավատի հաստատումն է։ Քրիստոնեությունը փորձում է «ամրագրել» ամբողջական ու ավարտուն կրոնական ճշմարտությունը իր կամքին տիրապետելուց հրաժարվելու միջոցով։ Քրիստոնեության նպատակն է՝ հնազանդություն, «հավերժական խաղաղություն» Աստծո մեջ, և ոչ ստեղծագործության։ Նման դրույթներ գործում են նաև մյուս բոլոր ժամանակակից կրոնական հավատամքներում և ուսմունքներում։ Հնազանդությունը բարձրացված է գերագույն շնորհի աստիճանի։ Ոչ մի շեղում տրված «ճշմարիտ» ուղղությունից կրոնական վարդապետությունը չի ընդունում։ Իսկ դա բացառում է զարգացման, նորի ստեղծագործական որոնման հնարավորությունը։
Համակարգի համար որքանո՞վ են արժեքավոր բարոյական, կատարող, հնազանդ, հանձնարարականներից չշեղվող անհատները։ Ի՞նչ կարող են տալ նրա զարգացման համար։ Հնազանդության գերակայության դեպքում անխուսափելի է լճացումը, իսկ ստեղծագործական զարգացման համար անհրաժեշտ է խիզախում։
Բոլոր կրոնական ուսմունքներն ունեն մեկ ընդհանուր գիծ՝ բարեպաշտ խոնարհության պահանջ։ Դա հեշտորեն բացատրվում է։ Մեր կատարած վերլուծությունը ցույց տվեց, որ բոլոր, առանց բացառության, կրոնական համակարգերը հիմնված են պետության ձևավորման հետ միաժամանակ և ծառայում են միակ նպատակի՝ մարդկանց ազատության սահմանափակմանը, որոշակի սահմաններում նրանց ղեկավարելու հարմարության համար։ Այդպիսի մոտեցումը համապատասխանում է պետության, որպես մարդկանց թշնամական խմբերում արհեստական միավորման (բաժանված հիմնականում տնտեսական սկզբունքով՝ «իմը», «քոնը»), առաքելության ավելի ամբողջական իրագործմանը։ Պետությունների ձևավորման պատճառների ու օրինաչափությունների մանրակրկիտ վերլուծությունը մեզ կվերադարձնի արդեն կատարված աշխատանքին՝ “Связь Времён…”։ Հետաքրքրված ընթերցողը նրանում կարող է գտնել շարադրվածի ծանրակշիռ ապացույցներ։
Կրոնը, միշտ լինելով պետության գաղափարական հենարան, ոչ մի կերպ չի կարող նրան դիմակայել։ Նա այդ հիերարխիկ կառուցվածքի միս ու արյունն է, ամեն ինչում համապատասխանում և աջակցում է նրան։ Այդ պատճառով, ցանկացած ավանդական կրոնի ընդունում, խախտում է ստեղծագործելու համար ազատություն ստանալու մեր ձգտումը։ Ստեղծագործությունն ինքը պետք է կրոնի կարգավիճակ ընդունի, դառնա նոր հասարակության գաղափարախոսություն։ Միայն այդ դեպքում է հնարավոր հոգեվոր միավորումը, առանց ավանդական կրոններին բնորոշ «յուրայինների» ու «օտարների» բաժանվելու։
Երկար ժամանակահատված գործում էր պետականության զարգացման հատուկ ուղու հնարավորության տեսությունը՝ սոցիալիզմի հաստատման միջոցով, հետագայում վերածնվելով կոմունիզմի։ Հասարակության հեղափոխական փոփոխության կողմնակիցների շատ սերունդներ սնվում էին այդ գաղափարով, բայց նրա գործնական մարմնավորումը բերեց միայն «վերակազմակերպման», պետության վերակառուցմանը նոր ձևով։ Ոչինչ, բացի նոր տիպի պետությունից, այդ գաղափարախոսությունը չտվեց։ Մարդու ազատագրման այդ փորձի արձագանքները պահպանվում են նաև այսօր։ Բայց իշխանության բաշխման կառուցվածքի փոփոխության վրա հենվելը մարդու ազատագրման հնարավորության հույս չի տալիս։ Իշխանությունը նորից ընկալվում է որպես հանրության բոլոր անդամների (ենթադրաբար ազատագրված համատեղ զարգացման համար, բայց անազատության լծի տակ մնացող) միասնական նմուշի բերման գործիք։
Պետականության սարդոստայնից ազատվելու ևս մեկ փորձ է իրենից ներկայացնում՝ անարխիան։ Ընդ որում, հերքվում է, պետության նեղ շրջանակներում, անհատի ազատագրությանը հասնելու ցանկացած հնարավորություն։ Առաջարկվում է լրիվ հրաժարում մարդկանց միավորման (ավելի շուտ, բաժանման) այդ ձևից։ Անարխիայի գաղափարը մեզ թվում է բավական արդյունավետ, հաշվի առնելով այդպիսի հասարակության մեջ էլ որոշակի սահմանափակումների պահպանման անհրաժեշտությունը, որոնք թույլ չեն տա անհատի ոչնչացումը ու կնպաստեն դրված նպատակին (ստեղծագործության համար մարդու ազատագրմանը) հասնելու շարժմանը։
Պետական միավորումների թվարկված և մի քանի այլ համակարգերի մանրամասն վերլուծությունը բերված է մեր նախորդող աշխատանքներում։ Եզրակացությունը՝ լուծման որոնումը պահանջում է այդպիսի աղետալի վիճակի պատճառների բացահայտում։ Պատճառների չիմանալը կբացառի հիվանդ հասարակության ճիշտ «բուժման» հնարավորությունը։ Կպահպանվի ընդհանուր միտումը։ Նորից կստանանք, արդեն նոր, անառարկելի ենթակայություն պահանջող, գաղափարախոսության պարտադրանք։
Լուծման որոնման հիմքում պետք է լինի, պետական տեսակի հանրային կառուցվածքի Համակարգի պահանջներին համապատասխանության սկզբունքային հարցը։ Արդյո՞ք դա է նրան անհրաժեշտ։ Չկա՞ արդյոք հասարակության կառուցվածքը փոխելու հնարավորություն, բացառելով պետությունը։ Կա՞ն արդյոք մեր անցյալում հանրության կազմակերպման արդյունավետ օրինակներ, առանց պետության և նրանից դուրս։ Որքանո՞վ էին նրանք գործուն և կա՞ արդյոք իմաստ մեր օրերում նրանց վերակենդանացման մեջ։
Դրական պատասխանն առաջին հարցին ենթադրում է պետության բարձրագույն առաքելությունը կանխելու համար, հակառակ դեպքում, «մեղսավոր քաոսի» առաջացումը։ Համարվում է, որ առանց սահմանափակող ուժի, որը զսպում է մարդու վայրի բնազդները, անխուսափելի են ավելի մեծ շեղումները իդեալից՝ որոշակի օրենքի ենթարկվող հիերարխիկ հասարակությունից։ Առաջանում է անարխիա, որպես չկառավարվող հասարակական կառուցվածքի նմուշ՝ մահ, ոչնչացում, ցանկացած արժեքի կործանում։ Անհեթեթություն։ Հենց պետական կառավարման համակարգն է, վարչակարգի յուրաքանչյուր փոփոխության ժամանակ, տանում այդպիսի հետևանքների։ Ազատագրումը պետության կապանքներից ծնում է նրա սահմանափակումներին միանգամից վերջ տալու ձգտում, իսկ դա արտաքնապես դուրս է հորդում ավերիչ բողոքի ձևերով։
Մենք արդեն պարզեցինք, որ մարդու հիմնական առաքելությունը ստեղծագործությունն է, ի շահ Համակարգի բազմազանության ավելացման։ Արդյո՞ք պետական համակարգը նպաստում է այդ պայմաններին։ Իհարկե, ոչ։ Ցանկացած պետություն, ուղղությունից (այդ միավորման ստեղծման ժամանակ տրված) շեղվելու փորձերը սանձահարելու համար, անպայման գործի է դնում ճյուղավորված պատժիչ մեքենան։ Պետությունը ըստ իր ծագման, էության, նպատակի ոչ մի առնչություն չունի ազատության, բարու, ստեղծագործության, մարդկային անհատականության զարգացման որոնման հետ։ Այն հիմնված է մարդը մարդու վրա հարկադիր իշխելու վրա, ուժի վրա և ամենից շատ սիրում է հենց ուժը, և ոչ թե իրավունքը, արդարությունը, ազատությունը, բարին։ Կոնկրետ անհատականությանը պետությունը չի ճանաչում և չի էլ ուզում ճանաչել։ Բայց չէ որ միայն անհատականությունն արժեք ունի Համակարգի համար։
Իշխանության բաշխման բրգաձև համակարգի վրա, հիերարխիկ սկզբունքով հիմնված պետությունը սկզբունքորեն չի նախատեսում որևէ փոփոխություն ոչ գաղափարախոսության, ոչ էլ ի սկզբանե ընդունված գոյատևման (ոչ զարգացման, քանի որ պետությունը, սկզբունքորեն, ի վիճակի չէ զարգանալ) ուղղության գործնական մարմնավորման մեջ։ Նրա բոլոր գործառույթներն ուղղված են պահելուն, պահպանելուն, իսկ դա նշանակում է՝ դեպի լճացում, հետընթաց։ Համարվում է, որ առաջին պետությունների առաջացումը պետք է ճանաչել որպես ողորմած երևույթ հանրության մեջ, նրա կազմակերպված գոյության համար որոշակի օրենքներ հաստատելով։ Որոշ հետազոտողներ պետության հետ ձևավորվող «տիրակալների ցեղի», «ազնվականների», «ուժեղագույնների», «լավագույնների» ձևավորումը համարում են մարդկության բարձրագույն նվաճում։ Պնդում են նույնիսկ, որ «Առանց այդ սրբազան բռնությունների մարդկային ցեղը կկորչեր կենդանական քաոսում իր պատմության հենց ակունքում... Պատմական գործընթացում անհրաժեշտ է հոգեվոր-նյութական ուժերի բնական ընտրություն։ Թուլության հաղթանակը կտաներ մարդկության մակարդակի իջեցման» (Ն. Բերդյաև)։ Կարելի է մտածել, որ մարդկության գոյության նախորդ ժամանակահատվածը բնութագրվել էր որպես լրիվ վայրենության շրջան (որոշ հետազոտողներ այն այդպես էլ անվանում են)։
Պետական իշխանությունը համարվում է, մարդկային կամայականությամբ չստեղծվող կամ չկործանվող, օբյեկտիվ բնական և պատմական իրականություն, այլ «աստվածային» իր բնույթով և խիստ անհրաժեշտ մեր համակեցության, «մարդկության միասնությունը կռելու» համար։ Կարելի է, իհարկե, համաձայնել Ն. Բերդյաևի «հեղինակավոր» պնդման հետ, որ «Աստված պետություններ էր կամենում իր նախանշվածները կատարելու համար... պետության հետ է կապված դեպի հավերժը փոխանցվող արժեքը։ Պետությունը չարիք է, բայց անհրաժեշտ չարիք», չէ որ աշխարհում կատարվող ամեն ինչ ուղղված է բազմազանության ավելացմանը, իսկ միավորման պետական համակարգը հասարակության զարգացման որոշակի փուլում, անկասկած, նորամուծություն էր, բայց դա չի նշանակում, որ այդպիսի համակարգը իդեալական է և պետք է ընդմիշտ պահպանվի։
Պետական միավորման միջոցով իրականացվում է թշնամաբար տրամադրվածների «անվտանգ» համակեցության տարբերակներից մեկը։ Նրանում ուժով ներդրվող օրինականությունը, ինքն ունենալով բացառապես բացասական բնույթ, հավակնում է դրական որոշում հաստատել։ Պետության գործառույթների մի մասն ուղղված է հասարակական կյանքի կազմակերպմանը, իսկ մյուս, ավելի ծանրակշիռ ու էական մասը՝ ինքնապահպանմանը (սահմանափակող օրենսդրություն, պաշտպանություն արտաքին ու ներքին «թշնամիներից», սերնդի դաստիարակում «պետքական» ուղղությամբ, նախաձեռնության զսպում, հարկադրում, շեղվածների ոչնչացում և այլն)։
Պետությունը ձգտում է հանգստի, այլ կերպ ասած, լճացման, իսկ դա ոչ մի կերպ չի համապատասխանում Համակարգի նպատակներին։ Այս ընդհանրությունը սպառել է իրեն, դարձել մարդկության զարգացման արգելակ։ Ժամանակն է հրաժարվել այդ պոտենցիալ դիակի «արժեքավորության» վերակենդանացումից։ Պետական բաժանումը, տարրականորեն, չի համապատասխանում համակարգային պահանջներին։ Ամբողջը, ինչ կարելի էր քամել նրանից, վաղուց արդեն փորձարկված է, անցած հինգ հազար տարվա մեջ, այդ գաղափարի «շահագործման» ընթացքում։ Պետության կառուցման ոչ մի տարբերակ իր էությամբ համակարգային չէ, և ուրեմն, նա պետք է հեռանա պատմական ասպարեզից։ Պետությունն ասել է իր խոսքը։
Պետության «աշխատանքի» հիմնական գործող համակարգ է հանդիսանում օրենքը։ Պետության ամբողջ ոչ համակարգայնությունը առավել լրիվ արտահայտվում է նրա օրենսդրական հիմքի հաստատման ու պահպանման միջոցով։ Օրենքը հենվում է զսպման, պահպանման ծերունական բարոյականության վրա, ի հակակշիռ անհրաժեշտ փոփոխությանը, զարգացմանը։ Նա անկարող է հաղթել «մեղքը» իր սեփական մեղսակցության պատճառով։ Օրենքով հաստատված արգելքները, տաբուները, նորմերը, ցանկացած արգելքները կաշկանդում են անհատականության ազատ պոռթկումը, հավասարեցնում բոլորին, իբրև ճիշտ ու «անհրաժեշտ»։ Օրենքը ձևավորում է պետությանն անհրաժեշտ լճացման սոցիալական առօրեականությունը։ Պետական իշխանությունը պահպանվում է միայն ազատությունը սահմանափակող այդ համակարգի օգտագործումով։ Այդպիսի օրենքը, մարդկային գյուտ լինելով, սկզբունքորեն անիրականալի է, նրա համակարգային անհրաժեշտության բացակայության պատճառով։ Նա վախեցնում է, հավասարեցնում, սպանում նախաձեռնությունը, սահմանափակում է անհատի ու հասարակության ազատությունը։
Ելք կա միայն մարդուց մարդու ցանկացած կախվածության բացառման դեպքում։ Պետությունը, որպես այդ կախվածության իրականացման հիմնական միջոց, պետք է լուծարվի։
Առաջարկվող լուծումը թվում է չափազանց անհավանական ու անիրական։ Բայց կա նախադեպ։ Կարևոր է հավաստիանալ, որ չնայած թվացյալ ճշտության, հավերժության ու անսասանության հասարակության բաժանման պետական համակարգը ուներ իր բավական գործուն համակարգային այլընտրանքը։ Մինչև երկրի վրա այդ նորամուծության հաստատվելը երկար ժամանակ գոյություն ուներ և բարեհաջող զարգանում էր այլ հասարակական համակարգ՝ նախնադարյան-համայնական կարգը։ Նրա անվանմանն ու բովանդակությանը տասնամյակներ շարունակ արմատացած արհամարական-հովանավորչական մոտեցման հետևում թաքնված է ցանկությունը պաշտպանել հաջորդած պետականությունը, որպես «քաղաքակրթության զարգացման» ճշմարիտ ուղու նմուշ։ Ընդ որում, ամբողջովին կորսված է պատկերացումն այդ, «հետամնաց» հասարակական ձևավորման մեծագույն, ոչնչով չգերազանցված, նվաճումների մասին։ Հասարակության զարգացման այդ ժամանակաշրջանի «հետազոտողների» սերունդների աշխատանքով «ապացուցված» է այդ տեսակի միավորման հնամենիությունը, հետամնացությունն ու անհեռանկարայնությունը։ Այլ կերպ նրան չեն անվանում, քան մեռյալ, լճացած, վայրի։ Ընդ որում, նրա տևողությունը հաշվում են ժամանակակից տիպի մարդու ձևավորման ժամանակից, ենթադրաբար 700-800 հազար տարի առաջ, առանց որևէ ներքին բաժանման ու փոփոխման։ Սխալը արդեն այստեղ է թաքնված։ Ժամանակակից մարդու ձևավորման ակնթարթից և մինչև մ.թ.ա. 11 հազարամյակի մոլորակային աղետը, իրոք, այդ մշակութային ընդհանրության մեջ (վերին հին քարե դար կոչվող) փոփոխություն չկա, բայց հենց նշված ժամանակից մի վայրում (Հայկական բարձրավանդակում) ձևավորվեցին նախորդներից հեղափոխականորեն տարբերվող երկու մշակութային ընդհանրություն՝ մեզոլիթ (միջին քարե դար) և նեոլիթ (նոր քարե դար)։ Այդ ժամանակաշրջանի և հաջորդող իրադարձությունների մանրամասնությունների քննությանը նվիրված է հեղինակի ծավալուն աշխատանքը՝ «Забытая родина» (Ереван, 2007 г.)։ Մարդկության մինչպետական «նախապատմությունում» դա հասարակության զարգացման մեջ (հենց զարգացման) մեծագույն թռիչք էր։ Ոչ ավելի վաղ, ոչ ուշ ոչ մի հասարակական անցում չի կարող համեմատվել մարդու ու հասարակության զարգացման վրա իր հեղափոխական ազդեցությամբ։ Ամենը, ինչով մենք այդպես հպարտանում ենք հոգեվոր, անձնական ու հասարակական կատարելագործման մեջ, ներդրված էր ու բարեհաջող գործում էր, սկսած հենց այստեղից և այդ ժամանակից։ «Հավերժական» համարվող մեր հոգեվոր սկզբունքները, անձնական ու հասարակական վարվելակերպի նորմերը՝ այս ամենը գալիս է այդտեղից։ Այդ սկզբունքները չի տվել Բուդդան, Քրիստոսը, Մուհամեդը կամ ինչ-որ այլ «աստված», մարգարե, լուսավորյալ կամ ուսուցիչ (բոլոր նրանք միայն վերահաստատել են վաղուց հայտնի ճշմարտությունները), այլ գործի են դրել մեր նախնիները 12,5 հազար տարի առաջ ու տարածել ամբողջ աշխարհով։ Այդ բոլորը վաղուց հայտնի է ու վերահաստատվում է այժմ գիտության նորագույն նվաճումներով։ Այստեղ իմաստ չունի խորանալ ապացույցների քննարկման մեջ՝ այդ ամենը բավականին մանրամասն շարադրված է վերը նշված աշխատության մեջ։
Հենց այդ թռիչքից սկսած առավելապես մաքուր տեսքով ընթանում են բոլոր ժամանակակից հոգեվոր դրույթները, որոնք մարդու և հասարակության գոյության հիմնարար սկզբունքներ են համարվում։ Նրանք իրենց հիմնական հատկանիշներով բացարձակ համակարգային են՝ անհատի գերագույն նշանակություն, իրավունքների ու պարտականությունների հավասարություն, բարյացակամություն, փոխօգնություն, դեպի զարգացում ուղղվածություն, ստեղծագործություն։ Այս սկզբունքները մնում են որպես հիմք մարդկության նախկին ձեռքբերումները վերակենդանացնելու բոլոր փորձերի ժամանակ։
Մ.թ.ա. 4-րդ հազարամյակում շեղումն այդ դրույթներից, անկասկած, նույնպես համակարգային էր։ Սեփականության իրավունքի, պետությունների առաջացումը, ակնհայտորեն, թելադրված էր նոր, ոչ ստանդարտ լուծումների որոնման անհրաժեշտությամբ, որոնք փոխեցին մարդու աշխարհընկալումն ու ինքնագիտակցությունը։ Նոր սոցիալական կազմակերպումը թելադրված էր ամբողջ Համակարգում ուղենիշների հերթական տատանողական տեղաշարժով։ Դա նկատելի է, մարդկանց գիտակցության մեջ փոփոխությունների սկզբին նախորդող համամոլորակային փոփոխությունների վերլուծությունից ելնելով։ Ակնհայտ է, եկել էր Երկրի բիոհամակարգի հերթական ցնցման ժամանակը։ Մոլորակային աղետը, անհատի ու նրա ապրելակերպի կատարելագործման համար, ինքնագիտակցության փոփոխման և նոր լուծումների որոնման ազդակ հանդիսացավ։
Այդ անվիճելի փաստի բացահայտումը թույլ է տալիս վերը բարձրացված հարցին, մեր անցյալում հասարակական միավորման ոչ պետական տեսակի գոյության մասին, դրական պատասխան տալ։ Նա իր էությամբ զգալիորեն ավելի համակարգային էր ու միանգամայն գործունակ մարդկության աստիճանական զարգացումն ապահովելու համար։ Այո, այդպիսի միավորում գոյություն ուներ և մեր հաջող զարգացման համար գուցե պետք է վերականգնվի իր հիմնական տարրերով ու մանրամասներով։ Ինչպես դա իրագործել՝ առանձին հարց է (առաջարկությունների մի մասը բացահայտվել է նախորդ հրապարակումներում, իսկ մնացածը կշարադրվի ներքևում)։
Մեր ժամանակակիցների մեծ մասը շահագործման ավանդական պետական համակարգի պահպանման կողմնակից է։ Բացատրությունը հասարակ է՝ նրանք կույր են, նրանց խաբել են։ Հարմար է ղեկավարել ամբոխը, իսկ ժամանակակից աշխարհն աշխատում է «ուժեղների» կողմից վարչարարության միջոցով ղեկավարելու սկզբունքով։ Զգացվում են անձնական ու հասարակական ուղենիշներից շեղվելու երկար հազարամյակները։ «Քաղաքակրթության զարգացման» պատմական ողջ ընթացքը վերջին հինգ հազար տարվա ընթացքում՝ շեղումն է միակ ճիշտ ուղուց։ Ղեկավարումը առաջնորդի, արքայի միջոցով՝ արտաքին է, ներմուծված, մարդու ներքին պահանջին չհամապատասխանող։ Համակարգի ու մարդու փոխգործակցության նպատակը անհատականության դերի բարձրացումն է։ Ուրեմն հասարակական համակարգն էլ կարող է համարվել համակարգային այնքանով, որքանով նա անհատին մոտեցնում է անհատական առանձնահատկությունների բացահայտմանը։ Հասարակական միավորումների գնահատումը պետք է տարվի այդ սկզբունքից ելնելով և հենց այդ պատճառով էլ, իշխանության բաժանման պետական համակարգի վրա հիմնված, «պաշտոնական» գիտությունը՝ հասարակագիտությունն անօգուտ է մեզ համար։
Ազատության ու հասարակության կապի քննարկման արդյունքն առայժմ մխիթարական չէ։ Համակարգի նպատակների համար անհրաժեշտ մարդու ազատությունը ներկայումս սեղմված է հասարակական կարգի շրջանակներով, որը բացառում է փոփոխության, զարգացման հնարավորությունը։ Միայն մեծ հոգեվոր ճիգերով անհատը կարող է դուրս պրծնել հասարակության ճիրաններից և փորձել, իր ու ընդհանուր աճի, զարգացման համար, իսկապես ճիշտ լուծում գտնել։ Պետության ամենազորության սահմանափակման ուղղությամբ ժամանակակից լուծումներ որոնողների կողմից գովազդվող ինքնամեկուսացման, «ոչ բռնի կերպով չմասնակցելու» փորձը, ոչինչ չի տալիս։ Անձնական հաջողությունն այս ասպարեզում տարրական անվտանգություն չի ապահովում, չէ որ ամբողջ շրջապատը շարժվում է հակադարձ՝ ինքնաոչնչացման ուղղությամբ։ Պահանջվում է արմատական որոշում, որն ի զորու կլինի վերակենդանացնելու ազատ համայնքում ազատ մարդկանց արժանապատիվ համակեցության կիրառումը։
Նախքան ինքնազարգացման ու ինքնակազմակերպման վերաբերյալ առաջարկությունների մանրամասն քննարկմանն անցնելը, ևս մեկ ցավոտ հարց շոշափենք՝ հավասարությանն ու անհատի հիերարխիկ արժեքին վերաբերվող։
Հիերարխիա
«Անհատի ամեն ստեղծագործական պոռթկում իսկապես պոռթկում է դեպի անհավասարությունը, հավասարության խախտում, վսեմացում»
Ն. Բերդյաև
Թվացյալ ամեն բան չէ, որ իրականում տեղի է ունենում։ Օրինակ՝ հիերարխիայի պատրանքը Համակարգում։
Համակարգի համար բոլոր մարդկանց հավասարության ու միատեսակ արժեքի մասին պնդումը ամենաշատ առարկություններն է հարուցում, կապված, գոյություն ունեցող «իրականության երևույթների», ամբողջ Գոյի ենթադրվող հիերարխիկության, իր տեսանելի անհամաձայնեցվածության հետ։ Որպես հիմնական փաստարկ առաջարկվում է «օրգանական հիերարխիզմ» կամ «բնական հիերարխիա» հասկացությունը, որն ընկալվում է որպես բնության մեջ կենդանության գոյության հիմնական օրենքներից մեկը։ Ընդ որում, շեշտը դրվում է բնական ընտրության (թույլ օղակի վերացման և ուժեղի էլ ավելի հզորացման) ենթադրվող բազմակողմանիության վրա։ Համարվում է, որ դա աճի ու զարգացման հնարավորություն է տալիս։ Այստեղից էլ պնդումը, որ մարդկության շերտավորումը պետք է դիտել որպես բարիք նրա զարգացման ու հզորացման համար։ Եվ պետության ձևավորման գործընթացը պետք է ընկալել միայն մարդկային ընդհանրության, նրա հնարավորությունների աճի ուժեղացման տեսանկյունից։ Ընդ որում, քննարկումից հանվում է Համակարգի համար հենց այդպիսի աճի արժեքի գնահատումը։ Մի՞թե նա դա է ցանկանում և արդյո՞ք դրա համար է ստեղծել մեզ։
Այդպիսի մոտեցումները հասարակության բոլոր մակարդակներում ենթադրում են հիերարխիկ բաժանման բնական անհրաժեշտություն այդ սկզբունքի անխախտելիության իրագործման համար։ Եթե ամեն ինչ հիերարխիկ է, ապա լավ կլինի այդ կառուցվածքում ընտրել «ճշմարիտ», ուժեղագույն առաջատարների։ Այդ դեպքում, ընդհանրությունը կարող է հույս ունենալ, որ կարող է դիմակայել «թշնամիների» հետ պայքարում ու առավել հաջողությունների հասնել նրանց ստրկացման մեջ։
Բայց լուրջ, խոհուն անձնավորությունները պնդում էին մարդկանց ղեկավարելու սկզբունքային անթույլատրելիությունը։ Օրինակ, Գարեգին Նժդեհը, իրադրությունով թելադրված, ժողովրդական զանգվածների ղեկավարման վրա հենվելու հետ միասին, իր պրակտիկ գործունեության ընթացքում պահպանում էր սկզբունքը՝ ըստ որի գործի հաջողության համար հարկավոր է տալ գաղափար և ապահովել հնարավոր մեծ ազատություն նրա իրագործման համար։ Այդ դեպքում մարդը առավելապես հետաքրքրված կլինի նպատակին հասնելու մեջ։ Այդպիսի մոտեցումը թույլ տվեց այդ ականավոր զորավարի աջակիցներին նախաձեռնություն հանդես բերել և հաղթող դուրս գալ ամենաբարդ իրադրություններից։ Բայց դա հակասում է «բնական հիերարխիայի» օրենքին և անթույլատրելի է քաղքենու տեսանկյունից։
Միաժամանակ, հաստատվում է, ուժի առջև խոնարհվելու, անհատներին նվաստացնելու, անվերապահորեն նրան «վերադաս» հրահանգին ենթարկելու պարտավորեցնող հիմնական կրոնական գաղափարներից մեկը։
Ո՞րն է այստեղ ճշմարտությունը։ Ի՞նչն է, իրոք, ճիշտ ու ինչպես է հարկավոր կազմակերպել մեր կյանքը։ Արդյո՞ք մենք պետք է լինենք հնազանդ կամ պայքարենք հանուն «ճշմարտության», «ազատության»։
Սկսենք հենց Տիեզերքի ու աշխարհում գոյություն ունեցող ամեն բանի բնական հիերարխիկության պնդման գնահատականից։ Ենթադրվում է Տիեզերքի ու նրա տարրերի միայն երկակի կառուցվածքի հնարավորություն՝ հիերարխիկ (փոխադարձաբար ենթարկված) կամ ատոմիստական (անկախ, բաժան-բաժան)։ Այլ տարբերակները բացառվում են ի սկզբանե։ Տիեզերքի հիերարխիկությունը արտաքնապես ակնհայտ է թվում և այդ պատճառով, կարծես, կասկածի ենթակա չէ։ Այս գաղափարի կողմնակիցները ցույց են տալիս տիեզերական օբյեկտների գործառույթների արտաքին բաժանումը ըստ նրանց «կարևորության» և, բնական է՝ հիերարխիկության։ Տիեզերքում առավել «կարևոր» են ներկայանում գալակտիկաների կենտրոնական տեղամասերը, որոնցից «ղեկավարվում է» նրանց ամբողջ կենսագործունեությունը։ Հիերարխիայի հաջորդ աստիճանը՝ աստղային կուտակումներն են, որոնք «տարածվում են» կենտրոնից ու ամբողջովին կախված են նրանից։ Դրան հաջորդում են առանձին աստղերը, մոլորակները, նրանց արբանյակները, գիսաստղերը, աստերոիդները և այլն, մինչև նյութի առանձին տարրերը, մոլեկուլներն ու ատոմները իրենց էլեմենտար մասնիկներով։ Ամեն ինչ թվում է ճշտորեն համաձայնեցված, օրինաչափ, աստիճանական ենթակայված, հիերարխիկորեն բարեկարգված։ Բայց շատ օրինակներ ցույց են տալիս Տիեզերքում ողջ գոյի անկասկած խորը փոխկապակցվածությունը։ Հայտնի բուդդիստական ճշմարտությունն ասում է՝ «Պոկված մեն-միակ խոտի ցավից ցնցվում է ողջ Տիեզերքը»։ Ոչ մի, ամենափոքր տարր չի կարող տեղափոխվել, շարժվել կամ փոխարինվել առանց ամբողջ Համակարգի համար շոշափելի հետևանքների։ Ուրեմն, ելնելով հիերարխիկության տրամաբանությունից, այդ տարրը պետք է ճանաչել որպես բարձրագույն, Տիեզերքը կազմող բոլոր մյուսների համեմատ։ Իսկ Նա ամբողջությամբ հենց այդպիսի տարրերից է կազմված։ Տիեզերքը կառուցված է ոչ հիերարխիկորեն, ոչ էլ ատոմիստիկ է, այլ իր էությամբ հոլոգրաֆիկ է։ Իսկ դա նշանակում է, որ այդպիսի համակարգի ցանկացած բաղկացուցիչ, լինելով նրա մասը, միաժամանակ, իր մեջ պարունակում է Նրան ամբողջապես։ Նրա տարրերը բաժանված չեն, այլ միասնական ու փոխկապակցված են հոլոգրաֆիկորեն, և ոչ համաստորադասված։ Այդ թեմային նվիրված են բազմաթիվ բավական լուրջ ուսումնասիրություններ (օրինակ՝ Майкл Талбот «Голографическая Вселенная»)։ Նրանք բոլորն ապացուցում են մեր շրջապատի ոչ նյութական, ամբողջովին չբացահայտված փոխկապակցվածության ու պատճառականության առկայությունը։ Այդ պատճառով տրամաբանական է մերժել Տիեզերքի հիերարխիկությունը։
Նմանապես, մանրակրկիտ զննելով, կարելի է համոզվել, որ Միասնականի նաև մյուս բոլոր բաղադրիչները զրկված են ենթադրվող «բնական հիերարխիկությունից»։ Երևացող համաստորադասությունը (հիերարխիան) որոշվում է ոչ թե ոմանց մյուսների նկատմամբ բնական առավելության սկզբունքով, այլ ազդեցության ուժով։ Անբնական իրադրությունը որոշում է ոմանց ենթակայությունը և մյուսների գերազանցությունը, իսկ գնահատման մոտեցումով որոշակի առավելությունները, առկա են ոմանց և բացակայում են մյուսների մոտ։ Այդպիսի առավելությունների առկայությունն է, որ որոշակի փուլում ու որոշակի պայմաններում «հիերարխիկորեն» բաժանված տարրերի մեջ գերազանցության հնարավորություն է ստեղծում։ Այդպիսի «հիերարխիկ» առավելությունները միշտ ժամանակավոր են, քանի որ պայմանավորված չեն համակարգային պահանջներով, դիմակայության և պայքարի ապահովման հաշվին ծառայում են միայն բազմազանության ավելացման նպատակին։ Դա բնական է ու անհրաժեշտ Համակարգին, բայց դա չի նշանակում, որ «հիերարխիկությունը» պարտադիր է։ Նա պայմանավորված է միայն հանգամանքներով և ծառայում է զարգացման ժամանակավոր նպատակներին։
Բնական ընտրության հարցում ենթադրվող հիերարխիայի կարևորությունը նույնպես կասկածներ է հարուցում։ Եթե կյանքը զարգանար առաջարկված «պայքար հանուն գոյատևման» կարգախոսով, առանց փոխօգնության տարրերի, աջակցության, մենք երբեք չէինք դառնա մարդ, այլ կմնայինք կենդանիների մակարդակին, թեկուզ նրանց մեջ էլ միշտ չէ որ գործում է միայն այդ սկզբունքը։ Պ. Ա. Կրոպոտկինը ցույց տվեց ամեն արարածի գոյության ու զարգացման համար հենց աջակցության ու փոխօգնության սկզբունքների մեծագույն նշանակությունը։ Նրա բերած բազմաթիվ բավականին ցուցադրական օրինակները ապացուցում են, որ մեծամասամբ, ամենևին էլ պայքարը չէ, որ խթանում է զարգացումը, այլ՝ մարդասիրությունը (ալտրուիզմ)։
Որոշ մարդկանց կողմից հաստատվող, իբր թե կենդանական աշխարհում բնականորեն գոյություն ունեցող, «հիերարխիկ» բարոյական նորմերը շփոթում են բնական բազմազանության գոյության հետ։ Միշտ չէ, որ բնական բազմազանության թվացող համակարգերն աշխատում են։ Օրինակ, անվերապահ հաստատման մակարդակի հասած ենթադրությունը, որ արուների պայքարը էգի բարյացակամության համար ուղեկցվում է առավել ուժեղի, և նշանակում է առավել մրցունակ անհատի ընտրությամբ, ամբողջ խմբի ու էգի սերնդի գոյատևման հնարավորության մեծացման համար։ Ընդ որում բազմաթիվ անգամ հաստատվում է, որ այդպիսի ընտրության արդյունքում, հաճախ, պայքարող արուները կորցնում են զգոնությունը, ինչից օգտվում են նրանց ոչ այնքան ուժեղ հակառակորդները։ Ճարպիկները, հիմնականում երիտասարդ, հաջողության են հասնում ոչ թե ուժի, այլ բանականության ու սրամտության միջոցով։ Իհարկե, կարելի է առարկել, որ այդ տարրն էլ շատ օգտակար է խմբի համար, բայց այդ դեպքում կորսվում է «բնական հիերարխիայի» սկզբունքը և առավելություն է ստանում բազմազանության ավելացման համակարգային սկզբունքը, հիերարխիկ սանդուղքով չպայմանավորված նոր լուծումներ որոնելու հաշվին։
«Բնական հիերարխիկության» գնահատականը, նրա համակարգային անհրաժեշտության տեսանկյունից, քննադատության չի դիմանում։ Եթե գոյություն ունի Ամբողջականի ինչ-որ տարր, նշանակում է նա ինչ-որ բանի համար պետք է։ Նա չի ծառայում որպես միջոց ուժեղին մեծարելու։ Ամենևին, որոշակի առավելություններ ունեցողների բացահայտման ու հաստատման համար չեն ստեղծվել ուրիշները, որոնք զրկված են այդ առավելությունից կամ տիրապետում են ավելի քչին։ Այդ ուրիշներն անպայման ունեն ուրիշ առավելություններ, այլ բնագավառում, այլ թեքումով, ամբողջ Համակարգի աճման ու բազմազանության ավելացման համար։ Միասնության բոլոր տարրերն անհրաժեշտ են և հավասարապես արժեքավոր։ Ոչ մեկը չի կարող համարվել հիերարխիկորեն մյուսին գերազանցող։
Համեմատության ժամանակ հիերարխիկության սկզբունքը հաճախ շփոթում են Ամբողջականի տարրերի բաղադրիչների անհավասարության հետ։ Անհավասարությունը իրոք գոյություն ունի և անհրաժեշտ է Համակարգի նորմալ գոյության ու զարգացման համար։ Բայց դա պայմանավորված է Ամբողջականը կազմող տարրերի ներքին տարբերությամբ։ Անհավասարությունը բնական է ու անհրաժեշտ հնարավոր բարձր մակարդակով տարբեր գործողություններ կատարելու համար։ Ամբողջականի ամեն տարր ունի իր առաքելությունը «իրեն» խնդիրը լավագույնս լուծելու համար։ Տարբերությունը ամենևին չի նշանակում հիերարխիկություն։ Տարբերությունը թույլ է տալիս հասնելու պահանջված համակարգային բազմազանության։ Դա շատ նուրբ, համակարգային բաղադրիչով հստակ հասկացություն ու առանձնացում պահանջող, եզր է։
Անհավասարությունը, իրոք, ամեն բազմազանության հիմքն է կազմում, որն ինքնին արդեն ապացույց է Ամբողջականը կազմող տարրերի տարատեսակության։ Լինեին նրանք հավասար, կանհետանար բազմազանությունը։ Բայց դա չի նշանակում բոլորին հիերարխիկորեն շարելու անհրաժեշտություն։ Ամեն անգամ, շրջակա իրադրության փոփոխության և նոր լուծումներ որոնելու անհրաժեշտության առաջացման հետ, անհավասարությունը փոխարկվում է որոշակի համակարգի։ Այդ համակարգը իր էությամբ դինամիկ է և հարմարվում է կոնկրետ խնդրի լուծմանը «առաջապահ դիրքեր» (հիերարխիական համակարգի կառուցում) մղելով այդ կոնկրետ խնդրի լուծման համար հատուկ ունակություններով անհատների, տարրերի կամ ընդհանրության բաղադրիչների։ Հիերարխիան գործում է ժամանակի կոնկրետ կարճ ակնթարթ, մինչև լուծվում է կոնկրետ խնդիր։ Նոր իրադրության զարգացման տևողությունը կարող է տարբեր լինել, կախված լուծվող խնդրի բարդությունից։ Խնդրի բարեհաջող հաղթահարումով, անխուսափելիորեն առաջանում են այլ խնդիրներ, նոր մոտեցումներ ու լուծումներ պահանջող (չէ որ զարգացումն անսահման է)։ Համապատասխանաբար նոր խնդրի հետ օգտագործվում է համակարգի տարրերի անհավասարությունը, կառուցվում է նոր «հիերարխիկ սանդուխք»։ Ընդ որում, փոփոխությունների անհրաժեշտությունն ընդգրկում է ինչպես կատարողներին, այնպես էլ գործընթացի ընդգրկման մակարդակը։
Ճշտելու համար, դիտարկենք օրինակ։ Ենթադրենք, մենք նպատակադրվել ենք մետաղական ոսկի ստանալ որոշակի, մետաղներով հարուստ, շրջանից։ Հնում այդ գործընթացի կազմակերպման համար բավական էր գտնել մասնագետի, որը կարող էր մենակ կամ բարեկամների, օգնականների խմբով գտնել հանքավայրը, կազմակերպել նրա մշակումը, հանքաքարի վերամշակումը ու մետաղի ձուլումը։ Նրանց գործունեությունը կարող է դիտվել մոտիկ հիերարխիականին։ Մասնագետը տեղավորվում էր «սանդուղքի» վերևում, իսկ ներքևի «աստիճանները» զբաղեցնում էին այլ բնագավառների իրենց գործն իմացողները և ուղղակի սևագործ բանվորները։ Բայց արդեն այդ մակարդակի վրա նկատվում է հիերարխիականության ոչնչացման սկիզբը, որոշակի մասնագետների առկայությամբ պայմանավորված։ Փորձի կուտակումով, կապված տեխնոլոգիաների զարգացման, կատարողների մասնագիտացման աճի հետ, այժմ այդ գործընթացը, լավագույն ճանապարհով առավելագույն արդյունք ստանալու ցանկությամբ պայմանավորված, բաժանված է բազմաթիվ առանձին գործողությունների։ Ոսկու ստացման գործընթացի տարբեր փուլերում մասնագիտացումը ստեղծեց իմացության ու կարողության առանձին ճյուղեր։ Հիմա սկիզբը ենթադրում է այս մասնագետների աշխատանքը՝ երկրաբան-քարտեզագրողներ, գեոֆիզիկոսներ, գեոքիմիկոսներ, հանքաբաններ, որոնք կարող են տեղանքի երկրաբանական կառուցվածքներում առանձնացնել առավել հեռանկարային տեղամասերը երկրաբան-որոնողների հետագա որոնումների համար։ Նրանց աշխատանքով հայտնաբերվում են հանքավայրի դրսևորումները և արդյունքները ճշտման համար փոխանցվում են երկրաբան-հետախույզներին։ Վերջիններիս աշխատանքը թույլ է տալիս առանձնացնել որոշակի հանքային տեղամասեր, որոնցում ոսկու պարունակությունը հասնում է արդյունաբերական կորզման համար նպատակահարմար մակարդակի։ Այդ փուլում նրանց աշխատանքին միանում են տնտեսագետները։ Որից հետո լեռնային ինժեներները տալիս են հանքավայրի մշակման օպտիմալ տարբերակների գնահատականներ։ Դա կարող է լինել լվացման եղանակ, բաց կամ ստորգետնյա արդյունահանում։ Ամեն մի որոշում պահանջում է հատուկ պատրաստվածություն, գիտելիք և փորձ։ Հետո գալիս է արդյունահանման նախագծման փուլն ինժեներ-նախագծողների կողմից։ Կոնկրետ նախագծերով լեռնային աշխատանքներ են տարվում երկրաբանների, մարկշեյդերների, աշխատանքի կազմակերպման անվտանգության մասնագետների, բնապահպանների և այլ մասնագետների հսկողության ներքո։ Հետո գալիս են տեղափոխման, պահեստավորման, հանքաքարի վերամշակման, նրա հարստացման, և վերջապես, ցանկալի մետաղի ձուլման գործընթացները։ Նրանք բոլորը բավականին բարդ են ու յուրօրինակ, պահանջում են հատուկ գիտելիքներ ու հմտություններ՝ առանձնացված են մասնագիտություններում։ Մասնագետներից ամեն մեկը վճռական ձայն ունի տարվող կոնկրետ աշխատանքների գործընթացում։ Եվ նրանցից ոչ մեկը չի կարող դիտվել որպես «առաջնորդ» կամ ղեկավար, որը հանքաքարից ոսկի ստանալու համար զբաղեցնում է «հիերարխիական սանդուղքի» գագաթը։
Արտաքնապես թվում է, թե նկարագրված գործընթացի ղեկավարությունն իրականացվում է ընդհանուր պետի, ձեռնարկության տնօրենի, ներդրողի կամ ֆինանսական ղեկավարի, «տիրոջ» միջոցով, բայց ինչքանո՞վ է հիերարխիկ այդպիսի «սանդուղքը»։ Այս հաջորդականության ոչ մի տարր չի կարող համարվել տանող, հենակետային կամ ղեկավարող, նույնիսկ «տերը» լրիվ կախվածության մեջ է իր «ենթակաների» մասնագիտական մակարդակից։ Անհավասարությունը, մասնագիտացումը, գործընթացի ամեն կոնկրետ մասնակցի գիտելիքների ու հմտությունների բարձր մակարդակը՝ պարտադիր պայման է գործի ընդհանուր հաջողության։ Եթե առաջացող խնդիրները կլուծի «տերը», ելնելով իր անձնական նախապատվություններից ու ցանկություններից, այդպիսի, արդեն հիերարխիկ կառուցվածքը կդառնա անաշխատունակ և կքանդվի։ Նրա միավորող սկիզբ կարող է լինել միայն միասնական նպատակը, խնդիրը, որի լուծմանը ուղղված են գործընթացի բոլոր մասնակիցների նկրտումները։ Այդ կառուցվածքը հիերարխիական չէ և ժողովրդավարական չէ իր էությամբ։ Չէ որ «ձեռնարկության աշխատակիցների» ընդհանուր քվեարկությամբ չի որոշվելու, օրինակ, ֆաբրիկայում հանքաքարի հարստացման ընթացքում պետք է ավելացնել այս կամ այն ռեագենտը։ Դա պետք է որոշի մասնագետը՝ կոնկրետ գործընթացի միակ պատասխանատու ղեկավարը։ Նա առաջատար դեր չի տանում ձեռնարկության «հիերարխիկ սանդուղքում», բայց իր տեղում նա «աստված» է։ Եվ միայն այդ դեպքում է հնարավոր ամբողջ գործընթացի ճիշտ կազմակերպումը։
Հանքաքարից ոսկի ստանալը կարող է հաջող լինել միայն կազմակերպման «հոլոգրաֆիկ» սկզբունքի օգտագործման ժամանակ։ Չէ որ ընդունելով վերջնական արդյունքի ստացումը որպես կարևորագույն պայման, այդպիսի խնդիր լուծելու համար ձևավորված այդ ընդհանրության ամեն մի տարր, ընդունում է նրա կարևորությունը և ներդնում առավելագույն ճիգեր իրագործման համար։ Սկզբունքը նույնն է, ինչ որ Գ. Նժդեհի ընդունածը ռազմական խնդիրներ լուծելիս՝ նպատակի հաստատում, կատարողներին առավելագույն ինքնուրույնություն, ոչ մի ղեկավարություն կամ ցուցումներ վերևից։
Նկարագրված կառուցվածքը հիերարխիկ չէ և բնորոշ է ցանկացած կազմակերպված գործողության համար։ Չէ որ ամեն անգամ նա տարբեր է և գագաթում ունի Ամբողջականի տարբեր տարրեր։ Նա ունիվերսալ է, ընդունակ ձևափոխվելու և հարմարվելու ցանկացած արտաքին պայմանների։ Եվ ներքին հիերարխիկության բացակայությամբ միշտ պատրաստ է փոփոխության, լավագույն ձևով խնդրի լուծման համար արտաքին կամ ներքին ազդեցություն գործադրելուն։ Եթե նա լիներ ստատիկ հիերարխիկ, նրան կսպասեին բազմաթիվ անհաջողություններ ու ձախողումներ։ Այդ պատճառով հիերարխիկությունը, իրենց «կարևորության» համապատասխան Ամբողջականի տարրերի բաշխման ավանդական ըմբռնումով, բացարձակ անկենսունակ է, եթե մենք ցանկանում ենք ավելացնել ցանկացած ընդհանրության համակարգայնությունը։
Խոսքը չի գնում Ամբողջականի տարրերի իրավունքների ու պարտականությունների համահավասարեցման մասին։ Անհավասարությունը բնական է և անհրաժեշտ զարգացման համար, նա մեծացնում է անհատականության նշանակությունը։ Բնական է նաև մասնագիտացումը, ապահովելով առաջացող խնդիրների լուծումը լավագույն ձևով։
«Բնական հիերարխիան» երբեմն դիտում են որպես այն կազմող տարրերի անհավասարություն ըստ իրենց փորձի, նշանակության, հեղինակության, և համապատասխանաբար, «կշռի»։ «Բնական հիերարխիկություն» ասելով հասկանում են միասնականը կազմող մասերի զարգացման մակարդակների տարբերությունը։ Համապատասխանաբար, այդ տարբերությունը առաջարկում են համարել որպես անհրաժեշտ և բավարար պայման որոշակի «բնական հիերարխիկ» հաջորդականության մեջ տարրերի «բնական» շարք կազմելու համար, առանձնացնելով ամբողջի տարբեր «առաջատար», «ցավակցող» ու «իներտ» մասերը։ Ընդ որում, ինքը հիերարխիկության գաղափարը, որպես ներքին օղակների ենթակայության կարգ վերիններին, փոխարինվում է առաջնորդող տարրին ղեկավարելու իրավունքի կամավոր զիջումով։ Առաջարկում են իշխանության բաշխման բրգաձև կառուցվածքի հիմնավորումը, ելնելով իր գործառույթները «վերադաս» տարրին կամավոր փոխանցելու սկզբունքից։ Աշխատում է շերտավորման անհրաժեշտության ապացուցման մոտեցումներից մեկը՝ եթե ոչ ուժով, ապա համոզելով կամ իր ազատ ընտրության «կամավոր» սահմանափակումով։ Ենթադրում են, որ այդպիսի «բնական հիերարխիան» լրիվ համապատասխանում է աշխարհի «ռացիոնալ բարեկարգման» պահանջներին։ Եվ առաջարկում են հասարակության մեջ այդպիսի կառուցողական համակարգի հետևել։ Այլ կերպ ասած, հասարակության կառուցման բրգաձև կառուցվածքի անհրաժեշտության հիմնավորման փորձ է արվում ոչ թե ուղղակի հիերարխիայի, այլ «բնական հիերարխիայի» սկզբունքով։ Տերմինների փոխարինումով առաջարկվում է հասարակության կառուցման հիմնական մոտեցումը թողնել առանց փոփոխության, պահպանել ղեկավարման հնարավորությունը «առաջատարների», առավել «օժտվածների», փորձվածների, «ճիշտ մտածողների» կողմից մնացած՝ «հիմարների» զանգվածի վրա։ Այդպիսի մոտեցումն սկզբունքորեն անթույլատրելի է։
Պետք չէ մոռանալ նաև մի ցուցադրական երևույթի մասին։ Տարբեր իրադրություններում առաջացող խնդիրների լուծման համար վերջին ժամանակներում ավելի ու ավելի լայնորեն է կիրառվում «մտավոր գրոհի» մեթոդը, երբ խնդիրը դրվում է կոնկրետ հարցում մեծ մասամբ բացարձակ անտեղյակ մարդկանց առջև։ Նրանց անիրազեկությունը թույլ է տալիս փայլուն կերպով լուծել, «բարձր որակավորում ունեցող» մասնագետների (որոնք դրանց լուծման համար հատուկ պատրաստված են՝ «բարձրագույն» կրթություն ստացած, ամեն տեսակի դիպլոմներ, կոչումներ ունեցող, ամենայն բարձունքների հասած, բայց ընկալման թարմությունը կորցրած ու կարծրատիպերով գործող) համար դժվարին, ամենաբարդ իրավիճակային խնդիրներ։ Ուրեմն, այդպիսի իրավիճակում, որտե՞ղ է կորչում «բնական հիերարխիան», չէ որ պարտականությունների հիերարխիկ բաժանման դեպքում ոչ մասնագետները ընդհանրապես դուրս են թողնվում գործընթացից։
«Բնական հիերարխիան» բացառելու հետ միաժամանակ, հարկ է ուշադրություն դարձնել համակեցության մյուս սկզբունքին՝ «հավասարություն» հասկացությանը։ Ենթադրվող հիերարխիկությունը (ավելի շուտ անհավասարությունը) ամենևին չի վերացնում հավասարությունը, և հակառակը, հավասարությունը չի մերժում հավասարների շրջանում ըստ նշանակության որոշ տարրերի առանձնացման անհրաժեշտությունը, որոնք ունեն հավասարների թվում առանձնացող որոշակի հատկություններ, բայց ոչ բավարար մասնագիտացած են։ Ամեն գործի մեջ կան մասնագետներ, մյուսներից լավ իմացող ու կատարող։ Բայց արդեն այլ գործի մեջ նրանք կարող են, և ավելի շուտ կլինեն, լավագույնից շատ հեռու։ Այդ պատճառով հավասարության (համարժեքության) սկզբունքը առկա է ամենուր և ամբողջովին բացառում է հիերարխիայի հասկացությունը ցանկացած գործում։ Միայն կարողությունը երբեք հավասար ունակություններ չի ապահովում ուրիշ գործում։ Ամեն գործում ձևավորվում է իր «հիերարխիան»։ Այնպես որ «բնական հիերարխիա» հասկացությունը (որպես միջոց կառուցելու բրգաձև, համաստորադասական կառուցվածք, ենթադրաբար անխուսափելի մեզ շրջապատող աշխարհի «նորմալ» գոյության ու զարգացման համար) կորցնում է իր հիմնական բնորոշումը։ Այդպիսի կառուցվածքը հակասում է Համակարգի պահանջներին, որը ցանկանում է հնարավոր շատ տարբերակներ ունենալ բազմազանությունն ավելացնելու համար, ոչ թե կազմել կոշտ, համաստորադասական կառուցվածք, որը թույլ չի տալիս հասնելու արժեքավոր մտահաղացման կամ առաջարկի բարձրագույն մակարդակի։ «Բնական հիերարխիան» համակարգային չէ և այդ պատճառով չի կարող մեզ համար անհրաժեշտ ու պետքական ճանաչվել։
Հասարակական կյանքում ձևավորվել է ևս մի հասկացություն՝ «հոգեվոր ազնվականություն»։ «Զանգվածից» առանձնացած դեմքերը, որոշակի «հոգեվոր արժեքներով» օժտված, ենթադրաբար հատկապես կարևոր են սերնդի դաստիարակման ու հասարակության ընդհանուր աճի համար։ Այդպիսի իրադրությունն ընկալվում է որպես «մարդկային հիերարխիայի» կերպար։ Նրանց շարքին են դասում «սրբերին», «հանճարներին», «մարգարեներին», «մեծերին», «առաքյալներին», «տաղանդներին», «վարպետներին», «ուսուցիչներին» և այլն։ Ընդ որում, համարվում է, որ նրանց այդպիսի առանձնացումը բնական է հիերարխիկորեն կառուցված մարդկային ընդհանրության համար։ Մարդիկ բաժանվում են «խելոքների» ու «հիմարների», «տաղանդների» ու «անտաղանդների», «ազնվազարմների» ու «ոչ ազնվազարմների», «հրաշալիների» ու «այլանդակների», «բարեշնորհների» ու «ապաշնորհների» (Ն. Բերդյաևի բնորոշմամբ)։ Այդպիսի բաժանումը հիմք է համարվում, ոչ մի ջանքերով չոչնչացող և հոգիների միջև ներքին տարբերությամբ պայմանավորված, «մեծերի իշխելու» անհրաժեշտության հաստատման համար։ Այդպիսի, ի սկզբանե հաստատված, ներքին հիերարխիան («օրգանական հիերարխիզմ») ենթադրաբար ապահովում է հասարակության կայունությունը, պայմանով, եթե նրա ամեն մի տարր իր տեղում է գտնվում։ Ազնվականությունը համարվում է «աստվածային պարգև» և կոնկրետ դեպքերում նրա բացակայության ժամանակ, այդ բացը լրացնելու համար, «կեղծ ազնվականության» անհրաժեշտություն է առաջանում։ Դրա համար ենթադրվում է, որ ժողովրդավարությունն էլ է հակասում հասարակության բնական վիճակին, խոչնդոտում նրա գոյությանն ու զարգացմանը։
Միանգամից մի քանի հարց է առաջանում։ Իրո՞ք իրականում գոյություն ունի մարդկանց այդպիսի հիերարխիական բաժանում։ Ճի՞շտ է արդյոք առանձնացնել, իրենց հոգեվոր որակներով «զանգվածից» տարբերվող որոշակի մարդկանց, հատուկ վերնախավի մեջ։ Կարելի՞ է արդյոք այդ ձևով առանձնացված «հոգեվոր առաջնորդներին» համարել հասարակության զարգացման ճիշտ ուղղություն ընտրելու համար նկրտումների իրական կրողն ու արտահայտողը։ Որքանո՞վ է ճիշտ, «համակարգային հասարակության» ձևավորման ժամանակ, «կեղծ ժողովրդավարության» սկզբունքի ընդունումը։
Կարծում ենք, որ մենք չափազանց շատ ենք պահանջում հասարակության այդպիսի «հիերարխիայից»։ Հոգեվոր ազնվականը նման է սովորական ազնվականին, միայն գործունեության այլ բնագավառում՝ ոչ թե հասարակականում, այլ հոգեվորում։ Բայց արդյո՞ք միշտ է «կոչումով» ազնվականը համապատասխանում ներկայացվող պահանջներին։ Չդիպչելով, բնականաբար, համարյա երբեք իր հասարակության սերուցք, նրա հպարտությունն ու գեղեցկությունը լինելու «առաքելությանը» չհամապատասխանող «ազնվազարմ» ազնվականների նվաճումներին, տեսնենք որքանով կարելի է «հոգեվոր ազնվականներին» այդ կոչմանը համապատասխանող համարել։ Նրանց հիմնական նշանակությունը համարվում է սոցիալական խնդիրների լուծման ժամանակ հասարակության հոգեվոր մակարդակի բարձրացման ապահովումը։ Նրանց թվին են դասում հասարակական գործիչներին, կրոնական դաստիարակներին, մշակույթի, կրթության գործիչներին, ընդհանրապես մարդկանց, որոնք համարվում են ընդօրինակման արժանի։ Պարզ է, որ տարբեր հասարակություններում ընդօրինակման համար նախընտրելի նմուշը տարբեր կլինի։ Նրա տարբերակիչ հատկանիշները ուղղակիորեն կապված են հասարակության զարգացման «հոգեվոր» մակարդակի հետ, պայմանավորված են գործող բարոյական նորմերով, հասկացություններով ու կանոններով։ Այդ հիմնարար սկզբունքների փոփոխության հետ փոխվում է հասարակությունում հոգեվորի սահմանումը և փոխվում է «հոգեվոր էլիտայի» կազմը։ Նշանակո՞ւմ է արդյոք դա, որ նման տեսակի ազնվականների առանձնացումը որևէ իմաստ ունի։ Չէ որ հոգեվոր նշանակում է ոչ թե հասարակության զարգացման մակարդակով որոշված շրջանակներով սահմանափակված, այլ զգալիորեն ավելին։ Հոգեվոր ազնվականները բոլոր հասարակական համակարգերում տարբեր են, քանի որ նրանցից ամեն մեկն ունի իր հոգեվոր ուղենիշները, հաճախ իրարից տարբերվող ոչ միայն ձևով, այլև բովանդակությամբ։ Եթե մեր նախահայրենիքում միջին քարե դարի ու նոր քարե դարի մշակույթների հաստատումով հոգեվոր լինելը որոշվում էր համամարդկային նկրտումների իրականացման մեջ մասնակցության մակարդակով, ապա պետական բաժանման համակարգի առաջացումով հոգեվորը սահմանափակվեց միայն «իմը» և «մերը» նեղ շրջանակներով։ Հոգեվորը սեղմվեց, մտավ պայմանական կրոնա-դոգմատիկ սահմանափակող շրջանակներ, առանց որոնման, որևէ նորամուծությունների իրավունքի, իսկ դա մեր ընկալմամբ նշանակում է հոգեվորի ավարտը։ Հոգեվորը պետք է ճանապարհ տա ամեն ինչում նորի որոնմանը, ոչ թե զսպի ու սահմանափակի։
«Հոգեվոր վերնախավը» միշտ սահմանափակված է հաստատվածի, թույլատրվածի, ընդունվածի շրջանակներով։ Նա, ըստ սահմանման, կախված է հասարակական կարգից։ Նրա մտքերը, գործունեությունը, ինքնագիտակցությունը սահմանափակված են հասարակական կարծիքի իրողություններով։ Նրա բաղկացուցիչ տարրերից ոչ մեկը չի կարող շեղվել հասարակության դրույթներից, այլ կերպ կհեռացվի ընդօրինակման արժանի նմուշների շարքից։
«Հոգեվոր ազնվականությունը» ենթակա է հասարակական ներգործությանը, չի կարող դիտվել որպես հիերարխիկ։ Նա միայն կարող է «հասարակական կարծիքի» շրջանակներով սահմանափակել անհատի կամարտահայտության ազատությունը։ Բացի այն, որ նա հիերարխիկ չէ, նա նաև համակարգային չէ իր էությամբ։ «Հոգեվոր ազնվականության» մեջ չմտնող անհատը զրկված է հասարակության զարգացման ուղիների վրա ազդելու հնարավորությունից։ Չճանաչված հանճարը, հասարակության ամենից հաճախ հանդիպող համակարգային տարրն է, որը զրկված է մարդկության զարգացման մեջ մասնակցելու հնարավորությունից հենց «վերադաս», «իմաստուն» և «բացարձակ ճիշտ» հոգեվոր վերնախավի առկայությամբ պայմանավորված։
«Մարդկային հիերարխիզմը» կեղծ հասկացություն է, մարդկային բնության, ֆիզիկական, հոգեվոր կարողությունների ու առանձնահատկությունների տարբերությունների սխալ հասկանալու վրա հիմնված։ Հասարակությունն ապրում է ոչ հիերարխիկ բուրգի կառուցվածքում (ինչ տիպի էլ նա լինի) տեղավորվելու, այլ անընդհատ փոփոխվելու, զարգանալու համար։ Միայն այդ դեպքում մենք կհամապատասխանենք մեր առաքելությանն ու կլինենք մեր տեղում։ Ոչ թե «հոգեվոր վերնախավը» պետք է ուղղորդի հասարակությանը, այլ նա պետք է աջակցի իր բոլոր անդամների ազատ զարգացմանը, անկախ նրանց գրաված դիրքից ու կշռից։ Չկա և չի կարող լինել ոչ մի էլիտարություն, բացի անհատականությանը ազատություն ապահովողից։
Հասարակությունը պետք է ունենա որոշակի կառուցվածք, որն ապահովում է նրա կայունությունը։ Բայց այդ կառուցվածքը չի կարող և չպետք է լինի հիերարխիկ։ Այդ տիպի հասարակությունը, ինչպես և նրա բաղկացուցիչ մաս կազմող ընտանիքը, ենթարկվում է չափազանց մեծ ռիսկերի իր համակարգային չլինելու պատճառով։ Կառավարումը պետք է իրականացնի ոչ թե հիերարխիան, այլ սերն ու նվիրման, ինքնազոհության ունակությունը հանուն մերձավորների (մեր բոլորի)։ Մարդու մեծագույն ձեռքբերումը, նրա անհատականությունը, չի կարող ենթարկվել ճնշման, հարստահարման ռիսկի։ Համակարգում բացակայում է հիերարխիկ բաժանումը, կան միայն անհատականություններ, որոնք միասնական են ու համագործակցում են ընդհանուր բարօրության՝ զարգացման համար։
Չէի ցանկանա, որ շարադրվածը ընկալվեր որպես անձնական վիրավորանք կամ հայտնիություն, փառք ձեռք բերելու ցանկություն։ Այդ բոլորը շատ հեռու են հեղինակից ու նրա ձգտումներից այս կյանքում։ Կարևոր է, որ ամեն ինչում երևա մեր հիմնական միտքը՝ միշտ և ամենուր հետևել ՀԱՄԱԿԱՐԳԱՅԻՆԻ ու ՈՉ ՀԱՄԱԿԱՐԳԱՅԻՆԻ առանձնացման սկզբունքին։ Մեր խնդիրն է, ի հակակշիռ ոչ համակարգայինի, ավելացնել համակարգայինը։ Իսկ հիերարխիան ոչ մի կերպ չի համապատասխանում համակարգայնության պահանջներին։ Հիերարխիկ, բրգաձև կառուցվածքի ստեղծումը, որտեղ էլ որ լինի և ինչում էլ որ լինի, ոչ համակարգային է իր էությամբ և անթույլատրելի, եթե մենք ուզում ենք շարժվել մեր առաքելության ուղղությամբ։ Ճիշտ է, եթե հիերարխիկությունը գոյություն ունի, նշանակում է, նրա առկայությունը որոշակի նպատակ ունի, բայց նա կարող է հարկավոր լինել միայն որոշակի պայմաններում ու որոշակի դեպքերում և չի կարող դառնալ մեր ճանաչած «հոգեվոր արժեքը»։ Նա խանգարում է անհատականության դրսևորմանը, ուրեմն թույլ չի տալիս հասնել բազմազանության առավելագույն աճին՝ Համակարգի նպատակին։
Բարոյականություն, բարոյախոսություն, հոգեվորություն*
«Մշակույթը բյուրեղացնում է մարդկային անհաջողությունները»
Ն. Բերդյաև
* «Բարոյականություն» տերմինը հաճախ ընկալվում է որպես բարոյախոսության հոմանիշ, երբեմն՝ էթիկայի։ Նման տեսակի հայեցակարգայնացումը հեղինակային բնույթ է կրում։ Մենք ընդունել ենք Հեգելի հայեցակարգը, ըստ որի բարոյականությունը, համաձայն իր խղճի ու ազատ կամքի գործելու անհատի ներքին դրվածքն է (ներքին բարոյականություն), ի տարբերություն բարոյախոսության (արտաքին բարոյականություն), որը օրենքի հետ մեկտեղ անհատի վարքի արտաքին պահանջ է հանդիսանում։ Հոգեվորությունը՝ ոգու արտահայտության ամբողջությունն է աշխարհում ու մարդու մեջ։ Նրա աղբյուրը ներքին, անձնական փորձում է։
Շատ կարևոր է համակարգային մոտեցում գտնել հոգեվորությանը։ Նա պետք է հիմնվի նույն բազմազանության ավելացման սկզբունքի պահանջների վրա։ Ակնհայտ է, որքանով հոգեվորը կապված է նորի որոնման հետ, այնքանով մոտիկ է Համակարգի պահանջներին։ Այդ պատճառով, ամեն հոգեվոր հարկավոր է դիտել ստեղծագործության տեսանկյունից, արդեն եղածին նորն ավելացնելով։ Եթե այդ պայմանը պահպանվում է, նշանակում է նա համապատասխանում է բարձրագույն պահանջներին։ Իսկ եթե հոգեվորը սահմանափակվում է ստեղծագործական որոնումը զսպող դրույթներով, ապա նա սխալ է ու անընդունելի մեր նպատակների համար։
Ամեն ինչ թվում է հասարակ ու բնական։ Բայց կոնկրետ որոշումների կամ առաջարկությունների հոգեվորության մակարդակը գնահատելիս միշտ բարոյական կարգի բարդություններ են առաջանում։ Կարելի՞ է գործած արարքի համար պատիժը համարել ճիշտ, իրոք հոգեվոր, եթե նա նպաստում է Համակարգի բազմազանության աճին։ Օրինակ, հարկավո՞ր է արդյոք պատժել «հանցագործ-նացիստներին», որոնք գտնում էին, որ ազգայնականությունը ամենագործուն մտահաղացումն է մարդկության բազմազանությունն ավելացնելու համար։ Չէ որ, իրոք, մարդկանց բաժանումը տարբեր խմբերի արտաքնապես նպաստում է նրանց առանձնացմանը և տարակարծության մեծացմանը՝ բազմազանությանը։ Դա չէ՞ միթե արժանի նպատակը։ Առայժմ մի կողմ թողնենք այդպիսի «կատարելություն որոնողների» կոնկրետ գործողությունները։ Գործունեությունը ևս պետք է ղեկավարվի համակարգային պահանջներով։
Եվս մեկ հարց։ Ինչպե՞ս վարվել վերջին հազարամյակներում հաստատված մարդկության զարգացման ենթադրաբար «ճշմարիտ» ուղուց շեղումների հետ։ Մեր մեջ արդեն նստած է Համակարգի տեսանկյունից բոլորովին սխալ, արմատացած ստանդարտների, նորմերի, հասկացությունների, պատկերացումների զանգվածը։ Նրանք ամրացել են ավելի քան հինգ հազար տարի առաջ հասարակության բնական փոխակերպման հիմքի վրա և ամբողջովին համապատասխանել են այն բարոյականությանն ու հոգեվորությանը, որոնք պահանջվում էին անհատից գոյատևման պայքարի լարվածության պայմաններում։ Անհատները, և նույնիսկ ժողովուրդները, որոնք չէին բավարարում այդ պահանջներին ոչնչացան այդ պայմաններին առավել հարմարվածների «բնական ընտրության» ընթացքում։ Այդպիսի դրույթները այժմ թվում են ակնհայտ ու անհրաժեշտ, բայց համակարգային տեսանկյունից ոչ մի քննադատության չեն դիմանում։ Օրինակ, «արևի տակ իր տեղն» ունենալու համար պայքարի անհրաժեշտության հասկացությունը։ Պայքարը ենթադրում է հաղթանակի հասնել թույլի, ինչ-որ բանում զիջողի նկատմամբ, ով չի կարողանում ոչինչ հակադրել, ապացուցելու համար իր կարևորությունն ու անհրաժեշտությունը Համակարգի համար։ Արտաքնապես դերերի այդպիսի բաշխումը լիովին արդարացված է թվում, բայց մենք արդեն անդրադարձել ենք այդ հարցին, էգի համար արուների պայքարում բնական ընտրության արդյունավետության գնահատման ժամանակ։ Ամենևին միշտ չէ, որ ինչ-որ առումով, «թույլը» անհրաժեշտ չի լինում ու ենթակա է «հատման» հանրության հետագա կյանքին մասնակցության հնարավորությունից։ Մենք արդեն չենք խոսում, իր «թերությունների» պատճառով եղած նշանակությունն ու կշիռը կորցրած, ժողովուրդների նվաճումների պահպանման կարևորության մասին։ Տարբերությունը մյուսներից, անկասկած, որոշակի արժեք էր ներկայացնում Համակարգի բազմազանության զարգացման մեջ։ Պատմական թատերաբեմից նրանց հեռանալու հետ կորում, կտրվում է զարգացման որոշակի ուղղություն։ Այդ պատճառով, մեր գիտակցության մեջ ամրացած, որպես անկասկած անհրաժեշտ հասկացությունների ու գործողությունների մեծ մասը վերանայում և վերագնահատում են պահանջում։
Ցուցադրական են, կրոնական կամ վարքագծերի այլ նորմերի միջոցով, բարձր բարոյական պահանջներ հաստատելու անօգուտ փորձերը։ Հազարամյակներ է շարունակվում օրենքի ու նրա ճնշմանը չզիջող, ամենուր նոր լուծում փնտրող, անհատների այդ հակամարտությունը։ Հոգեվոր որոնումը անհամատեղելի է թվում բարոյական սահմանափակումների հետ։
Նաև այլ հարց է առաջանում։ Եթե մենք ստեղծված ենք ստեղծագործության համար, ապա ինչքանո՞վ օգտակար կլինի Համակարգի համար այդ գործընթացին չմասնակցող անհատը։ Արդյո՞ք գնահատված են իներտ, ձգտումից, որոնումից զուրկ անհատները, որոնք զբաղված են պարզ գոյատևությամբ կամ, աջ ու ձախ հրմշտելով ուրիշներին, «իրենց տեղը» հաստատելով։ Հարցն աննպատակ չէ։ Նրա պատասխանից է կախված, թե ինչքանով ենք մենք զարգացած հոգեվոր և համապատասխանում ենք արդյոք մեր առաքելությանը։
Բոլորի համար հարմար լուծում որոնելիս «փարոսներ» դարձած, ավանդական կոչվող, բարոյական դրույթները նույնպես չեն գործում։ Ժամանակակից լիբերալ մշակույթը նույնիսկ պահանջում է հրաժարվել անհատի ազատ ընտրության «հնացած» սահմանափակումներից։ Զգացվում է սխալ մոտեցումը հասարակական զարգացման գաղափարական հիմքերի գնահատմանը։ «Ազատ ընտրությունը» վեր է դրվում Համակարգի պահանջներին համապատասխանելու պարտականությունից։
Համակարգի պահանջները խախտելու վախը նույնպես կարող է զսպել մեր ընդհանուր զարգացումը։ Նորի որոնումը միշտ կապված է գոյություն ունեցող դրույթները, պահանջները, օրենքները խախտելու հետ։ Եթե սահմանափակվենք միայն համակարգային պահանջներով, նորից պճնամոլության (снобизм), փարիսեյության, որոշակի, թեկուզ «ճիշտ» շրջանակներով որոնումը զսպելու վտանգ է առաջանում։
Հակասություններն ակնհայտ են ու պահանջում են նույնքան ակնհայտ լուծում։ Այն կարող է գտնվել սահմանված օրինաչափության (որ Համակարգին հարկավոր է անընդհատ ստեղծագործում) հաստատման միջոցով։ Այդ պատճառով կարևոր է ամեն մտահաղացման, գործի, մարմնավորման մեջ առանձնացնել, ազատը անհրաժեշտից, ստեղծագործությունը հարմարվելուց։ Դրա համար մենք առանձնացրել ենք երեք հիմնարար «պատվիրան», պարտադրող ամեն ինչում որոնել հավերժականը և հետևել նրան (3. Առանձնացրու «ժամանակավորը» և «հավերժականը», 4. Հենվիր «հավերժականի» վրա, 5. Ձգտիր «հավերժականին»)։ Դա դժվար խնդիր է, բայց առանց այն լուծելու մեր զարգացումը հարցականի տակ է մնում և մենք ստիպված կլինենք շարունակել ապրել կույր կատվի ձագի նման, որն ընդունակ է ծծել մոր կաթը, բայց չի տեսնում շրջապատող հիասքանչ աշխարհը, որում նա կոչված է ապրելու գիտակցված։ Գծագրվում է հիմնական խնդիրը, ի՞նչն է ավելի կարևոր ու ներգործուն՝ գտնել մի վիճակ երբ անհատի հոգեվոր որոնումը համակարգայնորեն տեղավորվում է հասարակության բարոյական պահանջների շրջանակներում, թե այդ պահանջները համապատասխանեցնել Համակարգի զարգացման մեջ մասնակցության անհրաժեշտությանը։
Գոյություն ունեն տարբեր մոտեցումներ անձնական կամ հասարակական հոգեվոր աճի նախապատվության արժեքի գնահատման համար։ Հեգելը որպես հասարակական կյանքի հիմք ընդունում էր անձնական բարոյականությունը, որը հաստատվում էր ընտանիքով, քաղաքացիական հասարակությունով և պետությունով։ Ընդ որում, այդ շղթայի վերջին օղակը՝ պետությունը, ընկալվում էր որպես ինքնանպատակ, ամենքի ազատությունն ու բոլորի միասնությունը իրականացնելու համար։ Պլեխանովը գտնում էր՝ քանի որ անհատն իր զգացումները, գիտելիքները և այլն ստանում է արտաքին աշխարհից, ապա հարկավոր է այնպես կազմակերպել այդ աշխարհը, որպեսզի ընկալվող տպավորությունները տանեն դեպի իրական մարդկային հարաբերություններ։ Նա գրում էր՝ «Եթե մարդկային բնավորությունը ստեղծվում է հանգամանքներով, ուրեմն հարկավոր է այնպես անել, որ այդ հանգամանքները արժանի լինեն մարդկանց»։ Միաժամանակ, նա հաստատում էր անձնական հատկությունների դրսևորման համար ազատ ընտրության հնարավորություն թողնելու կարևորությունը։
Այնպես որ, ինչ՞ն է ճիշտը, սկսել անհատի կատարելագործումից, թե՞ հասարակության փոփոխումից։
Մենք արդեն շոշափել ենք անհատական աճի (սեփական հոգու արարման) և «արտաքին» աշխատանքի (կատարյալ հասարակության արարում) հարաբերակցության խնդիրը։ Հոգեվոր աճն, անշուշտ, կարևոր է մեր ներքին էության բացահայտման համար, բայց այն սահմանափակվում է անձնական հաջողությունների ձեռքբերումով։ Դա շատ քիչ է Համակարգի համար, և ուրեմն, նաև մեզ համար։ Մեր հնարավորությունները բազմապատկվում են իմացությամբ ու համակեցության օրենքներն օգտագործելով։ Ուստի, ենթադրվում է, որ անձը հստակեցնելով ճշմարտությունը, պետք է գտնի նրա տարածման եղանակը, կամ գոնե, ուրիշներին առաջարկի նրա հետ ծանոթանալ։ Հենց այդպիսի ճանապարհն է, որ կարելի է համարել ճիգեր գործադրելու արժանի։
Բայց կա նաև այլ հարց։ Եթե անհատը հանգել է համակարգային լուծման, ապա նշանակո՞ւմ է արդյոք, որ այն ինքնաբերաբար կգտնի իր ուղին հասարակությունում, թե՞ կարող է բաց թողնվել, մոռացվել, պարզապես անտեսվել։ Համակարգային տեսանկյունից, ակնհայտ է, որ այդպիսի լուծումն արժեքավոր է և պետք է ընկալվի հասարակության կողմից, բայց հաճախ նոր հոգեվոր մտահաղացումը դուրս չի գալիս հասարակական մակարդակ հենց իր նորության ու վարքի հաստատված բարոյական նորմերին դիմակայելու պատճառով։ Բարոյականությունը շատ հաճախ զսպում է հոգեվոր աճը։
Այլ կերպ ասած, Համակարգի հետ մերձեցման ճանապարհին առկա են մի քանի խնդրահարույց հարցեր։ Կամ մենք պետք է սկսենք հասարակական կյանքի շեղումների համահարթեցումից, կամ հարկավոր է նախօրոք զբաղվել ինքնակատարելագործմամբ, այդ ոլորտում ձեռքբերումների հետագա տարածման նպատակով։
Թվում է, որ հանրության հոգեվոր հիմքերը փոխելու փորձը, առանց անհատի անձնական աճի վրա անհրաժեշտ ուշադրության, դատապարտված է ձախողման։ Դա են վկայում, ինչպես կարգի բռնի կամ գիտակցական փոփոխման բազմաթիվ փորձերը (որոնք բերում էին նոր «վիշապների» առաջացման), այնպես էլ, շրջապատող իրականության փոփոխության համար, հին բարոյականության փոխարեն միաբանվելու անհրաժեշտության (օրինակ, պրոլետարիատի) հաստատման մասին կոչերը։ Ուղղակի փոխել գոյություն ունեցող հասարակական կարգը, առանց նախօրոք անհատին փոխելու, արդեն անհնարին է։ Շեղումներն անցել են «անդարձելիության» սահմանը։ Մարդիկ սովորել են ապրել «գայլային» օրենքներով և նույնիսկ չեն պատկերացնում հասարակության կառուցման այլ տարբերակ։ Միայն ժամանակի կարճ հատվածներում, բնական կամ հասարակական ցնցումների ժամանակ, ի հայտ են գալիս երբեմնի ընդհանրության, համագործակցության, փոխօգնության, անձնազոհության հետքերը։ Այդպիսի հասկացությունները դարձել են ոչ բնորոշ առօրեական վիճակում գտնվող մարդու համար։ Նմանատիպ վարքագիծ հաստատել փորձողներին հիմա նայում են որպես ողորմելի, խելապակաս, ժամանակակից աշխարհում «հաջողության» հասնելու ճանապարհը չիմացողների։ Ուստի, շարժվելով այդ ճանապարհով, մենք կարող ենք ստանալ լրիվ չհասկացվածություն և դուրս մնալ հասարակության «զարգացման» հիմնական մայրուղուց։
Արդյունավետ չէ նաև երկրորդ ուղին։ Բոլորին առաջարկվող, թեկուզ և «ճշմարիտ» նմուշի նմանությամբ, փոխելու փորձը բախվում է իրականության երևույթներին, որտեղ նման շեղումները համարվում են անբնական ու պատժելի։ Ինքնազարգացումն, իհարկե, անհրաժեշտ է իրեն տեղն ու առաքելությունը բացահայտելու համար, բայց այն ակնհայտորեն բավարար չէ հասարակության շարժման ընդհանուր ուղղության շտկման համար։
Իրադրությունը կարծես փակուղային է։ Եթե նույնիսկ ինչ-որ մեկին հայտնի է զարգացմանն ուղղված մեր ընդհանուր ուղղվածության փոփոխության ճշմարիտ ուղին, նա չի կարող հաստատել այն, ուղղակի հակամարտության մեջ լինելով առկա իրավիճակի հետ։ Բարոյականությունը գերիշխում է հոգեվորին։
Լուծումը ներկայանում է անհատի ու հասարակության համատեղ աճի տարբերակով (տես՝ «Связь времëн…»)։ Առաջարկվող ճանապարհը դյուրին չէ, բայց ինչպես մենք ենք տեսնում, միակ ճիշտն է ծագող բոլոր խոչընդոտները հաղթահարելու համար։ Մանրամասները շարադրված են նշված աշխատությունում և կամփոփվեն ստորև։
Մեր վիճակի ու հետագա զարգացման ճանապարհների ճշտման համար հարկավոր է, թեկուզ ընդհանուր գծերով, վերլուծել անցած հոգեվոր ճանապարհը։
Մարդու ձևավորման հետ առաջացան և նրա ներքին հոգեվորությունը, և խմբում համատեղ գոյության համար տարրական բարոյականության սկզբունքները։ Նրանց հիմքը, հավանական է, առաջացել էր նախորդ «կենդանական» փորձից և պայմանավորվում էր տարրական հոտում բարեհաջող գոյության ու զարգացման պայմաններով։ Կարելի է ենթադրել, որ ինչպես և խմբակային կենդանիների մեծ մասի մոտ, «հոգեվոր» կարգը հոտում որոշվում էր ուժի առավելությամբ։ Ֆիզիկապես ամենաուժեղ արուն առաջատար դիրք էր գրավում և իր գործողություններով պահպանում ցանկալի կարգը «ենթակաների» շրջանում։ Հոտի համար, որը գտնվում էր անընդհատ հակամարտության, պայքարի մեջ նմանատիպ հոտերի հետ, նման իրադրությունը պետք է համարել բնական։ Հոգեվորության այդ մակարդակը առավել մոտ է «բնական հիերարխիայի» սկզբունքով որոշվող մակարդակին։ Նա ցուցադրում է անփոփոխություն և զարգացման բացակայություն՝ Համակարգի պահանջներից հեռացում։ Ամեն ինչ որոշվում էր ու պահպանվում ուժով, իսկ դա ոչ մի կերպ չէր նպաստում, զարգացման համար անհրաժեշտ, որևէ փոփոխության առաջացմանն ու պահպանմանը։ Հենց այդ պատճառով էլ «բնական հիերարխիայի» սկզբունքը անընդունելի է կենդանական զարգացման բարձրագույն մակարդակներում և չի ապահովում մեր առաքելության իրականացումը։
Նման «կիսավայրենի» իրադրությունը մեր հոգեվորության հետ դիմացավ հարյուր հազար տարուց ավել, ժամանակակից տեսակի մարդու ձևավորումից հետո։ Մինչև մեր օրերը պահպանված վերին հին քարե դարի մշակույթի շատ ցեղեր հոգեվորության այդպիսի մակարդակով էին առաջնորդվում։ Միշտ ցեղի առաջնորդ էր դառնում ֆիզիկապես ամենաուժեղ անհատը, առանց նրա ներքին հոգեվորության նկատմամբ որևէ լրացուցիչ պահանջների (օրինակ՝ բարության, կարեկցանքի, նույնիսկ իմաստության)։ Սխալ է ենթադրել, ինչպես դա ցույց է տրվում «վայրենիների» կյանքի մասին ժամանակակից ֆիլմերում, որ առաջնորդ կարող է լինել առավել փորձված ծերունին։ Նրան տրվում էր ճգնաժամային պայմաններում «խորհրդատուի» կարգավիճակ։ Իսկ ամբողջ համայնքը ղեկավարում էր ամենաուժեղ առաջնորդը (երբեմն համայնքները կազմակերպվում էին և առանց առաջնորդի, օրինակ՝ ավստրալական բնիկների ցեղերը կազմված էին, ընդհանուր տարածքում բնակվող, առանձին ընտանիքներից, կրկին առանց հիերարխիական բաժանման)։ Ուժի գործոնը լուծում էր համայնքի խնդիրների մեծ մասը «ժամանակի դաժան պահանջներին» համապատասխանելու անհրաժեշտության նկատառումով՝ թշնամական շրջապատում գոյատևելու ապահովմանը։ Համայնքի անդամների փոխադարձ աջակցությունը, համայնքի ներքին պարտականությունների բաշխումը փոխհամագործակցության բավական նուրբ ձևով, ամենևին չէին վերացնում խնդիրների ուժային լուծման ընդհանուր միտումը։ Բազմաթիվ բացահայտված փաստերն ապացուցում են ցեղերի միջև փոխհարաբերություններում ուժի գործոնի գերակշռությունը։ Բավական է հիշել, համատարած մարդակերությունը նրանց միջավայրում։ Ավստրալիայից, Նոր Գվինեայից մինչև Հարավային Ամերիկա, այդ մշակույթի բնորոշ հատկանիշն էր մարդկային դիակներով կերակրվելը։
Հոգեվոր պատկերացումների փոփոխությունների սկիզբը շատ բան էր ներառում, ինչը հիմա համարվում է «հավերժական», «անսասան», բայց դա ներդրվել էր 12 հազար տարի առաջ Հայկական լեռնաշխարհում։ Հաջորդող ժամանակաշրջանում, հանրության անխնդրահարույց գոյության ավելի քան յոթ հազար տարվա ընթացքում, սկզբնական դրույթները հստակ նկատելի են իրենց դրսևորումներով։ Եթե ոչ ընտանեկան կապերով ապա համաշխարհային աղետից փրկվածների ընդհանուր ճակատագրով կապված փոքրաթիվ խմբից սկսվեց, ժամանակակից շեղումների (որոնք ավելի ուշ բարոյական նորմերի ու օրենքների տեսք ընդունեցին) մեծ մասից զերծ, արմատական անցումը գոյության նոր ձևի։
Հաջորդ փուլն սկսվեց Եգիպտոսի ու Միջագետքի «քաղաքակրթությունների» հաստատումից մոտ հինգ հազար տարի առաջ։ Պետությունների ձևավորումը ուղեկցվում էր հոգեվորության անհրաժեշտ հատկանիշի՝ կրոնի առաջացումով։ Առանց նրա պետությունը չի կարող գոյություն ունենալ։ Միայն գաղափարախոսության միջոցով հոգեվորի վրա ազդեցությունն է թույլ տալիս պահել մարդկանց «թույլատրվածի շրջանակներում», այսինքն ետ պահել նրանց ստեղծագործելուց, նոր լուծումներ որոնելուց, իրենց առաքելությունը կատարելուց։
Այժմ մենք սկսում ենք իրականացնել հոգեվոր զարգացման նոր փուլ, երբ Ընծայի ուսմունքով ներդրված համակեցության հիմնարար սկզբունքները նորից նախկին կշիռն են ձեռք բերում, ըմբռնման արդեն նոր մակարդակի վրա, հարստացած շեղման հինգ հազարամյա փորձով։ Այդ փորձը ցույց է տալիս նախնական դրույթների արժեքը, թույլ է տալիս ավելի լավ տեսնել հասարակությունում կուտակված թերություններն ու բացթողումները։ Մեր հիմնական նպատակի՝ Համակարգի հետ հոգեվոր միաբանության ընդունումը, թույլ է տալիս դուրս գալ առաջացած փակուղուց ու շարունակել զարգացումը ճիշտ հիմքի վրա։
Այստեղ հարկավոր է դիտարկել, վերը բարձրացված, «շեղված» և «անտարբեր» անհատների նկատմամբ վերաբերմունքի հարցը։
Առաջինները՝ «շեղվածները» ժամանակակից աշխարհում ունեն հսկայական ուժային առավելություն։ Նրանք ոչ մի այլընտրանք չեն պատկերացնում գոյություն ունեցող իրադրությանը՝ երբ ուժեղը միշտ իրավացի է և ըստ այդմ համարում են, որ հարկավոր է բոլոր հասանելի ճանապարհներով ուղի փնտրել իշխանության «բարձրագույն» մակարդակի հասնելու համար, որտեղ ավելի քիչ են քեզ «ճնշողները» և մյուսների վրա ազդեցության առավելագույն հնարավորություն կա։ Նրանց սկզբունքն է՝ «ամեն ինչ լավ է» և հարկավոր չէ ուրիշ բան փնտրել, այլ պետք է առավելագույնս օգտվել իրադրությունից։ Նրանք գտնում են, որ ապրում են միայն մեկ անգամ և հարկավոր է հնարավորինս շատ հաճույք ստանալ «կյանքի բարիքներից»։ Այդպիսի մոտեցումը բնորոշ է նաև խմբերում, կուսակցություններում միավորվելու դեպքում և հասնում է պետությունների, նրանց միությունների, միջազգային կազմակերպությունների մի մասի մակարդակին։
«Անտարբերները», ապրում են «հարթված-փորձված» եղանակով և համարում են, որ հարկավոր չէ զբաղվել բարդ, իրենց համեստ ընդունակությունների հետ համեմատած, «բարձրագույն» խնդիրներով։
Ինչո՞ւ է պետք տքնել, ավելորդ գլխացավանք առաջացնող խնդիրներ որոնել։ Առանց այն էլ կյանքը շատ դժվար է։ Մշտական հոգսերը թույլ չեն տալիս պարզապես հանգստանալ։ Ուր մնաց մենք զբաղվենք ինչ-որ «անհասկանալի» բանով, մեր գոյության խնդիրների լուծում որոնել, երբ այդ գոյությունն ինքը պահանջում է գոյության միջոցների անընդհատ որոնում։
Ինչի՞ են պետք Համակարգին այդպիսի մարդիկ։ Եթե նրանք գոյություն ունեն, նշանակում է ինչ-որ բանի համար անհրաժեշտ են։ Կարելի է, իհարկե, սահմանափակվել պնդումով, որ նրանց անհրաժեշտությունը կայանում է բազմազանության ավելացման մեջ, այսինքն մարդու ամեն տեսակ հնարավորություն է տալիս Համակարգին, ճգնաժամային իրադրության առաջացման դեպքում, զարգացման մեջ որոշակի տեղաշարժի հույս ունենալ։ Այլ կերպ ասած, այդպիսի մարդիկ կազմում են մարդկության որոշակի ռեզերվ։ Սակայն, նրանք չափազանց մեծ տեսակարար կշիռ են կազմում ժամանակակից հասարակության մեջ։ «Ռեզերվն» իր վրա է վերցրել զանգվածային գործառույթներ, համակարգային պահանջներից եթե ոչ համընդհանուր, ապա բավականին էական «տեղաշարժված» տարրի տեսք ընդունել։
Ի՞նչ կարելի է անել այդպիսի անհատների հետ։ Ինչպե՞ս ցույց տալ նրանց այդպիսի գոյության ամբողջ վնասակարությունն ու անհեռանկարայնությունը։ Եվ արդյո՞ք հարկավոր է զբաղվել դրանով։ Իմաստ կա՞ այլ գործերի համար բաց թողնված ժամանակը վատնել նրանց ընդունած գոյության սկզբունքի ցնորականությունն ապացուցելու վրա։ Չէ որ, միևնույն է, նրանց համոզելն անհնարին է։ Նրանք հենվում են ամենայն գոյի նյութականության և հոգեվորի մեջ խորանալու անիմաստության վրա։ Կյանքի իմաստը որոնելու ու ՄԱՐԴՈՒՆ ներկայացվող բարձրագույն պահանջներին համապատասխանելու բոլոր կոչերը խլացնում են ամեն ինչը միանգամից և հիմա ստանալու անցողիկ ցանկությունները։
Կարծում ենք, որ այդպիսի «թունդ» մատերիալիստին կամ վախվորած «խխունջին» համոզելն իմաստ չունի։ Եվ ընդհանրապես, համոզելը գործելու անարդյունավետ եղանակ է։ Աշխատել հարկավոր է միայն անհատների հետ, որոնք հասկանում են մեզ շրջապատող աշխարհի անկատարությունը և հոգեվոր ճանապարհով կոնկրետ հարցերի լուծման միջոցով ելք որոնում։ Եվս մեկ հեռանկարային մակարդակ՝ որոնող երիտասարդությունը, ով չի կորցրել պատասխանատվության զգացումը իր առաքելության կատարման համար։
Ինչպե՞ս է կապված հոգեվորությունը բարոյականության հետ։ Նպաստո՞ւմ է արդյոք գոյություն ունեցող բարոյականությունը հոգեվորության աճին, թե՞ լուծումները հարկավոր է փնտրել նրա փոփոխության մեջ։ Ի՞նչն է կարևոր հոգեվորության աճի ապահովման համար։ Ինչպե՞ս կառուցել հոգեվոր զարգացման համակարգը։ Նման հարցերը լուծում են պահանջում դեպի առաքելություն մեր շարժման գործնական ուղիների մշակման համար։
Հոգեվորության առաջնային օղակը հանդիսանում է բարոյականության մակարդակը, որպես անհատի ներքին խղճի արտացոլում։ Մենք հիմա էլ մարդկանց բաժանում ենք ըստ իրենց հիմնական դրսևորումների՝ «խղճով» և «անխիղճ»։ Եթե անհատի բոլոր մնացած առանձնահատկությունները կարող են փոխվել, կարգավորվել կախված շրջապատի ազդեցությունից, ապա խիղճը հանդես է գալիս որպես մարդկայնության հիմնական բնական չափանիշ, և ուրեմն, նաև՝ համակարգայնության։ Այդ չափանիշը այնքան ակնհայտ է ցուցադրում մարդու ներաշխարհը, որ լիովին բավարար է նրա, որպես անհատի, ընդհանուր բնութագրի համար։ Խղճով մարդը չի կարող ոչ համակարգային արարք կատարել առանց ամբողջ կյանքի ընթացքում նրան հետապնդող խորը ներքին ցնցումների։ «Մեղքի» հասկացությունը ուղղակիորեն համապատասխանում է, իրենց էությամբ ոչ համակարգային, գործողություններին և նույնիսկ մտքերին։ Բարոյական օրենքների խախտումներն անդրադառնում են մեր էության մեջ, նրանց ոչ համակարգայնության առավել հստակ ցուցանիշի՝ խղճի խայթի ձևով։ Բարոյականությունը որոշվում է խղճով և կարող է դաստիարակվել ու հաստատվել։ Դա որոշակի հույսեր է տալիս համընդհանուր, համակարգային լուծման բացահայտման համար։
Հաջորդ օղակը բարոյախոսությունն է, որպես մարդու ներաշխարհի և հասարակության կապող տարր։ Այստեղ արդեն չի գործում խղճի համակարգը։ Այդպիսի հասկացությունը բացառվում է հասարակական հարաբերություններում։ Աշխատում է գաղափարախոսությունը՝ անհատների համալիր համակեցության համար տարբեր մոտեցումների համատեղման անհրաժեշտությունը։ Մարդու ներաշխարհում գաղափարախոսությունը չի գործում։ Նա կարող է աշխատել միայն խմբերի հետ, որոնք միավորվում են պատկերացումների ու մոտեցումների հենց գաղափարական նմանությամբ։ Գաղափարախոսությունը բավականին փոփոխական է և որոշվում է մի շարք գործոններով։ Համապատասխանաբար, նաև հասարակական կյանքը մեծապես կախված է նրա տատանումներից։ Ի դեպ, ավանդույթներ, մշակույթ հասկացությունները նույնպես հաճախ վարակված են, ստեղծագործությունը զսպող, բարոյական սահմանափակումներով։ Ուրեմն նրանք ոչ միշտ են համապատասխանում Համակարգի պահանջներին և այդ տեսանկյունից ենթակա են վերագնահատման։
Հոգեվորությունը բացահայտում է բարոյական ավանդույթները (խիղճը) բարոյականության բեկման միջոցով (գաղափարախոսություն)։
Խիղճը հոգեվորի առավել կայուն բաղադրիչն է։ Հոգեվորի փոփոխական տարր է հանդիսանում գաղափարախոսությունը։ Նա բնութագրում է, որոշակի փուլում, մարդու և հասարակության զարգացման մակարդակը։ Համակարգը, ակնհայտորեն, հետաքրքրված է իրադրության անընդհատ փոփոխությունով և հասարակության գաղափարական հիմքերի ու հոգեվորության համապատասխան ճշտգրտմամբ։ Դա նախադրյալներ է ստեղծում բազմազանության անընդհատ աճի համար։ Ուրեմն, Համակարգի հետ մեր հիմնական հասարակական ազդեցության և փոխգործակցության մեխանիզմը պետք է ներառի հոգեվորության նոր հիմնարար սկզբունքների որոնումը գաղափարախոսության լծակի օգնությամբ։ Անփոփոխ բաղադրիչը՝ ներքին «խղճի կանչը», չի կարող բերել այդպիսի պահանջված փոփոխությունների։ Բայց, առանց նրա, անկասկած, համակարգային հիմքի վրա հենվելու, ոչ մի գաղափարախոսական որոնում չի ապահովի ցանկալի մերձեցում Համակարգի հետ։
Այդ պատճառով, առաջարկվում է հետևյալ ուղին՝ օգտագործելով խղճի համակարգային ուժը, դաստիարակել համակարգային բարոյականություն (առաջին մակարդակ՝ ներքին հոգեվորություն), մշակել համակարգային գաղափարախոսություն (երկրորդ մակարդակ՝ արտաքին հոգեվորություն), տարածել այն հոգեվորության առաջին մակարդակն ընդունած համախոհների առաջին աստիճանի շրջանում (համակարգային համախոհների խումբ), ընդլայնել համախոհների շրջանակը մինչև համակարգային ազգ մակարդակը, անցնել հաջորդ մակարդակին՝ ժողովուրդների համակարգային միավորման (ոչ թե պետությունների, այլ նրանց ժամանակավոր փոխարինողների), փոխել ուղղվածությունը համաշխարհային մակարդակում՝ համակարգային մարդկություն։
Նման ուղին համապատասխանում է ավելի վաղ առաջարկված փուլային առաջխաղացմանը, Համակարգի հետ ավելի լիակատար միաձուլման համար։ Շատ բան իր տեղն է ընկնում և հնարավորություն է առաջանում գիտակցաբար (ոչ որպես կույր կատվի ձագ) փնտրելու սեփական տեղն ու առաքելությանը համապատասխանելու ճանապարհը։
Ինչպե՞ս հասնել ցանկալիին
«Ամբողջ դժբախտությունը իշխանություն ևհամակեցություն հասկացությունների համատեղումից է։
Հասարակական կյանքը պետք է հեռանա իշխանությունից, կորցնի այդ կապը»։
Ն. Բերդյաև
Լայնորեն տարածված կարծիք է նյութականության մեջ մեր խորացած լինելու, ցածր հոգեվորության մասին։ Բայց ոչ մեկը կոնկրետ չգիտի ինչու է հարկավոր ձգտել այդ իրավիճակի փոփոխությանը և ինչպես հասնել հակառակին։ Ավանդական ու կրոնական հայեցակարգերում լուծում որոնելու փորձերը նույնքան անարդյունք են, որքան և նոր առաջարկությունների մշակման միջոցով անարխիզմի, սոցիալիզմի, կոմունիզմի և այլ տեսությունների նմանությամբ հայտնի որոնումները։ Ակնհայտ ձախողում են ինչպես «երբեմնի բարձր հոգեվորության» վերականգնման կողմնակիցները (իդեալական անցյալով ներկայացված), այնպես էլ «նոր հոգեվորության» որոնողները (անցյալի նվաճումների ժխտման միջոցով)։ Առանց պատասխանի են մնում նաև այլ հարցեր։ Ինչո՞վ է լավ բարձր հոգեվորությունը, ի՞նչ է դա տալիս, ինչո՞ւ է դա կարևոր ու անհրաժեշտ։ Չի՞ կարելի, արդյոք, բոլորի նման սահմանափակվել ուղղակի գոյությունով, առանց հատուկ նեղություն կրելու նորի, անսովորի, անհեթեթի որոնման համար։ Հետազոտողների ու հասարակ մարդկանց շատ սերունդներ որոնել են այդ հարցերի պատասխանները։ Փորձենք հասկանալ և համոզիչ առաջարկություններ տալ։
Հոգեվորության մասին պատկերացումը այժմ հեռու է այդ վիճակի ու գործողության իրական նշանակությունից։ Խաթարված է հոգեվորի ընկալումը, որպես նորին հասնելու ներքին մղում, իրերի գոյություն ունեցող կարգը բարելավելու ձգտում։ Բանը հասել է նրան, որ սովորական կրոնական գործունեությունն ընդունվում է որպես հոգեվորություն։ Հոգեվոր է համարվում այն մարդը, ով կոշտ ինքնավերահսկողությամբ մշտապես սպանում է իր ձգտումները «պաշտպանվելու» համար, աստված մի արասցե, թույլատրվածից շեղված որևէ մտքերից և գործողություններից։ Կայունությունը, անփոփոխությունը, կյանքը թույլատրվածի սահմաններում ընկալվում է որպես հոգեվոր վսեմացման օրինակ։ Իր զգացմունքների, ձգտումների զսպումը, ստեղծագործական որոնման սահմանափակումը՝ ահա ժամանակակից ընկալմամբ հոգեվորության օրինակը։ Հոգեվոր կենտրոն է համարվում տաճարը։ Քարացած կրոնների տաճարների կառուցումը կամ ավերվածների վերականգնումը ընկալվում է որպես հոգեվոր հերոսություն, հանուն որի արժե ապրել։ «Խաղից դուրս» են մնում ճշմարիտ հոգեվոր նկրտումները, անհատի ու հասարակության հոգեվոր բարձունքներին հասնելու ուղիների բացահայտման համար նոր լուծումների որոնումը։
Այդպիսի անհոգեվորությունը կանոն է դարձել։ Մարդիկ մոռացել են, ինչի համար են ապրում Երկրի վրա և նույնիսկ չեն պատկերացնում, որ իրենց առաքելությունը չի սահմանափակվում թույլատրվածի շրջանակներում սպառումով։ Մարդը պետք է ամաչի իր դատարկությունից և կախվածությունից այն բանից, ինչը պետք է կախված լինի իրենից։ Շեղումն սկսվում է մանկությունից։ Շրջապատում ամեն ինչ ձգտում է հեշտին, կյանքի ընկալմանը որպես միջոց հաճույքների որոնման համար։ Այժմ շատերին կյանքը թվում է իր հունով հոսող, առանց որևէ տատանումների, ցնցումների, և առավել ևս, շեղումների։ Ամեն ինչ պատկերացվում է ճիշտ, օրինաչափորեն կազմակերպված, անսխալական։ Ամենքը գտել են իրենց տեղն ու նպատակը (ցանկություն կա այդ բառն ավելի փոքր տառերով գրելու)՝ հիմնավորվել գոյություն ունեցող շրջապատում և փորձել հնարավոր շատին հասնել կոնկրետ կենսական իրադրությունում։ Կորսված է այդպիսի կյանքի անհեռանկարայնության ու դատարկության ընկալումը։ Չէ որ այդպիսի իրավիճակը ոչ մի կերպ չի կապվում մեր առաքելության հետ, և ուրեմն, տանում է ինքնաոչնչացման։ Համակարգին հարկավոր չէ այդպիսի, իր տեսակետից, «դատարկ» ապրանք, ինչպիսին չստեղծագործող մարդն է։ Անտարբերությունը վճռական նշանակություն է ձեռք բերել մեր կյանքում։ Նյութական ապահովության ձգտումը դարձել է մեր «հոգեվորության» հենարանը։ Արդեն ուղղակի անհնարին է դեպի մարդու հոգին թափանցել նյութականության պատնեշի միջով։ Նա կույր է և չի տեսնում իր դատարկությունը, որդեգրել է սուբյեկտիվ իրականության գնահատականը, որպես իր նյութական առաջխաղացման ասպարեզ, իր «եկամուտների» բազմապատկման, «կյանքի բարիքներից» առավելագույնս օգտվելու հնարավորություն։ Սա այն ամենն է, ինչ ցանկանում է ժամանակակից «միջին» մարդը։ Առավելագույնը, ինչին նա ընդունակ է, դա ավանդական իմաստով «հաջողության» հասնելու համառ ձգտումն է։ Դրանում չկա կոնկրետ նրա մեղքը։ Նա ուղղակի մեկուսացված է իր առաքելությունն ըմբռնելու, առավել ևս, այդ կողմ շարժվելու հնարավորությունից։ Հինգ հազարամյա տեղաշարժի արդյունքում ստացվել է շեղում, որը բնական իրավիճակի տեսք է ձեռք բերել։ Քաղքենիական տեսանկյունից ուրիշ ոչինչ չունի նշանակություն և անհրապույր է։ Վիրավորական է, որ իսկապես արժանի մարդկանցից շատերը, որոնք հնարավորություն ունեն և անկեղծորեն ցանկանում են դուրս գալ այդ արատավոր շրջանից, ճանապարհ չեն գտնում, գլուխները պատին են խփում, առանց որևէ հաջողության։
Մեր ժամանակակիցների հատուկ տեսակ են ներկայացնում մարդիկ, որոնք ելքը որոնում են ստեղծագործության մեջ։ Մեր գաղափարների ընկալման համար նրանք առավել հեռանկարային են։ Նրանք տեսնում են փոփոխությունների անհրաժեշտությունը և փորձում փոխել գոյություն ունեցողը։ Ընդ որում, ճշմարիտ ստեղծագործության արժեքը գնահատելու կարողության բացակայությունը հանգեցնում է նրանց նորամուծությունների, որոնք հիմնականում նյութական ոլորտում են։ Ստեղծագործությունը նրանց կողմից ընկալվում է նորը ստեղծելու միջոցով, այնպիսի ձևով ու տեսքով, որը կարելի է շոշափել, տեսնել, ընդունել որպես ինչ-որ նյութական, զգալի բան։ Այդպիսի մոտեցումը, ինչպես արդեն մենք համոզվեցինք, չի տալիս մեզանից պահանջված հավերժական արդյունքը։ Նյութական ամեն ինչն ունի իր վերջը և չի կարող լինել մեր նպատակը։ Միայն հոգեվոր ստեղծագործությունն է իրականում հավերժ ու նրան պետք է ուղղված լինի մեր որոնումը։ Ավելացնենք այս, վերը հաստատված ճշմարտությանը, որ հոգեվորությունը գործող կամ առաջարկվող նոր բարոյական նորմերի ու սահմանափակումների պահպանման մեջ չի կայանում։ Հոգեվորություն կարելի է համարել միայն բարոյականորեն հարստացած մարդկանց գաղափարախոսական միավորման նոր մակարդակների անընդհատ որոնումը, գոյություն ունեցող սահմանների ընդարձակման, իր առաքելության կատարման համար։
Մանկությունում, և հատկապես, պատանեկության ժամանակ ճանապարհի ճիշտ սահմանումը թույլ կտա խուսափել խոշոր սխալներից, առաքելությանը չհամապատասխանող (և նշանակում է «դատարկ» ինչպես բովանդակությամբ, այնպես էլ արգասաբերությամբ), կեղծ ուղղություններով, ուժերի ու էներգիայի ավելորդ վատնումից։ Կարևոր է պատասխան գտնել կյանքի իմաստի մասին «հավերժական հարցին»։ Նրա փոխարեն կյանքի բարիքների որոնումը փակուղի է, որում հայտնվում են ի սկզբանե և չեն կարողանում դուրս պրծնել մինչև իրենց, դատարկ ապրած, կյանքի վերջը։ Ընդունված «հասարակական արժեքների» (ինչպիսիք են՝ նյութական հարստությունը, սոցիալական կշիռը և այլն) վրա հենվող, գոյություն ունեցող փորձի վրա հիմնված կենսական սկզբունքների թվացյալ պարզությունն ու ավարտունությունը, չեն համապատասխանում մեր նպատակին, շեղում են բոլորովին սխալ ուղղությամբ, տալիս են միայն ժամանակավոր, «հասարակ» ուրախություններ։ Հակառակ պնդումը ապացույցներ է պահանջում։
Վերը բարձրացված առաջին հարցի (ինչու բարձրացնել հոգեվորությունը) պատասխանի կարճ տարբերակն ասում է՝ մենք հարկավոր ենք Համակարգին, ազդեցության հոգեվոր լծակն օգտագործելով, հավերժության մեջ նրա բազմազանության ավելացման համար։
Հաջորդ հարցի (ինչո՞վ է լավ բարձր հոգեվորությունը) պատասխանը՝ հոգեվորության աճի հետ մենք առավելագույն չափով մոտենում ենք մեր նպատակին՝ մեր առաքելությանը համապատասխանելուն։
Եվս մեկ հարց՝ ինչո՞ւ է կարևոր ու անհրաժեշտ բարձր հոգեվորությունը։ Ներքին և հասարակական նկրտումների լրիվ համատեղումը ձեռք է բերվում միայն այդ ճանապարհով։ Հոգեվոր հարուստ մարդը ձեռք է բերում ամենից հուսալի գաղափարական հիմնակմաղք ներքնապես ու արտաքնապես հավասարակշռված, իրեն նման անհատների հետ, հասարակության կառուցման համար։ Դրական փոփոխությունների հասնելու փորձերը, առանց շոշափելու հանրության հոգեվոր հիմքերը, դատապարտված են ձախողման։ Այժմ գործող անհոգեվորության սկզբունքները ի վիճակի չեն ստեղծել հավասարակշռված հասարակություն, իսկ այն անհրաժեշտ է մեր հետագա ստեղծագործական համակեցության համար։
Ավելի պարզ՝ հարկավոր է հասկանալ, որ նյութականով սահմանափակվելը մեզ տանում է անորոշություն։ Անհրաժեշտ է անընդհատ ուղիներ փնտրել ներքին ու հասարակական փոխակերպման համար։ Կարևոր է մեր առաքելության ուղղությամբ հասնել հնարավոր ավելի լիարժեք բացահայտման՝ բազմազանության ավելացմանը հոգեվոր ստեղծագործության հաշվին։ Ինչո՞ւ չփորձել, եթե նույնիսկ այդ ճանապարհը ինչ-որ մեկին անհեռանկարային է թվում։ Նրա իրագործման համար գերճիգեր չեն պահանջվում։ Ամեն ինչ բնական է, հեշտ և հասարակ։ Մի՞թե ավելի լավ է նստել ու նեղանալ ամբողջ աշխարհից, բոլորին սխալ համարել։ «Նեղացածը» ստեղծագործ չէ, զարգացումից դուրս է գտնվում։ Նրանք ովքեր փոփոխությունների անհրաժեշտություն չեն տեսնում՝ մեր համախոհները չեն։
Առաջարկվում է գործողությունների հետևյալ հաջորդականությունը՝ ճանաչել, ընդունել, կերպարանափոխվել և միանալ ճիշտ ուղղությամբ շարժմանը։
Առաջարկվող ուղու առաջին քայլը սկսվում է ճանաչումից։։ Կեցությունն ընկալվում է ճանաչման միջոցով։ Առանց գոյություն ունեցող իրերի դրվածքի լիարժեք գնահատման անհնարին է զարգացումը ճիշտ ուղղությամբ։ Սահմանափակման հնարավորության ենթադրությունը, միայն առաջարկված հայեցակարգի ճշմարտացիության հավատով, պարզապես անարդյունավետ է։ Ուղղակի հավատը քիչ է։ Նա սահմանափակում է պահանջված համակարգային որոնումը, տեղաշարժում է այն թույլատրվածի, պայմանավորվածի շրջանակներ։ Կույր հավատը, առաջարկվող, օրինակ, կրոնի գերակայության կողմնակիցների կողմից, ճանաչման փոխարեն չի կարող տալ իրական վստահություն և չի նպաստում հարկավոր ուղղությամբ գիտակցված շարժմանը։
Կա ճանաչման երկու ուղղություն՝ օբյեկտիվ և սուբյեկտիվ։ Հոգեվորի ճանաչումը օբյեկտիվացման միջոցով անհնարին է։ Մենք չենք կարող իմանալ բոլոր օբյեկտիվ պատճառները կամ հիմքերը գործերի փաստացի վիճակի ամբողջական գնահատման համար։ Հարկավոր է սուբյեկտիվ նկատառում, մոտեցում։ Միայն անձնական ընկալման միջոցով է բացահայտվում հոգեվորը։ Ամեն անհատի կարծիքն ու պատկերացումը նրա մասին ինքնին արժեքավոր է։ Հենց մոտեցումների տարբերությունն է տալիս ամեն ինչում պահանջված բազմազանությունը։ Ճանաչումը՝ մեր առաքելությանը համապատասխանող ստեղծագործական գործողություն է։ Ուստի այն համակարգված է և պետք է օգտագործվի։ Ճանաչողությունը սահմաններ չունի և իր յուրաքանչյուր նոր մակարդակում նոր լուծումներ է տալիս, թույլատրում կարգավորել զարգացումը ճիշտ՝ համակարգային ուղղությամբ։ Նա ներառում է երկու բաղադրիչ՝ ներկայացում և զգացում։
Ճանաչողության հիմնական գործիք է հանդիսանում հետազոտվող առարկայի մասին որոշակի պատկերացման ձևավորումը։ Ճանաչողության տարբեր մակարդակները բնութագրվում են ձևավորված պատկերացման աստիճանով։ Խորը ուսումնասիրությունը, լրիվ պատկերացում կազմելու համար, ենթադրում է հիմնավոր ներթափանցում հետազոտվող առարկայի, գործընթացի կամ երևույթի էության մեջ։ Պարզ է, որ ոչ մի առարկա չի կարող բացահայտվել ամբողջությամբ, և հետևաբար, մեր պատկերացումը միշտ սահմանափակված է գիտելիքների ու կոնկրետ հետազոտության հնարավորությունների մակարդակով։ Պատկերացումն ընդլայնվում է գիտելիքների մակարդակի աճով։ Ինչքան բարձր է ճանաչման մակարդակը, այնքան լայնորեն է բացահայտվում ճշմարտությունը։ Կարծում եմ, որ վերը շարադրված մեր հետազոտության հիմնական դրույթները, որոշակի պատկերացում են տալիս քննարկված հարցերի մասին և բավական խորը ներթափանցել են նրանց էության մեջ։ Համենայն դեպս, Համակարգի շարադրված հայեցակարգում, նրա գոյության, զարգացման և նրանում մեր մասնակցության օրինաչափություններում հակասություններ չեն երևում։ Այդպիսի մոտեցումը, ակնհայտ է, նպաստում է քննարկվող գործընթացների էության մասին սկզբնական պատկերացման հաստատմանը և կարող է մեր դերի ու առաքելության ավելի առարկայական հետազոտման հիմք հանդիսանալ, ի տարբերություն այլ տարածված առաջարկությունների, տարբերակների ու մոտեցումների։
Բոլոր մարդիկ տարբեր են։ Նրանց կերպարները հաճախ տրամագծորեն հակառակ են, բայց դա չի նշանակում, որ նրանք տարբեր որակ ունեն։ Բոլորն էլ կարևոր են ու անհրաժեշտ Համակարգին։ Ամեն մարդ ունի, ճանաչման համար անհրաժեշտ, զգայական ընկալման իր ունակությունը։ Ոմանց հարկավոր է խորքային ապացուցողական բազա, առանց որի նրանց անհնարին է համոզել։ Մյուսներն ընկալում են անմիջականորեն զգայական հարթությունում՝ գիտեն ներքուստ, առանց փաստացի նյութի, ապացույցների մեջ խորանալու՝ որտեղ է ճշմարտությունը, ինչին կարելի է և պետք է հավատալ։ Ի տարբերություն առաջինների, նրանց համոզմունք պետք չէ։ Այդպիսի բաժանումն ի սկզբանե է։ Երեխաները ծնվում են տարբեր ունակություններով, ներքին բնութագրերով։ Կա երեխաների հատուկ տեսակ, որոնց հայերն անվանում են աստղով։ Նրանց տարբերակիչ առանձնահատկությունն է՝ անմիջականությունը, ներքին իմացությունը, հասկացողությունը, զգացումը։ Այդպիսի երեխաները, թվում է, ներքուստ դեպի իրենց են ձգում զգացումը, թվում են հոգեպես կապված հավերժության հետ, ի տարբերություն մյուսների, որոնք ակնհայտորեն ունակ չեն սավառնելու, ի սկզբանե նյութականով տարված։ Այլ հարց է, որ մեծանալով ու մտնելով գոյություն ունեցող հանրության մեջ, այդպիսի երեխաները ոչ միշտ են պահպանում այդ «կանխավճարը»։ Պարզ է, որ բոլոր մարդիկ, առավել ևս երեխաները, անհրաժեշտ են, սակայն ներքին կանխահակվածությունը նպաստում է նրանցից ոմանց ավելի արագ գտնել ճշմարիտը, իր էությամբ համակարգայինը, լուծումը ցանկացած իրադրությունում։ Եվ այդպիսի մարդկանց վրա հենվելը հնարավորություն է տալիս մնացած բոլորին ավելի արագ հասնել համակարգային մակարդակի։ Հաճախ այդպիսի մարդիկ չեն համապատասխանում հասարակությանը, խղճուկ ու պակասամիտ են երևում, խելագար թվում, բայց ճիշտ համակարգային լուծումները տրվում են նրանց նկատելիորեն արագ ու հեշտությամբ, քան «սովորական» մարդկանց։ Առավելապես, հենց այդպիսի մարդկանց աշխատություններով է նկատելիորեն արագացված տեմպերով շարժվում մեր ճանաչողությունը, քան եթե հենվեր միայն ապացուցողական խիստ սկզբունքների վրա։
Ըմբռնելու ու զգացմունքի միավորված «ջանքերով» ճանաչողությունը առաջ է շարժվում ու նպաստում մեր ունակությունների բացահայտմանը, ի բարօրություն Համակարգի և մեզ բոլորիս։
Ճանաչողությունը ենթադրում է ընկալման որոշակի մակարդակի նվաճում։ Պարզ է, որ մարդկանց տարբեր անհատական ունակություններն ու հակումները ենթադրում են տարբեր աստիճանի ընկալում, և համապատասխանաբար, դիտարկվող առարկայի, երևույթի կամ գործընթացի էության տարբեր լուսաբանում։ Ամբողջական ըմբռնման թվացյալ անհնարինության պայմաններում, հույս կա, որ ինչքան ավելի շատ մարդ է մասնակցում հետազոտությանը, այնքան ավելի լրիվ կլինի հետազոտության առարկայի էության ընկալումը։ Իսկ դա հույս է տալիս մոտենալու հիմքին, հաշվարկման սկզբնակետին, որտեղից կարելի է շարժվել մեր ընտրած ուղիով։ Որպես հիմնական պայման մնում է «սահմանված», «օրինականացված» պատկերացումներից հրաժարվելու մեթոդի օգտագործումը, որոնք խանգարում են Համակարգի, այդքան անհրաժեշտ, անընդհատ զարգացմանը, բազմազանության ավելացմանը։ Ամբողջականի տարբեր ըմբռնումները առաջ շարժվելու հնարավորություն են տալիս։ Կարևոր է նաև, որ խնդիրն ըմբռնելուն և լուծելուն տարբեր մոտեցումները կարողանան հնարավորինս լայնորեն գնահատվել ու ընկալվել շարժման բոլոր մասնակիցների կողմից։ Դա թույլ կտա չկորցնել ոչ մի արժեքավոր առաջարկություն կամ լուծում։
Ըմբռնումը հիմնվում է ինքնագիտակցության վրա։ Ինքնագիտակցությունը կարևորագույն քայլ է առաքելության իրականացման ճանապարհին։ Ինքն իրեն ճանաչելու միջոցով կարելի է հասնել մեր ամբողջ շրջապատի նպատակների ու գործողությունների մեխանիզմի ըմբռնման մակարդակի։ Անհատը, նաև ինքնագիտակցությամբ է ստեղծում իր շրջապատը և նպաստում կամ հակազդում համակարգային զարգացմանը։ Հետևաբար, հարկավոր է ամրացնել ինքներս մեզ հնարավորինս լիարժեք հասկանալու ձգտումը, գիտակցել որպես կարևորագույն, անգնահատելի համակարգային միավոր։
Անձնական ինքնագիտակցությանը հետևում է հասարակական ինքնագիտակցությունը, այսինքն ամբողջ հանրության առաքելության ըմբռնումը, առաքելությանը համապատասխանելու անհրաժեշտությունը հասարակական մակարդակում։ Այդ քայլը հնարավոր է միայն ինքնագիտակցության առաջին աստիճանին հաստատվելուց հետո, անձնական առաքելության ըմբռնման դեպքում։ Հասարակական ինքնագիտակցությունը ունի մի քանի խոչնդոտ, հիմնված ընտանիքի, տոհմային, էթնիկ, ազգային, ռասայական մակարդակներում բաժանման վրա։ Հարկավոր է հասկանալ և ընդունել, որ բոլոր այդ բաժանումները անհրաժեշտ են Համակարգին, նրա բազմազանության ավելացման համար։ Ամեն հասարակական տարր, ինչպես և ամեն անհատ, ունի իր առաքելությունը։ Նրանք բոլորն ավելացնում են բազմազանությունը և ինչքան շատ լինեն, այնքան լավ կլինի մեզ բոլորիս ու Համակարգին։ Բոլորին, միասնական, «լավագույն» նմուշի օրինակով չհամահարթեցնելը, այլ տարբերությունների ավելացմանը նպաստելը պետք է դառնա մեր նպատակը։ Անձնական ու հասարակական առաքելության ըմբռնումը հույժ անհրաժեշտ է հոգեվոր զարգացման համար։ Մեր անձնական և հասարակական արժեքի բարձրացման ճանապարհն անցնում է ըմբռնումով։
Ըմբռնումից հետո հարկավոր է հավաստիանալ, բացառել ամեն տեսակի կասկածները ընտրած ուղու ճշմարտացիության մեջ։ Ի տարբերություն հավատի, վստահությունը հիմնված է իմաստի ընկալման վրա, ներառում է մտքի և զգացմունքների փոխազդեցությունը։ Հենց ըմբռնման և զգայական ընկալման համատեղ մասնակցությունն է ստեղծում այդ բացառիկությունը։ Գիտենալ ու համոզվել՝ տարբեր բաներ են։ Գիտելիքը միշտ չէ որ տանում է գործողության կամ օգտագործման, իսկ համոզվածությունը հիմնված է ըմբռնման վրա և բացառում է անորոշությունները, կասկածները, ակտիվ է, ստեղծագործ և նպատակաուղղված։ Գիտելիքը ներքնապես ենթադրում է զարգացման սահմանափակում արդեն հայտնիով հստակ սահմանվածով, իսկ դա նեղացնում է պահանջված համակարգային բազմազանությունը։ Համոզվածությունը չի սահմանափակվում արդեն հայտնիով, թույլ է տալիս անհատին անընդհատ զարգանալ ու ներգրավել ուրիշներին։ Միայն իմացության, հասկանալու միջոցով, համոզվելով առաջարկված լուծումների ճշմարտացիության մեջ, կարելի է անցնել դրանց գործնական իրականացմանը։
Մեր ուղու համար հատկապես նշանակալի է ամեն մի անհատի, ընտանիքի, տոհմի, էթնոսի, և հատկապես, ազգի (առանձին, հայերի) դերի հաստատումը։ Տուրք չտալով ծայրահեղ ազգայնականությանը, որը հակասում է Մոլորակի վրա բոլորի և ամեն մեկի կարևորության ու անհրաժեշտության մեր հայեցակարգին, փորձենք հիմնավորել այդ պնդումը։ Խոսքը գնում է հայերի ոչ ինչ-որ հատուկ ծառայությունների ու անհավանական ունակությունների մասին։ Ամենևին ոչ։ Ամեն ազգ հարկավոր է և խիստ անհրաժեշտ Համակարգին։ Կարևոր է, որ հայերը, նույնիսկ հասարակ տրամաբանության տեսանկյունից ոչ միշտ հասկանալի ու հիմնավորելի, հատուկ պայմանների բերումով, չգիտես ինչու, չեն տեղավորվում ազգերի ձևավորման և զարգացման ընդհանուր համակարգում։ Ինչ-որ բանի համար նրանք միշտ պահպանվում են պատմական զարգացման բոլոր իրադարձություններում, որոնք վաղուց ոչնչացրել են նրանց բոլոր հարևաններին։ Անտրամաբանական է նրանց ժամանակակից գոյության հենց փաստը։ Չէ որ, ըստ դեռ անցյալ դարի կեսերին սահմանված հասարակական զարգացման անփոփոխ օրինաչափությունների, ազգը, ինչպես և մարդկանց ցանկացած հասարակական միավորում, ապրում է ձևավորման, զարգացման և ավարտի՝ մահվան իր օրենքներով։ Բոլոր ժամանակակից ազգերը ենթարկվում են փոփոխությունների խստորեն կանոնակարգված ժամանակագրական օրինաչափություններին: Այդ օրենքներին համապատասխան, ձևավորման սկզբից մինչև լրիվ անհետանալը ազգը գոյություն է ունենում երկու հազար տարուց ոչ ավել։ Այդ օրինաչափության բացառություններից հայերը գրավում են առաջին տեղը։ Միայն հայկական էթնոսն է 12 հազար տարուց ավել շարունակում իր գոյությունը։ Մեկ այլ այդպիսի նախադեպ չկա Մոլորակի վրա։
Այդ փաստի միակ խելամիտ բացատրությունը կարող է լինել Համակարգի համար այս հասարակական միավորի պահպանման խիստ անհրաժեշտության, բարձրագույն արժեք հանդիսանալու ճանաչումը։ Եթե մենք անհրաժեշտ չլինեինք Համակարգին, նա կգտներ ճանապարհ և միջոցներ ազատվելու համար այդքան ձանձրալի «տնվորներից»։ Այդ թեմային է նվիրված հեղինակի հատուկ աշխատությունը (“Происхождение, сущность и предназначение армян”, Ереван, 2010)։ Նրանում բացահայտվում է հայերի պահպանման անհրաժեշտության պատճառների մեր տեսլականը և ցույց է տրվում նրանց դերը, մարդկության կազմում, ընդհանուր զարգացման մեջ։ Չկրկնելով այստեղ այդ հայեցակարգը հաստատող փաստարկները, բերենք հիմնական եզրակացություններից մեկը՝ «Հայության հենց բարոյա-հոգեվոր բաղադրիչն է... առանձնապես նշանակալի ինչպես իրենց, այնպես էլ Երկրի ողջ միասնական կենդանի համակարգի համար»։
Այդ փաստի հաստատումը կարող է Համակարգի նպատակների համար մեր անհրաժեշտությունը հասկանալու և մարդկության զարգացման ուղիների հետագա ճշգրտման ծրագիր ընդունելու հիմք դառնալ։ Գտնվելով աշխարհի կենտրոնում մեր նախնիները պահպանել են հիմնականը՝ իրենց փոխանցված Ընծայի ուսմունքի հոգեվոր էությունը։ Ողջ Երկրով վերաբնակեցման հետ աճում էր մոտեցումների ու հոգեվորության բազմազանությունը։ Բոլոր այդ շեղումներն ունեն զարգացման դրական վեկտոր բազմազանության ավելացման ուղղությամբ։ Դրա հետ միաժամանակ, պահպանվում էր կենտրոնական օղակը, ինչը հաստատում է նրա խիստ ամհրաժեշտությունը ընդհանուր զարգացման ուղու ճշգրտման համար։ Բոլոր շեղումներն ունեն նորը, հիմնականից տարբերվողը փնտրելու կառուցողական ուղղվածություն: Հիմքի պահպանման պայմանը թույլ չէր տալիս ամբողջությամբ շեղվել համակարգային ուղուց։ Հենց դրանում է կայանում հայերի հիմնական առաքելությունը և միայն այդ պատճառով են նրանք պահպանվել համարյա անփոփոխ հոգեվոր վիճակում։ Հենվելով այդ պնդման վրա հնարավոր է հասկանալ ամբողջ մարդկության կառուցվածքը և ճիշտ ուղի ընտրել նրա զարգացման համար։ Մարդկության հոգեվոր կենտրոնը անփոփոխ կար և մնում է Հայկական բարձրավանդակում և հենց նրա բնակիչները պետք է մատնանշեն համակարգային զարգացման ուղղությունը։ Ուղղակի հարկավոր է խորքում փնտրել և լուծումը կգտնվի։ Այդ մեսիականության մեջ նկատվում է հայերի հիմնական առաքելությունը։ Մարդկությունն ունի իր գաղափարը, իր հոգեվոր առաքելությունը, առավել հստակ նկատվող հայկական ոգու մեջ։
Ուրեմն, զարգացման ճիշտ ուղու ընտրության մեջ հիմք պետք է դառնա հնարավորինս ավելի շատ իմանալու ձգտումը, պատկերացնել, զգալ, հասկանալ, համոզվել և հաստատվել անձնական առաքելությունը հասկանալու մեջ։
Շարժման առաջարկվող ուղղությամբ հաջորդ քայլը պահանջում է որոշում ընդունել, որը նախատեսում է ընդհանուր նպատակի ընկալում, որպես զարգացման համար իր անձնական խնդրի մաս։
Որոշումը միշտ ընդունվում է որոշակի նպատակի հասնելու համար։ Մեր դեպքում, բարեհաջող գոյատևման ու զարգացման ապահովման համար նպատակ է հանդիսանում առաքելությանը համապատասխանելը։ Այն կարող է ընկալվել որպես անհատական և որպես հասարակական խնդիր։
Որոշման ընդունումը ընդհանուր տեսքով պատկերացվում է որպես մտավոր գործընթաց, որը բերում է, որոշակի կանոնների օգնությամբ, մի քանի տարբերակից ընտրությամբ գործելուն։ Որոշումը կարող է ընտրվել ենթագիտակցորեն կամ ռացիոնալ մտածողության հիման վրա։ Առաջարկվում է ականջալուր լինել ենթագիտակցությանը, որն ունի բոլոր հարցերի պատասխանները, կամ որոշակի մտավոր ջանքեր գործադրել։
Հաշվի առնենք, որ որոշման ընդունումը, անկասկած, արարչական է և կարող է դիտարկվել որպես մեզ համար սահմանված հոգեվոր ստեղծագործության միջոցներից մեկը։
Որոշման ընդունումը ընդհանուր տեսքով ներառում է հինգ հիմնական փուլ՝
- – խնդրի ախտորոշում,
- – որոշում ընդունելու համար սահմանափակումների ու չափանիշների ձևակերպում,
- – այլընտրանքների բացահայտում,
- – այլընտրանքների գնահատում,
- – այլընտրանքի վերջնական ընտրություն։
Մեր դեպքում, խնդիրը հասկանալի է դառնում իրադրության խորացված ըմբռնման ընթացքում, մեր ուղու նախորդ փուլում կատարված աշխատանքի շնորհիվ։ Ըստ դրված նպատակի սահմանման, որոշման ընդունման համար սահմանափակումներ ու չափանիշներ չկան։ Պարզ է, որ սեփական առաքելությանը համապատասխանելուն այլընտրանք ուղղակի գոյություն չունի։ Բոլոր մյուս ուղիները ի սկզբանե սխալ են։ Եթե մենք չհամապատասխանենք ի վերուստ հաստատված պահանջներին, ապա վաղ թե ուշ կոչնչացվենք, որպես «անհաջող փորձ»։
Ստեղծագործական ակտիվության խթանման համար վերը («Ստեղծագործություն» բաժնում) բերված է որոշման ընդունման առաջարկվող հիմնավորված սխեմայի տարբերակ։ Նման սխեման կարող է հաջողությամբ կիրառվել նաև առաջարկվող ուղղու վրա ընդհանուր ուղղվածության հաստատման համար։ Հարկավոր է մտովի անցնել նույն հերթականությամբ «Ամեն ինչ այդպես էլ լավ է» մակարդակից մինչև «Ցանկանում և կատարում եմ» մակարդակը։
Կարծում եմ, որ որոշում ընդունելու բոլոր առաջարկված ուղիները մեզ տանում են դեպի միակ ճիշտ արդյունքը՝ դրված նպատակին հնարավորինս արագ հասնելու անհրաժեշտության հաստատմանը։
Որոշումն ընդունելուն հետևում է անձնական փոխակերպումը սեփական առաքելության ըմբռնման յուրացրած մակարդակին համապատասխան։ Անհատը չի կարող մնալ կյանքի բարիքների նախկին անկամ, անսկզբունք, պասիվ, «դատարկ» սպառող։ Սեփական առաքելության ըմբնումը բացում է աչքերը, ցույց տալիս ժամանակավորից հեռացման ու Հավերժականին մերձենալու անհրաժեշտությունը։
Փոխակերպումը (հուն. մետամորֆոսիս, լատ. transfiguratio՝ «վերածվել այլ տեսակի», «կերպարանափոփոխություն») ենթադրում է «աստվածայնության» կամ «աստվածային ուժերի» դրսևորում։ Իբրև օրինակ բերվում է Բուդդայի փոխակերպումը, որը լույս էր ճառագում երեք մղոնի վրա, Քրիստոսի «աստվածային բնության» կերպարը, Կրիշնայի հայտնվելը Արջունային և այլն։ Սակայն փոխակերպումը չի սահմանափակվում միայն «աստվածային» ուղղվածությամբ։ Ավելի լայն իմաստով այն ընկալվում է որպես վերածնունդ, վիճակի փոփոխություն, առօրեականությունից հեռացում, զարգացման նոր մակարդակի ընդունում, որակի փոխարինում։ Իսկ դա նշանակում է, որ փոխակերպումը նույնպես տեղավորվում է պահանջված հոգեվոր ստեղծագործության գործընթացում։ Չէ որ, որակի փոխարինումը հենց զարգացման, մաքուր ստեղծագործության ուղին է։ Այդ պատճառով, փոխակերպումը իրականալի է ցանկացած անհատի համար, ով փոխել է իր ուղղվածությունը դեպի Հավերժականը։ Բոլորը, փոխարկվելով, կարող են «Աստված» դառնալ, հպվել «աստվածայինին»։
Փոխակերպումը անխուսափելի է նաև, սեփական առաքելությունը ճանաչած և այդ ուղղությամբ շարժվելու որոշում ընդունած, հասարակության համար։ Հասարակությունը նույնպես կարող է հասնել «աստվածային» մակարդակի։ Դա արդեն մեր ուղու հաջորդ փուլն է։ Անհատի փոխակերպումով առաջ է գալիս նաև իր շրջապատի բարեկարգման, փոխակերպման անհրաժեշտություն։ Փոխակերպված անհատը ակտիվ ներգործություն է ունենում իր շրջապատի վրա, նրան ևս փոխելով հարկավոր ուղղությամբ։ Այդ գործընթացի արագացման համար անհրաժեշտություն է առաջանում իրեն նմանների հետ միավորվելու, ովքեր նույնպես գոյության իմաստը գտել են զարգացման համար նոր ուղիների որոնման մեջ։
Մեր ուղու հաջորդ քայլը ենթադրում է ճիշտ ուղղությամբ շարժմանը միանալը։ Այդ փուլը հիմնվում է անհատի զարգացման արդեն նվաճված մակարդակի վրա (ըմբնման, որոշման ընդունման ու փոխակերպման) և ամբողջ հանրույթի հոգեվոր աճի նպատակն է հետապնդում։
Այդ փուլում անձնական զարգացումը տեղափոխվում է հանրային փուլ։ Խնդիրներն ավելանում են։ Չէ որ փոխհարաբերությունները հանրությունում զգալիորեն բարդ են ամեն անհատի, ենթադրյալ ճշմարիտ ուղուց նրա շեղումների հետ ներքին պայքարից։ Առաջ են գալիս, տարբեր մոտեցումներ ունեցող և իրենց նկատմամբ տարբեր վերաբերմունք պահանջող, անհատների փոխգործունեության բարդություններ։ Ընդհանուր զարգացման համար պահանջված բազմազանությունը, այստեղ արգելք է դառնում բոլորի կողմից ընդունելի որոշման մշակման ժամանակ։ Ամենքն ունեն իրենց պատկերացումն արդեն հաստատված ընդհանուր նպատակին հասնելու ուղղության և շարժման ճանապարհների մասին։ Խառնաշփոթը խանգարում է գործողությունների ընդհանուր ծրագիր մշակելուն, ամեն անգամ շեղում շարժման հիմնական ուղղությունից։ Բայց այդ խնդիրը հաղթահարելի է, հաշվի առնելով նրա լուծման մեջ ընդհանուր հետաքրքրվածությունը։ Զարգացման պահանջվող մակարդակին հասած անհատները, կարծում եմ, կկարողանան գտնել ընդհանուրին բավարարող որոշում, հիմնվելով նախնական համակարգային սկզբունքների վրա։
Ժամանակակից հասարակության կառուցվածքը տատանվում է երկու բևեռների միջև՝ միապետության և լիակատար ամենաթողության (անարխիա)։ Հասարակությունը փորձում է տեղավորվել արանքում։ Դա վերաբերվում է հասարակական միավորման բոլոր աստիճաններին, փոքր խմբայինից (ընտանիք, բարեկամական ընկերակցություն) մինչև պետական ու միջպետական։ Ամենուր, ենթակայության մակարդակից մինչև ընտրության ազատության մակարդակ, գործում է փոխգործունեության սկզբունքը։ Ընդ որում, վերջինը ավելի ու ավելի հազվադեպ է հանդիպում։ Ուժի գերազանցության ճնշումը դառնում է էլ ավելի ակնհայտ։
Պարզ է, որ ճիշտ կարող է համարվել միայն Համակարգի պահանջներին հակասող մոտեցումների համահավասարեցումն ու միատարրության հաստատումը ենթադրող ուժի թելադրանքից ազատվելը։ Այլ կերպ ասած, համակարգային պետք է համարել միայն ձգտումը անարխիային։ Սակայն, պարզ է, որ այդ տերմինի տակ հարկավոր է հասկանալ ոչ թե հրաժարում որևէ կառավարումից, այլ որոշակի կարգ, որը հաշվի է առնում ինչպես հասարակական կառուցվածքի ազատ ընտրության հնարավորությունը, այնպես էլ նրա կազմում անհատների հիմնական իրավունքների պաշտպանության անհրաժեշտությունը։ Այլապես այդպիսի աշխարհակարգը կհակասի հիմնական կանոններից մեկին՝ Համակարգի զարգացման անհրաժեշտությանը։ Լրիվ անարխիան քայքայում է հասարակական կառուցվածքը և թույլ չի տալիս նրան փոփոխվել, զարգանալ։
Բացի այդ, հոգեվոր միասնության տեղը զբաղեցրել է էկոնոմիկան և նրա իսկ ստեղծած տնտեսությունը։ Տնտեսական մեխանիզմը հեռացված է հոգեվորությունից և զբաղված է անհատի ու հասարակության զուտ սպառողական ձգտումների ապահովումով։ Հասարակության անցումը տնտեսական կախվածության թուլացնում է նրա հոգեվորությունը։ Ոչ մի հոգեվոր սահմանափակումներ չեն գործում հասարակությունում, որը ձգտում է առավելագույն շահույթ ստանալ։ Բոլոր լավագույն ցանկությունները դառնում են դատարկ մտահաղացումներ, զրկված իրագործման որևէ հույսից։ Աշխարհը կարող է փոխվել միայն հրաժարվելով նյութականության, էկոնոմիկայի, տնտեսության տիրապետությունից։ Դա, իհարկե, չի նշանակում, որ հարկավոր է հրաժարվել այդ բնագավառում բոլոր նվաճումներից։ Իհարկե ոչ։ Հարցը նրանում է, որպեսզի այդ «մարդկության հանճարի գագաթները» չգերիշխեն «մարդկային հոգու նվաճումների» վրա։ Հոգեվորը միշտ պետք է բարձր լինի նյութականից։ Սկզբունքը մնում է նույնը՝ գտնել Հավերժականը և շարժվել նրա նշած ուղղությամբ։
Մեր խնդիրն ավելի կոնկրետ է դառնում՝ այնպիսի հասարակական կարգ կայացնել, որպեսզի անհատի ազատությունը չսահմանափակվի թույլատրվածի շրջանակներով, և միաժամանակ, չբերի որոշումների ուժի դիրքից կամ «ճշտի», «միակ ճշմարիտի» թելադրանքի, նաև հաշվի առնի խնդիրների լուծման տնտեսական մեթոդներից հեռանալու անհրաժեշտությունը։ Միավորումը պետք է լինի անարխիային մոտիկ, բայց սահմանափակվի որոշակի զսպող հոգեվոր շրջանակներով։
Այս տիպի խնդիրն ունի լուծումների մի քանի, իրար մոտիկ, տարբերակ։ Նրանցից հիմնականը՝ միավորման բոլոր մասնակիցների ձայների հավասարության սկզբունքի հաստատումն է՝ «կլոր սեղան»։ Հասարակական փոխհարաբերության այսպիսի տարբերակը թույլ է տալիս հաշվի առնել քննարկման ամեն մասնակցի կարծիքը, անկախ նրա հասարակական կամ որևէ այլ «կշռից», և հրաժարվել թելադրանքից։ Այս երկու սկզբունքներն էլ համակարգային տեսանկյունից կարևոր են ինչպես բոլոր կարծիքների հաշվառման, այնպես էլ համաձայնեցված որոշման ընտրության հնարավորության համար, որը դառնում է ընդհանուր ոչ թե ուժին ենթարկվելու անհրաժեշտությամբ, այլ բարի կամքով։
Համարվում է, որ «կլոր սեղանի» սկզբունքը էֆեկտիվ չէ ժամանակակից հասարակությունում, որում անհատական ձգտումները, պատվախնդրությունը հակասում են ուրիշների՝ քննարկման «մանր» մասնակիցների, ինչ-որ «աննշան» ցանկությունների հետ համաձայնեցման փորձերին։ Ամենից դժվարը հակառակ կողմին թելադրանքին զիջել ստիպելու հնարավորությունից հրաժարվելն է։ Զգացվում է ընդհանուր շեղումը յուրաքանչյուր անհատի համարժեքության սկզբունքից։ Այդպիսի իրադրությունը «հաստատվում» է այդ մոտեցման կիրառման պատմական փորձով։ Հասարակական խնդիրների լուծման ժամանակ դրա օգտագործման հայտնի դեպքերից է լեգենդար Արթուր թագավորի կլոր սեղանը։ Չէ որ հայտնի է, որ նրան մասնակցում էին միայն ասպետները՝ վերնախավի ներկայացուցիչները։ «Ռամիկների» մասնակցությունը նրա աշխատանքին, առավել ևս «ղեկավարությանը» չէր թույլատրվում։ Այդպիսի էլիտար մոտեցումը պահպանվում է նաև այժմ, նույնիսկ արտաքնապես այդքան «ժողովրդավարական» ձեռնարկությունում, որտեղ թվում է թե հավասարեցված են նրա անդամների մասնակցության ու որոշումների ընդունման հնարավորությունները։ «Իշխանավորների» «ենթակաների» մնացած զանգվածից այդպիսի բաժանումը, չի նպաստում որոշումների քննարկման ու ընդունման ժամանակ, հանրության բոլոր անդամների համակարգային նշանակության հաստատմանը։ Այդ պատճառով այս սկզբունքը հարկավոր է օգտագործել միայն նրա աշխատանքում բոլոր ցանկացողների մասնակցության պայմանով։ Ոչ մի կարծիք չի կարող անտեսվել նրա աղբյուրի միայն «ցածր ծագման» պատճառով։ Համակարգային սկզբունքը պահանջում է, ամենքի կողմից ընդունելի ու մատչելի որոշման համար, բոլոր առաջարկությունների հաշվառում։
Հատուկ բարդություններ են առաջանում հենց այդպիսի կլոր սեղանի աշխատանքի համակարգի մշակման ու ընդունման հետ։ Կարևոր է հասկանալ, որ մեր ուղին հակառակորդներ չունի և չի կարող ունենալ։ Բոլորը պետք է մասնակցեն զարգացմանը։ Կա չհասկացվածություն, և հետևաբար, այդ պայմանի չընդունումը, բայց ամբողջը ժամանակավոր է և ենթակա համահարթեցման մտահաղացումների ու նպատակների բացահայտման ճանապարհով։ Այնժամ ուղին կդառնա ընդհանուր և շարժումը անխորտակելի։
Կոլեկտիվի «աշխատանքի» նման մոտեցումները առավել գործուն են ընտանեկան միության օրինակով, երբ որոշումները, որոնք ի վիճակի են փոփոխելու ընտանեկան կենցաղն ու իրերի դրությունը, ընդունվում են ընտանիքի բոլոր անդամների մասնակցությամբ։ Եվ այդ քննարկման ժամանակ հաշվի է առնվում նրա բոլոր անդամների ձայնը, անկախ նրանից թե այն ում է պատկանում։ Որոշումը պետք է համապատասխանի բոլոր անդամների ցանկություններին և ի սկզբանե բոլորի հավանությանն արժանանա։ Հակառակ դեպքում, կատարվում է հակասությունների կուտակում, որոնք ի վերջո բերում են «հեղափոխական» ընդվզման առանձին անհատների ցանկություններին չհամապասխանող որոշումների դեմ: Անձնական հակասությունները, լինելով բազմազանության աճի հիմքը, ընտանեկան միությունում ապահովում են որոշման ընդհանրությունը, չբացառելով անհատի ստեղծագործական ձգտումները, բայց և ապահովելով հասարակության այդ մասնիկի համընդունելի գոյությունն ու զարգացումը։ Այդպիսի սկզբունքը, ակնհայտ է, կարելի է համարել միակ արդյունավետը, վերը դրված խնդրի լուծման համար՝ հասարակական որոշումների համակարգայնությունը ապահովող։
Ն. Բերդյաևը համարում էր, որ՝ «Տոհմն ինքն է չար անհրաժեշտություն, մարդու ստրկության ու մահացու ոչնչացման (անկման) ակունքը... Թշնամիները մարդու տանեցիներն են...»։ Տոհմի, նրա կողմից ենթադրվող, իբր մարդու ստեղծագործական անհատականության բացահայտմանը խանգարող, զսպող ուժը, իրականում իրենից ներկայացնում է անհատին իրեն նմանների հանրության հետ կապի գործող համակարգ։ Ավանդույթները չեն զսպում ստեղծագործական որոնումը, այլ նպաստում են ստեղծագործական նվաճումների պահպանմանը, եթե նրանք օգնում են տոհմի, ցեղի, ժողովրդի, մարդկության զարգացմանը։ Հենց ավանդույթն է զտիչ հանդիսանում հանրության համակարգային որոշումների ընտրության համար, նա սովորաբար չի սխալվում, եթե գործը վերաբերվում է ընդհանուր զարգացման համար իսկապես անհրաժեշտ նորամուծությանը։ Իր որոնումներում անհատականությունը կարող է մի կողմից մյուսը տատանվել, իսկ ավանդույթը այդ տատանումներից ընտրում է իրեն ու մեզ բոլորիս համար անհրաժեշտը։ Կոլեկտիվիզմը, ընտանեկան միության շարադրված եղանակով, չի անշարժացնում անհատական պատասխանատվության զգացումը, չի դիմակայում անձնական եսին, չի սահմանափակում անձնական նախաձեռնությունը, այլ այդ տատանողական շարժումից ընտրում է միայն բոլորին անհրաժեշտը։
Հոգեվոր աճի մեջ հատկապես արժեքավոր է մշակութային ավանդույթը։ Նա պահպանում է միայն այն, ինչը ստուգված է ժամանակով և չի կարող սխալ լինել։
Նախորդ աշխատանքում («Связь времëн…») ցույց էր տրված, որ կլոր սեղանը օպտիմալ է ձևավորել, համախոհների սկզբնական խմբում, ընտանեկան միավորման ձևով։ Հատկապես և միայն իրենց առաքելությունը հասկանալու մակարդակի հասած, նրան համապատասխանել ցանկացող անհատներն են կարող միավորվել այդպիսի խմբում ու հավասարության սկզբունքով աշխատել իրենց և ընդհանուր բարօրության համար։ Հետագայում, խմբի ընդարձակումով, նա կընդգրկի ամբողջ հասարակությանը։ Որոշումների ընդունման և իրագործման կառուցվածքը, գործունեության մեխանիզմը, մեթոդներն ու եղանակները բավական մանրամասն շարադրված են այդ աշխատությունում։ Այստեղ կրկնվելու իմաստ չկա։ Առաջարկված ուղին ներկայանում է լիովին իրատեսական և հեշտ իրականացվող, խմբում փոխգործունեության հիմնական հենակետային դրույթների կատարման պայմանով։ Նրանք փորձարկված են առաջարկված ծրագրի իրականացման ընդհանուր ցուցումների մշակման ժամանակ, աշխատունակ են և կարող են օգտագործվել մեծ արդյունավետությամբ։ Մեր ուղիով շարժման կոնկրետ հերթականությունը ներառում է որոշակի փուլերով աստիճանական զարգացում։ Սկիզբը նախատեսում է անհատի ինքնազարգացում։ Հետո գալիս է համախոհների խմբում միավորվելու փուլը, նրա ընդլայնումը մինչև ազգ, ժողովուրդ, պետություն և միջպետական մակարդակ, ամբողջ մարդկության ընդգրկման հեռանկարով։ Ցանկությունները բավական հավակնոտ են, բայց անկասկած, իրական ու իրականացվող։
Թվում է, սեփական առաքելությունը ճանաչած անհատը ինքնաբերաբար մերժվում է ժամանակակից հասարակության կողմից։ Նա չի կարող ապրել նախկին սկզբունքներով և չի տեղավորվում շրջակա քաղքենիական միջավայրում, գոյության համար համընդհանուր պայքարում։ Կարևոր է հասկանալ, որ ճշմարիտ ուղին երբեք այդքան պարզ ու հասկանալի չէ, որպեսզի միանգամից դառնա համընդհանուր ձգտում։ Պատմության մեջ երբեք այդպիսի բան չի եղել։ Միշտ պահանջվում է կամ աղետ (իրադրությունը կտրուկ փոխող և ոչ ստանդարտ, ոչ համարժեք որոշումները խրախուսող) կամ երկարատև ծանր աշխատանք (մանրամասների մշակում և հասարակության համար նոր առաջարկությունների մասսայականացում)։ Իրադարձությունների առաջին տարբերակի զարգացման սպասելը քիչ արդյունավետ է։ Չէ որ այդպիսի աղետից կարող է անհետանալ անհատի ու հասարակության վերակողմնորոշման հենց գաղափարը։ Թեև թվում է, որ Համակարգը, ինքնազարգացման մեջ հետաքրքրված լինելով, միջոց կգտնի պահպանելու իր համար այդքան անհրաժեշտ տեղեկատվությունը։ Սակայն ճիշտ չէր լինի հույս դնել պատահականության վրա։ Արդեն հիմա անհրաժեշտ է հնարավորինս խորն ուսումնասիրել խնդիրը և միջոց գտնել նոր որոշումներով, անհատի ու հասարակության ինքնքզարգացման գաղափարը հասցնելու բոլոր հետաքրքրվածներին։ Ժամանակակից հաղորդակցության միջոցները նախկինում չտեսնված հնարավորություններ են տալիս և պետք է լիարժեք օգտագործվեն։
Համախոհների խմբի աշխատանքում արտաքնապես նկատվում է որոշակի հակասություն։ Չէ որ խմբում միավորվելը ենթադրում է Համակարգին անհրաժեշտ անհատական ձգտումների ազատության կորուստ, գործողությունների ընդհանուրի շրջանակներով սահմանափակում։ Բայց ազատվելու ուղիների որոնումը ուղղակի անհնարին է առանց վերջնականապես հասարակական մակարդակի դուրս գալու։ Անհատի լիակատար ազատությունը հնարավոր է միայն նրա շրջապատի հետ ազատ հաղորդակցությամբ, իսկ դա պահանջում է գոյություն ունեցող հասարակական կառույցների ազատումը ցանկացած թելադրանքից։ Իրադրությունը անելանելի է թվում։ Ազատության որոնումն անհատի համար հակասության մեջ է մտնում, հասարակությունում ազատագրության սկզբունքի զարգացման համար, որևէ մեկի հետ միավորվելու անհրաժեշտության հետ, դրանով իսկ սահմանափակում հենց անհատի ազատությունը։ Թվում է, միակ ելք կարող է հանդիսանալ հասարակությունից հեռանալը, ինքնամեկուսացումը և շրջապատի հետ հաղորդակցվելու հնարավորինս սահմանափակումը։ Բայց վերը ցույց տրված այդպիսի ուղին հակասում է համակարգային պահանջներին։ Ուստի, թվում է, որ իրադրությունից դուրս գալը հնարավոր է հաշվի առնելով իրեն նմանների հետ համախոհության մակարդակում համագործակցության անհրաժեշտությունը։ Միայն նրանք կարող են մասնակցել խմբի աշխատանքներին, ովքեր գիտակցել են միասնական գործողությունների անհրաժեշտությունը, իրենց առաքելությանը հասնելու ուղիով շարժվելու համար։ Ովքեր չեն հասել այդ մակարդակին մեխանիկորեն դուրս են մնում կառուցվածքից, մինչև որ չգիտակցեն իրենց առաքելությունն ու չանցնեն ինքնազարգացման ու ինքնագիտակցության ճանապարհը։ Այդ գործում նրանց կպահանջվի խմբի, ընկալման այդ մակարդակին հասած, համախոհների օգնությունը։ Առջևում երկարատև ու դժվարին ուղի է, բայց այլ ճանապարհ պարզապես չկա։
Այդպիսի խմբի աշխատանքը ոչ մի ընդհանուր բան չունի աղանդավորության հետ։ Ընդհանուր դեպքում այդպիսի միավորման աղանդը ինքն է ցանկանում փրկվել, նա չի որոնում փրկություն բոլորի հետ։ Նա հեռանում է ընդհանուր խնդիրներից, փնտրում ինքնախորասուզում, ինքնաբավարարում, ինքնափրկություն, «ճշմարտության» ընկալումից հեռացած բոլոր «ոչ աղանդավորներին» հակառակ։ Աղանդն արհամարում է աշխարհը, թույլատրելի համարում նրա ոչնչացումը որպես ինչ-որ ցածրագույն, փրկության անարժան բան։ Սակայն իրեն առանձնացնում է որպես «հասարակության սերուցք», գոյություն ունենալու միակ արժանին։ Աղանդը մշակում է մտածողության կեղծ ուղղվածություն, կառուցում արժեքների կեղծ հիերարխիա։ Համախոհների խումբը ոչ մի դեպքում չի կարող գնալ աղանդավորական ուղիով։ Ելքը պարզ է, բացատրելի ու խիստ անհրաժեշտ բոլորին։ Բոլորը պետք է թեկուզ հնարավորություն ունենան առաջարկված ՄԵՐ ՈՒՂՈՒ վրա կանգնելու։
Մեզ համար հարմար չէ հասարակության հեղափոխական վերակողմնորոշումը, որը փոխում է միայն արտաքինը, հիմքը նույնը թողնելով։ Հարկավոր է հանրային շինարարության ուղենիշների ու սկզբունքների լրիվ փոփոխություն։ Հեղափոխության տանում են դեգրադացնող գործընթացները, որոնք քանդում են հասարակությունը ներսից, չփոխելով նրա ընդհանուր կողմնորոշումը։ Նա հիմնված է բացասական զգացմունքների՝ նախանձի, վրեժխնդրության, զայրութի վրա, որոնցով կապում է իր մարտիկներին հին կյանքի հետ և հեղափոխականներին դարձնում անցյալի ստրուկներ։ Հեղափոխությունը ըստ իր սահմանման զբաղված է միայն իշխանության կառուցվածքի փոփոխությամբ ու նրա կրողների փոխարինումով։ Նա չի փոխում հենց իշխանության գերակայությունից հրաժարվելու մոտեցումը, աշխարհակարգի այդպիսի սկզբունքի մերժումը։ Հեղափոխական գաղափարախոսությունը բխում է արտաքին նյութականից, արդեն գոյություն ունեցող իրողություններով կաշկանդված, մեկանգամյա փոփոխություններ պահանջող, իշխանության բաժանման այդ նույն սխալ սկզբունքի վրա հիմնված, բայց «նոր» կարգի ձևավորման բերող։ Երկարատև աշխատանքը համախոհների խմբում կարող է և պետք է նոր մակարդակի դուրս բերի հասարակությունը, սկզբում, իրադրության, մեր դերի և առաքելության, ապա և ճշմարիտ ուղղությամբ շարժվելու համար գործելու անհրաժեշտության ընկալում։
Անթույլատրելի է, որևէ կրոնի վրա հիմնված, մոտեցմամբ սահմանափակվելը։ Ցանկացած կրոն տանում է աղանդավորության՝ միայն մենք ենք ճիշտ, իսկ մնացածները ենթակա են ոչնչացման։ Քրիստոնեությունը կամ որևէ այլ կրոնական հայեցակարգն է միայն մեկ «աղանդով» սահմանափակում զարգացման ճանապարհը, ի հակադրություն իր ինքնուրույն, անկախ զարգացման ուղին փնտրող մյուս «աղանդների»։ Այդ որոնումը, սկզբունքորեն համակարգային է, բազմազանության աճին նպաստող, բայց նրա «աղանդի» շրջանակներով սահմանափակվածությունը թույլ չի տալիս դուրս գալու համընդհանուր, համաշխարհային մակարդակ։ Դա մեր ուղին չէ։ Ավելի կարևոր է բացահայտել ոչ միայն քրիստոնեության հիմքը, այլ նրան նախորդող, առավել ամբողջական ու ճիշտ՝ Ընծայի ամբողջ ուսմունքը։ Լուծման որոնումը միայն քրիստոնեությունում՝ երկհազարամյա մահացող ծերունու մեջ, որոնման հատվածի նեղացում է։ Մեզ այնտեղ առաջնորդողները իրենք վաղուց շեղվել են ճշմարիտ ուղուց։ Ընդհանրապես, լուծման որոնումը կրոնում՝ փակուղի է։ Կրոնը թեև վերաբերվում է մարդկանց հոգեվոր կյանքին, բայց չի կարող համարվել միակ ճշմարիտ ուղի։ Հարկավոր է սեփական նպատակների համար հաշվի առնել և օգտագործել կրոնական դրույթները, բացահայտելով նրանց հիմքը։
Այժմ անհատն ու հասարակությունը շեղված ուղենիշներով են ապրում։ Ենթադրվում է, որ ամեն ինչ թույլատրված է և որ կարելի է վերափոխել կյանքն սեփական քմահաճույքով։ Արտաքնապես դա կարելի է դրական գործոն համարել, որը թույլ է տալիս զարգացման նոր ուղիների ազատ որոնում։ Բայց այդ դեպքում պետք է պահպանվեն որոշակի սահմանափակումներ, որոնք պետք է ապահովեն հենց մարդու և հասարակության գոյության համար անհրաժեշտ կայունությունը։ Առանց զսպող ավանդույթների, այդ մասշտաբի տատանումները սպառնում են հանգեցնել հանրությանը անդառնալի տեղաշարժերի՝ տարրականորեն գոյություն ունենալու հնարավորությունից զրկող, ոչ թե զարգացման։ Կորսվել է ողջ Գոյից ամբողջական փոխադարձ կախվածության ըմբռնումը։ Ամեն ինչ ենթարկվում է որոշակի օրենքների, առանց որոնց անխուսափելի է մեր աշխարհի հենց էությանը հակասող, ամբողջական քաոսը։ Ամեն մարդու և ամբողջ հասարակության ճակատագիրը կապված է Հավերժության հետ, բացատրվում է, գիտակցվում ու արդարացվում նրանով։ Անհնար է որևէ բան փոխել Համակարգում առանց ինքն իրեն փոխելու։ Համակարգի զարգացումն ուղղակի ապահովվում է մեր հոգեվոր ակտիվությամբ, ունակությամբ, ցանկությամբ ու գործողությամբ, ամեն ինչում բազմազանության ավելացման ուղղությամբ, բայց «համակարգային օրինականության» սահմաններում։
Տեղաշարժը բացատրվում է զարգացման բոլորապտույտով (կրկնելիությամբ)։ Արդեն մոտեցել է, Համակարգի համար և Համակարգի ներսում առավելագույն ճշմարիտ շարժումն ապահովող, ուղենիշները փոխելու, գործուն ճանապարհին վերադարձի ժամանակը։ Տասներկու հազար տարի առաջ սկսված գալարն ավարտված է։ Ամեն ինչ ընդունված է ու բացատրված, պարզ է թե ուր է պետք գնալ։ Եվ միայն այդ ճանապարհը կարելի է համարել մեր առաքելությանը համապատասխանող։
Երևան (19.03.14 – 08.10.14)
Հավելված 3
ՊԵՏՈՒԹՅՈՒՆ
Մարդու և հասարակության առջև ծառացած խնդիրներն ըմբռնելու համար նախ պետք է հասկանալ մարդկանց միավորումը պահանջող պատճառները: Իսկապես, ի՞նչն է ստիպում անհատական բանականությամբ, ուժով, ունակություններով օժտված մարդուն միավորումներ ձևավորել: Ի վերջո, նա հաճախ կարողանում է ապահով կյանքով ապրել և հաջողությամբ զարգանալ առանց որևէ համագործակցության: Դա է վկայում ճգնավորների մեկուսացվածության հազարամյա փորձը, որոնք մեծամասամբ ոչ մի նեղություն չեն կրում հաղորդակցության բացակայության պատճառով: Մասնավորապես, լամաիզմում գոյություն ունի մարդուն սահմանափակ տարածության մեջ որմնափակելու գործառույթը, մի փոքր անցք թողնելով, որի միջոցով պարբերաբար մատակարարում են ջուր ու նվազագույն սնունդ: Նրա մոտ հաղորդակցության կարիք չի առաջանում և, ասում են, որ առաջանում է պայծառատեսություն, մարմնից հոգու առանձնացում, նրա ազատ տեղաշարժ տարածության ու ժամանակի մեջ: Սննդի ու ըմպելիքի ապահովման անհրաժեշտությունը չի կարող համարվել մարդկանց հետ շփվելու համար բավարար հիմք: Ի վերջո, անհատին այդ բարիքներից այնքան էլ շատ չի պահանջվում: Մեկուսացման միտումները հատկապես ակնհայտ երևում են ժամանակակից աշխարհում, «մարդու իրավունքների» նկատմամբ ուշադրության աճով աչքի ընկնող: Ի վերջո, գլոբալիզացիայի ժամանակակից սկզբունքն ուղղված է հենց մարդկանց տարանջատմանն «անհատների», որոնց իշխանավորների համար ավելի հեշտ է կառավարել:
Այսպիսով, փորձենք հասկանալ, թե այս կյանքում մարդուն ինչի՞ համար են հարկավոր ընկերակիցները: Ի՞նչն է մեզ մոտիկ: Ի՞նչն է ճիշտ, միավորվել թե բաժանվել: Միգուցե միավորվելն անիմա՞ստ է: Եվ, ի՞նչ է մեզ սպասվում հետագա, այս կամ այն ուղղությամբ, զարգացման դեպքում:
Անհրաժեշտ է ելնել բնության օրենքների միասնականությունից, որոնց համաձայն, անկասկած, գոյություն ունեն միասնական Համակարգի բոլոր բաղադրիչների ձևավորման ընդհանուր սկզբունքներ: Օգտագործելով այս մոտեցումը՝ մեր համախոհների խմբի անդամներից մեկը՝ Լեսինգ Ղազարյանը, ավելի քան 20 տարի առաջ եկել էր այն եզրակացության, որ տարրերի խմբավորման կարևոր նախապայմանը էներգիայի և տեղեկատվության պահպանման սկզբունքն է։ Բնության կողմից ստեղծված այն ամենը ինչն ինֆորմացիա է կրում, պետք է գոյություն ունենա որոշ ժամանակ, մինչև այն փոխանցվի կամ պարզապես անհետանա, կատարելով իր դերը մատերիայի (էներգիայի) կազմակերպման որոշակի փուլում:
Համակարգի համար ինֆորմացիա կրող տարրերի (կամ, ըստ ժամանակակից պատկերացումների, նրա ֆրակտալների) որոշակի տարածքում կենտրոնացման օգուտի հարցը լուծվում է հիմնականում հետևյալ սկզբունքների միջոցով:
1. Գործընթացների հաջորդականությունը կարգավորվում է տարրերի փոխկապակցման միջոցով,
2.Սխալներն ու աշխատանքի «պարապուրդը» կրճատելու համար, բացի կապից, տարրերի միջև փոխօգնություն է պահանջվում, ինչն ավելի հեշտ է իրականացնել համալիր աշխատանքով,
3.Համալիրը կարող է ավելի շատ «փոխկապակցված» տեղեկատվություն տալ, քան միավորը,
4.Համալիրը կարող է ինֆորնացիայի տարասեռ կրիչներից յուրաքանչյուրին պաշտպանել շրջակա միջավայրի կործանարար ազդեցություններից,
5.Համալիրում միավորումը տեղի է ունենում ոչ թե պատահականորեն, այլ որոշակի հաջորդականությամբ կամ կախված ֆունկցիոնալությամբ որոշվող տարածական դիրքից կամ աշխատանքի մեջ առանձին տարր գործարկելու հերթականությունից,
6.Խումբը նպաստում է յուրաքանչյուր առանձին տարրի ավելի շատ տեղեկատվություն ստանալուն, ինչը համալիրի աշխատանքին տալիս է ավելի մեծ հուսալիություն ու ճկունություն, քան առանձին-առանձին աշխատելիս,
7. «Համալիր» ֆունկցիոնալ միավորը ընդունակ է մեծացնել արագությունը և փոխել ընթացող գործընթացների հերթականությունը՝ կախված համալիրում տարրերի վիճակից։
Գործընթացների կայունացման անհրաժեշտությունը պահանջում է կարգավորման օպտիմալացում տեղեկատվության կուտակման հաշվին, ինչն ավելի հեշտ է անել համալիրում։
Բերված պնդումներն ուղղակիորեն վերաբերում են նաև մարդկային համայնքին: Մարդկության «աճի» ընթացում տեղի ունեցած սոցիալական փոփոխություններն ուղղված են համալիր փոխգործունեության պահանջների բավարարմանը՝ յուրաքանչյուր անհատի ստեղծագործության համար իդեալական պայմաններ ստեղծելուն, նվազագույն ծախսերով նրա առավելագույն վերադարձելիությունը ապահովելուն։ Այսինքն, նկատվում է առավելագույն արտադրողականության հասարակություն ստեղծելու ձգտումը, որտեղ յուրաքանչյուր անդամ կանգնած է լինելու իրեն արժանի աստիճանի վրա և չի խանգարի մյուսներին աշխատել առավելագույն շահութաբերությամբ։ Այլ կերպ ասած, հասարակության համակարգային փոխակերպումների նպատակը կարելի է համարել ավելի բարձր կարգի «ձևաչափի» ստեղծումը, բաղկացած տարրերից, որոնք ապահովում են առավել բարձր արտադրողականություն, քան նրանցից յուրաքանչյուրն առանձին-առանձին։ Ընդ որում, հանրության կատարելագործման հիմնական նպատակը մնում է տեղեկատվության հնարավոր ավելի մեծ «արտադրությունը»։ Հանրային կառուցվածքի փուլերի փոփոխությունը տեղի է ունենում փոփոխությունների համար բարենպաստ պայմանների ստեղծումից հետո կամ փոփոխությունների առաջացող անհրաժեշտությանը համապատասխան, որը պայմանավորված է միավորման նախորդ ձևի հնարավորությունների սպառմամբ:
Այստեղ պետք է ևս մեկ վերապահում անել։ Հասարակության զարգացման բոլոր փուլերում այն մնում է տիեզերքի տեղեկատվական դաշտի մասը, նրա արտացոլումը օրինաչափությունների և զարգացման հաջորդականության շրջանակներում: Ժամանակի ընթացքում կատարվում է միավորման ձևերի փոփոխություն, դրանց «փորձարկում», տարածական ընդլայնում և վերջնական փոփոխություն՝ մահ։
Միասնության համար կարիքները կարող են լինել ներքին և արտաքին: Մարդկանց հաղորդակցվելու ներքին հորդորը, ուրախություն կամ վիշտ կիսելու ցանկությունը թվում է բնական: Միասին, կարծես, հեշտանում է դիմակայելը ճակատագրի հարվածներին կամ հաջողության, ուրախության ոգևորությունը հաղթահարելը: Իզուր չի ասված, որ «հանուն ընկերության հրեան էլ կախվեց»: Հաղորդակցության անհրաժեշտությունը հատկապես հստակ է արտահայտվում հակառակ սեռի կամ ժառանգների, նախնիների հետ հարաբերությունների ժամանակ, երբ զգացմունքները հրահրվում են Համակարգի հիմնական պահանջներից մեկով` փոխադարձ սիրով: Նույնպիսի հարաբերությունները բնորոշ են հոգեպես մոտիկ մարդկանց: Սակայն, տարօրինակ կերպով, շփվելու նման ձգտումը շատ հաճախ բավարար չէ մարդկանց մշտական հիմունքներով համախմբելու համար: Սերը հաճախ մահանում է կամ նրան սպանում են: Ժամանակի ընթացքում մոտիկությունը կորսվում է: Շահերի ու ձգտումների ընդհանրությունը հաճախ փոխարինվում է առճակատումով, պայքարով: Այնպես որ, մարդկանց ներքին նկրտումների մեջ միասնության անհրաժեշտության պատճառներ գտնելը դառնում է անհնար:
Միավորում պահանջող արտաքին պատճառներն ավելի բազմազան են: Դա կարող է լինել ամբողջ հասարակության համար պարենային պաշարների համալրման տարրական անհրաժեշտություն: Խոշոր կենդանուն դժվար է միայնակ հաղթահարել, այնպես որ, նույնիսկ չցանկանալով, պետք է դաշնակիցներ որոնել: Միավորվելով ավելի հեշտ է դիմակայել կլիմայական ազդեցություններին, այլ մարդկանց, խմբերի հետ հարաբերությունների պարբերաբար ծագող բարդություններին: Լինելով, այնուամենայնիվ, առավելապես սոցիալական կենդանի (թեև իր հիմքերից հեռացած), մարդը ենթակա է իր նմանների հետ միավորվելու անհրաժեշտությանը: Թույլին նա անհրաժեշտ է որպես պաշտպան, ուժեղին` դաշնակից, օգնական: Ընդհանուր առմամբ, միասնության անհրաժեշտության արտաքին պատճառները գերակշռում են, և ուրեմն, միավորվելով աճում են գոյատևման ու զարգացման, Համակարգում սեփական առաքելությանը համապատասխանության հնարավորությունները:
Միավորվելու անհրաժեշտությունը, այնուամենայնիվ, սովորաբար առաջանում է ոչ թշնամիների հարձակման կամ շրջակա միջավայրի ճգնաժամի պատճառով: Ոչ ներքին գործոնները, ոչ էլ արտաքին թշնամիները, աղետները չեն կարող բերել համընդհանուր երկարաժամկետ միավորման: Իսկ հիմա հենց դա է պահանջված: Նման ազդեցությունները պատահական, ժամանակավոր բնույթ են կրում և ժամանակակից աշխարհում ունեն ավելի ու ավելի նվազող տեսակարար կշիռ:
Ցանկացած հասարակություն տիրապետում է արժեքների որոշակի ընդհանրության, աշխատում է խիստ սահմանված օրենքներով՝ տալիս կամ զրկում է իր անդամներին իրենց հատուկ ազատության մասից: Առանձին մարդը որպես անհատականություն, անձ, տիրապետում է ընտրության առավելագույն հնարավոր ազատության, իրագործելու համար սեփական առաքելությունը՝ ավելացնելու Համակարգի բազմազանությունը: Դա որոշում է պայմաններն ու հիմնավորում նրա գոյության բուն անհրաժեշտությունը: Անձի միավորումը ցանկացած մակարդակի կոլեկտիվի մեջ, սկզբնական փոքր խմբից մինչև պետական, համամարդկային մակարդակ, աստիճանաբար նվազեցնում է ազատ ընտրության հնարավորությունը և, համապատասխանաբար, նվազեցնում Համակարգի բազմազանության աճի ընդհանուր հնարավորությունները: Միավորվելով, մենք աստիճանաբար հեռանում ենք մեր առաքելությունից: Ինչքան խոշոր է հասարակական միավորումը, այնքան այն պահպանողական է, նվազ ուղղված դեպի բազմազանությունը: Իրավիճակի և բուն շարժման ուղղության (զարգացման) փոփոխության հնարավորությունները փոքրանում են: Դա ինքնին համապատասխանում է «բացակի» (լյուֆտի, ազատ ընտրության) մակարդակի փոքրացման Համակարգային օրինաչափություններին` անցումով ցածր մակարդակից (հասարակից) դեպի Ամբողջականը (Համակարգային օրենքների կ.16): Այս տեսանկյունից, Համակարգին ավելի ձեռնտու է ունենալ համայնքի տարանջատված անդամներ: Մյուս կողմից, միավորված համայնքը մեծ ռեսուրսներ ներգրավելու հաշվին, տիրապետում է աճի ու զարգացման ֆիզիկական առավել հնարավորությունների: Օպտիմալ է պատկերանում հասարակական միավորման հնարավորինս փոքրացումը: Համախոհների փոքր խումբը տիրապետում է զգալիորեն ավելի մեծ ազատության աստիճանի: Ընդհանուր առմամբ, փոքր է նրա կախվածությունը «հասարակությունից», և նա մոտ է ազատ անհատականությանը:
Այդպիսի օրինաչափություն պահպանվում է նաև հենց պետական, դեռ գոյություն ունեցող, միավորումների համեմատության ժամանակ: Ինչքան մեծ է պետությունը, այնքան բարդ է նրա ներքին կազմակերպվածությունը և խիստ են զարգացման ճանապարհի ընտրության գաղափարական սահմանափակումները: Մյուս կողմից, խոշոր պետության մոտ բավական շատ են տնտեսական, նյութական, մարդկային և շատ այլ ռեսուրսներն ու, համապատասխանաբար, լայն են փոքրերին (մեծամասամբ կախյալ պետություններին) իրենց պայմանները պարտադրելու հնարավորությունները: Առայժմ պետությունների երկու տեսակն էլ հարկավոր է՝ յուրաքանչյուրը կատարում է իր գործառույթը: Անթույլատրելի է համարել, որ նրանցից որևէ մեկը «ամենակարևորն» է: Այդպիսի բան չկա: Նրանք բոլորն էլ «ամենակարևորն» են, Համակարգում ուրիշները գոյություն չունեն:
Մեծ պետությունները, տիրապետելով մեծ հնարավորությունների, դառնում են իրենց «հզորության» գերին: Մեծ լինելով, նաև «մեծագույնը» լինելու ձգտումը նրանց տանում է փակուղի: «Մեծերը» հեշտությամբ են ընդունում թելադրանքի ձևը, փոփոխության, տարբերակների ընտրության արգելքը և, համապատասխանաբար, կանգնեցնում զարգացումը: Որպես օրինակ կարող է ծառայել նախկին ԽՍՀՄ պատմությունը: Սկզբնական շրջանի հասարակական կառուցվածքի բեկումնային փոփոխության հաշվին, ունենալով բազմաթիվ խոշոր ձեռքբերումներ, նա գաղափարապես սահմանափակվել էր «զարգացման» միակ «խիստ ճշգրտված» ուղղության սահմաններով, որն էլ, ի վերջո, դարձավ դեպի բազմազանություն շարժման արգելք և հանգեցրեց այդպիսի լճացած միավորման քայքայմանը:
Փոքր պետությունները, ընդհակառակը, ունեն ավելի նվազ տնտեսական, նյութական և մարդկային ռեսուրսներ, բայց օժտված են, միավորման գաղափարական հիմքերի ընտրության, ավելի մեծ ճկունությամբ, ինչը մեծացնում է մանևրելու, նշանակում է, նաև զարգացման հնարավորությունները: Դա նրանց մրցունակ է դարձնում մարդկային հասարակարգի ընդհանուր կառուցվածքի մեջ:
Ի դեպ, կարելի է նկատել Համակարգի պահանջներով սահմանվող մեկ այլ հետաքրքիր օրինաչափություն: Պետական միավորման պատմական զարգացման վերլուծությունը ցույց է տալիս, որ գոյություն ունի մեծ պետական ընդհանրությունների փոքրերով փոխարինման պարբերական մեխանիզմ, և հակառակը: Նմանատիպ օրինակները շատ են: Նրանց ներկայացումը և վերլուծությունը մեր խնդիրը չէ: Բավական է վերհիշել Միջագետքի առաջին քաղաք-պետությունների և Եգիպտական նոմերի ձևավորման գործընթացը, նրանց հետագա պարբերական բռնի միավորումը և բաժանումը, Աքեմենյանների ու Ալեքսանդր Մակեդոնացու առաջին կայսերական պետությունները, որից հետո տեղի ունեցավ կազմալուծում դրան հետևող ուժային միավորման, փոխադարձ պայքարի փորձերով: Նույնը նկատվել է XVIII-XIX դարերում գաղութների ձևավորման ժամանակ, որոնց կազմալուծումն ու «վերախմբավորումը» շարունակվում է մինչ այսօր: Բնորոշ է նաև ԽՍՀՄ ձևավորման պատմությունը, անկումը և նրա մասերը մեկ այլ ձևով միավորելու ներկա ձգտումը կամ Եվրամիության, կամ Եվրասիական միության դրոշի տակ: Առաջացող խնդիրները լուծելու համար միավորվելու ցանկությունը պարբերաբար փոխարինվում է նման միավորման մասնակիցներից մեկի արտոնությունների «գերազանցումով» պայմանավորված առճակատումով: Պարբերաբար գերակշռող է դառնում ձգտումը դեպի միավորում կամ տրոհում: Կրկին նկատվում է օպտիմալ լուծումների որոնման համար Համակարգային օրենքի ազդեցությունը զարգացման համար թույլատրելի և անհրաժեշտ «բացակի» (լյուֆտի) սահմաններում։
Բնական է, որ զարգացման ուղղության ընտրությունն ու պահպանումը հեշտանում է խոշոր մարդկային զանգվածների մասնակցությամբ, ինչը հեշտ է իրագործել խոշոր պետությունում: Սակայն նմանատիպ միավորման ընթացքի փոփոխումը ենթադրվում է իրագործել հեղափոխական կամ գոյութուն ունեցող համակարգի այլ քայքայման եղանակով, ինչը չի համապատասխանում մարդկային ու նյութական կորուստների նվազեցման մեր նկրտումներին: Փոքր պետության մեջ հնարավոր է փոփոխությունների հասնել գոյություն ունեցող հասարակական կառուցվածքի համակարգման միջոցով, հասարակության կողմից միավորման գործող սկզբունքների սխալներն ընդունելու դեպքում: Հասարակական կառուցվածքի վրա ազդելու մակարդակի հասած համախոհների խումբը ի զորու է միանգամից, գոյություն ունեցող «դեմոկրատական» սկզբունքներով ընտրությունների միջոցով, ստանալ իշխանութուն և փոխել հասարակության շարժման ուղղությունը: Սակայն, պետական համակարգի գոյության ներկայիս շրջանում, նույնիսկ այդ սկզբունքները չեն գործում: Իշխանափոխությունը մեծ ջանքեր է պահանջում: Անցումային շրջանն ունենալու է բավական բարդ ընթացք: Կարևոր է հաշվի առնել, որ իշխանավորների անհատական կազմի փոփոխությունը չի փոխում բուն բրգաձև հասարակական կառուցվածքը: Պետք է քանդել հենց այդ բուրգը:
Խնդրի լուծման համար հարկավոր է ընդունել ներքոհիշյալ մի քանի հիմնարար կետեր`
- փոխվիր ինքդ,
- միավորվիր,
- օրինակ ծառայիր:
Ստեղծվող հասարակական համակարգը պետք է ազատ լինի «վերադաս» տարրին (վերջին հաշվով պետությանը, միջպետական միավորմանը) իր իրավունքներն ու ազատությունը «փոխանցելու» սկզբունքից: Պետք է բացառել ինչ-որ «բարձրագույն», «վերադաս» կառուցվածքների գոյության բուն պատկերացումն անգամ: Ամենից վերադասը հանդիսանում է ցանկացած կառուցվածքի «սկզբնական տարրը»: Եվ նա պետք է փոխանցի իր իրավունքների ու ազատությունների միայն այն մասը, որն ինքը դժվարանում է կատարել և այն դեպքերում, երբ իր «համախոհների» լրացուցիչ ջանքերի կարիքն ունի: Այդպիսի հասարակությունը հարկավոր է համարել վերջնական նպատակ, սակայն անցումային շրջանում անհրաժեշտություն է առաջանում պահպանելու պետության որոշ գործառույթներ, նկատի ունենալով ագրեսիվ հարևաններով նրա շրջապատված լինելը: Կպահանջվի ինքնապաշտպանություն, այլապես նման նորաստեղծ կառույցը արագորեն կոչնչացվի:
Բոլորը փնտրում են հասարակական միավորման օպտիմալ ձևեր: Պետությունը ներկա տեսքով սպառել է իրեն, նրան ապավինելը կանգնեցնում է մարդու և Համակարգի զարգացման ընթացքը: Լուծում գտնելու համար, առաջին հերթին հարկավոր է դիտարկել իրավիճակն իր ժամանակագրական զարգացման մեջ, պարզել պատմական օրինաչափություններն ու գնահատել անհրաժեշտ փոփոխությունների հետ կապված վտանգները:
Ստորև մենք կփորձենք բացահայտել հասարակական միավորման խնդրի մեր տեսլականը հետադարձ հայացք նետելով պատմությանը: Միաժամանակ, նպատակ չի դրվում ամբողջ գործընթացի լիարժեք նկարագրության: Կարևոր է բացահայտել այս երևույթի օրենքները, էությունը և գնահատել նրա Համակարգայնությունը: Դա թույլ կտա գտնել լուծումներ իրավիճակը փոխելու, առաքելությանը մոտենալու ուղղությամբ:
Մարդկային հանրության հետևողական զարգացումը ցուցադրում է խիստ օրենքների առկայություն, որոնց շրջանակներում էլ իրականացվում է մարդկանց միավորվելու կամ բաժանվելու պարբերական ձգտումը: Նրանցից մի քանիսը նկարագրված են վերևում: Դա պայմանավորված է միավորման օպտիմալ ձևի որոնումով, հիմնականում արտաքին խնդիրների լուծման համար: Սկզբնական փուլում, հոմոսապիենս-ի ձևավորումից հետո, «վայրենության» ժամանակաշրջանում, գերակա էր բաժանման ձգտումը, կապված ընդարձակ «չյուրացված տարածությունների» հետ: Մարդիկ մեծ մասամբ բաժանվում էին փոքր, հիմնականում ընտանեկան խմբերի, գնալով դեպի նոր տարածքներ, որտեղ չկար գոյության և ռեսուրսների համար պայքար: Այս փուլում հակառակորդներ եղել են միայն իրենց զարգացման մեջ հետ մնացած նեանդերթալցիները ու գիշատիչ կենդանիները: Այդ երկուսին էլ ժամանակակից տեսակի մարդիկ զգալի գերազանցում էին ինտելեկտուալ տեսակետից ու հեշտությամբ հաղթում նվազագույն ջանքերով, նույնիսկ փոքր խմբով կամ միայնակ: Հասկանալի է, որ այդ ժամանակ «կենսական տարածքի» պաշտպանության ոչ մի անհրաժեշտություն չկար: Միասնությունը պահանջվում էր միայն մեծ խնդիրների լուծման համար, օրինակ, մեծ կենդանիներ որսալուց: Այդ դեպքում նրանք ստիպված էին փնտրել «դաշնակիցներ», ովքեր նույնպես շահագրգռված էին նման «խնդիր» լուծելու հարցում: Գերակշռում էր միասնությունն առանց պայքարի:
Մարդկության պատմության մեջ այս ժամանակահատվածը տևեց մի քանի տասնյակ հազար տարի, մինչև ինտենսիվ վերաբնակեցումը շարունակելու համար չառաջացան դժվարություններ, երբ մոտակա տարածքներն արդեն յուրացրել էին մրցակիցները և նրանց դուրս մղելու անհրաժեշտություն առաջացավ: Այս փուլում առաջանում է առաջին անցումը միավորման անհրաժեշտությանը՝ հնարավոր հակառակորդին «կերամանից»՝ ներկայիս ու ապագա խնդիրների հաջող լուծման համար անհրաժեշտ տարածքներից հեռացնելու համար: Այսպես առաջացավ հանրային խնդիրների լուծման համար միասնական ձգտումների ու ջանքերի առավելության մասին պատկերացումը: Սակայն դա դեռ հեռու էր մարդկանց միավորման պետական ձևից: Գերակշռում էր կոլեկտիվ աշխատանքը և դրա արդյունքների հավասար բաշխումը:
Հետագա իրադարձությունները, բնականաբար, հանգեցրին մրցակցության աճի, բնակչության խտության ավելացման ու «պարենային հումքի» նվազման պատճառով, հատկապես տարաբնակեցման կենտրոնական շրջանում (բնակեցված տարածքի ծայրամասերում գերիշխող էր մնացել շրջակա միջավայրի ինտենսիվ յուրացման ձևը): Հակադրությունը ձեռք բերեց ագրեսիվ բաղադրիչ, որը պահանջում էր հակառակորդին ոչ թե հեռացնել, այլ ոչնչացնել: Մեծ նշանակություն ձեռք բերեց սոցիալական գործոնը, երբ գոյատևման հաջողությունը կանխորոշվում էր համատեղ գործունեության կազմակերպման մակարդակով, ի հակակշիռ նախկինում գերակշռող անհատականության: Հասարակությունը ձեռք բերեց նոր հատկություն՝ միասնություն, համատեղ կազմակերպված խմբային գործունեության համար: Լավագույն կազմակերպվածությունը հստակ առավելություն էր տալիս մրցակիցների դեմ պայքարում: Այս փուլում դրսևորվեցին մարդկային բնույթի ամենավայրենի կողմերը, որոնք արտահայտվում էին առավելագույն հակամարդկայնության լայն տարածումով՝ մարդակերություն, հատուկ ատելության հրահրում «թշնամական» ցեղի ներկայացուցիչներին հեշտությամբ որսալու համար։ Բոլոր այդ փոփոխությունները մնում էին զարգացման համար անհրաժեշտ նորամուծությունների որոնման Համակարգային պահանջների սահմաններում:
Մ.թ.ա. 11 հազարամյակի կեսերին տեղի ունեցած համաշխարհային աղետը արմատապես փոխեց իրավիճակը: «Հարևան-մրցակիցները» ամբողջովին անհետացան: Փրկված եզակի փոքրաթիվ խմբերը միմյանցից հազարավոր կիլոմետրեր հեռավորության վրա էին: «Կենսական տարածության» համար առճակատման հարցը ամբողջովին վերացել էր: Հիմա միասնականության անհրաժեշտությունը նորից առաջնային դարձավ, բայց ոչ թե մրցակիցների հետ պայքարում, այլ տարերքի մոլեգնությանը հակադրվելով: Համակարգը պահանջեց փոխել միավորման ձևն ու էությունը:
Հատկապես այդ ժամանակ իրենց փոխհարաբերությունները կտրուկ փոխած մեր նախնիների գործողությունների արտաքին դրսևորումների վերլուծությունն ապացուցում է հասարակության կառուցվածքի հիմնարար փոփոխության անկասկած փաստը: Մեր հետազոտության համար հատկապես հետաքրքիր ու կարևոր է, որ այդ փոփոխությունները տեղի են ունեցել միակ խմբում, որը վերապրեց աղետը երկրային ցամաքի կենտրոնական գոտում, նրա Պորտում, Հայկական լեռնաշխարհում: Դա պատահական չէր կարող լինել:
Ժամանակի ու վայրի հետ համընկնող, համայնքի կառուցվածքի միանգամից, կտրուկ փոփոխությունը կարող էր լինել կամ աղետալի իրադարձությունների հետ կապված կենտրոնական գոտու բնակիչների գիտակցության հանկարծակի «պայծառացման», լուսավորվելու կամ «արտաքին ուժերի» ազդեցության պատճառով, որոնք փրկվածներին ցույց տվեցին նախորդող հասարակական վարքի անհեռանկարայնությունը և զարգացման ընթացքի ուղղության փոփոխման անհրաժեշտությունը: Իրավիճակի փոփոխությունը պահանջեց միասնության նոր ձևերի որոնում: Ամեն դեպքում, մենք տեսնում ենք անհերքելի անցում մարդասիրական հիմունքների, որոնք ենթադրում են միասնության անհրաժեշտություն ներկա և ապագա խնդիրները լուծելու համար, հիմնվելով ոչ թե պայքարի, այլ համաձայնության վրա` հենվելով գոյակցության և զարգացման անկասկած Համակարգային ընդհանուր սկզբունքների վրա: Բոլոր հասարակական փոփոխությունների Համակարգային բնույթը պահպանվում է, բայց ամեն անգամ գտնում նոր լուծում, որը բազմազանության ավելացման համար ապահովում է շարժման ընդհանուր ուղղության մեջ կողմնորոշիչների փոփոխություն:
Փոփոխությունը հեղափոխական էր իր իմաստով ու բովանդակությամբ և պահպանվեց հետագայում` ավելի քան յոթ հազար տարի: Այն ժամանակ այստեղ ծնունդ առած միջին ու նոր քարե դարի նոր մշակույթները իրենցից ներկայացնում էին ոչ միայն մշակույթի նոր ձև, այլ, և ինչը հատկապես կարևոր է մեր ուսումնասիրության համար, հասարակական, այսպես կոչված նախնադարյան-համայնական հարաբերությունների նոր ձև: Այն դեռևս հեռու էր ժամանակակից իմաստով պետություն կոչվելուց, իր շերտավորման, տարանջատման և իմ ու քոնի բաժանման բացակայությամբ: Սակայն նման նոր ընդհանրությունը արդեն բնութագրվում էր որպես խոշոր քայլ հանրային շինարարության յուրահատուկ լուծումների որոնման մեջ: Իրավիճակը այդ ժամանակաշրջանը հետազոտողներին ստիպեց այն անվանել հատուկ անատոլիական կոմունիզմ (տես Հավելված 1):
Կենտրոնական գոտուց հետագա վերաբնակեցումը տարածել էր սոցիալական միավորման այս նոր սկզբունքը ընդարձակ տարածքներում, որոնք ընդգրկում էին ամբողջ Եվրոպան, Հյուսիսային Աֆրիկան, գրեթե ամբողջ Ասիան և, նույնիսկ, Հյուսիսային Ամերիկան: Նոր տեսակի համակեցությունը այնքան գործուն ուժ էր ձեռք բերել, որ տարածվեց աղետից փրկված նաև մնացած խմբերում: Խաղաղ կյանքը դարձավ ոչ թե բացառություն, այլ նորմ, որը չէր ազդել միայն բնակչության կենտրոնական գոտուց հեռու գտնվող վերապրածների խմբերի վրա, որոնք պահպանեցին նախկին «վայրի» մտածելակերպն ու գործելակերպը: Երկրի գրեթե բոլոր բնակիչներն անցան հասարակական գոյակցության նոր ձևի, բացառությամբ վերին հին քարե դարի մշակույթը կրող Հարավային Ասիայի, Աֆրիկայի, Ամերիկայի, Ավստրալիայի ու որոշ կղզիների բնակչության:
Տարածքների ընդարձակությունը և հասարակական միության նոր միտում ընդգրկող «զարգացման ուղու» վրա կանգնած բոլոր մարդկանց զարգացման մակարդակների տարբերությունը ցույց է տալիս այդ գոյակցության ձևի անկասկած Համակարգային բնույթը: Միասնության նոր ձևը արձագանք գտավ աղետից տուժածների հոգում ու ձեռք բերեց սրբազան իմաստ, բացառելով տարբեր մեկնաբանություններն ու վերանայման, սրբագրման փորձերը: Հասարակական խնդիրների լուծման համար դեպի միասնականություն ուղղությունը որոշիչ նշանակություն ստացավ: Այդ սկզբունքն այնքան սերտորեն ամրապնդվեց հաջորդ սերունդների մտքում, որ բավականին ուշ, արդեն պետական ձև ընդունած շերտավորված հասարակությունում, մնացել էին երկար տարիներ պահպանված հասարակական հավաքների միջոցով խնդիրների միացյալ լուծումների փորձերի մասունքները (հայերի Աշխարհաժողովը, հույների Ագորան, հռոմեացիների Սենատը, գերմանական համայնքի Մարկան, սլավոնական Սխոդը, Չինաստանում, Հնդկաստանում ու բոլոր մյուս երկրներում գյուղական համայնքը):
Տեղաշարժը հետևեց հերթական համաշխարհային աղետին, որը տեղի ունեցավ մ.թ.ա 4-րդ հազարամյակի վերջում: Մեզ այն հետաքրքիր է հենց հասարակական կառուցվածքի նոր ձևերի Համակարգային որոնումների տեսանկյունից: Նոր իրավիճակը ստիպեց վերանայել արդեն չգործող հասարակական կառույցը նրա «բարելավման» ուղղությամբ՝ մրցակցության, առճակատման հանկարծակի առաջացած անհրաժեշտության պայմաններում: Նոր արտաքին վիճակը հանգեցրեց խիստ դրսևորվող առճակատման՝ բնիկների ու կենտրոնական գոտուց վերաբնակիչների միջև: Դա տեղի է ունեցել այն ժամանակվա կենտրոնական արիական տարաբնակեցման գոտու երկու ծայրամասերում՝ Նեղոսի ափերին ու Միջագետքում: Հենց այնտեղ առաջին անգամ սկսվեց մինչ այդ միասնական հասարակության շերտավորման գործընթացը, առաջին պետությունների և այսպես կոչված «ժամանակակից քաղաքակրթության» ձևավորման հետ:
Պետության առաջացման հետ միասին կրկին կտրուկ փոխվեց մարդկության զարգացման ընթացքը: Հասարակությունը ձեռք բերեց նոր հատկություններ, որոնք պահպանվում են մինչ օրս: Հետևաբար, կարևոր է ընդհատել մեր ակնարկն այս փուլում ու փորձել հասկանալ, թե ինչ է իրենից ներկայացնում պետական հասարակական կազմավորումը, ինչումն է կայանում նրա առաջադիմական և արգելակող էությունը:
Մեր նպատակը չէ լիովին բացահայտել «պետություն» հասկացությունը: Այդ հարցին նվիրված են հսկայական կապիտալ հետազոտություններ: Կարևոր է առանձնացնել նրա Համակարգային բաղադրիչը և կողմնորոշվել հասարակության այս միավորման զարգացման ու վերջնական անհետացման ներքին օրինաչափություններում:
Պետության ժամանակակից հասկացությունը ինքնին ներառում է մի շարք հիմնական գործոններ, որոնք հետազոտողներին թույլ են տալիս տարանջատել այս հասարակական միավորման համակարգը բոլոր նախորդ և, հուսով ենք, հետագա ձևերից: Սակայն, պետության սահմանումը մնում է շատ մշուշոտ ու ոչ միանշանակ, հաճախ ներառում է երկրորդական հատկանիշներ, ինչպիսիք են բանակի, ոստիկանության ու դատարանի, կառավարողների ու կառավարվողների առկայությունը, բյուրոկրատիայի մասնավոր սեփականության, դասակարգային տարբերությունները, սեփական գիր ունենալը և այլն: Այն ընկալվում է որպես հասարակության մեջ իրավունքի մարմնավորում: Բայց այդ դեպքում, մարդկանց միավորման ցանկացած ձև կարող է պետություն համարվել, քանի որ ցանկացած միասնությունը ենթադրում է որոշակի իրավական նորմերի գոյություն:
Հասկանալու համար հասարակության կառուցման այս ձևի էությունը պետք է սկսել առաջին նման միավորումների ձևավորման ժամանակաշրջանից: Դա կբացահայտի պատճառները, թույլ կտա հասկանալ նրանց գոյության և զարգացման օրինաչափությունները: Չէ որ, մինչ օրս այդպիսի միավորման ձևի առաջացման հենց պատճառների ընդհանուր ընդունված մեկնաբանություն չկա: Ակադեմիական շրջանակներում ընդունված, մարդկանց «միավորման» պետական ձևավորման գործընթացի բացատրությունը (ավելցուկների կուտակում, շերտավորում «ուժեղը միշտ ճիշտ է» սկզբունքով, առաջնորդների ընտրություն, հարևանների գույքի բռնագրավում և այլն), լուծում չի տալիս։ Չէ որ, մյուս շրջաններում, որտեղ տեխնոլոգիական առաջընթացը զգալիորեն գերազանցում էր նշված տարածքների ձերքբերումները, նման դեպք տեղի չի ունեցել (օրինակ, Հայկական լեռնաշխարհը ու Արևմտյան Եվրոպայից մինչև Խաղաղ օվկիանոս տարածված արիական գոտում):
Ըստ հետազոտողների մեծ մասի ենթադրության, հասարակական «միասնության» նոր ձևը ոչ մի կերպ չէր կարող առաջանալ հասարակության շերտավորման մակարդակի կտրուկ աճի պատճառով: Շերտավորումը, ակնհայտորեն, արդեն ձևավորվող նոր հասարակության, ոչ թե պատճառն էր, այլ բացահայտ հետևանքը: Առաջնային էր ոչ թե հասարակության մեջ ուժեղ, հեղինակավոր, առաջատար, տարրերի առանձնացումը, այլ դերերի այդպիսի բաշխում պահանջող հենց պատճառի առաջանալը: Նախորդ ժամանակաշրջանում, անկասկած, նույնպես անհատների հասարակական կշռի տարբերություններ կային: Հասարակության մեջ առաջացող յուրաքանչյուր խնդիր, իր օպտիմալ լուծման համար, պահանջում էր սոցիալական միասնության այս կամ այն կառուցվածքի ձևավորում: Ամեն անգամ այդպիսի միավորումն ուներ կոնկրետ պատճառ ու խնդիր: Ամբողջ հարցը նրանում է, որ այդ խնդիրներն ունեին լրիվ այլ ուղղվածություն և պահանջում էին լրիվ այլ լուծումներ, որոնք ոչ մի կերպ չէին բերում հասարակության կառուցվածքի փոփոխմանը հաստատուն հիմունքներով: Խնդրի լուծման արդյունքում ավարտվում էր աշխատանքների այս կոնկրետ բնագավառում միավորվելու անհրաժեշտությունը: Պետության առաջացումը ինքնաբերաբար ենթադրում է, որ խնդիրն արագ չէր լուծվում և պահանջվում էին երկարատև համատեղ ջանքեր: Հենց այստեղ է թաքնված շերտավորման պատճառը՝ որևէ ուժեղ, առաջատար առաջնորդի կամ առաջնորդների խմբի «հեղինակությունը» պահպանելու երկարատև անհրաժեշտություն: Հենց այսպես սկսվեց շերտավորումը ու համայնքի անդամների միջև ձևավորվեց առաջնային անհավասարությունը: Հետազոտողները խախտել են պատճառահետևանքային Համակարգային օրենքը: Նրանց հայեցակարգում հետևանքը նսեմացրեց պատճառը: Երկու հիշատակված շրջաններում շերտավորման պատճառ հանդիսացավ բնակության պայմանների կտրուկ փոփոխությունը, արմատական կլիմայական թռիչքները՝ ջրազրկում (Եգիպտոս) կամ, ընդհակառակը, ջրհեղեղ (Միջագետք), միաժամանակ նաև տեխնոլոգիական զարգացման առավել բարձր մակարդակի վրա գտնվող մրցակցային էթնոսի գալը: Ծագած երկարատև դիմակայությունը հանգեցրեց հասարակության կառուցվածքի շերտավորության պահպանմանը, որտեղ առաջնորդները սկսեցին գերիշխող «կշիռ» ունենալ: Համայնքի մյուս անդամներն աստիճանաբար ստանձնեցին «երկրորդ կարգի», ոչ ստեղծագործական, մեծամասամբ անգործունյա զանգվածի դեր, որը պետք է ենթարկվեր գործընթացի առաջատար խաղացողների որոշումներին:
Ճիշտ այդպես էլ սխալ է հետազոտողների ենթադրությունը, համայնքի անդամների մոտ հանկարծակի առաջացած իշխանավորներին կամ թշնամի-հակառակորդներին ենթարկվելու անհրաժեշտության մասին: Ոչ առաջինները, ոչ էլ մյուսները նախնական հասարակության մեջ պարզապես գոյություն չունեին: Նրանց ծագումը արտաքին գործոնների հետևանք էր՝ աղետի և օտար էթնոսների հետ դիմակայության: Չէ որ, նույնպես աղետալի փոփոխությունների ենթարկված այլ շրջաններում, կտրուկ հասարակական թռիչքներ չեն եղել: Ամեն տեղ շարունակվում էր, իմիջիայլոց, տեխնոլոգիական զարգացման ավելի բարձր մակարդակի վրա գտնվող մարդկանց խաղաղ գոյակցությունը: Մասնավորապես, Հայկական լեռնաշխարհում արդեն տիրապետել էին բրոնզի ձուլմանը, մինչդեռ «քաղաքակիրթ» Եգիպտոս այն ներմուծվեց երկու հազար տարի անց: Ժամկետը շատ նկատելի է, եթե ընդունենք նոր, պետական հասարակական կազմավորման «առաջանցիկ» բնույթը:
Լուծմանը չի մոտեցնում նաև այն ենթադրությունը, որ հասարակության շերտավորմանն ու պետության ձևավորմանը օժանդակեց ամրապնդվող, առևտրի ձև ընդունած, փոխանակման գործընթացը: Հասկանալի է, որ ողջ նախորդող ժամանակաշրջանում փոխանակման գործողությունները տեղի էին ունենում բնական ճանապարհով: Ընդ որում, փոխանակվում էին ինչպես արտադրության միջոցները, այնպես էլ պատրաստի արտադրանքը, ինչպես համայնքի ներսում, այնպես էլ արտաքին «սպառողների» հետ: Փոխանակվում էին կուտակված կոնկրետ իրավիճակում «ոչ պետքական» առարկաները, որոշակի իրադրությունում պահանջված, անհրաժեշտների հետ: Նման փոխանակումը կամ անհրաժեշտ գործիքների, սարքավորումների ժամանակավոր փոխառությունը առկա է նաև այժմ, միմյանց օգնելու պատրաստ հարևանների միջև: «Փոխանակման» կամ «առևտրի» այս ձևը բավականին բնական է նաև խաղաղ համայնքում ապրող ավելի հեռավոր հարևանների միջև: Օրինակ, տարաբնակեցման կենտրոնական գոտու բնակիչները (Հայկական լեռնաշխարհ) վաղուց ի վեր կիսվում էին իրենց մոտիկ և հեռավոր հարևանների հետ առատորեն ունեցած վանակաթի (օբսիդիան) ելունդներով (желвак) և նույնիսկ պատրաստի արտադրանքով: Հնագիտությանը հայտնի են վանակաթի տեղափոխման ուղիները, որոնք կոչվում են օբսիդյանային ուղիներ: Քարե դարում փոխանակման կամ ենթադրյալ «առևտրային գործարքները» այդ հեռավոր ժամանակներում ոչ մի կերպ չէին հանգեցնում հասարակության շերտավորմանը: Ընդհակառակը, նկատվում էր փոխօգնություն, աջակցություն և ուրիշների հետ արտադրանքի ավելցուկներով կիսվելու ցանկությունը: Առևտրի արդյունքում ավելացուկի «կուտակման» ենթադրությունը, դիտարկվող ժամանակաշրջանի համար, միամիտ է թվում: Կուտակվել կարող էր միայն անհրաժեշտը կամ յուրօրինակը, անսովորը, օրինակ, արտադրանք որոշակի տարածքին հատուկ քարերից, յուրահատուկ փայտի տեսակներից և այլն: Բայց հասարակության համար դա չէր կարող աղետալի հետևանքներ ունենալ: Նրա կառուցվածքն իսկ լայնախոհ մոտեցում էր ենթադրում նմանօրինակ արտադրանքին: Նրանք ընկալվում էին ոչ թե որպես ցեղակիցների մեջ առանձնահատուկ երևալու, այլ իբրև միջոց համադրելու, գեղեցիկի, յուրահատուկի շուրջը նրանց միավորվելու, հետաքրքրությունների շրջանակի ընդլայնմանը նպաստող, հեռավոր հարևան-հարազատների հետ շփվելու միջոց: Այսպիսի «առևտուրը» չէր շերտավորում հասարակությունը, այլ ամրապնդում էր նրա միասնությունը:
Պետության տեսակի միավորման ձևավորման անհրաժեշտության մեկ այլ «հիմնավորում» ենթադրում է համայնքների անդամների մոտ հանկարծակի առաջացած «վերադաս խմբավարներին» իրենց իրավունքների ու ազատությունների որոշ մասը հանձնելու ցանկություն: Չնայած նման ձգտումների գոյությունն ապացուցելու փորձերին, անհասկանալի է մնում, թե ինչու կարող է առաջանալ նման ձգտումը, և ինչով էր այն հիմնավորված: Համարվում է, որ դա կարող էր պահանջվել աշխատանքի արտադրողականության կտրուկ աճի, ապրանքների և իրերի գերարտադրության դեպքում, որոնք ուղղակի կիրառում չէին գտնում և պահանջում էին պահեստավորում «ծանր ժամանակների» համար: Դրա համար, իբրև թե, ընդհանրությունը ստիպված էր ստեղծել հատուկ պահեստներ, կցել նրանց պատասխանատու «պահպանության մասնագետներ», որոնք անազնիվ գտնվելով, յուրացրեցին ավելցուկները ու կուտակեցին ինչ-որ հարստություն, և դա նրանց թույլ տվեց ավելի առանձնանալ համայնքի մյուս անդամներից: Այսպիսի սխեման, չնայած գոյություն ունեցող համընդհանուր հավասարության և հավասար պատասխանատվության պայմաններում իր ակնհայտ անարդյունավետությանը, հետազոտողների կողմից ընդունվում է, որպես հասարակության շերտավորմանը հանգեցրած ամենահավանական տարբերակներից մեկը:
Խնդիրը չի լուծում նաև ենթադրվող, անհասկանալի պատճառով կայացած նախնադարյան-համայնքային հասարակարգի անսպասելի «ինքնաքայքայումը», որն ընդունեց ընտանիքի, ցեղային կապերի ոչնչացման, մեծ ընտանիքների համատեղ բնակության մերժման և դրանց փոքրերով փոխարինման ձևը: Ընտանիքը, քանի որ այն հիմնված է հիմնական Համակարգային սկզբունքներից մեկի՝ փոխադարձ սիրո վրա, ինքնին շատ կայուն է և չէր կարող վերակազմակերպվել առանց արտաքին պատճառների և ազդեցությունների: Նույն այդ սկզբունքը թուլ չի տալիս հրաժարվել բարձրագույն կարգի կապերից՝ մոտիկ ու հեռավոր արյունակից-հարազատների հետ: Ինչպե՞ս կարող էր նման ընդհանրությունն ինքը փլուզվել, եթե ոչ առաջ, ոչ էլ հետո, նման ոչինչ տեղի չի ունեցել: Այն չխախտվեց նաև, պետական «քաղաքակրթության» ազդեցությանը չենթարկված, այլ տարածաշրջաններում:
Հանկարծակի առաջացած աշխատանքի արտադրողականության կտրուկ աճի անհրաժեշտությունը նույնպես չէր կարող հանգեցնել հարաբերությունների քաքայմանը համայնքի ներսում և, չգիտես թե ինչու հայտնված արտաքին «թշնամիներին» դիմակայելուց: Չ՞է, որ նման բան ոչ մի տեղ չէր կատարվել: Խաղաղ կյանքը շարունակվեց ամենուրեք, բացառությամբ նշված, իրենց «զարգացածությամբ» մնացած մարզերին «գերազանցող» տարածքների: Հասարակական հարաբերությունների փոփոխման հետքեր և նույնիսկ նախապայմաններ չկան: Աշխատանքի ցածր արտադրողականությունը ոչ մի տեղ արգելք չէր հանդիսանում հասարակության զարգացման համար: Արտադրողականության աճն ապահովվում էր ոչ թե արտաքին, այդ «առաջավորների» մոտ ստրուկների վերածված, աշխատողների ներգրավմամբ, այլ աշխատանքի տեխնիկական և տեխնոլոգիական վերազինման համար նոր լուծումների որոնման միջոցով: Նոր տեխնոլոգիաների յուրացումը զարգացման այնպիսի թռիչք էր առաջ բերում, որ Նեղոսի ափերի և Միջագետքի «առաջավորները» չէին էլ երազել: Ո՛չ հասարակության վերակառուցումներ, ո՛չ ստրուկներ ոչ ոքի հարկավոր չէին: Հետևաբար, այժմ առնվազն միամիտ են հնչում մարքսիզմի տեսության հիմնադիրների և նրանց հետևորդների հայտարարությունները, թե հենց այս տարածաշրջաններում և այդ ժամանակ հանկարծ ծագեց աշխատանքի արտադրողականության բարձրացման և արտադրողական ուժերի ու արտադրական հարաբերությունների համապատասխանեցման անհրաժեշտությունը:
Նոր ընդհանրության այդ բոլոր թվարկած առանձնահատկությունները չէին կարող առաջանալ առանձին և, նույնիսկ, միասնական, հանկարծակի և միայն բնակեցված տարածքի (օյկումենայի) երկու ծայրամասերում: Տեղի ունեցած փոփոխությունների միաժամանակությունն ստիպեց հետազոտողներին (սկսած XX դարի առաջատար հնագետներից մեկից` Գորդոն Չայլդից) ենթադրել, որ այդ «առաջադեմ» ընդհանրություններից մեկին հաջողվեց փոխանցնել իրենց հեռավոր հարևաններին շերտավորված հասարակություններում միասին ապրելու «օգուտները»: Այս իմաստով «առաջատար» էր համարվում մերթ Եգիպտոսը, մերթ Միջագետքը: Նման անհավանական ենթադրությունները մինչ օրս մնում են մասնագետների զինանոցում:
Ակնհայտ է, որ պետք է լիներ ինչ որ միասնական պատճառ, որը հանգեցրեց հանրության կյանքի ընդհանուր ուղղության նման կտրուկ փոփոխությանը: Մեզ թվում է, որ նման պատճառ կարող էր հանդիսանալ գլոբալ աղետը, որը հենց այդ պահին հանգեցրել էր երկրի պտտման առանցքի տեղաշարժի, օվկիանոսների եզրագծերի փոփոխության, մայրցամաքների բաժանման, նոր ծովերի, կղզիների (օրինակ` Ճապոնական) ձևավորման, ընդարձակ տարածքներում կլիմայի կտրուկ փոփոխությանը, որը բերեց կեցության պայմանների փոփոխության և, ի վերջո, խորքային հետք թողեց մարդկության զարգացման պատմության մեջ: Հյուսիսային Աֆրիկայի չորացումը և, միաժամանակ, Միջագետքի գոտու ջրհեղեղը տեղի ունեցան հենց այդ ժամանակ և երկու շրջանն էլ միաժամանակ կենտրոնական գոտուց նոր վերաբնակիչների միաժամանակյա «ներխուժման» հետ, ինչը բնիկների շրջանում առաջացրեց (մոռացված ավելի քան յոթ հազար տարի առաջ) միասնության կտրուկ մերժում և դիմակայություն: Այս երկու գործոնները, միասնաբար, խթանեցին հենց այս երկու շրջաններում և հենց միաժամանակ համակեցության նորմերից դուրս գալու գործընթացը:
Հատկապես կարևոր է, որ հասարակության գոյակցության ձևերի այդպիսի կտրուկ փոփոխությունը չի առաջացել Երկրի վրա դրական փոփոխությունների մշտական կենտրոնում, այլ ժամանակաշրջանի բնակեցված տարածքի (օյկումենայի) ծայրամասերում՝ արիական գոտուց դուրս, չզարգացած երկրների համայնքներում: Մոլորակի կյանքի բոլոր նախորդող և հաջորդող դրական փոփոխություններն ունեին իրենց անփոփոխ կենտրոնը՝ Հայկական լեռնաշխարհը: Եվ միայն «ժամանակակից քաղաքակրթության», հասարակական կարգի նման կտրուկ փոփոխությունը, այս կենտրոնից դուրս էր առաջացել: Ինչպես կարելի է հասկանալ նման ոչ միանշանակ միջադեպը եթե չընդունենք, որ այդ «թռիչքն» ուներ ոչ անպայման դրական հիմնավորում, այլ նոր լուծումների որոնման հետևանք էր, որոնք միանշանակորեն չեն բերել մարդկության դրական աճի: Դա անբավարար հիմնավորված փորձ էր, որը մեզ տարավ այն փակուղին, որից այժմ փորձում ենք օպտիմալ ելք գտնել:
Հասարակության տարբեր շերտերի առաջացումը օրինաչափ է դարձել միայն հասարակության կազմակերպման ձևի փոփոխությամբ, այլ ոչ թե հակառակը: Պետությունը Համակարգի որոնման նոր ձև է դարձել, հասարակության կառուցվածքի փոփոխության, մարդկության պոտենցիալ հնարավորությունների բացահայտման համար (բազմազանության ընդհանուր ավելացման ուղղությամբ)։ Դրանում էր կայանում նոր հասարակարգի դրական տարրը:
Բայց հասարակության ներքին կառուցվածքի փոփոխությունը հանգեցրեց համայնքի բոլոր փոխհարաբերությունների արմատական խզմանը: Նախորդող, անշուշտ միասնական, մարդասիրական մոտեցումը համայնքի բոլոր անդամների և նույնիսկ «օտարների» նկատմամբ, որոնք ընկալվում էին որպես, ամբողջ համայնքի բազմազանությունը մեծացնող, լրացուցիչ տարր, փոխարինվեց դիմակայությամբ ու մրցակցությամբ: Դա, իհարկե, մնում էր բազմազանության ավելացմանն ուղղված Համակարգի պահանջների շրջանակում, սակայն ամբողջովին այլ, ոչ հումանիտար հիմքեր ուներ: Համատեղ գործողությունների շրջանը (ցիկլը) ավարտվեց, սկսվեց անհամաձայնությունը:
Համակարգի կողմից նոր լուծումների որոնման շրջանակներում մնալով, հասարակության այսպիսի վերափոխումը դարձել էր գոյակցության հենց հիմքերի փոփոխության պատճառ: Նոր կշիռ ձեռք բերեց անձնական գործոնը, որը մինչ այդ զսպվում էր մոտեցումների և որոշումների միասնականությամբ: Ակտիվ, կրքոտ, ստեղծագործ անձնավորությունը համայնքի անդամների ավելի թույլ զանգվածի հաշվին ինքնարտահայտման հնարավորություն ստացավ: Այնուամենայնիվ, ինչպես ցույց տվեց իրադարձությունների հետագա զարգացումը, հասարակական կառուցվածքի այս ձևը մարդկության մեծ մասին կտրուկ սահմանափակում էր ու հաճախ զրկում առաքելության ուղղությամբ գործելու հնարավորությունից:
Անցումային ժամանակաշրջանում, երբ ձևավորվեցին դասակարգային, հակամարդկային պետական մոդելները, աշխարհի կենտրոնում և նրա ծայրամասերում հիմնադրվեցին այլ պետական կառուցվածքներ, որոնց հիմքում դրվեցին ոչ թե դասակարգային պայքարն ու նյութական բարիքների կուտակումը, այլ արյունակցական կապերը: Չխորանալով բազմաթիվ օրինակների մեջ նշենք, որ նման կառույցները եղել են շատ ամուր և ավերվել են բացառապես բիրտ ուժի կիրառումով: Օրինակ, Հայաստանը, հետագայում նրա մաս կազմող Զեյթունն ու ղարաբաղյան Խամսայի մելիքությունները և Իսլանդիան, որտեղ, չնայած պահպանվեց պետությունը, բայց ստիպված էր զգալիորեն փոխել վարչական իշխանությունը, հատկապես վերջին 200 տարիների ընթացքում: Իսլանդիան բնակեցվել է IX դարի վերջում, երբ Նորվեգիայում քրիստոնեության տարածումն ու դասակարգային տարբերությունների հաստատումը հանգեցրին 10.000 մարդու վերաբնակեցմանը: Նրանք հիմք ընդունեցին հին արիական տիեզերական օրենքներն ու իրենց նախնիների փորձը, կազմակերպեցին ներքին ինքնավարության սկզբունքների վրա հիմնված համայնքներ: Ընդհանուր ժողովում (տինգում) քննարկվում էին բոլոր վիճելի և համայնքին վերաբերվող հարցերը: Հետագայում (ուժի ազդեցությամբ) քրիստոնեություն ընդունելուց հետո, նրանք կորցրեցին անկախությունը, սակայն կարողացան պահպանել հավատը և ներքին բնական փոխհարաբերությունները: Դա միակ պետությունն է, որտեղ մինչև XVIII դարը պատիժների ու բանտերի համակարգ չկար: Զարմանալի չէ, որ իր ազգային արժեքները պահպանած Իսլանդացիներն այժմ էլ Եվրոպայում համարվում են ամենից ավելի միավորված ու իրենց առանձնահատկությունները պահպանած։ Եվ զարմանալի չէ, որ 2008 թվին նրանք առաջինը հակադրվեցին գլոբալիզմ կոչվող հակամարդկային համակարգին, ոչնչացրեցին մասնավոր բանկերը և դատապարտեցին նրանց աշխատակիցներին, որպես վերջին խոշոր ճգնաժամի հիմնական կազմակերպիչների: Դրանով նաև հստակեցվեց, որ բանկա-վարկային հարաբերությունների հիմքը կազմող բանկերը, ոչ միայն ավելորդ են, այլև շատ վնասակար բնական հասարակական հարաբերությունների համար:
2011թ - ից Իսլանդիայում, որն ազատվեց բանկերի ճնշումից, տնտեսությունն աննախադեպ ծաղկում սկսվեց։ ՀՆԱ-ի ցուցանիշով աշխարհում զբաղեցնելով 132-րդ տեղը՝ երկիրը 2017 թվականին հաստատուն կերպով ընդգրկվել է աշխարհի ամենահարուստ երկրների քսանյակում՝ 13-րդ տեղն ըստ մարդկային զարգացման ինդեքսի և 19-րդ տեղը բնակչության մեկ շնչին ընկնող ՀՆԱ-ի ծավալով: Տեղեկանքի համար՝ Ռուսաստանն այդ ցուցանիշներով զբաղեցնում է համապատասխանաբար 49-րդ և 69-րդ տեղերը։ Իսլանդիային դա հաջողվել է իր պատմական սովորությունների շնորհիվ։ Իսլանդական վիկինգները ծանոթ չէին «վաշխառություն» հասկացությանը։ Եթե վիկինգին ինչ-ինչ պատճառներով փող է հարկավոր, ապա նա կամ նավով գնում է հարևաններին թալանելու, կամ գնում է հարևանի մոտ պարտքով «մինչև շաբաթ», ազնիվ խոսքով և առանց որևէ տոկոսի գումար վերցնելու։ Այդ պատճառով, մինչև քսաներորդ դարի երկրորդ կեսը «դռան կողպեք» հասկացությունը Իսլանդիայի բնակչի համար անհասկանալի էր, ինչպես «կյանքը Մարսի վրա» հասկացությունը։
Հասարակության շերտավորումով, իշխանության բաշխման իր բրգաձև կառույցով, պետությունն այժմ, մեր առաքելությանը հասնելու համար, դարձել է զարգացման արգելակ: Պատահական չէ, որ ժամանակակից պետությունները և նրանց միավորումները գնալով ավելի քիչ են կապվում, ենթադրաբար, առաջնորդողների ու հետևողների բաժանման սկզբունքով: Շերտավոր կառուցվածքի ստեղծման և պահպանման հնացած ձևը չի դիմանում ժամանակի պահանջներին: Երկրների մեծ մասում անհետացել են նախկին «բարձր խավի» խմբերը՝ ենթադրաբար գերմարդկային իրավունքներ ունենալով հետամնաց «ցածր խավի» զանգվածը կառավարելու համար: Յուրաքանչյուր նոր ընտրություն, չնայած իր արտաքին «ժողովրդավարական» բնույթին, որն ամբողջությամբ հակառակ ուղղվածություն ունի, հանգեցնում է ղեկավարող դիրքերում ժողովրդի «ստորին դասերի» ներկայացուցիչների հաստատմանը, որոնք ոչ մի կերպ չեն համապատասխանում էլիտայի սահմանմանը: Եթե «հասարակության կատարյալ ժողովրդավարական կազմակերպմամբ» «զարգացած» երկրներում նման նվաճումներին դեռևս հասնում են բավականին ունևոր անհատները, ապա ավելի պակաս «ժողովրդավարական» երկրներում իշխանական բուրգը ոչնչացնելու միտում է նկատվում, ոչ թե էլիտար «առաջնորդների», այլ համընդհանուր հավասարության հաստատման կողմնակիցներին ընտրելու միջոցով: Եկել է ուղղության փոփոխման, այս հնացած, զարգացմանը խոչընդոտող «համախմբման» ձևից հրաժարվելու, իր անդամների համընդհանուր հավասարությունը հաստատող հասարակությանը վերադառնալու ժամանակը:
Շարունակենք հասարակական հարաբերությունների զարգացման հիմնական փուլերի մեր քննարկումը:
Պետական միավորման առաջին ձևը համարվում է ստրկատիրականը, թեև նախնական փուլում հասարակության կառուցվածքում ստրուկները բացակայում էին: Նախորդող պայմանները ու նախնադարյան-համայնական հասարակարգի «ելակետային վիճակի» տարբերությունները հանգեցնում էին, արդեն պետական շրջանակներում, տարբեր հասարակական միավորումների կազմակերպմանը: Դա համապատասխանում էր համակեցության նոր ձևերի որոնման Համակարգի պահանջներին: Բազմազանությունը վերաբերվում էր պետության բոլոր կառուցվածքային տարրերին, սկսած իշխանական բուրգի գագաթից և մինչև ամենացածրերը, որոնց շարքին դասում էին ստրուկներին կամ նրանց համարժեք հասարակության անդամներին, օրինակ, դասյա (Dasya)` առաջնային հնդկական պետություններում ոչ արիական ցեղերի ներկայացուցիչների, թշնամիների, ծառաների: Պետական կառույցների ձևավորման առանձնահատկությունների վրա ազդում էին ինչպես տարածքային, բնական էկոլոգիական պայմանները (մայրցամաք, կղզի, անտառ, դաշտ, տափաստան, անապատ, մշակովի հողատարածություններ, որսորդական գոտի, կլիմա) այնպես էլ նախորդող համայնքի ավանդական կացութաձևը, նրա ներքին և հարևանների հետ հարաբերությունների բնույթը (համագործակցության գերակայություն, պայքար, դիմակայություն): Վարչական բաժանումը կամ միավորումը նույնպես ունեցել է տարբեր ձևեր, կրկին կախված ազդող գործոնների զանգվածից: Նման բազմազանությունը ընդգրկում էր ցանկացած պետության ամբողջ կառուցվածքը, դա բնորոշ էր բոլոր տարրերին` բանակին, դատական համակարգին, տնտեսության կառուցվածքին…
Մեր ուսումնասիրության համար կարևոր է նշել, որ ստրկատիրական հասարակարգը, չնայած իր գոյության և «զարգացման» բավական երկար ժամանակահատվածի (ավելի քան 3,5 հազար տարի), ամենևին չի հաստավել ամենուրեք ու չի դարձել հասարակական միավորման գերակշռող ձևը: Նա զբաղեցրել էր միայն մի նեղ շերտ, որն անցնում էր Եվրոպայի արևմտյան սահմաններից, իր հարավային գոտով ու Աֆրիկայի հյուսիսով, Կենտրոնական Ասիայի միջով, մինչև Խաղաղ օվկիանոսի ափը, ներառելով միայն Հարավային Ասիայի մի մասը: Մարդկության զարգացման այս ենթադրյալ առաջադեմ քայլն ուներ այնքան բացասական ներքին բովանդակություն, նույնիսկ ձև, որ ամենուրեք ամրագրվում էր միայն ուժով ու հասարակության նախկին՝ նախնադարյան-համայնական կառուցվածքը ոչնչացնելու համար մեծ ջանքեր գործադրելով: Այնտեղ, որտեղ հնարավոր էր, մարդիկ շարունակում էին հավատարիմ մնալ համակեցության «հնացած» սկզբունքներին: Նույնիսկ «հաղթանակած նոր ընդհանրություն» ունեցող երկրներում գոյություն ունեին մեկուսացված կղզյակներ, որտեղ բնակիչները չէին ցանկանում ունենալ առաջնորդներ կամ բաժանվել ըստ ցանկացած սկզբունքի: Հասարակական համախմբմանը հակառակ միտումների դեմ այս ներքին պայքարը պահպանվեց ստրկատիրական հասարակարգի հետագա «զարգացման» ամբողջ ընթացքում: Ավանդույթի հանդեպ տարբեր վերաբերմունքը հանգեցրեց առաջին պետությունների ձևերի և նրանց հետագա փոխազդեցությունների, գործողությունների բազմազանության: Ավելին, ձևավորվեցին պետություններ, որտեղ ստրկատիրությունը ընդհանրապես տարածում չգտավ: Շերտավորումը սահմանափակվեց հասարակության ներքին կառուցվածքի փոփոխմամբ, առանց արտաքին հարստահարվողների հատուկ լրացուցիչ շերտի ներդրման:
Ոչ պետական համարվող նախնադարյան-համայնական հասարակարգը պահպանվեց ժողովուրդների մեծ զանգվածի մոտ, որոնք իրենց զարգացման մեջ զգալիորեն հեռու էին գնացել «առաջին քաղաքակրթություններից»: Երկար ժամանակ, Եգիպտոսում և Միջագետքում նույնիսկ բրոնզն էր անծանոթ, երբ Հայկական լեռնաշխարում սկսած մ.թ.ա. 3 հազարամյակից արդեն լայնորեն երկաթ էին օգտագործում: Նախնադարյան-համայնական հասարակարգը չէր խանգարում կենտրոնական գոտուց վերաբնակվողներին, որոնք ապրում էին Միջին և Վերին Մերձդնեպրյան շրջանում, ունենալով երկաթե գործիքներ, ապրել առանց որևէ շերտավորման (Զարուբինյան մշակույթ, մ.թ.ա. II դար – մ.թ. II դար): Եվ նման օրինակները ամենևին էլ հազվադեպ չեն, ավելի շուտ, ընդհակառակը, հենց ստրկությունն էր բացառություն:
Ստրկատիրական պետության դասական ձևի հետ միասին (Հունաստան, Հռոմ, Չինաստան), որտեղ ստրուկը գտնվում էր «կենդանու» մակարդակում, որին սեփականատերը ցանկացած պահի կարող էր զրկել ամեն ինչից, ներառյալ կյանքը, այլ պայմաններում, ուրիշ տարածքներում՝ Պարսկաստան, Հնդկաստան, Հնդկաչին, նրանք ընդունվում էին որպես ընտանիքի լրացուցիչ անդամներ, ծառաներ, օգնականներ, չնայած չունեին համայնքի ազատ անդամի բոլոր իրավունքները, սակայն, այնուամենայնիվ, ընկալվում էին ոչ որպես կենդանիներ:
Կարևոր է հասկանալ, որ ստրկությունը պատահականորեն չառաջացավ և ապրելով իր կյանքն, անհետացավ առանց հետքի: Հասարակության «զարգացման» ընթացքում նա բազմիցս «վերածնվել» է: Համաձայն ՄԱԿ-ի անաչառ համարվող գնահատականների, այսօր ստրկության մեջ է մոտ 30 միլիոն մարդ: Այլ տվյալների համաձայն, ստրուկների թիվը հասնում է 200 միլիոնի: Այժմ ստրուկները ավելի շատ են, քան մարդկության ամբողջ պատմության ընթացքում: Սա խոսում է այն բանի մասին, որ հասարակական շինարարության մեջ ընդունված հաջորդական փոփոխությունների սխեման, անփոփոխ աճով «վայրենությունից» մինչև ենթադրվող «մարդկային հասարակության գագաթը»՝ կոմունիզմ կամ այն բանին, որ սպասվում է նրա փոխարեն, իր էության մեջ սխալ է: Տեղի ունի հասարակական հարաբերությունների ոչ թե առաջընթաց զարգացում, այլ տատանողական գործընթաց արդեն փորձարկվածից դեպի դեռ ամբողջությամբ իրենց հնարավորությունները չցուցադրած միավորման տարբեր ձևերը: Համակարգի աստիճանական զարգացման համար նախատեսված «բացակը» (լյուֆտը) աշխատում է փոփոխական հաջողությամբ, թույլ տալով ավելի լիարժեք մշակել բազմազանության ավելացման բոլոր հնարավորությունները:
Նախնադարյան-համայնական հասարակարգից պետական ստրկատիրականի և այլնի ընդունված «դիալեկտիկական» սխեման ապացուցելու ցանկությունը, հետազոտողներին հաճախակի հանգեցնում է հասկացությունների նենգափոխության և հասարակության մեջ «նոր» միտումների տարածման պատճառների հարկադրված որոնման, այդ «հաստատված» օրենքների օգնությամբ այն բանի «կառուցմանը» ինչը գոյություն չունի: Օրինակ, արևելյան սլավոնների մոտ, մեկուսացման սկզբնական ժամանակահատվածում «արդեն VI-րդ դարում» նախնադարյան-համայնական հասարակարգում ստրուկների առկայության մասին պնդումը (Всемирная история в десяти томах, т. 2, стр. 709. М., 1956): Ընդ որում, միաժամանակ, հաստատվում է, որ այդ ժամանակ «ստրկությունը արտադրության մեջ որևէ նկատելի դեր չէր խաղում»:
Սեփականության «նոր» ստրկատիրական ձևը ոչ մի դեպքում չի կարող դրական թռիչք համարվել մարդկության զարգացման մեջ: Ավելի շուտ, դա վերադարձ էր, եթե ոչ վայրենությանը, ապա նրան շատ մոտ վիճակի:
Նման խորքային հասարակական փոփոխությունները միայն երկու գործոն կարող էին խթանել` օգուտ կամ գաղափար: Թվում է, որ նոր հասարակարգի առավելությունների վերաբերյալ կասկած չի առաջանում: Եթե իհարկե, առավելություն համարվի պատերազմը, հասարակության շերտավորումը, հարստահարումը, իրեն նմանների վերացումը, «հարստությունների» կուտակումը, ամրությունների կառուցումը, իրավազուրկ մարդկանց հզոր շերտերի ձևավորումը: Հենց այս ամենը հասարակության նոր պետական կառույցի «ձեռքբերումներն» էին: Բնակչության մեծ մասի համար (բացառությամբ, իհարկե, իշխանության հասած առաջնորդների) նոր հասարակարգը դարձավ բացարձակապես ոչ շահավետ: Աշխատանքի արդյունքների մի մասը նրանք պետք է տրամադրեին «հասարակության վերնախավին» համայնքային ծախսերի ենթադրյալ համակարգման համար, ներառյալ առաջացած ինքնապաշտպանության անհրաժեշտությունը: Համայնքի անդամների աշխատանքի արդյունքում ստեղծված սեփականության մեծ մասը, առաջացած հարստանալու մոլուցքի «մարդասիրական» նպատակներով, բացահայտորեն թալանվում էր: Հասարակությունը ձեռք բերեց բրգաձև կառուցվածք և գագաթին սովորած «առաջավորները» այլևս չէին ուզում զրկվել իրենց արտոնություններից: Նոր սոցիալական ձևից օգուտը միակողմանի էր և չէր կարող նպաստել նրա կամավոր հաստատմանը:
Հարց է առաջանում, թե ի՞նչը նպաստեց ընդհանրության այս նոր ձևի կազմավորմանը և զսպեց նեքևների (ժողովրդի) անխուսափելի բողոքը: Շահույթի բացառումով, մնում էր միայն նոր գաղափարի հաստատման տարբերակը: Հենց այս ուղղությամբ են բացահայտվում հասարակության կտրուկ փոփոխությունները:
Հասարակական միավորման զուտ պետական ձևի հիմնական տարբերակումը հենց այդ ժամանակ կրոնի ձևավորվելն ու տարածումն էր, որպես շերտավորված հասարակության հենց գոյության գաղափարական հիմնավորում, «աստվածային» կամ «կիսաստվածային» տարրերի առանձնացում: Միայն հասարակության նոր ձևի գաղափարական «օրինականության» հաստատումը կարող էր համայնքի շարքային անդամներին համոզել ու ստիպել ընդունելու հասարակության բրգաձև կառուցվածքը, նաև ճշմարիտ համարել շերտավորումն ըստ ընդունակությունների ու «ի վերուստ տրված» արտոնությունների: Հանկարծակի ինչ-որ տեղից հայտնված պաշտամունքային առարկաների զանգվածը ցուցադրում է այդ շերտավորումն օրինականացնելու անհրաժեշտությունը: Կրոնը հաստատվեց որպես ահաբեկման ձև, մարդկանց «սանձահարելու» համար: Եվ այդպես նա շարունակում է գործել մինչ օրս:
Կրոնական միտումները աստիճանաբար աճում էին ու դառնում նոր գաղափարախոսական ուսմունքի հիմքը: Այդ ժամանակաշրջանի նույնիսկ նախնադարյան համայնքներում աստիճանաբար տարածվեց ուժի թելադրանքի «առավելությունների» գաղափարը, իբրև թե գոյություն ունեցող ավելի բարձր էակների, «աստվածների» միջոցով: Հնագույն սկանդինավցիներն ու գերմանական ցեղերն ունեին աստվածների երկու խումբ՝ աեսիր (Aesir), որոնց ղեկավարում էր Օդինը և հակառակորդներ վաներ (Vanir): Հնագույն սլավոնները պանթեոնը բաժանում էին արևային ու ֆունկցիոնալ աստվածների միջև: Գերագույն աստվածը Ռոդն էր: Բազմաթիվ աստվածների հայտնվելը բնորոշ դարձավ «առաջին քաղաքակրթությունների» հետ շփման մեջ մտած նաև այլ նախնադարյան ցեղերի համար: Ամենուրեք, սա հասարակության շերտավորման անխուսափելիության առաջին քայլն էր, ուժեղ-թույլ սկզբունքով: Դա աստիճանաբար տանում էր համայնքի անդամների ստրկացմանը: Նախ հաստատվում էր աստվածային մակարդակների «շերտավոր» կառուցվածքը, որից հետո նման կառուցվածքը ներդրվում էր ստորին, մարդկային մակարդակում: Եթե համընդհանուր հավասարության հնագույն կողմնակիցները չգիտեին ինչ-որ սկզբունքով շերտավորման հնարավորության մասին, ապա Հայկական լեռնաշխարհից ավելի ուշ դուրս եկողների մոտ արդեն կա «աստված» հասկացությունը:
Սակայն, կարևոր է նշել, որ նախկին հավասարության մասին հիշողությունը դեռ երկար ժամանակ պահպանվեց, հատկապես կենտրոնական գոտու բնակիչների մոտ: Այս առումով բնորոշ է առաջնորդների բացակայությունը հայկական էպոսում: Նրանում գերակշռում են հերոսների անհատական գործողությունները, որոնք հաճախ միայնակ դիմակայում էին արտաքին, հիերարխիկ ձևով շերտավորված համայնքներին: Օրինակ կարող է ծառայել Սասունցի Դավթի պայքարը Մսրա Մելիքի հետ: Առաջինը ներկայացնում էր «հնացած» նախնադարյան-համայնական հասարակարգը, իսկ երկրորդը` ստրկատիրական հասարակարգին բնորոշ արդյունք է: Հակամարտության նույն ձևը կարելի է դիտարկել նաև այլ հայկական ավանդազրույցներում: Հայկական ավանդական նախահայր-հերոս Հայկը, ի տարբերություն Բելի, ոչ թե հարստահարող առաջնորդ է, այլ ազգակցական համայնքի («նախնադարյան») ներկայացուցիչ: Նա անձամբ է լուծում զավթիչ-ստրկատերերի հետ ծագած խնդիրները: Սա, տարածված, հասարակության բրգաձև կառուցման նկատմամբ դիմակայության վառ օրինակ է՝ մնացած բոլորը միայն ենթարկվում էին ուժին:
Խնդիրը դուրս է քննարկվող թեմայի շրջանակներից: Այստեղ իմաստ ունի ընդգծել միայն ընդհանուր կապերը և երևացող օրինաչափությունները:
Առճակատումը ուժի կայացած գերակայությանը դարձավ հասարակության հետագա զարգացման (հենց զարգացման) հիմնական ուղղությունը: Բոլոր նոր միտումներն սկսվում էին այս հիմնական գաղափարական սկզբունքի հաստատմամբ՝ ուժի գերակայության մերժում: Ավանդազրույցներն ու հինավուրց լեգենդները լցված են նոր լուծում գտնելու համար իշխանությունից հրաժարվելու օրինակներով: Գիլգամեշը (շումերական Ուրուկ քաղաքի էնսին) անմահություն որոնելու համար հրաժարվեց կառավարելուց: Այդպես քարոզում էր նաև Գաուտամա Բուդդան, ով հրաժարվեց «քաղաքակրթության առավելություններից»: Դա էր հիմնական պայմանը ցանկացած տեսակի պայծառացման, առաջ շարժվելու, զարգացման համար: Բացառություն են կազմում միայն պահպանողական կրոնական ուսմունքները (հուդայական, զրադաշտական, քրիստոնեական, իսլամական...), որոնք հետևորդներից պահանջում են անառարկելի հնազանդություն «վերին» պահանջներին, կոչ անում հրաժարվել որոնումներից, ընդունել ամեն «ի վերուստ տրվածը» իբրև անտարակուսելի ճշմարտութուն: Շերտավորված հասարակությունում հենց դա է հիմնական պահանջը «ստորիններից»: Այն հավատացնում է, որ ամեն ինչ «Աստծո» ձեռքում է, իսկ մարդը կարող է միայն ողորմություն խնդրել ու երբեք չհակառակվել «վերևից» եկող ճնշմանը:
Ցանկացած հասարակական համակարգի հենքը միշտ ու ամենուր եղել է գաղափարախոսությունը: Պետական գաղափարախոսությունը ձևականորեն արդարացնում է հասարակության շերտավորումը և ստորին շերտի պարտականությունը՝ ենթարկվելու իշխանավորներին: Բոլոր պետական որոշումները նպատակ ունեն պահպանել հասարակության բրգաձև կառուցվածքը: Հակառակ դեպքում անհնար կլինի զանգվածներին ետ պահել, հեղափոխության և ստեղծագործության ազատության համար արդարացի ձգտումներից: Հենց կրոնի այդ առանձնահատկությունն է (ազատ ստեղծագործության որոնման արգելակում) դարձել մարդկության զարգացման հիմնական արգելակը, պետության ձևավորման պահից մինչ օրս: Պետականության գաղափարախոսների ընդունած բոլոր կրոնական համակարգերը, առանց բացառության, «ապացուցում են», մարդկանց ըստ իրենց «կարգի» բաժանման անխուսափելիությունն ու սուր անհրաժեշտությունը, «առաջնորդներ» առանձնացնելով, որոնք հույժ անհրաժեշտ են ամբողջ հասարակության կենսունակությունը պահպանելու համար: Պետական կրոնների բոլոր ձևերը հաստատում են շերտավորման անհրաժեշտությունը, որպես որևէ բան փոխելու փորձերից հրաժարում պահանջող անխուսափելի, օրհնելի գործոն: Այդպիսի մոտեցումը հազարավոր տարիներ ներդրվելով մարդկանց գիտակցության մեջ, պահում է նրանց հասարակության պետական կառուցվածքի շրջանակներում և արդեն համարվում է միակ հնարավոր և ճիշտ ձևը:
Ստրուկին իր մեջ ոչնչացնելը դարձել է մարդու առաջ շարժվելու համար առաջնային պայման:
Մարդկանց միավորման հետագա ձևերի ուսումնասիրության ժամանակ շարունակվում է հասարակական ձևավորումների արհեստական բաժանումն ու մեկնաբանությունը: Ստրկատիրական հասարակարգի քայքայումը, նրա «վերաձևավորումը» ֆեոդալիզմի, ենթադրաբար կապված էր ներքին հակասությունների հետ, ինչը հանգեցրեց նրա ոչնչացմանը ներսից: Դրան նպաստեց նաև արտաքին ճնշումը, նախնադարյան-համայնական հասարակարգի մակարդակի վրա մնացած, «բարբարոսների» կողմից: Ստրկատիրական պետությունների ոչնչացման արդյունքում «բարբարոսները» ընդունեցին իշխանության բաշխման բրգաձև կառուցվածքը, բայց արդեն ֆեոդալական ձևով: Ֆեոդալական հարաբերությունների հիմնական հենարան է ենթադրվում նյութական անհավասարության անսպասելի աճը: Իրավիճակի անորոշությունը, ստրկատիրական ու ֆեոդալական համակարգերի բնութագրիչների հստակ տարբերակման բացակայությունը, հանգեցնում են մեծ չափերի պայմանականությունների նրանց սահմանազատման մեջ, հատկապես այն շրջաններում, որտեղ վառ չէին արտահայտված նախորդ ընդհանրության առանձնահատկությունները (օրինակ, հետազոտողների մեծամասնությունը ամբողջությամբ բացառում է Ճապոնիայում ստրկատիրական համակարգի գոյությունը):
«Սեփականության նոր ձևը» այսուհետ արհեստականորեն կոչվեց ֆեոդալական, մինչդեռ բոլորովին նույնանման լատիֆունդիստական կազմավորումները բնորոշ էին այսպես կոչված ստրկատիրական հասարակարգին: Պնդումը, որ այն ժամանակ կենտրոնական իշխանությունից բացարձակ ինքնուրունություն և անկախություն դեռևս չէր ձեռք բերվել, նույնքան անապացուցելի է, որքան և ոչ ճիշտ: Իրականում չի եղել սեփականության ձևի որևէ փոփոխություն: Նույն ստրուկները դեռ շատ երկար ժամանակ եղել են խոշոր հողատերերի սեփականությունը, ինչպես նախկինում լատիֆունդիստների: Մասնավոր սեփականության ձևերի նույնպիսի «փոփոխություն» բնորոշ էր նաև Արևելքին: Չինաստանն ու հարակից շրջանները ցուցադրում էին ֆեոդալիզմի առաջանցիկ աճ և զարգացում: Բայց ոչ մի տեղ չէր նկատվում իշխանավորների և ենթակաների մաքուր փոխատեղում: Ստրկատիրությունն ու ֆեոդալական կախվածությունը մի երևույթի երկու կողմերն են՝ հասարակության որոշ շերտերի ճնշումը մյուսների կողմից:
Բացի դրանից, փաստերը վկայում են, որ հարստահարման այս երկու հասարակարգերի միջակայքում եղել է որոշակի ժամանակաշրջան, որը հարաբերականորեն ազատ էր շահագործումից, ստրկատիրությունը «կործանած» համայնքների կառուցվածքից պահպանված: Էնգելսը պնդում էր, որ ուշ Հռոմեական կայսրության կոլոնների ու ֆեոդալական Եվրոպայի ճորտի միջև կանգնած էր ազատ Ֆրանկիացի գյուղացին: Ստրկատիրականից ֆեոդալական հասարակարգի այս «անցումներն» ամենուրեք էին: Մասնավորապես, Սասանյան Իրանում, նույնիսկ VI դարում, ստրկատիրական ու ֆեոդալական կացութաձևերը պահպանելով, գյուղացիության կախվածությունը հաճախ զուտ անվանական էր: Սա կրկին վկայում է հասարակական հարաբերությունների աստիճանական առաջադեմ «զարգացման» մասին պնդումների սնանկությունը, ապացուցում է հասարակության վերակազմավորման հետագա ձևի ընտրության հարցում որոշակի «բացակի» առկայությունը:
Ենթադրվում է, որ շահագործման «նոր» ֆեոդալական ձևի առաջացման պատճառը գյուղացիների և բնակչության այլ «ստրկանման» խմբերի ցածր հետաքրքրությունն էր իրենց աշխատանքի արդյունքով: Բայց այդպիսի հիմնավորումը ակնհայտորեն հեռու է ճշմարտությունից: Չէ որ, նոր «ոչ ստրուկները» նույնպես շահագրգռված չէին իրենց աշխատանքի արդյունքով: Իսկ եթե նույնիսկ շահագրգռված էին, ապա նույն սահմաններում, ինչ որ, տերերի կողմից օտարման աստիճանով սահմանափակված, իրենց նախորդողները, կոչիր նրանց ստրկատեր կամ ֆեոդալ, էությունը չի փոխվում:
Նախկին ստրկատիրական ձևի հիմնական տարբերությունը նոր ֆեոդալականից ենթադրվում է այն, որ ներդրվեց անմիջականորեն արտադրության մեջ զբաղված անձանց արտադրական միջոցների նկատմամբ անձնական սեփականության օգտագործման որոշակի իրավունքներ տալու պրակտիկա: Եթե նախկինում ստրուկը լիովին զրկված էր սեփականության իրավունքից, ապա ֆեոդալի ենթակաների մոտ ձևավորվեցին սեփականության որոշ տարրեր: Բայց կարո՞ղ էր արդյոք այդպիսի «աշխատանքային ազատագրումը» որևէ ազդեցություն ունենալ, եթե հաշվի առնենք, որ արդյունքում առաջացած ապրանքը մնում էր նույնքան սեփական, որքան նախկինում:
Պետության առաջացուման հետ հասարակության մեջ մարդկանց հենց փոխհարաբերությունները փոխվեցին: Հասարակարգերի հետագա փոփոխությունները պարունակում էին միայն բնակչության այս կամ այն խմբի իշխանության հանդեպ վերաբերմունքի փոփոխություն: Նույնպիսի օրինաչափություն պահպանվեց նաև ֆեոդալիզմին հետևող կապիտալիզմի, սոցիալիզմի պայմաններում: Փոխվեցին միայն իշխանավորները: Հասարակության բրգաձև կառուցվածքի էությունը չփոխվեց: Այստեղից են ծագում պետության բոլոր խնդիրները և այստեղ է թաքնված կրկնվող իրավիճակից հնարավոր ելքը:
Սկսած առաջին պետությունից, հասարակարգերի յուրաքանչյուր փոփոխության հետ միասին, մնաց «առաջնորդողի» և «ստորադասի» հասարակության անփոփոխ շերտավորումը, առաջինների կողմից երկրորդների շահագործումը, որոշակի տարածքում իր իրավունքի հաստատումը՝ հարևանների հաշվին ընդլայնելու ձգտումով: Հիմնադրման օրվանից մինչ օրս հասարակության կառուցման պետական ձևը, բազմազանության ավելացման Համակարգի պահանջների շրջանակում մնալով, դարձել է այլընտրանքային հասարակական կարգ որոնելու հնարավորության արգելակ: Բոլոր փոփոխությունները սահմանափակվել են արտաքին «կոսմետիկ վերանորոգման աշխատանքներով»: Հասարակական միավորման ներքին էությունը չի փոխվել ավելի քան հինգ հազար տարի:
Բազմազանության աճի Համակարգային օրենքը հանգեցրեց ժամանակակից պետությունների կառուցվածքի զգալի վերափոխման: Այժմ գոյություն ունեն նրանց գրեթե բոլոր նախկին ձևերը, սկսած քաղաք-պետություններից, նոմերից մինչև կայսրություններ, հանրապետություններ, «ժողովրդավարություններ»: Որոշ ժամանակակից պետություններ իրենց հիմնական գործառույթների մասը (արտաքին և ներքին քաղաքականություն, ֆինանսներ, տնտեսություն, կրթություն և այլն) փոխանցել են «վերին», վերպետական կառույցների (օրինակ՝ Եվրամիությանը) կամ այլ «ամենազոր» հարևանների: Փորձարկվում է նաև մեկ այլ տարբերակ, պետության հիմնական գործառույթների փոխանցում որևէ բարոյական սահմանափակումներից զուրկ, հզոր միջպետական կորպորացիայի: Իշխանության բաշխման նախկին բազմաշերտ հիերարխիկ կառուցվածքը, որը թույլ չէր տալիս բուրգի գագաթներ թափանցել ստորոտում գտնվող մարդկանց, այժմ վերակառուցվել է իշխանության մատչելիության սկզբունքի բարձրացման ուղղությամբ։ Բավական է լինել հավակնոտ, եռանդուն, նպատակաուղղված և, անհրաժեշտ ջանք ներդնելով, հնարավոր է իշխանավորների կողմից կառուցված արգելքների վրայով հասնել «կերակրատաշտին»:
Մեզ համար այժմ հատկապես կարևոր է, որ Համակարգի նման «տատանողական» աշխատանքը ակնհայտորեն սպառել է իր հնարավորությունները: Արդեն երկար ժամանակ է, որ հասարակության պետական կառուցվածքից հեռանալու համար որևէ արմատական փոփոխություն տեղի չի ունենում: Անցյալ դարասկզբին իրականացված վերակառուցման փորձերը չկարողացան ազդել հիմքի վրա, թեև ուղղությունը, ընդհանուր առմամբ, կարծես ճիշտ էր: Հեղափոխական, անարխիստական կոչեր հնչում են և հիմա, բայց նրանք չունեն բավարար հիմնավորում և ապացույցներ՝ առկա պայմաններում նոր հասարակություն կառուցելու հնարավորության համար: Նախկինում ևս հնչել են, ճնշման պետական մեքենայի ոչնչացման, տարբեր աստիճանի արդյունավետության կոչեր: Նոր հասարակական լուծումների որոնման յուրաքանչյուր այդպիսի ակտիվացումով տեղի էր ունենում իշխանավորների փոփոխություն, սակայն հասարակության կառուցվածքը մնում էր անփոփոխ: Ամեն անգամ, հին «վիշապների» տեղը գալիս էին նորերը: Փոփոխությունները պետք է կատարվեն մեր առաջարկած սխեմայով: Եվ կարևոր չէ, թե որքան ջանք ու ժամանակ կպահանջվի դրա իրականացման համար: Փոփոխությունները պետք է գնան բնական ուղղությամբ՝ ներքևից վերև ու տարվեն արդեն մշակված և առաջարկված սխեմայով:
Կարելի է եզրակացնել, որ Համակարգին անհրաժեշտ են հասարակական միավորման բոլոր ձևերը։ Բայց սկզբունքորեն սխալ է հասարակության մշտական առաջանցիկ զարգացման մասին «վայրենությունից» նախնադարյան-համայնականի, ստրկատիրականի, ֆեոդալականի, կապիտալիստականի, սոցիալիստականի, կոմունիստականի, և, հետագայում, հայտնի չէ թե, դեպի որ հասարակություն ենթադրությունը: Փաստերը ցույց են տալիս հասարակական հարաբերությունների այդ տեսակի «զարգացման» ոչ առաջանցիկությունը, այլ անընդհատ տատանումը, բոլոր թվարկված ձևերի պարբերաբար օգտագործումով՝ մարդկանց հաղորդակցման այս կամ այն մակարդակում: Չ՞է որ, հակառակ դեպքում, որևէ ստրուկ կապիտալիստական Ամերիկայում չէր կարող լինել: Երկրորդ համաշխարհային պատերազմի ժամանակ բանտարկյալ զինվորների շահագործման, Ուկրաինայից միլիոնավոր երիտասարդ աղջիկների Գերմանիա «կամավոր» տեղափոխելու կարիք չէր լինի: Իսկ ժամանակակից ֆեոդալները ոչ մի կերպ չեն համապատասխանում հասարակության «զարգացման» մակարդակին, որը ձեռք է բերված «զարգացնողների» սերունդների հազարամյա աշխատանքով: Սոցիալիզմի «առաջանցիկ» հաջողություններից հետո անհնար կլիներ նույնիսկ պատկերացնել վերադարձը պետական համակարգի կապիտալիստական ձևի: Հասարակական միավորման նշված ձևերի բոլոր բնորոշ հատկանիշները մշտապես ներկա են և հետևողականորեն ուժ են կուտակում` տատանողական շեղումների տեսքով, պայմանավորված իրավիճակի ու ժամանակի, այլ կերպ ասած՝ Համակարգի զարգացման պահանջներով:
Պետությունը ենթակա է լուծման հասարակության մեջ: Այս ճանապարհն անցնում է «ներքևիններին» պետական գործառույթների փոխանցումով ոչ պետական կառույցների գործառույթների ու հնարավորությունների ընդլայնման միջոցով: Հասարակության ամենակարևոր միավոր պետք է դառնա անհատը, որը կունենա ընտրության առավելագույն ազատություն և իր ազատության մասը կփոխանցի ազգակցական կամ տարածքային համայնքին, որը, իր հերթին, հրահանգներ կտա տարածաշրջանին, երկրին և այլն:
Ամփոփելով շարադրվածը, փորձենք առաջարկել հասարակական կազմակերպման պետական ձևի մեր հայեցակարգը:
Ամփոփ ձևով, պետության ներկայումս ընդունված ձևակերպումը ներկայացվում է որպես հասարակության հատուկ կազմակերպվածություն, որն ունի կառավարման և պարտադրանքի որոշակի մեխանիզմներ, որոշակի տարածքում սահմանում է իրավական կարգ և ունի ինքնիշխանություն: Այն նաև կարող է ընկալվել որպես հասարակության որոշակի վերին շերտի կողմից ձևավորված կամ բնական սոցիալական հարաբերություններում հաստատված աշխարհայացքի նյութականացում: Նա ավտոմատ կերպով ենթադրում է բնակչության տարբեր շերտերի միջև իշխանական լիազորությունների շերտավորման ու բաժանման իրավունքի գոյությունը, այդ իշխանության իրացման տնտեսական և սոցիալական կառուցվածքի մեխանիզմի գործարկումը, նրա պաշտպանությունը ինքնիշխան տարածքում։ Ագրեսիվությունը, իր գործառույթները ընդլայնելու ձգտումը և հարակից հասարակական կազմավորումների ենթարկելը կազմել ու կազմում են պետության բնորոշ առանձնահատկությունները: Նախկինում, պետության «անքակտելի» առանձնահատկություններից շատերը, ժամանակի ընթացքում արմատապես փոխվել են և, որոշ դեպքերում, ամբողջովին կորսվել: Միևնույն ժամանակ, հիմնական տարբերակումները պահպանվում են՝ հիերարխիա, ագրեսիա, ազատությունների ճնշում:
Ընդհանրացնելով, պետությունը հնարավոր է ներկայացնել որպես շերտավորված հասարակության Համակարգային ձևավորում, որը բնութագրվում է հիերարխիկ ներքին կառուցվածքով և իր տիրապետությանը ենթակա տարածքների ընդլայնման ձգտումով:
Հավելված 4
ՍՈՑԻԱԼԱԿԱՆ ԷՆԵՐԳԻԱ ԵՎ ՇԱՀԵՐԻ ԲԱԽՈՒՄ

Համաշխարհային ճգնաժամ, ակունքներն ու հետևանքները
Վերջին տասնամյակները հագեցված են գալիք տոտալ, համընդգրկուն, մարդկության զարգացման հարյուրամյա ուղիները կասկածի տակ առնող ճգնաժամի սպասումով։ Կարևոր է կողմնորոշվել հենց ճգնաժամի հասկացության, նրա առաջացման պատճառների, հռչակման և այն նախաձեռնողների, կազմակերպիչների ու մնացած բնակչության պատկերացումներում մոտեցումների բաժանման մեջ։
Հասարակության մեջ դիմակայության առաջացման ու զարգացման հիմնական պատճառներից մեկը, մեր կարծիքով, ձևավորված կոշտ գաղափարա-աշխարհայացքային սխեմայում է, որը գործում է գոյություն ունեցող պետություններում, վերարտադրվում է ԶԼՄ-ների և կրթության միջոցով, պահելով հասարակությունը նրան թելադրվող կանոնների շրջանակներում։ Միայն այդ կանոններին հավատարիմ հասարակության անդամներն են համարվում նորմալ և «նորմալ» գոյատևելու իրավունք ստանում։ Ամեն ինչ գործում է պայմանական «քրմերի» վերահսկողության տակ, ովքեր հաստատում և վերահսկում են հասարակական գործունեության բոլոր բնագավառները: Նրանք թելադրում են նորմեր, որոշում են, ինչն է լավ, ինչը՝ վատ, բարոյական ու անբարոյական, խելամիտ ու խելահեղ, հնարավոր ու անհնար։ Այնուհետև, նորմայից դուրս գալու ցանկության, այլ կերպ մտածել սկսելու դեպքում, արդեն իսկ հասարակական կարծիքը, որպես ամենամեծ բանտ, սկսում է մարդկանց ծաղրի ու դատապարտման վախ ներշնչել, վախ՝ թե ինչ կմտածեն ուրիշները։ Ոչ մի «հասարակական առաջընթաց» չի փոխել հասարակության նման կառուցվածքը՝ ցանկացած պետությունում կա մարմին, որը պարտավոր է վերահսկել միտքը, ամենը, ինչ ասվել կամ գրվել է որևէ մեկի կողմից։ Որքան էլ «խոսքի ազատություն» հայտարարվի, հասարակության գիտակցության ձևավորման վերահսկողությունը ստեղծում է նրա աշխարհայացքային հիմքը։ Եվ այն անտեսանելի մարդն, ով կառավարում է բանականությունը, կառուցում է կառավարման բուրգը և սահմանում «խաղի կանոնները»։
Համաշխարհային տնտեսական ճգնաժամը ծավալվեց 21-րդ դարի սկզբին։ Ու թեև այն իր ազդեցությունն ունեցավ դրամավարկային հարաբերությունների վրա, այնուամենայնիվ, ճգնաժամի զգացողությունն ընդգրկեց նաև մյուս բոլոր ոլորտները՝ արվեստից մինչև քաղաքականություն։
Հասարակության մեջ ճգնաժամային երևույթների առաջացման պատճառը երևում է «քրմերի» դասի ֆունկցիոնալ աշխատանքում, ովքեր տոննաներով աղբ են ներարկում քաղաքացիների ուղեղներում, որն արգելակում է լուսավորվելու փորձերը: Նրանց հիմնական նպատակը գործող սոցիալական բուրգի պահպանումն է, առանց որի նրանք կշպրտվեն իշխանության գագաթից։
Համաշխարհային համակարգում ստեղծվել է նոր կայսերական կարգ, որում երկրներն ու ժողովուրդները նրանցից թաքցված հիերարխիայում գրավել են պարտվածների տեղը։ Գերիշխում է անտեսանելի կայսրությունը, որը կարգավորում է բոլոր ֆինանսական հարցերն ու ամբողջ դրամական տնտեսությունը։ Կուտակված է հսկայական ֆինանսական կապիտալ, կենտրոնացած, ամբողջ արևմտակենտրոն աշխարհի վրա գերիշխող, մարդկանց նեղ խմբի ձեռքում, իսկ մյուս բևեռում՝ միլիոնավոր կարիքավորներ, որոնց կապահովեին այդ կապիտալի նույնիսկ փշրանքները։ 2010-ական թթ. ճգնաժամի արդյունքում հասարակության սոցիալական շերտավորումը կտրուկ աճել է՝ 1% ամենահարուստ մարդկանց մասնաբաժինը հարստության համաշխարհային ծավալում գերազանցել է 50% - ը և շարունակում է աճել:
Կառուցված սոցիալական համակարգը տալիս է այն, ինչ պետք է տա, որպես լավ կթան կով: Այն լեգիտիմացնում է, սոցիալական և այլ էներգիայի բոլոր աղբյուրների, աղքատներից խլելու գործընթացը և փոխանցումը հարուստներին։ Եվ այդ կթան կովը պահպանում են։ Նա շրջապատված է «քրմերի» ուշադրությամբ։ Իսկ ճգնաժամով վախեցնում են մյուսներին, որպեսզի նույնիսկ չհամարձակվեն ձեռք բարձրացնել սրբազան սոցիալական կառույցի վրա։ Միաժամանակ, ճգնաժամով արդարացնում են բյուջեից բանկերին հսկայական գումարների անհատույց փոխանցումը։ Վատ չէ, իհարկե, նաև Արմագեդոնով ժամանակ առ ժամանակ վախեցնելը։ Բայց սոցիալական կառույցը բոլորի վրա միանգամից է ազդում, և մարդիկ սկսում են գերադասել նույն մոտեցումը, ինչ որ իրենց կառավարիչները՝ գիշատիչ վերաբերմունքը հանրային բարիքի և միմյանց նկատմամբ։ Իսկ արդյունքում, ամբողջ մոլորակը դեգրադացվում է իր ամբողջ էկոլոգիայի հետ միասին:
Որն է նման սոցիալական կառույցի գոյության պատճառը, որը ֆինանսական ինստիտուտները բարձրացրեց համաշխարհային հիերարխիայի գագաթը:
Նման արժեհամակարգ ձևավորող առաջին գործոնը առաջին պլան մղված հասարակական հարաբերությունների մրցակցությունն է: Այն խոչընդոտում է «հարստության աստիճաններով» նոր մասնակիցների առաջ շարժվելուն, որոնք անմիջապես հայտնվում են անհավասար պայմաններում, և ավելի է շերտավորում հասարակութունը։ Մրցակցության առկայությունն ակնթարթորեն ավելի է առաջ մղում հարուստ շերտերը։ Այս սխեման գործում է անընդհատ՝ անկախ «գործող անձանց» փոփոխությունից։
Այսպիսի սկզբունքը պահպանվում է նաև բանկային գործունեության առանձնահատկություններով։ Գումար հանձնելով բանկին, մենք մեզ զգում ենք կաշկանդված, կախված բանկի կայունությունից։ Իսկ բանկը, արդեն ստանալով մեր փողերը, իր համար առավել տհաճ է համարում, գումարը ետ վերցնելու մեր փորձը։ Եվ բանկի համար ամենացանկալի իրադարձությունը՝ մեր մահն է, չունենալով ոչ մի ժառանգորդ։ Քիչ-քիչ, ժամանակի ընթացքում, այս միտքն սկսում է ամրանալ և դառնում՝ առաջատար։ Պատերազմը, իրոք, շատ արդյունավետ բիզնես է, և պատահական չէ, որ պատերազմները կապում են, առաջին հերթին, բանկային բիզնեսի հետ։ Պատերազմներում զոհվում են միլիոնավոր մարդիկ, և ո՞վ գիտի, թե որտեղ էին նրանք պահում իրենց գումարները։ Բանկային մնացած գործունեությունը մանրուք է, ընդամենը քողարկում, վարագույր, այս շատ շահութաբեր ռազմավարության։
Եթե զենք արտադրողներին, նավթ արդյունահանողներին, մետաղ ձուլողներին և հենց զինվորականներին պատերազմը ձեռնտու է, ապա արտահանման զանգվածային սպառման ապրանքներ արտադրողներին, միջազգային ֆինանսական ծառայությունների և ժամանցային արդյունաբերության մատակարարներին պատերազմը ձեռնտու չէ: Չէ որ պատերազմով բռնկված աշխարհում նրանց արտադրանքի պահանջարկը կտրուկ կնվազի, և հասարակության մեջ էլ կմեծանա դիմակայության ալիքը։ Երևում է, պետական կառույցների կողմից կառավարվող աշխարհում տիրող իրավիճակը պետք է գնահատել ոչ թե լոկալ սոցիալական սուբյեկտների տեսանկյունից, այլ, առաջին հերթին, աշխարհի Տիրոջ՝ բանկային կապիտալի դիրքերից։
Բանկային կապիտալին պատկանող ԶԼՄ-ների հաղորդումները մարդկանց համոզում են, որ մեծ պատերազմը, ընդ որում՝ ուրիշի տարածքում, զգալի ռազմավարական առավելություններ կտա։ Պատերազմի վրա կարելի է բարդել իշխանությունների կուտակված բոլոր անհաջողություններն ու սխալները՝ պատերազմը կհայտարարվի համաշխարհային առևտրի փլուզման պատճառ, և այլն: Եվ, առաջին հերթին, կզրոյացվեն բանկերի պարտավորությունները անհետացած պարտատերերի առջև։
Այս սոցիալական մոդելի մեջ մտնում են բազմաթիվ ինստիտուտներ, սոցիալական ջոկատներ, հատուկ կրթություն, պետական ստորաբաժանումներ, որոնք անընդհատ հսկայական ջանքեր են գործադրում հեղափոխության միջոցով մյուս երկրների ապակայունացման, ծայրահեղական, արմատական ռեժիմների, հանցավոր և քրեական ավազակախմբերի ուղղակի կամ անուղղակի աջակցության համար: Նրանց կողմից ծրագրվել և արդյունավետ իրականացվել են տարբեր տեսակի ցեղասպանություններ։
Դրամն արդեն վաղուց վերածվել է ամբողջ հասարակությունից առանձնացված ինստիտուտի։ Ամեն ինչ աշխատում է նրա համար, և ոչ հակառակը։ Եվ ճգնաժամը միայն խորանում է։ Դրամի մեխանիզմը բուծեց, ձևավորեց մարդկանց մի ցեղատեսակ, որոնց անհասանելի են ինքնահասկացողությունը։ Որպես անկյունաքար, իր գործունեության հիմքում, ֆինանսական կապիտալը դնում է հեղափոխությունների, պատերազմների և ցեղասպանությունների անցկացումը: Նա վաղուց հայտնաբերել է, որ ավելի արդյունավետ բիզնես, քան հեղափոխությունն է, չի ստեղծվել։ Արդյունավետ է և քաղաքականապես, և տնտեսապես։ Քաղաքացիական պատերազմը, երբեմն, ուղեկցում է հեղափոխությանը, և դա, իհարկե, նույնպես լավ բիզնես է, թեև ռիսկերն ավելի բարձր են: Բացի այդ, քաոսի պատճառով խիստ բարդանում է ուրիշի անշարժ գույքի ձևակերպումը, որի համար հենց, ըստ էության, ամեն ինչ կազմակերպվում է։ Իսկ ահա լավ և արագ անցկացված հեղափոխությունը եզակի է իր տնտեսական արդյունավետությամբ և որպես բիզնես անհավատալի շահութաբերություն ունի։
Բանկային համակարգի ամրապնդմանը նպաստում է նաև գլոբալիզացումը։ Ընդ որում՝ բացեիբաց հայտարարվում է «ավելորդ» մարդկության ոչնչացման անհրաժեշտությունը։ Չէ որ բանկային գործունեության թաքնված նպատակը բնակչության թալանն է, ինչին առավել արդյունավետ է հասել նրա ոչնչացմամբ՝ բանկերի կողմից կապիտալի բռնագրավմամբ և մարդակեր ռազմավարության արդարացմամբ։ Հակամարտությունը պետք է շարունակական լինի։ Թալանը պետք է շարունակվի։ Նրա ընդհատումը ցանկություն կառաջացնի զբաղվել նախաձեռնողներով։ Միայն մշտապես Երկիրն արյունով հեղեղելով, թույլ չտալով շունչ քաշելու ո՛չ մարդկանց, ո՛չ պետություններին, կարելի է պահպանել շարունակական թալանի ռեժիմը։ Մինչ առաջին ձևավորված «հեղափոխական» ջոկատները թալանում են մյուսներին (ցանկալի է նախ հարուստներին և, իբր, ինչ-որ բանով մեղավորներին), պատրաստվում են հետևյալ ջոկատները, որոնք արդար վրեժխնդրությամբ են լցված, արդեն գրպանները լցրած, նախորդների հանդեպ, իսկ հորիզոնում արդեն երրորդ ջոկատներն են, նրանց ետևից, նույն առաքելությամբ, պատրաստվում են չորրորդ ջոկատները... Այդ ալիքներով կարելի է նկարագրել վերջին ժամանակների համաշխարհային տնտեսության ողջ պատմությունը։
Նրանցում մրցակցությունը շատ խրախուսող է, և նախապայմանի դեր է խաղում, որը տանում է հասարակական բոլոր շերտերի փոխադարձ հակակրանքի, մղում թշնամական վերաբերմունքի և ուրիշի ճնշմանը։ Իսկ դա նշանակում է մրցակիցների հետ կոոպերացիայից լիակատար հրաժարում, և սկիզբը նրանց մեթոդական ոչնչացման հիբրիդային պատերազմի բոլոր հնարավոր միջոցներով։ Այստեղից հետևում է վախը մարդկանց կոոպերացիայի ցանկացած ձևերի նկատմամբ՝ գիտականից մինչև հասարակականը: Բայց արարումը հնարավոր է միայն կոոպերատիվ-կոլեկտիվ տարբերակներով, ուստի արգելքի տակ է հայտնվում հենց մարդկանց շփումը, հատկապես՝ ինտելեկտուալ հագեցած ոլորտներում։ Պակասամիտ դերասանների հեռուստատեսային ծամածռություններով նրանք փոխարինում են համաձայնության տանող հասարակական երկխոսությունները, որոնք նրանց համար վնասակար են։ Դրանով նրանք ոչինչ չեն վաստակում։
«Համաշխարհային ընտրանին» մոլորակի վրա բացարձակ մարդատյաց մթնոլորտ է սադրում։ Գաղափարական և կազմակերպական առումով այն բացարձակ ապակառուցողական է, աշխարհի բնակչության ստեղծագործական կամ սոցիալ-քաղաքական զարգացման ոչ մի փորձ ի վիճակի չէ ձեռնարկել։ Ոչ մի տեղ, ոչ ԶԼՄ-ներում, ոչ գրականության մեջ նույնիսկ չի առկայծում այն իրականության ստվերը, որում գտնվում է ողջ մնացյալ աշխարհը։ Ամբողջը ողողված է պոռնոգրաֆիայի, տրոցկիզմի և համաշխարհային քաղաքականության առաջատարների անամոթ ծամածռություններով։
Բանկերի համար միևնույն է, թե ով կհաղթի պատերազմում։ Նրանց համար կարևոր է ոչնչացնել նրանց, ովքեր տիրապետում են ավելի մեծ միջոցների, այսինքն, հարուստ է և, հետևաբար, իր մոտ պահում է ավելի շատ գումար։ Սպիտակ, կարմիր և այլ պատերազմող կողմերի խթանումը բացատրում է քաղաքացիական պատերազմների տևողության պատճառները: Դրանք պատերազմներ չեն, այլ ժողովուրդների նպատակաուղղված բնաջնջում։ Այդ բնաջնջումը ֆինանսական թագավորների համար ճանապարհ է բացում իրենց շահի համար օգտագործելու նրանց բնական և նյութական հարստությունը։
Կարմիր Խաչի բոլոր առաքելությունները, Անգլո-Ամերիկյան առևտրային առաքելությունը, Ռութի առաքելությունները, АРА, И.М.К.А և այլն սոսկ օրինական շղարշ են եղել, տեղի ունեցող գործընթացներին ու ուժերի հավասարակշռության պահպանմանն ուղղված, բանկերի կողմից վերահսկողությանը։ Նրանք, ովքեր վերահսկում էին այդ գործընթացները, խստորեն պահպանում էին օգնության չափաբաժինը կարմիրներին ու սպիտակներին, միապետականներին ու անարխիստներին։ Ամեն ինչ արվում էր միայն քաղաքացիական պատերազմը ձգձգելու, փոխադարձ դաժանությունն աճեցնելու համար, որպեսզի աղետն անդառնալի լինի։
Դժվար չէ կանխատեսել, թե ում կնշանակեն հաղթող։ Հարուստը միշտ ավելի գրավիչ որս է եղել։ Համաշխարհային ֆինանսական բրիգադը, գլոբալ կողոպուտի գործողություն իրականացնելով, իր վերահսկողության տակ է դնում պետությունները օգտագործելով զոհ երկրի ներսում «հեղափոխության» տեխնոլոգիան։ Այդ տեխնոլոգիան, որը 1917 թվականին կիրառվել է Ռուսաստանի նկատմամբ, մինչ այդ հաջողությամբ օգտագործվել է Անգլիայում (Կրոմվելի հեղափոխություն) և Ֆրանսիայում (Ֆրանսիական Մեծ հեղափոխություն):
Իրենց մերձհեղափոխական գործունեության իրականացման համար բանկերը ձևավորում են որոշակի սոցիալական խմբեր, հատուկ արժեքային-հոգեբանական հատկանիշներով: Նրանց չեն հայտնում այն ռազմավարությունը, որն իրական բանկային գաղտնիք է ներկայացնում։ Բայց նրանց ուղղորդում են այնպես, որ լինեն նրա ուղեկցորդները։ Այդ պատճառով էլ նրանք չեն կարող վստահ լինել իրենց բոլոր գործողությունների մեջ, և նրանցից նպատակի ու երթուղու բացատրություն ստանալու բոլոր փորձերը, կհանգեն ապագայի մասին կանխատեսումների: Շուտո՛վ, շատ շուտով բոլորի համար լավ կլինի։ Սպասե՛ք։
Այդ խմբերում ներդրվում է լիբերալ-դեմոկրատական ոգի, որը նրանք պարտավոր են տարածել։ Ընտրությունները, քաղաքական ընտրական տեխնոլոգիաների վրա շեշտադրությունը մարդկանց մոտ տրամադրություն են ստեղծում ինչ-որ «իսկական» առաջնորդի, «ժողովրդի բարեկամի», «արժանի նախագահի» գալու սպասման համար, որը հանպատրաստից, ինչպես աճպարարն իր ցիլինդրից, կհանի «ճշմարիտ ժողովրդական իշխանությունը», «արդար հասարակությունը» և հարստությունն՝ ի հավելումն։ Բոլորը համոզված են, որ իրենց բարեկեցությունը կախված է այդ դժբախտ տոկոսներից, որոնք պակասում են «իսկական» առաջնորդի ընտրության համար։ Դրանից հետո անմիջապես կախարդական սփռոցներ կփռվեն, բոլորը կդառնան հարուստ, առողջ, գեղեցիկ ու խելացի, և խաղատան շահումները ձնագնդի նման կմեծանան։
Առաջնորդի շարունակական փոփոխությունը հասարակությանը կայուն զարգացում չի տալիս, անվստահություն է սերմանում վաղվա օրվա նկատմամբ, հակամարտություն է ստեղծում ինչպես քաղաքական խմբերի, այնպես էլ բնակչության շերտերի միջև: Բանկերի կողմից պահպանվող սոցիալական կառուցվածքը պետք է ստեղծագործական և կազմակերպչական անզորություն բազմացնի: Աշխատանքն ի բարօրություն հասարակության փոխարինված է քաղաքական սպորտով: Բոլոր երկրների ժողովուրդները տնքում են, հառաչում, փորձում են մտնել իշխանության մեջ, ընտրվել իշխանության ինչ-որ պետական մարմինների մեջ (երբեմն դա նրանց հաջողվում է), բայց նրանք գաղափար չունեն, թե ինչ են ուզում այնտեղ կառուցել, բացի ավելի լավ կերակրատաշտից և սեռական հաճույքներից:
Աշխատանքն ստեղծում է հարստություններ, ստեղծում կոլեկտիվներ, բարձրացնում ինքնագիտակցությունը, ակտիվությունն ու ինքնագնահատումը։ Բայց այս ամենը հակասում է բանկիրների և նրանց հովանավորության տակ գտնվող մարդկանց շահերին՝ ագահ, կարճմիտ, արատների մեջ թաթախված։ Նրանց պետք են նաև նրանք, ովքեր հարձակվում են քիչ թե շատ ավելի լավ ապրողի վրա, որպես սեփական աղքատության մեղավոր։ Դրա համար էլ նրանք մշտապես յուրաքանչյուր երկրի բնակչությանը տրամադրում են արտադրող շերտերի դեմ, որոնք կոչվում են «բուրժուաներ» կամ «օլիգարխներ»։
Աղքատության աճը ուղիղ համեմատական է ընտանիքին ընկնող ավտոմեքենաների թվի ավելացմանը, իսկ միլիոնավոր մարդիկ չգիտեն, թե որտեղ թաքնվեն իրենց վարկի դիմաց աճող տոկոսների բեռից։ «Հեղափոխական դարաշրջանի» հերթական սցենարի նախապատրաստման նախաշեմին ապատեղեկատվություն տարածողները բոլորին համոզում են սպասել։ Եվ ժողովուրդները սպասում են։ Սպասում են իրենց Մեսիային, որը կասի ում հետ կռվել, ում սպանել, ինչ ջարդել, քանի որ այդ զանգվածները օրգանապես ընդունակ չեն կառուցելու՝ նրանց դա չեն սովորեցրել։ Նրանք պատրաստ են պաշտպանել ցանկացած գործող իշխանությանը, եթե իշխանությունը մշտապես ինչ-որ բան տա նրանց։ Ցանկալի է միանգամից այն ամենը, ինչ նրանք ցանկանում են, և մի բան էլ ավելի, իսկ հետո՝ էլի ինչ-որ բան, որը նրանք դեռ չեն հորինել։ Մի խոսքով, պետք է գա մեկը, ով կգնա այնտեղ, չգիտեմ որտեղ, կբերի այն, չգիտեմ, թե ինչ, և կհաստատի «համընդհանուր բարօրություն» ըստ առանձին վերցրած քաղաքականապես չկողմնորոշվածի (մարգինալ) հասկացության։ Աստծուն նրանք չեն հավատում, բայց աստվածանման հերոսին սպասում են։ Իսկ մինչ այդ բանկերը քշում են նրանց փողոցներ՝ քաոս սերմանելու և հակամարտություններ հրահրելու։
Դրա համար էլ շատ երկրների կառավարությունների ղեկավարության, բարձրագույն իշխանության էշելոններում բոլոր տեղերը ողողված են մարդկանց այս հատուկ ցեղատեսակով, որոնք ստեղծել են բանկային կապիտալները պաշտպանող պաշտոնյաների հզոր պատնեշ։ Նրանք դա անվանել են պետություն, խորամանկորեն ենթարկելով հասարակության շահերը սևեռուն մոլագարությամբ տառապող մարդկանց նեղ կլանին։ Այդ պաշտոնյաներն անվտանգ են ֆինանսիստների համար։ Նրանք երբեք չեն գնա իրենց շահերի դեմ։ Նույնիսկ չեն համարձակվի քննադատել նրանց համացանցի սահմաններից դուրս։ Կարևոր չէ, թե ինչպես են նրանք տեղավորվում շարվածքում դառնալով պատգամավորներ, մարզպետներ, սենատորներ և այլն։ Նրանք սեփական բնակչության սկզբունքային ոչնչացնողներն են։ Զավեշտը կայանում է նրանում, որ հարուստ ծնողներից շատերը, ուղարկելով իրենց երեխաներին արտասահմանում սովորելու, ընդ որում շատ մեծ գումար վճարելով, չեն կասկածում, որ ի դեմս նրանց պատրաստում են իրենց հեղափոխական հաշվեահրդարը։
Կարելի է հարցեր առաջադրել նաև այլ սոցիալական ինստիտուտների։ Ինչո՞ւ է այդքան երկչոտ և անլսելի եկեղեցին, հատկապես, երբ վտանգված են ընտանիքի ավանդական ինստիտուտները, թե ինչո՞ւ գյուղական համայնքները կորցնում են իրենց հավաքական կարծիքը և այլն: Ընդհանուր պատասխանը կլինի հակահասարակական տրամադրությունների ներարկման գերակշռությունը դրամաշնորհների համակարգի միջոցով, այսինքն, ճիշտ հաշվարկված ուժի թուլացում։
Դրամի նշանակությունը։ Այլընտրանքային տարբերակ
Դրամի նշանակությունը՝ ապրանքների միջև փոխանակման իրականացումը, կարող է կատարել ցանկացած պայմանական միջոց։ Նրա պարտականություններն են՝ լինել արժեքի չափանիշ, ապրանքների և ծառայությունների շրջանառության միջոց (փոխանակման)՝ առանց ժամանակային և տարածական սահմանափակումների, լինել հասարակական, պետական և միջպետական դրամավարկային հարաբերությունների կարգավորման միջոց, լինել մարդկանց ու նրանց համայնքների ծրագրերի իրականացման կարգավորող, լինել գանձերի ու ֆոնդերի կուտակման կամ ձևավորման միջոց, և որպես համաշխարհային դրամ՝ համընդհանուր վարկա-վճարային միջոցի դերում և այլն: Այս գործառույթները հսկայական արդյունք են տվել մարդկանց, վիթխարի զարգացում աշխատանքի արտադրողականության աճի միջոցով։ Բայց արդեն առաջարկվել են նոր համարժեք չափորոշիչներ՝ միավոր էներգիայի, ջերմության, կարողությունների, օգտակար ջանքերի, էլեկտրոնային փողի, համակարգչային միավորների և այլն: Ի վերջո, ռեսուրսների արժեքը կարելի է չափել նույնիսկ հացի բոքոններով, գլխավորը ոչ թե նյութական կրիչն է, այլ բոլորի միջև պայմանավորվածությունը։ Հենց որ մենք պայմանավորվենք այն որպես դրամ չընդունել, նա կկորցի իր ուժը։ Դրամի ուժը զուտ սոցիալական է։ Եվ մեծ ջանքեր են անհրաժեշտ մարդկանց կարծիքը պահպանելու համար, թե այդ դրամով կարելի է ինչ-որ բան փոխանակել։ Իսկ դա պահանջում է ստեղծել այդ դրությունը սատարող սոցիալական կառույց, ապահովելով նրան բոլոր «պարտադիր» առանձնահատկություններով՝ բանակ, կառավարություն, տնտեսություն, ոստիկանություն և այլն։
Այսպիսով, ճգնաժամ նշանակում է, որ այդ ճանապարհով ստեղծված սոցիալական կառույցը դադարում է արդյունավետ լինել։ Նախ, այն պատճառով, որ նա չի կատարում իր գործառույթները, և երկրորդ՝ դադարում է սպասարկել բանկերի կողմից ստեղծված հասարակական սուտը։ Նա ամբողջ դրամը մի տեղ է կուտակել։ Եվ պահպանել թոշնող սոցիալական կառույցը հնարավոր է միայն փրկագնի խոստումներով, այսինքն՝ հասարակության դեմ դավադրության ուղղակի հրավերով։ Փրկագնի տարածվածությունը տպավորություն է ստեղծում, որ դա դրամի երկրորդ հիմնական գործառույթն է։ Իսկ ինչպե՞ս վարվել մնացած բոլոր քաղաքատնտեսական, գաղափարական, սոցիալ-հեղափոխական և այլ հայեցակարգերի հետ։ Այս ամենը խաբեությո՞ւն անվանել։
Այստեղ մեզ կարող է օգնել ֆրակտալի հասկացությունը։ Ֆրակտալը շատ հեշտությամբ կհաստատի, որ չնայած լեզուների, դարաշրջանների, մշակույթների և քաղաքակրթությունների տարբերություններին, գործունեության նպատակները, կանոններն ու նորմերն են ձևավորում այն սոցիալական կառուցվածքը, որը կազմում է նրա միջուկը և օգնում այդ գործունեության ծավալմանը բազմաթիվ տարբերակներով։ 1980-ականների վերջին և 1990-ականների սկզբին տեղի ունեցած ԽՍՀՄ փլուզումը և նախկին սոց. երկրների մեծամասնության միանալը կապիտալիստական շուկային օգնեցին հասկանալ այդ ճշմարտությունը, ինչպես նաև հետաձգել ճգնաժամը արևմուտքում՝ նրա բոլոր խնդիրների համար ժամանակավոր լուծում գտնել։ Այնժամ արևմտյան ընկերությունները միանգամից կես միլիարդ նոր սպառողներ ստացան իրենց ապրանքների համար, ինչպես նաև նախկին սոց. Ճամբարում էժան ռեսուրսներ և սեփականություն գնելու հնարավորություն։ Բացի Ռուսաստանի և հարևան երկրների թալանից, արևմուտքի 1990-ականների տնտեսական աճի մեջ զգալի դեր են խաղացել նաև նոր էլեկտրոնային և հաղորդակցական տեխնոլոգիաների զարգացումն ու Արևելյան Ասիայի երկրների աճող շուկան: Սակայն 1998-ի ֆինանսական ճգնաժամը և 2000-ի ինտերնետ ընկերությունների բորսայական փլուզումը ցույց տվեցին այն ժամանակվա տնտեսական մոդելի զարգացման սահմանները:
Բանկերը չեն սիրում ֆրակտալի հասկացությունը, քանի որ այն ներկայի մեջ է մղում պատմությունը։ Ավելին, նա ընդհանրապես այն չի բաժանում բոլոր ժամանակների և դարաշրջանների ընդհանուր շրջանառու փոխակերպումների մրրկաձև սխեմայից։ Վաշխառուական գործողությունների այս մոդելի էությունը չի փոխվում դարերով, թեև ինչ տեսություններ ասես չեն հորիվնել այն պաշտպանելու համար։ Էլ չենք խոսում Մարքսին հատուկ պատվերի մասին՝ ստվերում թաքցնել վաշխառությամբ զբաղվելը, իսկ բոլոր թերությունները բարդել արտադրողների վրա։ Ուստի, սոցիալական հիերարխիայում այս վերջին շերտի դերը դանդաղորեն բարձրանում է, ով այն սալահատակում է բազմաթիվ սերունդների անձնուրաց աշխատանքով:
Բանկերի կողմից ստեղծված սոցիալական կառույցը զսպում է գիտության և գիտական մտքի աճը։ Այն հենվում է շրջանառու սխեմայով աշխատող ագրեսիայի կենսաբանական բնազդի վրա, որը ենթադրում է հեղափոխություններ, վոժդիզմ, իրար հաջորդող կողոպուտներ։ Այս սոցիալական կառուցվածքը պետք է պաշտպանված լինի այն վերացնելու ոտնձգություններից: Իսկ դա նշանակում է զարգացման, կրթության, հետագա աճի արգելք և բարդացում՝ ճգնաժամ հենց հասարակության համար։ Նրան տանում են դեբիլիզացիայի և այֆոնյան աղբում թոշնելու անդունդ։
Բանկային գործունեության առաջարկվող նոր մոդելների շարքում առկա են քաղաքացիական շրջանառու ներդրումային հիմնադրամները, ազատ պետության արտաքին կամ որևէ այլ ուժային կառավարող տարրի միջամտությունից։ Դա թույլ կտա հեռանալ հանրային կառույցի գոյություն ունեցող հիերարխիկ կառուցվածքից և ուղղակի մտնել բնական ռեսուրսներից օգտվելու ոլորտ՝ նման մոտեցման հետագա ընդլայնմամբ մարդկային գործունեության այլ ոլորտներում։ (մանրամասները տես՝ հավելված 5-ում):
Սոցիալական երևույթները որպես նմանության գաղափարի արտադրություն
Ֆինանսական կապիտալիզմի ներկայիս գերիշխող տնտեսական մոդելի շրջանակներում ընթանում են հետևյալ գործընթացները։
Տպագրվում են (կամ թողարկվում են էլեկտրոնային եղանակով) իրական արժեքներով չապահովված դրամի զգալի ծավալներ: Այսինքն՝ կեղծ դրամ է պատրաստվում։ Քանի որ մարդկանց զգալի մասը հասկանում է դա, նրանք շտապում են ազատվել դրանից։ Ավելորդ դրամը կուտակվում է տնտեսական փուչիկներում (արժեթղթեր, չարդարացված թանկարժեք անշարժ գույք), կամ ներմուծվում է այլ երկրների տնտեսություններ, որոնք ստիպված են օգտագործել ուրիշի արժույթներ (գնաճի արտահանում), ինչպես որ կկուն իր ձվերը դնում է այլ թռչունների բնում, որտեղ ձվից դուրս եկած կկվի ձագերը խժռում են խաբված նոր ծնողների հայթայթած ամբողջ սնունդը։
Քանի որ կեղծ դրամը հարկավոր է շտապ ծախսել, դրանք հաճախ ներդրվում են երբեմն կասկածելի և վիրտուալ արժեքներում (գերսպառում, թանկարժեք ապրանքանիշներ, ուռճացված ժամանցի արդյունաբերություն), միայն թե ազատվեն դրանցից։ Այս պայմաններում Երկրի տերերը համարում են, որ պետք է պահպանել գնաճը, աստիճանաբար արժեզրկել դոլարը և այլ պահուստային արժույթները, որպեսզի մարդիկ ավելի մեծ գումարների կարիք ունենան, և կրկին կեղծ դրամ տպագրեն ու ավելի մեծ չափերով։
Տարին տարվա վրա, դրամական մեքենայի համար, այդ հնարքն ավելի ու ավելի վատ է աշխատում՝ օրինաչափ է, որ բորսային փուչիկները պայթում են, անշարժ գույքի գների և անընդհատ սպառման նոր ուղիների հորինումը ունի իր սահմանները, այլ երկրներ աստիճանաբար հրաժարվում են դոլարի օգտագործումից, աճում են պետությունների, ընկերությունների և ամբողջ բնակչության պարտքերը, որոնք թաղված են վարկերի մեջ։ ԱՄՆ-ին և նրա հիմնական դաշնակիցներին անհրաժեշտ է սպասարկել հսկայական արտաքին պարտքը, պահպանել բնակչության սոցիալական ապահովությունը, ինչպես նաև ֆինանսավորել հսկայական արտաքին առևտրային դեֆիցիտը։ Աշխատանքի մեջ է ներգրավվում հզոր ակտիվացուցիչ՝ «ատկատ» (կաշառքի տեսակ)։ Բայց «ատկատ»-ը, բացի կոռուպցիոն բաղադրիչից, չափազանց վտանգավոր կործանարար ռազմավարություն է ցանկացած հասարակության համար։ «Ատկատ»-ի և նրանով հավաքագրված մարդկանց միջոցով, արգելակվում է հասարակության աճը, ուղղորդվում դեպի լճացում և ռիսկային, թուլացնող ուղիներ։
Աշխարհում ընդհանուր հիմարացնող պտուտակախաղ է կազմակերպվել, որը «ատկատ»-ների միջոցով բոլորին ներքաշել է հանցավոր գործունեության մեջ։ Բայց բոլորը պետք է լռեն, որպեսզի չմատնեն ամբողջ ցանցը, որտեղ շարքային մեղսակից են։ Այստեղից տրամաբանորեն առաջանում է իշխանությունը վերցնելու անհրաժեշտությունը, որպեսզի ոչ մի տեղից սպառնալիք չլինի։ Այս, բանկերի կողմից մտցված արժեհամակարգն անպատիժ և բացահայտ ոչնչացնում, սպանում, քայքայում է ամեն ինչ։ Ամեն ինչի արժեզրկումը նրա նպատակն է, ինչպես նաև ընդունված ֆինանսական մոդելի կենսունակության հիմքը: Այսինքն, աշխատանքով ստեղծված ամեն ինչի ոչնչացումը այս մոդելի գոյատևման պայմանն է:
Ակնհայտ է, որ տնտեսությունը կարող է արդյունավետ լինել, երբ այն հիմնված է աշխատանքի, պարտադիր չէ ֆիզիկական, այլև մտավոր, նույնիսկ հոգեվոր ջանքերի վրա։ Դրամը պետք է ապահովված լինի իրական արժեքներով։ Հակառակ դեպքում, նման տնտեսությունը անկենսունակ է։ Բայց հենց սպեկուլյատիվ կապիտալն է դարձել հսկայական թվով մարդկանց հարստացման հիմքը։ Նման վիրտուալ տնտեսությունը չի կարող շարունակել իր գոյությունը։ Դա տնտեսություն է դեպի անդունդ։
Դրամը նաև հաղորդակցական դեր է կատարում։ Հենց նրա առկայությունն է ակտիվացնում շատ փոխազդեցություններ։ Հետևաբար, այս տեսանկյունից, դրամը հավասար ընդհանուր հասանելիություն պետք է ունենա և, հետևաբար, յուրաքանչյուրը պետք է ունենա իր որոշակի նվազագույնը, որպեսզի շփման կամ փոխազդեցության հնարավորություն ունենա։ Բայց ստացվում է, որ դրամի բացակայությունը մարդուն թողնում է մեկուսացման կամ վայրենության մեջ, ինչն անթույլատրելի է հասուն հասարակությանը։ Հենց դրամն է անհատներին տալիս հասարակության մեջ մտնելու և ստեղծագործ կապերը բազմապատկելու անհրաժեշտ հնարավորություններ։ Մարդկանց բարեկեցության նվազագույն մակարդակից զրկելը հավասարազոր է հասարակության մոլախոտերով ծածկվելու ռիսկին։
Հասարակության համար, կարևոր է ընտրություն կատարել դեպի ներդաշնակ գոյատևում։ Եվ այդ ընտրությունը միանշանակ է՝ անհրաժեշտ է նվազեցնել, ընդհուպ մինչև անհետացում, դրամի օգտագործման մակաբույծ ռենտայի բաժինը (բանկային տոկոսներ, շահաբաժիններ և այլն)՝ գումար աշխատելով հասարակության ներդաշնակեցման միջոցով, որտեղ նրա յուրաքանչյուր «տարրը» համարժեք է (բայց ո՛չ հավասար):
Ամբողջի և մասի դիալեկտիկան
Ներկայիս բանկային գործունեության մեջ երևում է սոցիալական առանձին սուբյեկտի ակտիվությունը, որը վխտում է հասարակական հարստության նկուղներում և լափում բոլոր արժեքավորը, նյութականը, բայց չի ցանկանում վերադարձնել հանրությանը իրեն հասանելիք բաժնեմասը։ Նա գործում է հասարակության կողմից որպես անհայտնաբերելի և չճանաչված մակաբույծ վիրուս, որը ներսից խժռում է հասարակական ողջ բարեկեցությունը։ Սա առանձին արտոնյալ դասի հատուկ մոտեցում է, որի շահերը շղարշել են պատկերացումն ընդհանուրի մասին։ Ներկայիս ճգնաժամի գլոբալությունը հանդես է գալիս որպես արտոնյալ դասի շահերի ընդլայնում, և ոչ թե որպես յուրաքանչյուր տարրը հաշվի առնող բազմատարր ամբողջություն։ Բայց և հասարակության մյուս հատվածները, մյուս ինստիտուտները նույնպես մտահոգվում են իրենց շահերի համար և նույնպես մշակում հասարակության իրենց տեսլականը, որում գերիշխելու են հենց իրենք։ Մասնավոր շահերը ստեղծում են իրենց լեզուները, իսկ նրանք ստեղծում են մասնակի իրականության իրենց կերպարը։
Եվ հասարակությունն ի զորու չէ վերացնել վաշխառուական բանկային մոդելի հակամարդկային էությունը։ Արդեն որերորդ անգամ արգելք է հայտարարվում վաշխառուականությանը, բազմաթիվ կրոններ արդեն հազարամյակներ առաջ մերժել են «դրամ աշխատելու» այս ձևը։ Ավելին, այսօր ունենալով զարգացած ֆիզիկական և բնագիտական գիտելիքներ մարդկության գիտական միտքն ի վիճակի չէ պայքարել բնությանը հակասող՝ պատերազմներում և հակամարտություններում սոցիալական դրական էներգիայի ոչնչացման գործընթացի դեմ, որը կարող էր ուղղվել բոլոր հակազդեցությունները մարելուն։
Ինչպես և ինչու է ճգնաժամային իրավիճակ առաջանում միասնական գիտակցության մեջ, ի՞նչ արդյունքներ են բխում այս ճգնաժամային իրավիճակից: Այս ամբողջ բարդ գործընթացը կարելի է պատկերացնել պարզեցված սխեմայի տեսքով՝ շեղվելով միասնականից (ճշմարտությունից), մեկ անգամ սխալ կամ խաբեություն թույլ տալով, մենք հավերժ նրա գերին ենք դառնում։ Եվ արդեն ոչ թե մենք, այլ նա է հրամայում մեզ և տանում իր հետևից որպես կալանավոր։ Մենք հազարամյակներ սխալի գերի ենք։
Խարդախ ֆինանսական մոդելի ընդունումը միանգամից արտացոլվեց նրանից բխող ճնշումներում՝ մշակույթի և կրթության ոլորտի վրա։ Գիտակցման և հոգեվորության մակարդակը անշեղորեն նվազում էր։ Դա հանգեցրեց անվճարունակ անձանց կամ էլ պարզապես ծաղրածուների առաջին շարքեր մղվելուն։ Որպես հետևանք՝ ամբողջ աշխարհում աճում է բռնության, աղքատության և հիվանդացության մակարդակը։ Մոլորակի էկոլոգիան խախտված է արագ հարստացման ձգտումով։ Աճող գործազրկությունը խոսում է ղեկավարության անիրազեկության մասին, որը չի օգտագործում թանկարժեք մարդկային փորձը անհատական և սոցիալական բարիքի համար:
Բնության մեջ կա միայն մեկ էություն, որից բխում են ածանցյալ երևույթներն ու փոխազդեցությունները: Ուստի, օրինաչափ է, որ փոխազդեցության հիմնական հավասարումները հանգեցին միակին։ Դրանով բնությունը անուղղակիորեն հաստատում է բոլոր գործընթացների միասնականությունը, հատկապես միմյանց հանդեպ հարաբերությունների միասնությունը։ Այսինքն, տիեզերքում տարրերի միջև փոխհարաբերությունները հավասարազոր են՝ ինչպես փոքրում, այնպես էլ մեծում: Այստեղից է առաջանում սխալի գինը։ Եթե ճշմարտությունը մեկն է, և չկան երկու մրցակցող ճշմարտություններ, ապա առավել ևս պետք է զգույշ լինել, որպեսզի չանցնել նրա կողքով և սխալ գործել, որը հազարամյակների շտկումներն էլ չեն ուղղի։
Մոդելի հետևանքների հաղթահարումը և ճգնաժամից դուրս գալու ուղին
Բանկերն այժմ իրենցից ներկայացնում են ինստիտուտ, որն անհամաձայնության և անբարյացակամության ներարկումներով ներսից խժռում է հասարակությունը: Միևնույն ժամանակ, նրանք էներգիայով սնում են այն շերտերը, որոնք բանկերի համար հաղորդակցող միջավայրի դեր են կատարում, ապահովելով պայմանների նախապատրաստումը և նպաստում բանկերի հիմնական գործառույթի իրականացմանը՝ թալանին: Միաժամանակ, նրանք ձևավորում են սոցիալական կառուցվածք, որն ապահովում է նրանց գերակայությունը։
Պահանջվում է բանկային գործունեության այլ մոդելի մշակում, այլ սոցիալական սխեմայի ներդրում, բարորակ սոցիալական շերտերին լրացուցիչ սոցիալական էներգիայով օժտող: Պետք է հաղթահարել հասարակական գիտակցության խզումը, արմատախիլ անել ցանկացած ընտրյալություն, արտոնյալություն, անձեռնմխելիություն։ Հասարակությունը պետք է կարողանա պաշտպանել իրեն։ Միասնականության գիտակցումը պետք է լրացվի արդար սոցիալական նորմերի հիմքի վրա ինտեգրատիվ բարձր կազմակերպվածության սոցիալական համայնքների ստեղծման համար մշակված մեթոդաբանությամբ։ Նրանք ունեն սանիտարական կամ բժշկական նորմերի կարգավիճակ ամբողջ տիեզերքի մասշտաբով։
Մտածողության վերլուծականության հետ մեկտեղ պետք է պատվաստել ընդհանրացնելու ունակություն, մասերի ավելի լայն ամբողջականության մեջ «սոսնձման» համար: Կապի հաստատումը գիտակցության ընդլայնման գործընթաց է: Քանի դեռ մարդը չի հասկանում, որ նա բարդ կառույցի կարևոր տարր է, նրա շուրջը կգերակշռի քաոսը։ Նա կփորձի ատամներով պոկել բարիքի իր բաժինը և ի պատասխան ստանալ մյուսների դաժանացումը։ Որքան մարդ ավելի գիտակից է դառնում, այնքան ավելի կարգավորված ու ներդաշնակ է դառնում նրա ներդրումը իր շրջակա աշխարհում։ Ուստի, ինքնավերափոխումը, բայց ամբողջի հետ համահունչ, զարգացած հոգիների անխուսափելի պահանջարկ է հանդիսանում, որոնք հաջող ելք են ապահովում ընդհանուր ճգնաժամային վիճակից։
Բոլոր տեսակի հարաբերությունների միօրինակությունը վկայում է քանակական չափի մասին, որով կարելի է չափել նրանց ներդաշնակությունը ոսկե հատույթի միջոցով։ Համակարգային մոտեցումը ընդգծում է տարրերի միջև հարաբերությունների բարձր արժեքն ու կարևորությունը և հենց տարրերի կազմը։ Այս տեսանկյունից բոլոր տարրերի միջև հարաբերությունները պետք է հավասար լինեն, քանի որ համակարգը կազմելու սկզբունքը չի ընդգծում առանձին մասերի արտոնյալությունը: Կարևոր է օգնել անհատին ընտրություն կատարելու դեպի ներդաշնակ գոյություն: Եվ այդ ընտրությունը միանշանակ է՝ նվազեցնել եսակենտրոնության մասնաբաժինը։
Սոցիոէներգետիկան որպես ճգնաժամից դուրս գալու ուղի
Աշխարհի և կյանքի բոլոր գործընթացների ամենակարևոր հասկացություններից մեկը էներգիայի հասկացությունն է, իսկ մեզ համար և նրա տարատեսակը՝ սոցիալական էներգիան:
Աշխարհը, որում մենք ապրում ենք, ամբողջական Համակարգ է, և նրա յուրաքանչյուր բաղադրիչ պետք է «աշխատի» այդ ամբողջականության համար։ Մարդու աշխարհը «մեծ» Աշխարհի օրգանական մասն է, նա ենթարկվում է նրա օրենքներին, և մարդկության դերը որպես Տիեզերքի ենթահամակարգ չի կարող չպարունակել վերջինիս կայունությունն ու ամբողջականությունը պահպանելու գործառույթը։ Այս գործառույթն իրագործելու համար մարդը պետք է ինչ-որ տեղից էներգիա ստանա, բայց վերցնել այն նա կարող է միայն նույն Տիեզերքից, բնությունից (դրանով իսկ որոշակի քայքայիչ ազդեցություն ունենալով նրա վրա, ավելացնելով նրա էնտրոպիան): Այստեղ առաջանում է կարծեցյալ հակասություն, որը լուծվում է օպտիմալացման ընդունակ բանականության հատկության միջոցով։ Իսկ մարդու համակարգային գործառույթն տիեզերքում իրականացվում է համաշխարհային էնտրոպիայի գործընթացի օպտիմալացման միջոցով։ Մեր աշխարհի հիմքը մաքուր էներգետիկական է: Տիեզերքը մարդու կյանքի համար պիտանի է դարձնում հենց էներգիայի կենտրոնացման համապատասխան մակարդակը։ Աշխարհի մեզ սովոր կառուցվածքը կախված է այդ մակարդակից։
Մենք շարունակ կուտակում և ծախսում ենք մեր սոցիալական էներգիան, որն օժանդակում է մեր աշխատանքային գործունեությանը և սոցիալական շփումներին։ Սոցիալական համակարգերն իրենք կարող են նպաստել մեր աշխատանքի ավելի կամ պակաս արդյունավետությանը, նախադրյալներ ստեղծել հասարակությանը օգտակար վերադարձման գործակցի մեծ կամ փոքր լինելու համար: Ու սոցիալական համակարգերը, ավելի ճիշտ՝ նրանց սոցիալական կառույցները, կարելի է տարբերակել հասարակության մեջ շրջանառվող սոցիալական էներգիայի էներգատարության և բաշխման արդյունավետության աստիճանով։
Կասկած չկա, որ համաշխարհային տնտեսական ճգնաժամի և պետությունների, որպես սոցիալական համակարգեր, դիմակայության մեջ, կհաղթի նա, ում սոցիալական համակարգն ավելի արդյունավետ է (ունենալով բարոյականության նորմերի տեսքով որոշակի սահմանափակող չափանիշներ և այլ գնահատականներ)։ Ավելի արդյունավետն այն համակարգն է, որն արտադրանքի մեկ միավորի կամ կատարված գործողության վրա պակաս էներգիա է ծախսում։
Յուրաքանչյուր կենդանի օրգանիզմ իր գոյատևման համար էներգիայի կարիք ունի։ Նա իր միջով անցկացնում է նրա անընդհատ հոսքը։ Այդ հոսքը կարող է լինել ավել կամ պակաս, սննդից ու ակտիվությունից կախված, բայց միջին հաշվով միշտ մնում է հաստատուն յուրաքանչյուր տեսակի համար։ Օրգանիզմը ներկայանում է որպես էներգիայի փոխակերպիչ, որի մեջ էներգիայի մի տեսակը վերածվում է այլ տեսակների։ Այդ հոսքը կապված է ոչ միայն էներգիայի ձևի ուղղակի փոփոխության, այլ շարժման տեսակների մեկ գործունեությունից մյուսին անցման հետ: Իսկ ամեն գործունեություն իր ուրույն նշանակությունն ունի հասարակության համար։ Օրինակ, մարդու մարմինը վերամշակում է սննդի քիմիական էներգիան մարմնի շարժման մեխանիկական էներգիայի, իսկ սոցիո ոլորտում, օգտագործելով քիմիական էներգիան նույնիսկ ավելի բծախնդիր ու նպատակասլաց շարժումներ են կատարվում։
Կյանքի էվոլյուցիան ընթանում է ինչպես բոլոր մասշտաբային դինամիկ բնութագրերի աճի ուղղությամբ (բաբախման չափ, բաբախման զանգված և այլն), այնպես էլ էներգիայի և տեղեկատվության փոխակերպումների տիրույթում: Եվ մարդու էներգետիկան այս գործընթացում կարևոր դեր է խաղում: Ակնհայտ է, որ օրգանիզմների հզորությունը էվոլյուցիայի ընթացքում աճել է։ Բավական է պարզապես համեմատել բջջային օրգանիզմների, բույսերի և կենդանիների էներգետիկան։ Այս միտումը նկատելի է նաև սոցիալական կազմավորումների էվոլյուցիայի ընթացքում։ Բայց հզորությունն ինքնին էվոլյուցիայի ճշգրիտ չափանիշը չէ։ Ավելի հատկանշական է մարմնի տեսակարար հզորությունը՝ հզորությունը հարաբերված միավոր զանգվածին: Այս չափանիշով կարելի է համեմատել էվոլյուցիայի տարբեր փուլերում առաջացած միևնույն զանգվածի օրգանիզմները: Եթե վերցնենք ծառը, կոկորդիլոսը և նույն զանգվածի մարդուն, ապա տեսակարար հզորությունը ծառի մոտ կլինի ամենացածրը, ապա կոկորդիլոսինը, և վերևում այդ ցուցանիշով մարդն է: Եվ այստեղ արդեն ակնհայտ է էվոլյուցիայի միտումը՝ ավելացնել կենսազանգվածի միավորին բաժին ընկնող էներգետիկ կարողության թողունակությունը:
Այս չափանիշով կարելի է դիտարկել նաև սոցիալական համակարգ օրգանիզմները։ Աճում է մոլորակի մարդկանց ընդհանուր զանգվածը և աճում է նրանց համախառն տեխնո ոլորտը (սոցիալական շարժման մեջ ներգրավված պահպանողական նյութը): Բայց ոչ միայն այս ցուցանիշն է մեծանում։ Ավելանում է սոցիում-օրգանիզմների էներգազինվածությունը, այնպես որ, եթե ԱՄՆ-ի էներգահամակարգի հզորությունը բաժանենք այդ սոցիումի ընդհանուր զանգվածին և այդ չափանիշով համեմատեք Հնդկաստանի հետ, պարզ կլինի, որ ԱՄՆ-ը գտնվում են ավելի բարձր էվոլյուցիոն մակարդակում: Աճում է պարզապես ոչ թե սոցիումների ընդհանուր հզորությունը, աճում է հասարակության յուրաքանչյուր անդամի էներգիայի սպառման տեսակարար հզորությունը։ Եվ դա սոցիալական համակարգերի էվոլյուցիայի օբյեկտիվ չափանիշներից մեկն է (էվոլյուցիա ասելով այստեղ նկատի ունենք միայն էներգազինվածությունը)։ Կենդանի օրգանիզմները պահպանողական օբյեկտների շրջանում այս ցուցանիշով մրցակիցներ չունեն։ Ավելին, կենդանի օրգանիզմները այս ցուցանիշով մրցակիցներ չունեն նաև տիեզերական օբյեկտների ու համակարգերի աշխարհում, այն ավելի բարձր է մարդու, քան աստղերի ու գալակտիկաների մոտ:
Որպեսզի զգանք, թե ինչքանով են կենդանի օրգանիզմներն այս ցուցանիշով հեռացել էվոլյուցիոն առումով պահպանողական և նույնիսկ ֆիզիկական աշխարհից, համեմատենք մարդու և արևի տեսակարար հզորությունները։
Արևի լուսարձակումը հավասար է 4x1033 էրգ/վրկ: Այն ինտեգրալ է ծավալով, այլ ոչ թե մակերևույթով: Չէ որ, թեկուզ էներգիան արտանետվել է մակերեսից, այն արտադրվում է նրա ամբողջ զանգվածով։
Մարդը օրական սպառում է միջինը 2000 կկալ: Եթե նա անկողնային ռեժիմում է և նրա ամբողջ էներգիան ծախսվում է ջերմության արտադրության համար, ապա նրան կբավականացնի օրական մոտ 1000 կկալ (106 կալ): Օրվա մեջ մոտ 105 վայրկյան է: Հետևաբար, սննդի էներգիան, որը, ի վերջո, գրեթե ամբողջապես փոխարկվում է ջերմության, պետք է հեռանա ճառագայթման միջոցով։ Վայրկյանում մարդու մարմինը անկողնում կճառագայթի մոտ 10 կալորիա (106/105)։ 1 կալ = 4 х 107 էրգ։ Հետևաբար, մարմինը կճառագայթի 4 х 108 էրգ/վրկ: Հենց սա, պատկերավոր ասած, մարդու մարմնի «լուսարձակումն» է։ Անկասկած, դա բազմապատիկ անգամ ավելի քիչ է, քան արևի լույսը։ Բայց եթե որոշենք ինտեգրալ տեսակարար լուսավորությունը՝ մարմնի միավոր զանգվածին ընկնող էներգիայի քանակը, որը ճառագայթվում է մեկ վայրկյանում արևի և մարդու համար, ապա հաշվարկները ցույց են տալիս հետևյալը։
Մարդը կշռում է մոտ 100 կգ = 105 գ: Արևի զանգվածը 1033 գ։ Բաժանենք արևի և մարդու էներգիայի հոսքը (լուսարձակումը) իրենց զանգվածների վրա, որպեսզի ստանանք 1 գ-ին ընկնող էներգիայի տեսակարար արտադրությունը։ Ստանում ենք՝ արևի համար Pp ≈ 1 էրգ/վրկ.գ, մարդու համար Pp ≈ 4 х 103 էրգ/վրկ.գ: Այսպիսով, մարդու տեսակարար հզորությունը 4000 անգամ ավելի է, քան արևինը: Եվ դա անկողնային հիվանդի համար։ Առողջ, ակտիվ մարդու համար այս հարաբերակցությունը կարող է լինել 10 հազար անգամ ավելի բարձր:
Բայց ավելի հետաքրքիր է այս ցուցանիշով համեմատել մարդու մարմինն ու ներքին այրման շարժիչը: Չմանրամասնելով՝ կարելի է նշել, որ ներքին այրման շարժիչի տեսակարար հզորությունը մարդու մարմնից բազմապատիկ անգամ բարձր է։ Կարելի է արդյոք դրա հիման վրա եզրակացնել, որ էվոլյուցիոն առումով այդ երկաթյա մեխանիզմը բարձր է մարդուց։ Իհարկե՝ ոչ։
Բայց եթե շարժիչը դիտարկենք որպես տեխնո ոլորտի մաս, որպես սոցիալական զարգացման որոշակի տարր, ապա մեքենայում գտնվող մարդը սոցիումի որոշակի ամբողջական տարր է, և նրա ընդհանուր հզորությունը ձևավորվում է կենսաբանական ու տեխնիկական բաղադրիչներից: Ակնհայտ է, որ այդ բոլոր շարժիչներն ու էլեկտրակայանները սոցիալական կյանքից դուրս ընդհանրապես չեն կարող աշխատել և որևէ մեկին պետք չեն:
Մարդն այլևս կենդանի չէ: Նա սոցիալական տարր է, սոցիումի յուրատեսակ բջիջ։ Իսկ սոցիումը ներառում է՝ հասարակություն (մարդ), ընտելացված կենսոլորտ (ընտանի կենդանիներ և մշակելի բույսեր), տեխնո ոլորտ (պահպանողական միջավայր, որը ծառայում է մարդուն) և էկո ոլորտ (փոխակերպված բնական միջավայր): Ուրեմն, մարդը մեքենայի մեջ՝ զարգացած սոցիո ոլորտի որոշակի տարր է։ Եվ նրան հարկավոր է դիտարկել մեքենայի մեջ մեքենայի բնութագրերի հետ միասին (իսկ ընդհանրապես, բոլոր տեխնիկական միջոցների հետ, որոնք ղեկավարում է առանձին մարդը)։ Եվ այդ պայմանական կենտավրոսը, տեսակարար հզորության ընդհանուր ցուցանիշով, էվոլյուցիոն արահետով բավականին առաջ է ընթանացել, քան նրա հեռավոր նախնին նախնադարյան հասարակությունից։
Ըստ էներգետիկ հոսքի խտության միավոր զանգվածի և միավոր ժամանակում մարդը և նրա հանճարով ստեղծած մեքենաները բազմապատիկ անգամ ավելի արդյունավետ են, քան աստղերը։ Իսկ հաշվի առնելով, որ արևի խտությունը միջին հաշվով մոտ է ջրի խտությանը, ինչը, համապատասխանաբար, հավասար է մարդու մարմնի խտությանը, էներգիայի տեսակարար հոսքը բարձր է ոչ միայն ժամանակի և զանգվածի միավորում, այլև գումարային՝ տարածության ծավալի միավորում:
Այսպիսով, մարդը (ինչպես և նմանատիպ կենդանին) իր միջին էներգետիկ պարամետրերով էվոլյուցիոն աստիճանի վրա շատ ավելի բարձր է կանգնած, քան ցանկացած աստղ: Մարդը տիրապետում է էներգիայի փոխակերպման ավելի բարձր ներուժի։ Այդ անսպասելի արդյունքին կարելի է բացատրություն գտնել, եթե ընդունենք, որ տիեզերքի էվոլյուցիան ուղղված է տեսակարար հզորության ավելացմանը ոչ միայն էներգիայի ոլորտում, այլև միավոր զանգվածում տեղեկատվական հոսքերի համար թողունակության կարողության: Դրանից շատ բան է բխում՝ մեր տեղը և Համակարգի համար մեր անհրաժեշտությունը հասկանալու համար։
Գոյություն ունի նաև այլ մասշտաբային-էներգետիկ ցուցանիշ՝ էներգետիկ փոխակերպումների մասշտաբային «խորություն»։ Եթե հաշվի առնենք, որ մարդու օրգանիզմը իր էներգիան ստանում է մոլեկուլային մակարդակից, իսկ ցուցաբերում մակրո մակարդակում շարժման և կատարվող աշխատանքի տեսքով, ապա կարելի է հանգել այն եզրակացության, որ կյանքի էվոլյուցիան գնում է մակարդակների միջև, էներգետիկ հոսքի հզորացման ուղղությամբ, բոլոր տեսակի էներգետիկ փոխակերպումների ավելացմանը։
Սոցիոէներգետիկա՝ նոր սոցիալական գիտություն
Մարդու էներգատարությունը հսկայական է։ Նրա բոլոր մտահղացումներն էներգետիկ սնուցման իրապես անսպառ կարողություններ ունեն։ Իսկ որքանո՞վ ռացիոնալ, խելամիտ է ծախսվում այդ հարստությունը։
Մենք հիանում ենք Ճարտարապետության գլուխգործոցներով՝ լինեն դրանք միջնադարյան տաճարներ, թե ժամանակակից հրաշք կառույցներ։ Մտնելով կառույցի այդ աներևակայելի բարձունքները, օգտվելով արագընթաց վերելակներից, մենք զարմանում ենք Ճարտարապետության և ճարտարագիտական ստեղծագործության անսպառ կարողությամբ, որոնք, թվում է թե, անցել են հնարավորի սահմանները։ Իսկ չէ որ այդ բոլոր ձեռքբերումները ենթադրում են սոցիալական կազմակերպության նույնպիսի բարձր մակարդակ, որի դեպքում անհեթեթություն կլինի կռունկավարի գալուն կամ անհրաժեշտ շինանյութերի մատակարարմանը սպասելը։ Ինչո՞ւ մենք չենք զբաղվում նման գլուխգործոցների մշակմամբ ու կառուցմամբ սոցիալական տարածքում, սոցիալական շինարարության մեջ: Ինչո՞ւ կյանքի ժամանակակից սոցիալական կազմակերպությունը ավելի շատ նմանվում է դիտավորյալ քաոսացման, քան կենցաղային խնդիրների կայուն ընթացիկ լուծմանը: Ինչո՞ւ մենք պետք է հաճոյանանք և համաձայնենք վաճառողների, տաքսու վարորդների, հարևանների հետ, պայմանավորվենք տարատեսակ մանր ու մեծ պաշտոնյաների հետ, և անմիջապես ներգրավենք պայմանավորվածությունների կատարման երաշխավորներին՝ մինչև վերջ կասկածելով նրանց նրբանկատության և ազնվության մեջ։ Կարո՞ղ է նման պայմաններում որևէ գլուխգործոց ստեղծվել ցանկացած ոլորտում, եթե այդ գլուխգործոցն արարողները վստահ չեն, որ պատվիրված նյութերը ժամանակին կբերեն, կամ անհրաժեշտ նախապատրաստական աշխատանքները չեն դադարի որևէ մեկի քմահաճույքով:
Երկիրը զարգանում է միայն այնպիսի սոցիալական մթնոլորտում և նրան ուղեկցող սոցիալական կառուցվածքում, որը կսահմանի թույլատրելի սոցիալական նորմեր, դրանց խախտումների համար խիստ պատժամիջոցներ, կամ ընդհանրապես անհավատալի կդարձնի սոցիալական նորմերի խախտումը: Հենց այդպիսի սոցիալական կառույցներն են հաջողություններ ապահովում ֆուտբոլում, ավիացիայում, արտադրությունում, էլ չենք խոսում բանակի ու պատերազմի մասին։ Միջազգային կորպորացիաները հաջողության են հասնում այնպիսի խիստ կարգապահական մթնոլորտի միջոցով, որտեղ ստորաբաժանումները համակարգվում ու համագործակցում են շատ ավելի ճշգրիտ, քան գնդակի փոխանցումը ֆուտբոլում:
Համեմատելով սոցիալական օրգանիզմը մարդու առողջ օրգանիզմի հետ՝ կարելի է նախանձել առանց բացառության բոլոր օրգանների բացարձակ դինամիկ ներդաշնակությանը, օրգանիզմի բոլոր ենթահամակարգերի կառուցվածքի և գործառույթների լիակատար համակարգվածությանը։ Այդպիսի վիճակը արդյունք է մարմնի և արտաքին միջավայրի հարաբերությունների ամբողջ նախապատմության։ Օրգանիզմը մասնագիտացված բջիջների (օրգանների կամ համակարգերի) համագործակցություն է, որոնք «աշխատում են» միմյանց համար, օգնում են միմյանց և համատեղ արձագանքում արտաքին ու ներքին միջավայրին: Ընդ որում, յուրաքանչյուր օրգան կամ համակարգ (նրանց ենթամակարդակները), բնութագրվում է ընդունվող էներգիայի մոտավորապես հավասար հոսքով և մասնակցությամբ մարմնի ու արտաքին միջավայրի համակարգում։ Եթե հիվանդանում է օրգաններից մեկը, ապա նրա աշխատանքն իր վրա է վերցնում մյուսը։
Թե օրգանիզմը, թե հասարակությունը տնտեսական առումով էներգիայի անվերջանալի համաշխարհային հոսքեր են, որոնք փոխկապակցված են։ Այդ տեսանկյունից մարդու առողջությունը և տնտեսության առողջությունը փոխկապակցված են։ Ցուցանիշների անհավասարակշռությունը հանգեցնում է օրգանների հիվանդության ու վատթարացնում հասարակության ռիթմիկությունը: Եվ այնտեղ և այստեղ գործընթացների ներդաշնակեցումը անխափան գործունեության հիմնական պայմանն է։ Իսկ ներդաշնակեցումը որոշակի ցուցանիշների օպտիմալության մեջ է։
Հենց ռացիոնալացումը, արտադրության և հանրային կյանքի միասնականացումը կյանքի բարձր մակարդակ ապահովեցին բազմամիլիոնանոց զանգվածներին, որից բնակչության մեծամասնությունը զրկված էր դարերով։ Հասարակություն – մեքենայի և նրան լիովին հարմարված աշխատավորի շնորհիվ, մարդու գոյատևման արժանի պայմաններ են ստեղծված։
Կյանքի գործընթացների ռացիոնալացումը չի խանգարում հուզական աշխարհի պահպանմանը։ Նա ամենևին չի ստերիլացնում առողջ զգացմունքներն ու հարաբերությունները։ Անմիջական, ինքնաբուխ ռեակցիաները մշակույթի հսկայական արժեք են, նրանց անկանխատեսելիությունը մարդկանց հարաբերություններում մտցնում է մշտական իմպրովիզացիա, նոր զգացմունքների, տպավորությունների, գաղափարների կենդանի աղբյուր: Այժմ դա տեղի է ունենում ավելի բարձր մակարդակում, քան տեխնիկապես թերզարգացած հասարակություններում։ Իսկ զանգվածների հոգեբանությունը պետք է փոխել ոչ թե զոմբիացնող հեռուստաարկղով, այլ համաշխարհային մշակույթին նրանց հաղորդակցելով: Այդ նմուշների վրա դաստիարակված զանգվածները կձևավորեն մարդու բարձրագույն տեսակը։ Իսկ նյութական արժեքները, որոնք կստեղծվեն արդյունքում, կհարստացնեն մեր շրջապատը։ Նման պայմանների ստեղծմանը հենց պետք է նպաստի սոցիալական նոր գիտությունը՝ սոցիոէներգետիկան։
Նպատակը մնում է մարդու ստեղծագործական էության խթանումը։ Իսկական ստեղծագործությունը պահանջում է երկար հասունացում և չպետք է ծանրաբեռնված լինի մանր կենցաղային թյուրիմացություններով։ Տիեզերական օբյեկտ ստեղծողը չպետք է մտածի, թե որտեղ է աղբը թափելու: Հասարակական կյանքի կազմակերպումը չափազանց բարդ է և միշտ չէ, որ ենթակա է ողջամիտ վերահսկողության։ Սակայն, այնուամենայնիվ, հասարակության խնդիրն է ստեղծել աշխարհ, որտեղ ամեն ինչ վերահսկվում է մտքով, ոչ թե՝ շահույթով։
Սոցիումի զարգացումը հիմնված է տիեզերական օրենքների և մարդուն որպես կենդանի բնության իրավահավասար անդամ ընդունելու վրա։ Հասարակությունների գոյատևմանը նպաստում է ոչ այնքան տնտեսական բովանդակության ձևը, այլ իմաստները, գաղափարները, որոնք մեզ կամ էներգիա են տալիս, կամ խլում։ Հենց էներգիան է որոշիչ գործոն կյանքի ամբողջ բազմազանության համար, և դա չհասկանալը լուրջ բացթողում կլիներ։
Սուբյեկտիվ և սոցիալական աշխարհների զարգացումը հիմնված է որոշակի նորմերի ու կանոնների վրա, որոնք ենթակա են երեք հիմնական օրենքների։ Առաջինը, դա էներգիայի պահպանման և փոխակերպման օրենքն է։ Քանի որ աշխարհում ամեն ինչ կազմված է էներգիայից, նշանակում է, որ ոչ միայն բնական ռեսուրսները, այլ նաև բոլոր մյուսները, այդ թվում՝ մտավոր, հոգեվոր և նույնիսկ մեր մտքերն ու մտադրությունները իրենցից տարբեր տեսակի արտադրող կամ կառավարող էներգիաներ են ներկայացնում։ Այդ էներգիաները կարող են փոխակերպվել ու անցնել մի տեսակից մյուսը, այդ թվում՝ սուբյեկտիվ աշխարհից նյութական և ետ:
Երկրորդը օբյեկտիվ և սուբյեկտիվ աշխարհում բոլոր անձանց ազատ կամարտահայտության օրենքն է, որը կանխորոշող ծրագրից որոշակի սահմաններում շեղման հնարավորություն է նախատեսում (բացակի օրենք)։ Այս օրենքը արտադրող և կառավարող էներգիաների հետ ստեղծագործական աշխատանքի հնարավորություն է տալիս, կախված սուբյեկտի գիտակցության մակարդակից, լինեն դրանք տարրական մասնիկներ կամ բարձր զարգացած մտածող էակներ։
Երրորդը, դա պատճառահետևանքային կապերի օրենք է, որը կանոնակարգում է արտադրող և կառավարող էներգիաների փոխակերպման գործընթացում իրադարձությունների զարգացման փոխկապակցված հաջորդականությունը: Այն ապահովում է նյութական աշխարհի ձևավորման և կյանքի գործընթացների կառավարման գործողությունների տրամաբանական հաջորդականությունը: Դա հատուցման օրենքն է։ Որպեսզի մտադրությունների, գործողությունների կամ արարքների ցանկացած նախաձեռնող, փաստացի կամ մտավոր, կարողանա ինքն իր վրա զգալ նախաձեռնությունների արդյունքները: Այս երեք օրենքների վրա էլ հիմնված է հասարակական կյանքի սոցիոէներգետիկան։
Համաշխարհային սոցիո ոլորտի ընդհանուր էներգիան մարդկության սեփականությունն է։ Եվ իդեալական կառավարման խնդիրը նրանում է, որպեսզի այն առավելագույնս օգտագործվի ի շահ բոլոր մարդկանց։ Սոցիալական օրգանիզմի էներգիայի վերաբաշխման յուրահատկությունը հանգեցնում է այն բանին, որ կամ էներգիան է հասարակությանը կենտրոնացնում դեպի դինամիկ ներդաշնակություն կամ աններդաշնակում է նրան։
Յուրաքանչյուր առանձին երկրի (սոցիալական համակարգի) էներգետիկ ներուժը հասարակության ազգային ժառանգությունն է (հարստությունը) և ներառում է հետևյալ ընթացիկ ու պոտենցիալ էներգետիկ հնարավորությունները՝
1) բնական էներգետիկ պոտենցիալը, որն իրենից ներկայացնում է կենսոլորտի էներգետիկ ներուժի մի մասը, որը չի ներառվում տնտեսական ներուժի մեջ (օրինակ՝ արեգակնային ճառագայթման տեղական ինտենսիվությունը),
2) բնառեսուրսային էներգետիկ ներուժը, որն իր մեջ ներառում է տնտեսության էներգիաների աղբյուրները,
3) մարդու կենսագործունեության բոլոր ոլորտներում նյութական մշակութային արժեքները ներառող տնտեսական ներուժը,
4) սոցիալական միջավայրի ֆիզիկական և մասնագիտական կարողությունները ներառող աշխատանքային ներուժը,
5) ստեղծագործական ներուժը, որը բնութագրում է ազգի հոգեվոր մշակույթի էներգետիկան, հասարակության այն հատվածի, որը զբաղվում է ստեղծագործական, հոգեվոր ու մտավոր աշխատանքով, ինչպես նաև հոգեվոր մշակույթի կուտակած ներուժը:
Բնական և սոցիալական հարստության միասնությունը, որը բնութագրում է հասարակության պոտենցիալ հնարավորությունները, երկրի սոցիո ոլորտի ինտեգրված ազգային ժառանգությունն է (հարստությունը)։ Որպես սոցիալ-տնտեսական և հոգեվոր զարգացման վերջնական նպատակ, պետք է դիտարկել ազգային հարստության կայուն աճի ապահովումը, որը տալիս է էներգիայի կայուն աճ:
Խնդիրները, որոնք իր առջև դնում է սոցիոէներգետիկան, բացառապես վերաբերում են սոցիալական (աշխատանքային և ստեղծագործական) էներգիայի օպտիմալացման հնարավորություններին՝ հանուն հասարակության բարօրության: Անհրաժեշտ սոցիալական էներգիայից զրկելը հանգեցնում է երբեմնի կենսունակ համայնքների քայքայմանը։ Մարդկանց մեջ առաջանում է անտարբերություն, իրենց իդեալներից և արժեքներից հրաժարում, կորում է հավատը իրեն և մարդկանց նկատմամբ։ Իսկ երբ անտարբերությունը վրա է հասնում ոչ միայն մարդուն, այլև էթնոսին, ապա տեղի է ունենում համակարգի փլուզում։ Հասարակությունն անհետանում է։
Շարժումը դեպի իդեալականը որպես նոր քաղաքակրթական նախագիծ
Հանրային համակարգի արդյունավետությունը գնահատվում է էներգիայի օգտակար գործողության գործակցով (ՕԳԳ), որը նշանակում է հասարակության համար օգտակար գործողության չափ, ինչը պարունակվում է էներգիայի միավորի մեջ: Նրան կարելի է հակադրել հակադարձ սպառման գործակիցը (ՍԳ)՝ անձնական նպատակներով սպառված էներգիայի մեծությունը, որը հասարակության վրա դրական ազդեցության մեջ չի արտահայտվել։ Տվյալ համակարգի համար էներգիայի անվերադարձ կորուստը կոչվում է դիսսիպացիա (փոշիացում): Համակարգը զարգանում է, երբ դրական էներգիան գերազանցում է բացասականը, այդ թվում դիսսիպացիան։
Սոցիոէներգետիկ ուսումնասիրությունների ժամանակ կբացահայտվեն հասարակությանը բացարձակապես ոչ անհրաժեշտ կառույցներ, որոնց ՕԳԳ հավասար է զրոյի, եթե ոչ ավելի վատ: ՕԳԳ-ն որոշակիություն է մտցնում համակարգ, բացահայտում, թե ով ով է՝ ոչնչացնող կամ արարիչ: Յուրաքանչյուր սոցիալական ոլորտի և նույնիսկ յուրաքանչյուր մարդու համար, կարելի է հաշվարկել իր արդյունավետությունը։
Իդեալ և բնության բոլոր շարժումներին ուղեկցող կողմնակի նպատակ է հանդիսանում «Աստվածային Ոսկե հատույթը»։ Նրա «զարմանալի», «առեղծվածային», «խորհրդավոր» դրսևորումների հետևում թաքնված է էներգաօպտիմալության և «հակադրությունների» ներդաշնակության ներքին փոխկապակցվածությունը, որն ապահովում է բոլոր հիմնական փուլերի «ռեզոնանսը»՝ տիեզերական, բնական, սոցիալական, ֆիզիոլոգիական, հոգեբանական և այլն։ Խուսափել նրանից հնարավոր չէ և նա պետք է դառնա մեր նպատակը։
Սոցիալական համակարգերի նախագծման ժամանակ անհրաժեշտ է հաշվի առնել «ոսկե» հատույթները սոցիալական ցիկլերի ժամանակային, թվային և ծավալային կառույցներում, ինչը թույլ կտա առավելագույնս մոտենալ հասարակության բնական էվոլյուցիային: Այս իդեալը ներթափանցում է մարդու բոլոր գործողությունները, թեև չի գիտակցվում նրա կողմից: Նույնիսկ դաժան արարքներում կարելի է տեսնել այդ հարաբերությունների խաղը, որոնք հանգեցրել են բարբարոսության։ Իսկ վերջինը վերացվում է դեպի ամբողջականություն բարձրանալով, որտեղ մրցակցող իդեալները գտնում են իրենց ներդաշնակ լուծումը։
Բնության համակարգերի կառուցվածքային ներդաշնակությունը, նրանց ներքին կառուցվածքի ներդաշնակությունը ենթարկվում է հստակ մաթեմատիկական օրենքի։ Աշխարհը, ընդհանուր առմամբ, ներկայանում է որպես Ալիք։ Իրականում գոյություն ունեցող բոլոր իրերը, շրջապատող աշխարհի բոլոր համակարգերի բազմազանությունը իրենցից Ալիք են ներկայացնում՝ սուբստրատի (հիմք, սննդատու միջավայր) կառուցվածքային ռեզոնանս, որից նրանք ձևավորված են որպես միասնության ներսում հակադրությունների ինտերֆերենցիա: Այստեղից հետևում են մի շարք եզրակացություններ՝
1. Մարդը, որպես բնության մաս, նրա մարմնի համամասնությունները, սրտի և ուղեղի ռիթմերը, հասունացման փուլերը, նրա կյանքի փուլերը ենթակա են օրինաչափությունների և բերվում են միայն մեկ թվի՝ 1,618 - ոսկե միջին:
2. Աշխարհի ընկալումը մարդու կողմից, նրա ներքին կյանքը կազմող բոլոր գործընթացները և արտաքին աշխարհի գործընթացները ձևավորում են անվերջ բարդ համակարգ, որում հայտնաբերվում են օրենքներ, որոնցով ապրում է մարդը, բնությունը և հասարակությունը։
3. Մշակույթի համար բնորոշ է հենվելը սահմանագծին, որը բաժանում է ժողովրդավարական կարգն ու մարդկանց վրա օպտիմալ, ներդաշնակ, կայուն ազդեցության անհրաժեշտությունները։
4. Հազարամյակներ շարունակ էմպիրիկ սոցիալ-մշակութային նորմերով որոշվել է ոսկե միջինը մարդու ազատության, ստրկացվածության և նրա վարքագծի միջև։ Այդ սահմանագիծը ոսկե հատույթն է, և այդ մաթեմատիկական համեմատությունն ընկած է մարդկանց վարքագծի ու բոլոր ծեսերի հիմքում:
5. Այս փաստը թույլ է տալիս պնդել ինքնակազմակերպման բնական և հասարակական գործընթացների միասնությունը։
6. Ոսկե հատույթը գործում է երաժշտության, ծեսերի, տեսողական շարքի, և այլնի միջոցով: Մարդու ամբողջ վարքագիծը անցնում է որոշակի շրջանակներում, նրա գործողությունները չեն կարող լինել քաոսային, մարդը հետևում է ծրագրի, որը օպտիմալ է ցանկացած բարդ համակարգերի գործունեության համար։
Սոցիալական համակարգի օպտիմալացում նշանակում է բերել այն «լավագույն» տեսքի, որը նկարագրվում է ոսկե հատույթի պարամետրերով։ Ոսկե հատույթին դիմելը հարաբերակցվում է գիտելիքների ու մշակույթի առաջընթացի դարերի հետ, նշանավորում Վերածննդի՝ գիտության և մարդկային հանճարի զարթոնքի ծաղկման դարաշրջանը։ Ոսկե հատույթը մարդկությանը դուրս է բերել նույնիսկ մահամերձ վիճակից՝ բարձրացնելով նրան դեպի քաղաքակրթության լույսը։
Պահանջվում է ցանկացած սոցիալական գործողության մտահղացումը՝ ակունքը տեսնելու և սոցիալական իրականությունը ձևավորող նախագծերի իրագործումը վերահսկելու կարողություն, ի հայտ բերելու նրանց անհամապատասխանությունները հասարակության կատարյալ ծրագրերին։ Չկան ոչ մի իզմեր, ոչ մի «սոցիալական տեսություն», բացի մարդկային էներգիայի օվկիանոսից, որը դինամիկ կերպով բաբախում է ոսկե հատույթի շուրջ:
Դիտարկելով իրը, մենք փնտրում ենք նրա ճիշտ հակադիրը։ Գտնելով, մենք հայտնաբերում ենք նրանց երկուսի համար ընդհանուր ձևաչափ, որում նրանք անբաժան են, թեև հակադիր, որպես ամբողջի փոխլրացնող մասեր։ Հետո փորձում ենք հաստատել այն հարաբերությունը նրանց միջև, որն առավելագույնս հավասարակշռում է նրանց։ Արդեն Պլատոնից հայտնի է, որ «անհնար է երկու բան կատարյալ կերպով միացնել առանց երրորդի, քանի որ նրանց միջև պետք է կապ առաջանա, որը կկապի նրանց։ Եվ լավագույն ձևով դա կարող է կատարել համեմատությունը՝ դա կապերից լավագույնն է, որը կապվողին և ինքն իրեն դարձնում է մեկ ամբողջ» (Տիմեոսի երկխոսություն): Այս հարաբերությունը արտահայտվում է ոսկե հատույթով։ Այս ամբողջականության մեջ իրը խաղաղված է իր հակադարձի հետ: Բայց այն հազարավոր թելերով կապված է բոլոր այլ բաների հետ, և հարկավոր է այդ առաջին ամբողջականությունը տեղավորել հաջորդ ամբողջականության մեջ, որտեղ նույնպես կհասնի ինքնակարգավորման։ Այստեղ ուղղակի զուգահեռ է անցկացվում երկու առանձին ֆրակտալների փոխազդեցության գաղափարի հետ, երբ զուգահեռաբար դրանք կապված են մյուսների հետ, բայց միասին ձևավորում են ամբողջի, խմբի ընդհանուր կապը։
Առաջին հակադրությունների սինթեզից հետո հաջորդ փուլը ներառում է արդեն կայացած սինթեզի հակառակ երևույթի հայտնաբերումը, դրանք ավելի լայն, երկու ձևաչափերը տեղավորող ֆորմատում, այնուհետև գտնել նրանց երկուսին առավելագույնս խաղաղեցնող հարաբերությունները: Այսինքն, կրկին ոսկե միջինը: Այդպես, յուրաքանչյուր «ամբողջ» հարակից հարաբերություններում վերածվում է մեծ կամ փոքր մասի մեկ այլ «ամբողջի» համար և այլն: Միայն այդպես, իր լիակատարության մեջ է բացահայտվում ամբողջական կազմակերպության գաղափարը, քողարկված ոսկե հատույթում։ Արդյունքում, մենք ստանում ենք, ըստ Լեյբնիցի, «մոնադա»-ների բազմաթիվ աստիճաններ յուրաքանչյուրն իր տեսանկյունից, ամբողջ տիեզերքը (Հոլոգրաֆիա) ներկայացնող։
Այսպես կարելի է անվերջ երկար շարունակել, քանի որ ամբողջությունը սկզբունքորեն անհասանելի է։ Բայց իմացության ընթացքում հնարավոր են ժամանակավոր կանգառներ, երբ նոր գիտելիքների հոսքը սպառվում է: Երբ իրին հակադիրը համընկնում է հենց իրեն հետ, այնժամ պետք է համարել, որ տվյալ պայմանների առկայությամբ հասել է հետագա աճման սահմանը և պետք է փոխել սկզբունքը, այսինքն, գիտելիքների նոր պահուստներ փնտրել: Բայց «ամեն ինչ կապված է բոլորի հետ» և, հետևաբար, հակառակը կարելի է որոնել հազարավոր տարբեր ուղղություններով ու կառուցել հազարավոր նոր ընդհանրություններ։ Եվ, այնուամենայնիվ, նրանք բոլորը պետք է տեղավորվեն ընդհանուր ամբողջության մեջ, ընդհանուր իմաստ ունենան։
Մեր քաղաքակրթության առաջընթացը հիմնված է մարդկության կողմից ոչ միայն ոսկե հատույթին այլև ֆրակտալներին համապատասխանող օբյեկտների, պատկերների կուտակման վրա, որոնք հիմք են հանդիսանում բարդ համակարգերի գոյության համար և թույլ են տալիս կազմակերպել ավելի ու ավելի բարդ ձևեր: Սոցիումի առաջընթացը հնարավոր է միայն դրա շնորհիվ։ Մարդու ենթագիտակցության մեջ տեղավորելով այնպիսի պատկերներ ու ալգորիթմներ, որոնք վերարտադրվում են սերնդե-սերունդ, որոշակի դրական բացակների կուտակումով, նրա վարքագիծը, ցանկացած պայմաններում համակարգը ոչնչացնելու համար, անկարող է դարձնում: Այն ապահովվում է նախատիպի հետ գենոտիպի սերտաճմամբ, իսկ դրանց հիման վրա վարքը կոչվում է մշակութային։ Այսինքն, ինքնակազմակերպվող հասարակական համակարգի կողմից յուրահատուկ գենետիկ տեղեկատվության կուտակումը բարձրացնում է նրա կազմակերպման մակարդակը։ Բարդ համակարգերի ինքնակազմակերպման մեխանիզմների հետազոտումն ապացուցում է նաև այնտեղ ոսկե միջինի գոյությունը, որի հիման վրա և որի միջոցով ինքնակազմակերպման գործընթացում նրանք ձեռք են բերում ներդաշնակ կառուցվածք, գոյության ստացիոնար ռեժիմ, կառուցվածքային-ֆունկցիոնալ կայունություն:
Իդեալական կարգից ցանկացած շեղում հանգեցնում է էներգիայի կորստի, պոտենցիալ ստեղծարար սոցիալական էներգիայի անօգուտ ու անիմաստ ոչնչացման: Մարդկությունը ձգտում է իդեալական սոցիալական կարգի, որպես իր անըմբռնելի նպատակի: Դրանում նրան օժանդակում են տիեզերական և բնական օրինաչափությունները։ Այդ իդեալական կարգի խորքային հատկանիշներից մեկը հանդիսանում է նվաճված սոցիալական ներդաշնակությունը։ Գոյություն ունեցող հակամարտություններն ու պատերազմները՝ տատանումներ են այդ վիճակի շուրջը։ Ընդ որում, որքան հեռու է սոցիալական կարգը իդեալականից, այնքան ավելի շատ է կուտակված բացասական սոցիալական էներգիան, և շարժումը դեպի ճոճանակի կենտրոն։ Այսինքն՝ որքան շատ են հասարակությանը դրդում այլասերումների, այնքան ուժեղ է նրա ձգտումը իդեալին։ Այդ ներդաշնակությունը կարգավորվում է նաև տիեզերական օրենքներով։ Ներդաշնակությունը իրական ձևակազմիկ գործոն է։
Տատանողական շարժումը պայմանական կենտրոնի դիրքի շուրջը արձագանքում է նոր մակարդակի վրա պարուրաձև զարգացման համաշխարհային օրենքին ոսկե հատույթի հետ կապակցված։
Ինչպե՞ս է ոսկե հատույթը փոխում համաշխարհային կարգը
Ներդաշնակությունը օբյեկտիվ է, այն գոյություն ունի մեր գիտակիցությունից անկախ, ամբողջ գոյի կառուցվածքում, սկսած տիեզերքից և վերջացրած միկրոաշխարհով: Հենց սկզբից ներդաշնակությունը նույնացվում էր օբյեկտում «հակադրությունների» հետ: Աշխարհն այնպես է կառուցված, որ ցանկացած երևույթ անպայման ունի իր հակադրությունը (երկվություն), որոնցից յուրաքանչյուրը չի կարելի վերացնել, և դրսևորվում է այլընտրանքի հետ համատեղ։
Ամբողջ փոխադարձաբար փոխկապակցված սոցիալական կատեգորիաների և սոցիալական համակարգերի մեծ բազմազանությունը շրջապտույտով տատանվում է իր կենտրոնի շուրջը՝ ոսկե հատույթով։ Բժիշկ-հիվանդ, ուսուցիչ-աշակերտ, գնորդ-վաճառող, ղեկավար-ենթակա, դատավոր-դատապարտված և այլն: Եվ նույնիսկ համաշխարհային համակարգերը՝ ԱՄՆ-Ռուսաստան, Չինաստան-ԱՄՆ, Եվրոպա-Արաբական աշխարհ նույնպես ընդգրկված են իրենց շրջապտույտում։ Ցանկացած զույգի երրորդ տարրը նրանց միջև դինամիկ փոխհարաբերությունն է։
Նմանապես, այդ հարաբերակցության մեջ մտնում են ավելի պարզ սոցիալական համակարգեր, որոնք այս կամ այն «բարդ» աշխարհակարգն են ձևավորում՝ վերջին հաշվով համաշխարհային տարածքի տարր հանդիսացող։ Արդյունքում՝ կարելի է խոսել բազմաթիվ «պարզ» կամ փոքր սոցիալական համակարգերի համաշխարհային ներդաշնակության մասին, որոնք համատեղ ձևավորում են «բարդ» մասնատված աշխարհակարգ։ Որպեսզի համակարգը կայուն լինի, նրա յուրաքանչյուր տարր նրա կազմակերպության ցանկացած մակարդակում պետք է ներդաշնակ լինի: Ներդաշնակության մաթեմատիկական հիմքի բացահայտումը, որն ընդհանուր է բոլոր կենդանի համակարգերի համար, կարևորագույն նշանակություն է ձեռք բերում և հանդիսանում է արդիականության գլխավոր խնդիրներից մեկը։
Գերիշխող (մեծ) մասն այնպես է հարաբերվում փոքրին, ինչպես ամբողջը գերիշխողին: Եթե ամբողջը որոշակի կառուցվածքային սահմանափակումներ է դնում, ապա նույն սահմանափակումներն արտահայտվում են նաև փոքր մասի նկատմամբ։ Եթե ամբողջը փափուկ է և ճկուն, ապա գերիշխող մասը նույնպես կլինի փափուկ, և այդ նույն վերաբերմունքը կփոխանցվի նաև փոքր մասին։ Եթե ի պատասխան գերիշխող մասի դաժանության փոքրը նույնպիսի դաժանությամբ պատասխանի, ապա ամբողջը կդառնա ավելի դաժան։ Եվ այդ ժամանակ նա ավելի դաժանորեն կվարվի գերիշխող մասի հետ, իսկ փոքրը, համապատասխանաբար, փոքրագույնի հետ։ Այսինքն, նույնիսկ փոքր մասը կարող է կառավարել ամբողջ հարաբերակցությունը։ Եթե մեծ մասի դաժանությանն ի պատասխան փոքրը չափավոր է, ապա ամբողջը նույնպես հակված է չափավոր լինելու, ինչն ազդում է փոքր մասի ճակատագրի վրա: Մասերը պատկանում են ամբողջին և ազդում նրա վրա, ինչպես նաև հակառակը։
Բարձրացնելով ուժեղներին դեպի իդեալականը, մենք հագեցնում ենք աշխարհը լրացուցիչ էներգիայով և թուլացնում նրանց վայրենությունն ու դաժանությունը։ Նորմերը փոխադարձ են։ Նրանք չեն պատկանում մի կողմին։ Նրանց վրայով քայլում են ինչպես կամրջով: Եթե հաղորդագրությունը կամ հաղորդակցությունը պետք է կայանա, ապա նորմերը պետք է լինեն փոխադարձ։ Մենք կառավարում ենք մեր ճակատագիրը։
Կյանքը հիմնված է կոոպերացիայի, փոխլրացման, ներդաշնակության վրա։ Դա տեսանելի է նաև կենսաբանական էվոլյուցիայի օրինակով՝ միայն միաժամանակյա գոյակցությունը, բուսական ու կենդանական աշխարհի կոոպերացիան է ապահովում կյանքի կայուն գոյությունը, և հետևաբար, նրա էվոլյուցիայի հնարավորությունը: Հավասարակշիռ սոցիումներում փոխարինում տեղի չի ունենում։ «Պայքարը» (մրցակցություն, գոյատևման պայքար) ստորադաս նշանակություն ունի՝ նա վերացնում է հետամնաց «տեխնոլոգիաները», դրանով իսկ խոչընդոտելով հետընթացը (գիշատչի որս են դառնում թույլերը, «քայքայվող» անհատները)։ Երրորդ՝ «նոր» - ի գոյությունը, որը թույլատրվող հակադրությունների ներդաշնակ ընդհանրություն է հանդիսանում, տալիս է մրցակցության և կոոպերացիայի ներդաշնակ ընդհանրություն, որը կայուն զարգացում է ապահովում։
Ընդ որում, ներդաշնակության կառուցման ենթադրյալ «օպտիմալությունը», «ավարտվածությունը» լիովին բացառում է տատանումների կամ բացակային տեղաշարժերի հնարավորությունը։ Իսկ չէ որ միայն բացակն է թույլ տալիս ցանկացած համակարգի զարգացման համար նորը փնտրելու։ Ուստի, ներդաշնակության հասկացությունը պետք է դիտարկել զարգացման որոշակի փուլում հավասարակշռության ձևում, «ընտրության ազատության» որոշակի բաժնեմասով:
Հավելված 5
ԾՐԱԳՐԻ ԳՈՐԾՆԱԿԱՆ ԿԻՐԱՌՄԱՆ ՈՒՂԻՆԵՐԻ և ՕՐԻՆԱԿՆԵՐԻ ՄԱՍԻՆ
Պատմական տեղեկանք
Մարդկության պատմական հիշողությունը կարճ է։ Օբյեկտիվ և սուբյեկտիվ պատճառներով մարդիկ հիշում են միայն վերջին հինգ հազար տարին, այն էլ հիմնովին խեղաթյուրված։ Մեզ դպրոցում սովորեցնում էին, որ հասարակությունն անցել է մի քանի փուլեր (հասարակարգեր, համակարգեր), նախնադարյան-համայնականից մինչև զարգացման ենթադրվող գագաթը՝ սոցիալիզմ։ Իրականում դրանք ոչ թե հասարակական համակարգեր էին, այլ ընդամենը տնտեսվարման ձևեր, որոնք արտացոլում էին եվրոպական տնտեսության վիճակը։ Այդ ձևերը երբեք ամբողջապես չեն արտացոլել հասարակության վիճակը և պարտադիր չեն եղել նրա բոլոր անդամների համար։ Օրինակ, Հին Հունաստանը համարվում է դասական ստրկատիրական հասարակարգ, սակայն նրա առաջադեմ միավորներից մեկում՝ Սպարտայում նախկին տեղական բնակչությունը՝ իլոտները ստրուկներ չէին, այլ ծառաներ: Այդպիսին էր նաև Հին Հռոմի ընդլայնման և հզորացման սկզբնական շրջանում գոյություն ունեցող կոլոնների կարգավիճակը։ Նաև Հին Եգիպտոսում, ընդհուպ մինչև Նոր Թագավորության հաստատվելը, «ստրուկ» հասկացությունը բացակայում էր, կային միայն ծառաներ և վարձու աշխատողներ:
Իրեն հերթին, ստրկությունը պահպանվել է ֆեոդալիզմի շրջանում, բացառիկ ծաղկում ապրելով կապիտալիզմի սկզբնական փուլում: Եվ չնայած այն արգելված է անցյալ դարասկզբից, շարունակում է գոյատևել մինչև հիմա: Իրենց հերթին, շատ երկրներ չեն անցել տնտեսվարման նշված այս կամ այն փուլը։ Օրինակ, Հայաստանում չկար ոչ ստրկություն, ոչ ճորտատիրություն, ոչ դասակարգային բաժանում, որը միայն սաղմնային վիճակում կարելի է ընդունել Բագրատունիների թագավորության ժամանակ։
Հետազոտողները, որոնք չեն ենթարկվել ակադեմիական, «քարացած» տնտեսական պատմության ներգործությանը, լավ գիտեն, որ տնտեսվարման այդ ձևերի փոփոխությունները կախված չեն շահագործվող դասակարգերի կամքից, հեղափոխություններից։ Շահագործողների դասը անընդհատ փոխում էր ազդեցության ձևերն ու միջոցները՝ հաշվի առնելով արտադրողականության աճը և մշակում էր տնտեսական կառավարման համակարգ, որը թույլ կտար ավելի արդյունավետ իրականացնել շահագործումը։
Դասակարգային հասարակության պայմաններում չի եղել և չի կարող լինել մարդասիրություն և մարդկայնություն, որովհետև նրա հիմքում եղել և մնում են կապիտալն ու շահույթի կուտակումը։
Հայկական լեռնաշխարհում և հարակից շրջաններում անցյալ դարի վերջի հնագիտական հետազոտությունները ի հայտ բերեցին մշակույթի առկայություն, որն անվանվեց նախնադարյան կոմունիզմ (տես՝ Հավելված 1): Գոյություն ուներ մի հասարակություն, որի հիմքում ոչ թե սոցիալական, դասակարգային հարաբերություններն էին, այլ արյունակցական կապերը, ինչի շնորհիվ բացակայում էր շահագործումը, մասնավոր սեփականությունը, ինչպես նաև պատերազմներն ու դոգմատիկ կրոնները։
Շատ ժողովուրդների մոտ պահպանվել են ավանդույթներն այդ ժամանակաշրջանի, ինչպես նաև դասակարգային հասարակությանն անցնելու մասին։ Նրանք բոլորը, որոշակի տարբերակումներով կրկնում են նույն պատմական իրողությունները։
Հարկավոր է հաշվի առնել, որ հասարակական օրենքներն այնքան կայուն են, որքան մյուս բնական օրենքները՝ մաթեմատիկայի, ֆիզիկայի, քիմիայի... Եթե բնական օրենքների ազդեցության տևողությունը հաշվվում է վայրկյաններով, րոպեներով կամ ժամերով, ապա հասարակականները դրսևորվում են տարիների կամ հարյուրամյակների ընթացքում։ Բայց անփոփոխ է մնում նրանց ուժն ու ազդեցության անխուսափելիությունը։
Արևելյան ասացվածքը՝ «այն, ինչ եղել է, կլինի կրկին», լավագույնս արտացոլում է հասարակության զարգացման օրենքներից մեկը։ Ուզում ես առաջ շարժվել, աջ ոտքով քայլ անելուց հետո ձախ ոտքով քայլ արա, դրանից հետո՝ նորից աջով։ Տիեզերքում իրարից անկախ գոյություն չունեն բարին ու չարը, տղամարդկայինն ու կանացին, ինը և յանը։ Թվացյալ տարբերությունները գոյություն ունեն և իրենց փոխազդեցությամբ, պայքարով ու միմյանց փոխարինելով նպաստում են Համակարգի փոփոխությանը, զարգացմանը, տիեզերական բազմազանության աճին:
Փոխազդեցության հիմնական Համակարգային օրենքներից մեկը հաստատում է «բարձրի» գերակայությունը «ցածրի» նկատմամբ։ Ձևավորվում են պայմաններ «ցածր» ենթահամակարգերի կողմից «բարձրի» պահանջների կատարման համար։ Երկրի համակարգն ապահովել է մարդու բնական էվոլյուցիան։ Իր գոյության սկզբնական շրջանում մարդը կտրված չէր բնությունից և ապրում էր նրա օրենքների պահանջների համաձայն, ինչը նպաստում էր նրա բարոյական արժեքների ամրապնդմանը։ Եվ դա շարունակվում էր հազարամյակներով։ Եկել է ժամանակը, երբ Երկրի մեծ Համակարգին անհրաժեշտ է զարգացնել մարդու անձնական ինքնագիտակցությունը: Մի շարք աղետներից հետո, որոնք նպաստեցին, որպես հանրության տարր, մարդու նկատմամբ պահանջների ընդլայնմանը, սոցիալական հարցերի լուծում պահանջվեց: Աճեցին իմացության և շրջակա միջավայրի նկատմամբ ըմբռնման պահանջները։ Միայն դրա հաշվին մարդկությունը կարողացել է ընդամենը հինգ հազար տարվա ընթացքում ճանապարհ անցնել բրոնզի հալումից մինչև թռիչքներ տիեզերք։ Գիտա-տեխնիկական առաջընթացը մարդկությանը բերեց մի վիճակի, երբ նա արդեն իրեն ավելի արժեքավոր համակարգ է համարում, քան Երկիր մոլորակը։
Ցանկացած խոշոր համակարգ, տվյալ դեպքում Երկիրը, ոչ միայն ի զորու է ստեղծել բարենպաստ պայմաններ ենթահամակարգերի զարգացման համար, այլև կարող է ոչնչացնել նրանց, եթե նրանք շեղվում են իրենց համար նախատեսված նպատակներից կամ չեն բավարարում խոշոր համակարգի պահանջներին։
Երկրի պատմության մեջ բազմաթիվ են ոչնչացման-ստեղծագործման փուլերը։ Փակուղու մեջ մտած կենսաբանական տեսակները և, նույնիսկ, ամբողջ ընտանիքներ ոչնչացվում էին՝ տեղ բացելով զարգացման ավելի բարձր մակարդակի վրա գտնվող տեսակների համար։ Եթե բնությունը չոչնչացներ հսկայական դինոզավրերին, զարգացման հնարավորություն չէին ստանա կաթնասունները։ Եթե պահպանվեր Հին Հռոմը, չէր լինի ժամանակակից եվրոպական քաղաքակրթությունը։ Ընդ որում, էվոլյուցիոն զարգացումը տեղի չի ունենում պարզ ուղղագիծ սխեմայով, այլ պարուրաձև է։ Նորը կրկնում է նախկինում իրեն սպառած, չեղարկված հինը, բայց ավելի բարձր, նոր պայմաններին համապատասխան մակարդակում։
Ընդհանրապես, հասարակության զարգացումը հենվում է սեփականության նկատմամբ վերաբերմունքի փոփոխության վրա։ Եթե սկզբնական շրջանում, մ. թ. ա. 11 հազ. - ի կեսերի մոլորակային աղետից հետո, հիմնականը եղել են արյունակցական կապերը և, համապատասխանաբար, գերակշռում էր հանրային սեփականության ձևը, ապա առաջին պետությունների ձևավորման հետ անցում է կատարվել մասնավոր սեփականության զարգացմանը։ Հետագա փոփոխություններն ընթացել են հիմնականում կոշտ հիերարխիկ կառուցվածք ունեցող պետական կառույցի շրջանակներում։ Յուրաքանչյուր նման անցում, որոշակի անցումային շրջանի ընթացքում, ուղեկցվել է հասարակական հարաբերությունների ոչնչացումով։ Այդ ճանապարհին մեծ թվով տարբեր հասարակական միավորումներ են փորձարկվել։ Նրանց պարզ թվարկումը շատ տեղ կզբաղեցնի և մեզ անհրաժեշտ իմացություն չի տա ժամանակակից վիճակի մասին ու ելքի որոնման համար: Բոլոր նման փոփոխությունները բացատրվում էին Համակարգի գոյության և զարգացման հիմնական սկզբունքներից մեկով՝ բազմազանության ավելացման համար օպտիմալ լուծումների որոնումով։ Կարևոր է, որ հասարակական հարաբերությունների կառուցման փորձված տարբերակները ցույց տվեցին պետության փակուղային հիերարխիկ մոդելից հրաժարվելու անհրաժեշտությունը և հետագա զարգացումն ապահովելու բավականին բարձր հավանականությունը, մարդկության զարգացման նոր գալարում վերադառնալով նախնական, արյունակցական կամ, ավելի լայն, հոգեվոր միասնական փոխազդեցության ձևին: Այստեղ մեզ կարող է օգնել հազարամյակներ շարունակ հայ հասարակության մեջ գոյություն ունեցող հարաբերությունների վերլուծությունը, որոնք օպտիմալ են մեր մշակութային կոդի, գիտակցության և անձնային կապերի համար։
Հայկական հասարակության սկզբնական փուլը, ակնհայտորեն, կարող է բավական հիմնավոր ներկայացվել ըստ Հավելված 1-ում ներկայացված տեղեկատվության։ Դրան հաջորդած փոփոխությունները պայմանավորված էին հարևան երկրներն ընդգրկած իշխանության ձգտման գերակայության նոր պաշտամունքով, որը բերեց հասարակության շերտավորման, «ընտրանու» ձևավորման և նախկին հասարակական հարաբերությունների մասնակի ոչնչացմանը։ Ընդ որում, հայությունը, կատարված բազմաթիվ սխալների հետ մեկտեղ, մնացել է որպես ԱԶԳ և մինչև ժամանակակից պատմության շրջանը չի անցել ԺՈՂՈՎՈՒՐԴՆԵՐԻՆ հատուկ համակարգ։ Այդ պատճառով այստեղ չի եղել ստրկություն, ֆեոդալիզմ և նույնիսկ օտար պետությունների գաղափարախոսությունների ազդեցության տակ մեր նախնիները կարողացան պահպանել հային բնորոշ աշխարհայացք։ Այժմ մենք կարող ենք առանձնացնել հայկական հասարակական համակարգի հիմնական առանձնահատկությունները:
- Հայերը պատմության ողջ ընթացքում չեն ֆետիշացրել պետությունը,
- Մինչ XIX դ. - ի սկիզբը տնտեսությունում չի գերիշխել մասնավոր սեփականությունը,
- Գոյություն են ունեցել ինքնակառավարվող համայնքներ, որոնք ծնվել են հայերի ձևավորման սկզբնական շրջանում և պահպանվել մինչև պատմական նորագույն ժամանակները,
- Գոյություն ունեին ինքնակառավարման ինստիտուտներ, երբ ԱՇԽԱՐՀԱԺՈՂՈՎԸ (համերկրային հավաք) իրավունք ուներ նույնիսկ թագավորին գահընկեց անելու։
Ստեղծվել է մի իրավիճակ, երբ անհրաժեշտ է վերադառնալ հասարակական կառուցման հիմքերին և վերականգնել հասարակության մեջ փոխգործունեության համակարգը՝ ավանդույթի մեջ արմատավորված, բարիքի հայկական ընկալման հիման վրա։ Այլ տարբերակներ արդեն փորձարկված են և դրանց պահպանման դեպքում մեզ կպահեն փակուղային իրավիճակում, ինչը սպառնում է լիակատար անկումով։
Հասարակություն-բնություն փոխհարաբերություններ
Լինելով ամբողջական համակարգ, մարդկությունը ավելի մեծ համակարգ՝ բնության մաս է կազմում և չի կարող գոյություն ունենալ նրանից դուրս։ Ուստի մեծ է, ինչպես անհատի ու հասարակության, այնպես էլ նրանց ու բնության միջև կապերի և փոխազդեցությունների նշանակությունը: «Բարձր» ենթահամակարգին համապատասխանելու դեպքում նկատվում է «ցածր» ենթահամակարգի հնարավորությունների ավելացում՝ իրեն տրամադրված «լյուֆտի» աճի հաշվին։ Միևնույն ժամանակ, համակարգի մակարդակի աճի հետ նվազում է նրա ընտրության ազատության աստիճանը։ Այսինքն՝ անձն ընտրության ավելի մեծ հնարավորություն ունի, քան հասարակությունը, իսկ վերջինը՝ քան բնությունը։ Հասարակությունն ազդում է անհատի վրա և, միաժամանակ, եթե անձը մտածում և գործում է բնական օրենքների շրջանակներում, նա կարող է դրական ազդեցություն ունենալ հասարակության զարգացման վրա, հակառակ դեպքում՝ դանդաղեցնել ողջ հասարակության զարգացման բնականոն ընթացքը։ Ուստի ժամանակակից համաշխարհային ուժերն իրենց հիմնական պայքարը մղում են ազատամտության դեմ, որովհետև առանց այդպիսի անհատների մոխրագույն, անդեմ, միասնական զանգվածն ի վիճակի չէ ազդելու հասարակության զարգացման վրա և դրական փոփոխություններ կատարելու նրա կառուցվածքում։
Հասարակությունը, բնության հետ համեմատած, ունի գործողությունների մեծ ազատություն, բայց պարփակված է նրա կողմից թույլատրելի սահմաններով։ Անձի ազդեցությունը բնության վրա աննշան է, քանի որ այն պայմանավորված է հասարակության միջոցով միջանկյալ կապով: Այսինքն, երբ անձը բարբարոսաբար այրում է անտառը, աղտոտում ջուրն ու օդը, անապատ դարձնում շրջապատը, ապա հանցագործը ոչ թե այդ անձն է, այլ ձևավորված հասարակությունը, որը ծնում է նման արարած։ Ուստի, բնությունը պատժում է նման գործողությունների համար ոչ միայն անհատին, այլև հասարակությանը կամ ամբողջ մարդկությանը:
Այժմ գիտական միտքը, արտադրության միջոցները հասել են այնպիսի մակարդակի, որ մասնագետների կարծիքի համաձայն, կարելի է կերակրել, բուժել և նորմալ սոցիալական պայմաններով ապահովել երկու անգամ ավելի մեծ բնակչություն, քան գոյություն ունի Երկրի վրա: Սակայն, փոխարենը, աճում է հիվանդությունների թիվը, մարդկանց կյանքը դառնում է ավելի բարդ ու վտանգավոր։ Դրա պատճառը իրեն սպառած հասարակական կառուցվածքն է, որը հակասության մեջ է մտել բնության, նրա սահմանային պայմանների և օրենքների հետ։ Տիեզերական օրենքները հուշում են, որ շարունակելով նման ճանապարհը Երկիր-Համակարգը պարզապես կոչնչացնի ողջ մարդկությանը։
Փրկության ուղին է՝ վերականգնել Երկրի մեզ տրամադրած ռեսուրսների նկատմամբ հոգատար վերաբերմունքը (այդ բառի լայն իմաստով) և զսպել կարիքները նրա ինքնավերականգնման հնարավորության սահմաններով։
Այսպիսի մոտեցումը մենք անվանում ենք էկոհամակարգային մարդկային գործունեության բոլոր ոլորտներում, իսկ այս մոտեցման վրա հիմնված տնտեսությունը՝ բնական (բնությունից) տնտեսություն (Բնական էկոնոմիկա):
Համայնքների տեսակները
Պատմությունը ցույց է տալիս մի շարք համայնքային միավորումներ, որոնք ուսումնասիրելով կարելի է մշակել ապագայի հասարակության կառուցման օպտիմալ սխեման։ Այդ բոլոր համայնքներն անհրաժեշտ էին Համակարգի գոյատևման ու զարգացման համար, ուստի մեր նպատակը նրանց «ճշմարտացիության» կամ «սխալականության» գնահատումը չէ։ Կարևոր է տեսնել նրանց ամբողջականությունն ու հակվածությունը փոփոխականության ընտրելու համար տարրեր, որոնք ընդունակ են ապահովել ապագային միտված հասարակության առաջընթաց զարգացումը։ Որքան քիչ լինեն սխալներն ու դոգմատիկ մոտեցումներն ապագայի հասարակության մեջ, այնքան այն ավելի մոտ կլինի Համակարգի պահանջներին, ինչը կմեծացնի մեր անհրաժեշտությունը նրա համար։
Հասարակական միավորումները պայմանականորեն կարելի է բաժանել երկու տեսակի՝ կենտրոնացված և ցրված։ Նրանց միջև տարբերությունները անորոշ են, իսկ անցումները՝ սահուն: Փորձենք վերլուծել դրանք, հաշվի առնելով հետագա կիրառման հնարավորությունը։
-
Կենտրոնացված համայնքներ
Այս տեսակը ներառում է տեղական համայնքները (կապված որոշակի տարածքի, վայրերի հետ), որոնց բաժանումը կամ միավորումը իրականացրել են նախկինում ու համառորեն ձգտում են պահպանել այժմ և, նույնիսկ, խոշորացնել՝ միավորելով առանձին գյուղական համայնքներ: Բռնությամբ, «վերևից» իրականացվող նման մոտեցումը անբնական է և հանգեցնում է պատմականորեն ձևավորված և որոշակի շրջակա պայմաններում բաշխված համայնքների քայքայմանը։
Այդպիսի խոշորացման համար հիմք է հանդիսանում վերջին տարիներին նկատվող նման բնակավայրերի մանրացումը, դրանցում ժամանակակից քաղաքակրթության «բարիքներով» կյանքի ապահովման ենթադրվող անհնարինությունը կամ թերիությունը, ինչպես նաև վարչական ծախսերի նվազեցման «անհրաժեշտությունը»: Այս հարցերի լուծման փոխարեն առաջարկվում է համակարգի արմատական փլուզում՝ առանց որևէ համեմատական վերլուծության կամ գոնե աշխարհում գոյություն ունեցող գործնական փորձի հաշվառման և նման գործողությունների արդյունքների գնահատման։
Մեր կարծիքով, նման համայնքների խոշորացման կամ բաժանման փոխարեն անհրաժեշտ է հնարավորինս պահպանել գոյություն ունեցող վիճակը, որը ձևավորվել է նախորդ տարիների, հարյուրամյակների կամ հազարամյակների ընթացքում։ Չէ որ մեր առջև բնական փոքր համակարգ է, որը ձևավորվել է բնության և հասարակության բարդ փոխազդեցությունների արդյունքում։ Նրա ոչնչացումը անխուսափելիորեն ազդում է նրանց փոխազդեցության վրա, միշտ չէ որ պարզ է, թե որ ուղղությամբ։ Եվ այդ ժամանակ պարզ չէ, թե ինչ է մեզ սպասում, հաջողություն թե ոչնչացում։ Միաձուլումը կամ բաժանումը պետք է տեղի ունենա ոչ թե արհեստական ճնշման միջոցով, վարչական ռեսուրսի օգտագործումով, այլ միայն բնական՝ գործընթացի մասնակիցների փոխադարձ համաձայնությամբ, այն էլ՝ «հարյուր անգամ չափիր, և միայն դրանից հետո կտրիր» սկզբունքով։ Բացի այդ, անհրաժեշտ է թույլ տրված սխալը շտկելու հնարավորություն տալ։
Նման նոր համայնքների հիմքում կրկին պետք է դրվի եռամիասնությունը։ Պետք է հաշվի առնել հոգեվոր փոխազդեցության հաստատման պարտադիր անհրաժեշտությունը։ Առաջին հերթին այն պահանջում է կառավարման համակարգի փոփոխություն։ Անթույլատրելի է «վերևից» ղեկավարներ նշանակելու ձևավորված կարգը՝ առանց հաշվի առնելու համայնքի անդամների կարծիքներն ու ցանկությունները։ Ավագանին ոչ մի դեպքում չպետք է լինի բնակչությունից կտրված կառավարման կենտրոն։ Այնտեղ ընդունվող որոշումները պետք է անպայման քննարկվեն և հաստատվեն համայնքի բոլոր անդամների մասնակցությամբ և «վերադաս» կառույցներին ներկայացվեն միայն որպես բոլոր ընտրողների պահանջ։ Դրա համար ավագանու խորհուրդներն անհրաժեշտ է կազմակերպել բարեկամության սկզբունքով, իսկ խառը համայնքներում՝ տարածքային կամ մասնագիտացված, բայց բոլոր բնակիչների հետ պարտադիր համաձայնեցված։ Ընտրողները պետք է ցանկացած պահի իրենց ներկայացուցիչներին հետ կանչելու իրավունք ունենան։
Համոզված ենք, որ նմանատիպ համայնքների որոշակի քանակության ձևավորման դեպքում նրանք միմյանց միջև փոխշահավետ տնտեսական, մշակութային և կրթական կապեր կկազմակերպեն։ Այդ ժամանակ կստեղծվի հանրային ձև, որը կոչվում է համայնքային միություն կամ համայնքների խմբավորում, որոնք պետք է կազմեն ինքնակազմակերպման երկրորդ մակարդակը։
Պարզ է, որ տեղական համայնքները չեն կարող շրջապատից, երկրից և համայն հայությունից անջատ գոյատևել։ Այժմ, թեև խոսվում է տեղական ինքնակառավարման դերի մասին, բայց իրականում պետությունները գործնականորեն ձևավորվում են «վերևից», բնակչությունը հեռացված է կառավարումից և չի կարող երկրի ու իր ճակատագրի տերը դառնալ։ Հանրային համակարգի ձևավորման առաջարկվող համակարգում որոշիչ պետք է դառնա անհատը, քանի որ միայն նա է բնության (որի մասն է նա) բաղադրիչների նկատմամբ բնական իրավունքի կրողը։ Այս մոտեցման դեպքում կառավարումը պետք է ձևավորվի ներքևից (անհատի կողմից) վերև, իսկ վերին օղակը պետք է հաշվետու լինի ստորին օղակին:
Տեղում ընտրված ավագանին, իրեն ընտրողների հետ համաձայնեցնելով, պետք է ընտրի իր ներկայացուցիչներին մասնակցելու «վերին» մակարդակի համայնքի ընտրական մարմնի՝ գյուղերի միության, շրջանի կամ արհեստակցական միավորման կազմում։ Այս ընտրական մարմինը քննարկում և լուծում է «ստորին» մակարդակի համայնքների միջև ծագած խնդիրները։ Նման կերպ ձևավորվում են քաղաքային, տարածաշրջանային համայնքային խորհուրդները։
Տեղական հաջորդ միավորումը դառնում է Համահայկական ցանցը։
Հիմա Սփյուռքի պահպանման հարցով զբաղվում են եկեղեցին, հասարակական կազմակերպությունները, ազգային ակումբներն ու կուսակցությունները։ Բայց կարելի է նրանց գործառույթն անիրագործելի համարել։ Սփյուռքը մասնատված է և շարունակում է բաժանվել։ Միավորման համար առաջարկվում է Սփյուռքի ներկայացուցիչներին իրավունք տալ իրենց պատգամավորների միջոցով մասնակցել Հայաստանի Ազգային ժողովի որոշումների ընդունմանը (ավելացնենք, որ «Ազգային Ժողով» եզրույթը չի արտացոլում այդ հաստատության էությունը։ Իրականում դա միջկուսակցական ժողով է, որը չի համապատասխանում ազգային սկզբունքով հայերի միավորման նպատակներին)։ Բայց չէ որ նրանք իրենց առաջին հերթին համարում են իրենց ներկայացրած երկրի քաղաքացիներ։ Այդ ճանապարհով մենք ամբողջությամբ կկորցնենք մեր հայրենիքը։ Հայությանը կարելի է միավորել միայն պատմական հիշողության հիման վրա։ Դրա համար պետք է ընդունել մի քանի սկզբունքներ՝
- Հայությունը՝ որպես ազգ, ամբողջական կենսաբանական միավոր է, որը կարող է գոյատևել և զարգանալ միայն որպես միասնական օրգանիզմ գործելու դեպքում,
- Հայրենիքը չի լինում պատմական, կիսատ-պռատ, և անհատը չի կարող երկու հայրենիք ունենալ։ Նա կամ ունի հայրենիք, կամ անտոհմ արարած է,
- Ինչպես բջիջը չի կարող գոյություն ունենալ հյուսվածքից, օրգանից ու մարմնից դուրս, այնպես էլ ազգի անդամը չի կարող գոյություն ունենալ ու ապրել ընտանիքից, իր համայնքից ու ազգից դուրս,
- Որտեղ էլ որ ապրի անհատը, նա էներգետիկ-տեղեկատվական կապ ունի իր հարազատների, հայրենիքի հետ, ինչով պայմանավորված են նրա ազգային ունակություններն ու վարքագիծը,
- Հայրենիքի կորուստը, լավագույն դեպքում, խեղաթյուրում է ազգային առանձնահատկություններն ու անհատին դարձնում անդեմ, սակայն կարող է նաև ազգի կործանման պատճառ դառնալ։
Հայությանը կարելի է միավորել հայրենակցական միությունների միջոցով (այլ ճանապարհ է մասնագիտական միավորումները, տես՝ ստորև)։ Նրանք, չնայած որոշակի թերություններին, շարունակում են մարդկանց կապել ինչպես հայրենիքում, այնպես էլ սփյուռքում։ Նման միությունները հարկավոր է ստեղծել պատմական բնակավայրերում: Միասնական տարածաշրջանից դուրս եկածները պետք է միավորվեն իրենց ներկայիս բնակավայրերով ու իրենց ներկայացուցիչների միջոցով ստեղծեն հայրենակցական միության խորհուրդ իրենց երկրներում: Յուրաքանչյուր երկիր իր ներկայացուցչին պատվիրակում է տարածաշրջանային խորհուրդ, որի անդամները ձևավորում են տվյալ պատմական տարածաշրջանի հայրենակցական միությունը։ Կենտրոնը լինելու է հայրենիքում և այդ միջոցով նրանք կարող են մասնակցել երկրի տնտեսական, քաղաքական ու հասարակական կյանքին։
Այսպես է ձևավորվում Ազգային Քաղաքական Համայնքը։
Հայաստանի Հանրապետության ողջ բնակչությունը, ներառյալ Արցախը, հանդես կգա նոր ստեղծված համակարգում որպես ամբողջական համայնք, որի կառավարչական կառույցները կձևավորվեն ներքևից, բայց անմիջական անկուսակցական ընտրությունների միջոցով։ Ցանկացած «բարձր» օղակ կձևավորվի «ստորին» օղակների ներկայացուցիչների միջոցով և հաշվետու կլինի նրանց։
-
Ցրված համայնքներ
Ի տարբերություն տեղական համայնքների, ցրված համայնքները թույլ են տալիս միավորվել անհատներին, ընտանիքներին ու մարդկանց այլ խմբերին ավելի առողջ տնտեսական և քաղաքական հարաբերություններ ստեղծելու համար, անկախ տարածքից կամ բնակության վայրից: Այս դեպքում համայնքների անդամները հնարավորություն են ստանում ավելի որակյալ, մասնագիտական օգնություն տրամադրել միավորման այլ անդամներին, ինչը ձեռնտու է բոլորին:
Այդպիսի համայնքը թույլ է տալիս անմիջական կապ ձևավորել արտադրողի և սպառողի միջև, բարելավել արտադրվող ապրանքների ու ծառայությունների որակը, խոշորացնել արտադրությունը և ապահովել միավորման բոլոր անդամների կայուն շահույթը։ Բացի այդ, ցրված համայնքները նպաստում են աճող սերնդի դաստիարակությանը և բարոյական, մշակութային արժեքների պահպանմանը միասնական համահայկական համակարգի շրջանակներում։
Նման համայնքների օրինակ կարող է ծառայել հինավուրց հայկական, համքարություն կոչվող, մասնագիտական միավորումը։ Նման համայնքները միշտ հայկական տնտեսական, հասարակական և քաղաքական կյանքի անբաժան մասն են կազմել։ Ժամանակակից հայկական հասարակական կյանքը գործնականորեն զուրկ է միասնական տնտեսական փոխգործունեությունից, նման միավորումները կարող են լրացնել այդ բացը, ճանապարհ բացել դեպի բարձր մակարդակի միավորում:
Համքարություն կարելի է ստեղծել տնտեսական կամ սպասարկման ոլորտին վերաբերվող տնտեսության ցանկացած ոլորտում։ Որպես օրինակ, կբերենք մեղր արտադրելու և իրացնելու համքարությունը: Ընդ որում, հաշվի ենք առնում, որ՝
- Այս ուղղությամբ որոշակի քայլեր են արվել և կա դրական արդյունք,
- Հայաստանում լավ հիմքեր կան այդ ուղղության զարգացման և արդյունաբերական ծավալների ապահովման համար,
- Նույնիսկ գոյություն ունեցող սահմանափակ արտադրության պայմաններում կան արտադրանքի իրացման հետ կապված դժվարություններ: Համքարության ձևավորմամբ հնարավորություն կստեղծվի ապահովել ամբողջ արտադրանքի վաճառքը տեղում կամ արտասահմանում,
- Մեղվաբուծությունն ունի նաև խոշոր էկոլոգիական նշանակություն։ Մի շարք երկրներում մեղվաբուծության ներդրման ժամանակ հաշվի է առնվում այս գործոնը:
Անհրաժեշտ է սկսել առանձին շրջաններում մեղվաբույծների տեղական մասնաճյուղերի միավորումից: Յուրաքանչյուր նման միավորում իրեն շահերը պաշտպանելու համար պատվիրակում է իր ներկայացուցչին մասնակցելու մեղվաբուծական համքարության ընդհանուր խորհրդին։ Հատուկ լաբորատոր ստուգում անցնելուց հետո, բերքը պահեստավորվում է տեղում և իրացման համար փոխանցվում համքարության ընդհանուր խորհրդի իրավասությանը: Տարբեր շրջանների մեղրն ունենալով համային տարբերություններ հավաքվում է առանձին տարաներում։ Զուգահեռաբար հավաքվում է մեղվաբուծության համար անհրաժեշտ հարուստ օժանդակ գույք ու հարմարանքներ: Արտադրանքի իրացումը կդառնա հատուկ ստեղծված ծառայության գործը: Համքարությունը կներկայանա որպես ցրված համայնք և կզբաղվի նաև նրա ներքին կյանքի կազմակերպմամբ։ Դրա համար ձևակերպվում է համայնքի իրավական բազան (կանոնադրությունը), որում հստակ սահմանվում են նրա անդամների իրավունքներն ու պարտականությունները, համազգային գործերում նրա դերին համապատասխան վարքագծի բարոյական կանոնները։ Կանոնադրությունը կազմելիս պետք է հաշվի առնել մինչև 20-րդ դարը գոյություն ունեցող նմանատիպ համայնքների փորձը, օրինակ՝ Կարին համքարության օրենսդրությունը։ Հարկավոր է ներգրավել նաև մասնագետների, հաշվի առնելով, որ վերջին խոսքը պատկանում է համայնքի անդամներին։
Համքարության տեղական բաժանմունքի անդամ, նրա անդամների համաձայնության դեպքում, կարող է դառնալ նաև մեղվաբուծությամբ չզբաղվող անձը: Նա կարող է մասնակցել ներդրումներ կատարելով համքարության հիմնադրամին, ստանալով շահույթի մասը։ Այս դեպքում, նա պետք է խստորեն ենթարկվի համայնքի օրենքներին։ Համայնքի գործունեության ընդլայնմամբ նրանում հնարավոր կլինի ընդգրկել նաև մեր սփյուռքի անդամներին, ովքեր կնպաստեն արտերկրում արտադրանքի իրացմանը։
Ցրված համայնքներին կարելի է դասել նաև արհեստակցական միությունները։
Համայնք և անհատականություն
Նոր միավորման հիմնական մեխանիզմները
Նոր հասարակության ձևավորման սկզբնական շրջանում մեծ նշանակություն է ձեռք բերում փոխշահավետ կապի հաստատումը անհատի և հասարակության միջև՝ անկախ վերջինիս կառուցվածքից։ Անհրաժեշտ կլինի մասնագետների և գիտության ներկայացուցիչների օգնությունը համատեղ տնտեսական գործունեության կազմակերպման համար: Նման մասնագետները, համայնքի համաձայնությամբ, կարող են ընդգրկվել նրա կազմում։ Նույնպիսի իրավունքներ և պարտականություններ կարող են ստանալ նաև այլ անձինք, պարտադիր փոխադարձ համաձայնությամբ:
Մեծ նշանակություն ունի հավաքագրվող համայնքային հիմնադրամը։ Քիչ չեն սփյուռքի ներկայացուցիչները, որոնք պատրաստ են օգնել հայրենիքին։ Կարևոր է հրաժարվել բարեգործությունից, որի արդյունքում ձևավորվում են մի կողմից աշխատելուց հետ սովորած օգնություն ակնկալողներ, մյուս կողմից՝ միշտ հավաքագրված գումարի յուրացման վտանգ կա։
Պետք է ելնել ազգին բնորոշ հասարակական օրենքներից, ըստ որոնց ազգը որպես հասարակական միավորում, պետք է հիմնվի եռամիասնության վրա։ Այսինքն, հայությունը պետք է միավորվի իր համազգային նյութական, զգայական ու մտավոր գաղափարի շուրջ։ Հիմա հայը հային ու հայրենիքը սիրում է միայն զգացական դաշտում։ Մեզ մոտ բացակայում է նյութական կապի միասնական դաշտ ստեղծելու շահագրգռվածությունը և, առավել ևս, բացակայում է բնական օրենքների վրա հիմնված միասնական նպատակը։
Ոչ մի կենդանի արարած չի կարող գոյություն ունենալ իր բնական կարիքներին չհամապատասխանող պայմաններում կամ փորձել ապրել օրենքներով, որոնք բնորոշ չեն իրեն։ Մարդուն բնորոշ են միավորման երկու տեսակ՝ ազգ և ժողովուրդ։ Ժողովուրդն իրենից ներկայացնում է սոցիալական միավորում, մինչդեռ ազգը կենսաբանորեն ձևավորված օրգանիզմ է։ Հայերը քաղաքական մակարդակի անցնելու փորձ կատարելիս մշտապես միևնույն սխալն են գործում, հայերին դիտում են որպես ժողովուրդ և փորձում ազգը կառավարել ժողովրդին բնորոշ մեթոդներով: Դրանք կուսակցություններն են, քարոզչությունը, կենդանական կրքերի արթնացումը, ներքին թշնամու կերպարի ձևավորումը և այլն։ Ունենալով խմբակային, հոտային մտածողություն ժողովուրդը առաջնորդ է փնտրում, որն անմիջապես հայտնվում է ոչնչից։ Անձը կամ մարդկանց խումբը ենթադրում է, որ նա արարչից առաքելություն ունի կամ գիտական հետազոտություններով հասել է բացարձակ ճշմարտության, որոշում է փրկել ժողովրդին, իսկ հետո ամբողջ մարդկությանը։ Եվ կարևոր չէ, թե ով է նա՝ Սպարտակը, Հուլիոս Կեսարը, Չունգիզ Խանը, Նապոլեոնը կամ իր ժողովրդի կամ ողջ մարդկության համար մեկ այլ որոշակի փրկարարական գաղափարի կողմնակիցը։ Պատմական նոր ժամանակաշրջանում նման «փրկիչներ» են դարձել անհատների ստեղծած կուսակցությունները։ Մեզ հայտնի առաջին կուսակցությունը քրիստոնեություն տարածող խումբն էր։ Մեզ համոզում են, որ քրիստոնեությունը ընդունել և տարածել են ստրուկներն ու այլ անապահով դասերը։ Հարց է առաջանում, թե ովքեր էին գրում և ամբողջ Հռոմեական կայսրությունում տարածում նամակները, ում փողերով էին կազմակերպվում կիրակնօրյա ճաշկերույթները։
Հազարամյակներ են փոխվում, իսկ գործող համակարգը մնում է նույնը։ Ում փողերով էին աշխատավոր-սոցիալիստները թերթեր տպում, ժողովներ, միջազգային հանդիպումներ, մանավանդ գործադուլներ կազմակերպում, որոնց ժամանակ յուրաքանչյուր մասնակցի ավելի շատ էին վճարում, քան նա կարող էր վաստակել։ Եվ Հայաստանում, ի վերջո, ում փողերով են սնկի պես ծնվում, աճում, առատ բերք տալիս ու մահանում կուսակցությունները, որոնցից յուրաքանչյուրն ունի ԵՐԿՐԻ կործանման մեջ մասնակցության իր բաժինը՝ սկսած հնչակներից ու դաշնակներից։
Այժմ մենք ունենք ակտիվ, հայրենասեր, մտածող հայեր, պատրաստ բոլոր ուժերը հայրենիքի փրկությանը տալու։ Սակայն, գիտակցելով ազգի և ժողովրդի միջև եղած տարբերությունները, միևնույն է, ազգի փրկության համար ընտրվում է ժողովրդին բնորոշ ճանապարհը։ Առաջարկվում է գտնել փրկիչ-բռնապետ, իմաստունների մի խումբ ձևավորել, ովքեր գիտեն բացարձակ ճշմարտությունը, կամ նարոդնիկների օրինակով, ժողովրդի գիտակցության մակարդակը բարձրացնել։ Մտածողների համար երկու հարց ենք առաջարկում՝
1. Պարոնայք, որքանո՞վ եք համոզված, որ ձեր առաջարկած գաղափարները ճիշտ են, ամբողջական, իրագործելի և այնքան բնական, որ իրականացվելու են նաև ձեզանից հետո: Ինչպես իրեն ազգային, նժդեհական հռչակած Հայկական Հանրապետական կուսակցությունը սկսեց աղավաղվել իր հիմնադիր Աշոտ Նավասարդյանի ժամանակներից։ Դրանից հետո նրանց համար խնդիր չդարձավ ուրիշի շահերին ծառայելը, սեփական երկրի թալանը։
2. Պարոնայք, դուք առանձին կամ խմբում փորձում եք վերևից ստեղծել համահայկական ազգայնական դաշտ։ Հետաքրքիր է, թե ո՞ւմ փողերով պետք է բացվեն այդ գրասենյակները, իրականացվի քարոզչություն և պահպանվի մասնագետների այն բանակը, որը պետք է իրականացնի ձեր ձգտումները։ Միայն չասեք, որ դուք Մանթաշովի թոռներն եք և պատրաստ եք ձեր միլիարդները նվիրել ազգին, առանց անձնական շահի։
Մյուս գիծը ներկայացնում են խմբերը, որոնք, կազմավորվելով էլիտար, վերևից, անդամավճարների հավաքագրմամբ, ընդամենը կարող են պահպանել իրենց գոյությունը՝ վերածվելով ակումբների։
Ազգայնական դաշտը վերևից ձևավորելու ցանկացած փորձ, ի վերջո կբերի կամ, իրեն ֆինանսավորող ոչ յուրայինի ծառայող, կուսակցության ձևավորմանը կամ ակումբի, որն իր շուրջ որոշակի խումբ հավաքելով՝ պատկերացնում է, թե ազգային գործունեությամբ է զբաղվում։
Բանն այն է, որ գաղտնի խմբերի, կուսակցությունների, ակումբների հայտնի ծրագրերը կամ հեղաշրջումների ծրագրերը բնորոշ են ժողովուրդներին, բայց ոչ ազգերին։ Նման միավորումներն անխուսափելիորեն զբաղված կլինեն գոյություն ունեցող ԿԱՌԱՎԱՐՄԱՆ ՀԱՄԱԿԱՐԳԻ վերակառուցման գործով և ղեկավարվելու են դրսից։ Այժմ արդեն կան անհատներ, ովքեր նույնիսկ ապրելով տարբեր երկրներում, կարող են լրջորեն գնահատել գոյություն ունեցող իրավիճակը ու սկզբունքներ առաջարկել միավորման համար, որոնք հիմնված են, ինչպես մենք ենք տեսնում, քննարկված և առաջարկվող բնական օրենքների վրա: Այս անհատները կարող են առանց հատուկ ֆինանսական ներդրումների ընկալել, տարածել և միավորել իրենց համախոհներին, բայց ոչ թե ղեկավարելու և ներշնչելու սկզբունքով, այլ ուրիշ խմբերի հետ համակարգման միջոցով: Այս ճանապարհով կստեղծվեն մեր համախոհների բջիջները ոչ միայն առանձին քաղաքներում, երկրներում, այլև մայրցամաքներում։ Կարևոր է եռամիասնության սկզբունքի պահպանումը, երբ յուրաքանչյուր հայ վստահ լինի, որ ինքը ոչ միայն հայրենիքի հետ հոգեվոր կապ է պահպանում, ինչպես հիմա է, այլև ընդհանուր նյութական աջակցության մի մասը կստանա համահայկական դաշտում: Նաև պաշտպանված կլինի համայն հայության կողմից, աջակցություն կլինի իր ժողովրդին, ի վերջո, նպաստելու է իր ժառանգներին հայրենիքի կազմում պահելուն։ Համայնքի նման կառուցումը թույլ կտա յուրաքանչյուր ազնիվ, մտածող անդամի սեփական կարծիքն ունենալ և համակարգողի միջոցով փոխանցել այն ավելի բարձր մակարդակի համակարգողների միությանը, ընդհուպ մինչև համազգայինը։
Նման ներկայացուցիչ-համակարգողները կընտրվեն ոչ թե որոշակի ժամկետով, այլ միայն մշակվող ընդհանուր կարծիքը ավելի բարձր մակարդակի հասցնելու համար, և խորհուրդը ցանկացած պահի իրավունք կունենա հետ կանչելու իր ներկայացուցչին, եթե նա չկատարի խմբի առաջարկություններն ու ցանկությունները: Այսպիսով կձևավորվի ՀԱՄԱՀԱՅԿԱԿԱՆ ՑԱՆՑԻ ՆԵՐԿԱՅԱՑՈՒՑԻՉՆԵՐԻ ԽՈՐՀՈՒՐԴ, որն ընկալելու է համայնքի յուրաքանչյուր անդամի ձայնը և, ամենակարևորը, գործելու է ազգայնական գործունեության հիմնական սկզբունքի համաձայն՝ այն, ինչը չգիտի առանձին հայը, գիտի ողջ հայությունը: Պատահական չէ, որ մեր նախնիները լավ գիտեին ինֆորմացիոն-էներգետիկ դաշտերի գոյության մասին։
Կոնկրետ գործողություններ
Հայտնի են հասարակական միավորման մի քանի ձևեր նախնադարյան համայնականից սկսած մինչև ժամանակակիցները։ Նրանց կատարելագործման համար լուծման որոնումը պետք է հիմնվի բացահայտված պարբերականութան սկզբունքի վրա (ընդհանուր համակարգային օրենքների 13-րդ կետ)՝ հնի կրկնությամբ զարգացման նոր մակարդակի վրա։ Մարդկության անցած ճանապարհը որոշակի ժամանակահատվածում ցուցադրում է առաջարկվող անցմանը համապատասխանող հասարակական կառուցվածքի տարբերակի առկայությունը։
Եթե մենք պետք է ենթարկվենք կամ առաջնորդվենք համակարգային օրինաչափություններով, ապա պետք է ակնհայտ և բնական համարենք, որ մարդը բնության մի մասն է և կարող է գոյատևել միայն բնության հետ ներդաշնակության մեջ և, բնականաբար, պետք է օգտվի էկոհամակարգի իրեն հասանելի մասնաբաժնից՝ օդից, ջրից, հողից, բուսական ու կենդանական աշխարհից։ Դա պետք է ընդունել որպես աքսիոմ։
Այս աքսիոմից կարող են արվել տրամաբանորեն հիմնավորված հետևություններ և եզրակացություններ, որոնք մեզ կհանգեցնեն հասարակական հարաբերությունների, որոնք նույնպես կլինեն բնական ու դրանով իսկ հիմնավորված և մարդկանց սոցիալական ու տնտեսական փոխհարաբերություններում գործնական ներդրման համար ճանապարհ հարթող։
Էկոհամակարգի այն բաժինը, որը բնությունից բնական իրավունքով պատկանում է մարդուն, հենց մարդու անքակտելի էկոլոգիական ոլորտն է ու պատկանում է նրան ծննդից մինչև մահ: Այդ ոլորտից դուրս «բնական ռեսուրսները», ըստ սահմանման, «կենդանի» և «անկենդան» բնության օբյեկտների ու համակարգերի ամբողջությունն է, բնական միջավայրի բաղադրիչները, որոնք շրջապատում են մարդուն և օգտագործվում հասարակական արտադրության գործընթացում, անձնական ու հասարակական նյութական և մշակութային պահանջները բավարարելու համար: Այսպիսով, մարդուն տրված էկոհամակարգի մասնաբաժինը, որը կոչվում է «բնական ռեսուրս», անհատի բնական անօտարելի սեփականությունն է: Այն առաջանում է մարդու ծնունդով ու անհետանում նրա մահվան հետ։ Այն չի կարող օտարվել կամ փոխանցվել, այն կցված է անհատին յուրաքանչյուրին հավասար բաժնեմասով։ Հետսոցիալիստական ֆորմացիայի՝ ցիվիլիզմի հիմնադիր, Ռուսաստանի ԳԱ ակադեմիկոս Վլադիկ Սմբատի Ներսիսյանցի բնորոշմամբ՝ սեփականության նման ձևն անվանվել է «քաղաքացիական սեփականություն»։ Նրա հայտնի ձևակերպմամբ՝ «Քաղաքացիական սեփականությունն իր բնույթով իդեալական մասնաբաժնի տեսքով չի կարող հանվել բոլոր քաղաքացիների ընդհանուր համատեղ սեփականությունից և չի կարող որևէ գործարքի առարկա լինել։ Այն կրում է անձնապես որոշակի, անօտարելի բնույթ և պատկանում է քաղաքացուն ծնունդից մինչև մահ»։
Քաղաքացիական սեփականության առարկա են նաև այսպես կոչված համաժողովրդական սոցիալիստական սեփականության օբյեկտները, որոնք ապօրինի սեփականաշնորհման գործընթացում փոխանցվել են մասնավորին։ Ի տարբերություն բնությունից բնական իրավունքով մարդկանց պատկանող բնական ռեսուրսների, սոցիալիստական սեփականության առարկաներն ու օբյեկտները նույնպես քաղաքացիական սեփականություն են, սակայն, արտադրության և, ընդհանրապես, մարդու գործունեության արդյունքում ձեռք բերված: Սեփականության այս ձևը ևս արժանի է քննարկման, Սակայն այլ տեղում։
Վերադառնալով բնական ռեսուրսներին և շարունակելով քննարկումը՝ նշենք, որ բնական ռեսուրսների նկատմամբ բնական անօտարելի սեփականության կառավարման համար անհրաժեշտ է ստեղծել համապատասխան հատուկ կառավարման քաղաքացիական գործիք։ Բնական է, որ քաղաքացիներին պատկանող բնական ռեսուրսների շահագործման համար պետք է սահմանվի համապատասխան վճար՝ բնական ռենտա, որը պետք է մուտքագրվի սեփականատեր քաղաքացիների հաշիվներին՝ որպես քաղաքացիական կապիտալ։ Որպես այդ կապիտալի կառավարիչ առաջարկվում է ստեղծել Հայաստանի (ներառյալ Արցախը) համար ընդհանուր քաղաքացիական շրջանառու ներդրումային հիմնադրամ։ Հիմնադրամի միջոցները կօգտագործվեն, վերը նկարագրված սկզբունքով, համայնքներում միավորված քաղաքացիների կողմից որպես ներդրումային շրջանառու կապիտալ։ Բնական սեփականության հիման վրա ձևավորված տնտեսությունը մենք անվանում ենք «ԲՆԱԿԱՆ ՏՆՏԵՍՈՒԹՅՈՒՆ»։ Այսպիսով, բնական ռեսուրսների նկատմամբ յուրաքանչյուր քաղաքացու իրավունքի վրա հիմնված քաղաքացիական շրջանառու ներդրումային հիմնադրամը, կդառնա բնական տնտեսությունը սպասարկող ֆինանսական մեխանիզմ:
Նման ֆինանսական գործիք կազմակերպելու համար հարկավոր է օգտագործել առկա փորձը։ Շատ երկրներում (մոտ 30), հատկապես նավթարդյունահանող, ստեղծվել են հիմնադրամներ, որոնց ընդհանուր անվանումներն են «ինքնիշխան», «կայունացնող» կամ «ապագա սերունդների հիմնադրամներ»։ Մեր գաղափարին առավել մոտ կարելի է համարել «Ալյասկա նահանգի մշտատև հիմնադրամ»-ը։
1976 թվականին Ալյասկայի նահանգապետ Ջեյ Համոնդի (Jay Hammond) նախաձեռնությամբ նահանգի սահմանադրությունում ուղղում մտցվեց, որի համաձայն նահանգի նավթային ռեսուրսները նրա բնակիչների սեփականությունն են հանդիսանում: Նահանգում հիմնադրվել էր «Ալյասկա նահանգի մշտատև հիմնադրամ»-ը, որի հիմնադիրները դարձան նահանգի բոլոր մշտական բնակիչները:
Այսպիսով, Ալյասկայի Մշտատև Հիմնադրամը դարձավ քաղաքացիական հիմնադրամ, պատկանում է Ալյասկայի բոլոր բնակիչներին, որոնք օժտված են նավթային ռեսուրսի սեփականության անքակտելի իրավունքով և հանդիսանում են Հիմնադրամի սեփականատերերն ու փայատերերը:
Ալյասկայի բնակիչները զրկված են Հիմնադրամում իրենց բաժնեմասը օտարելու իրավունքից, սակայն որպես սեփականատերեր օգտվում են իրենց քաղաքացիական իրավունքից՝ մասնակցելով ֆոնդի կառավարմանը և շահաբաժիններ ստանում որպես սեփականատերեր:
Ալյասկայի Մշտատև Հիմնադրամի նման մեխանիզմ կարող է և պետք է ներդրվի Հայաստանում։ Դրա համար կա բավարար օրենսդրական բազա։ Հայաստանի Անկախության Հռչակագրով (կետ 7) հռչակվել է՝ «Հայաստանի Հանրապետության ազգային հարստությունը՝ հողը, ընդերքը, օդային տարածքը, ջրերը և այլ բնական ռեսուրսները նրա ժողովրդի սեփականությունն են»: Հռչակագրի 12-րդ կետում նշված է՝ «Սույն Հռչակագիրը հիմք է ծառայում Հայաստանի Հանրապետության Սահմանադրության մշակման, գործող Սահմանադրության մեջ փոփոխություններ և լրացումներ կատարելու, պետական մարմինների գործունեության, Հանրապետության օրենսդրության մշակման համար»: Հայաստանի Հանրապետության Սահմանադրության ներածական մասում ամրագրված է, որ «ՀՀ Անկախության հռչակագրի դրույթները ՀՀ Սահմանադրության հիմքն են»: Այսպիսով, ՀՀ Անկախության հռչակագիրը ՀՀ հիմնադիր սահմանադրական օրենք է հանդիսանում։
Հայաստանի քաղաքացիական շրջանառու ներդրումային հիմնադրամը կունենա որոշ հայեցակարգային առանձնահատկություններ։ Համեմատության համար, ստորև բերված են նրա տարբերությունները Ալյասկայի Մշտատև Հիմնադրամից։
|
Ալյասկա |
Հայաստան |
|
1. Բնակիչները բնական ռեսուրսների մի մասի՝ նավթի սեփականատերերն են։ |
1. Բնակիչները սեփականատերերն են բոլոր բնական ռեսուրսների։ |
|
2. Բնակիչները շահաբաժիններ ունեն ներդրումային բիզնես նախագծերից։ |
2. Բնակիչները շահաբաժիններ ունեն ներդրումային ծրագրերից և սոցիալական ու տնտեսական զարգացման ծրագրերից, որոնք ուղղված են կլիմայի փոփոխությունը մեղմելուն և հարմարվելուն։ |
|
3. Հիմնադրամն ապահովում է բնական ռեսուրսների մի մասի, այսինքն նավթի, շահագործումից օգուտների հավասար և արդարացի բաշխումը այդ ռեսուրսի օրինական սեփականատերերի՝ Ալյասկայի բնակիչների միջև և շրջանառու ֆինանսական կապիտալի տեսքով նրա փոխանցումը ապագա սերունդներին։ |
3. Հիմնադրամն ապահովում է բոլոր բնական ռեսուրսների բաշխումը օրինական սեփականատերերի՝ Հայաստանի բնակիչների միջև և շրջանառու ֆինանսական կապիտալի տեսքով նրա փոխանցումը ապագա սերունդներին: |
|
4. Շահավետ բիզնես ներդրումների միջոցով Հիմնադրամը լրացուցիչ եկամուտ է ապահովում Ալյասկայի մշտական բնակիչներին։ |
4. Հիմնադրամը շահավետ ներդրումներ է կատարում կլիմայի փոփոխության հետ կապված տեղային և գլոբալ խնդիրների լուծման համար ու միաժամանակ Հայաստանի մշտական բնակիչների համար լրացուցիչ եկամուտների աղբյուր է ապահովում: |
|
5. Հիմնադրամը, շնորհիվ առողջ, արդար և շահավետ ներդրումային քաղաքականության, զսպում է բնակչության արտահոսքը նահանգից: |
5. Հիմնադրամը, շնորհիվ առողջ, արդար ու շահավետ ներդրումային քաղաքականության, կօգնի զսպել բնակչության արտագաղթը երկրից և մինչև 2040 թվականը գերազանցել Հայաստանի բնակչության 4 միլիոն բնակիչների սահմանը: |
Քաղաքացիական շրջանառու ներդրումային ֆոնդի օգտագործումից ակնկալվող օգուտը կարող է ցույց տրվել հետևյալ օրինակներով։
Հայաստանի Հանրապետությունում բնօգտագործման և շրջակա միջավայրի վրա բացասական ազդեցության վճարը 2015 թվականի տվյալներով բյուջե մուտքագրված տարեկան կտրվածքով կազմել է մոտ $70 մլն: 3 մլն բնակիչներից յուրաքանչյուրի բաժինն է 70,000,000 / 3,000,000 մոտ $23:
* Օրինակ 1՝ 300 բնակիչ ունեցող միջին մեծության համայնքը (կամ բնակավայրը), որի տարեկան բյուջեն կազմում է մոտ $2300, զարգացման ներդրումային նախագծերի իրականացման համար յուրաքանչյուր տարի կունենա $6900 (23 x 300), ինչը նրա տարեկան բյուջեից երեք անգամ ավելի է (առանց պետական դոտացիաների, սուբվենցիաների և սուբսիդիաների)։
* Օրինակ 2՝ 20000 բնակիչ ունեցող միջին քաղաքը, որի տարեկան բյուջեն կազմում է մոտ $150000, զարգացման ներդրումային նախագծերի իրականացման համար յուրաքանչյուր տարի կունենա $460000 (23 x 20000), որը երեք անգամ ավելի է, քան իր տարեկան բյուջեն (առանց պետական դոտացիաների, սուբվենցիաների և սուբսիդիաների)։
* Օրինակ 3՝ տարածաշրջան (օրինակ՝ Շիրակի), որի բնակչությունը կազմում է շուրջ 280 հազար մարդ, զարգացման ներդրումային ծրագրերի իրականացման համար յուրաքանչյուր տարի կունենա $6440000 (280000 x 23), որը բնակչության թվաքանակին համապատասխան հատկացվելու է որպես ներդրումային կապիտալ (առանց պետական դոտացիաների, սուբվենցիաների և սուբսիդիաների)։
Նախագծերի մեջ ներդրված միջոցների շրջանառության հաշվին հիմնադրամի ներդրումային կապիտալը տարեցտարի աճելու է, և նախանձախնդիր կառավարման արդյունքում վերածվելու է Հայաստանի բոլոր մշտական բնակիչներին պատկանող և նրանց կողմից կառավարվող հիմնական ներդրումային շրջանառու կապիտալի։
Կարևոր է հաշվի առնել, որ Հայաստանում արդեն կան նախադրյալներ Քաղաքացիական Շրջանառու Հիմնադրամի ձևավորման համար։
ՄԱԿ-ի «Կլիմայի փոփոխության մասին» շրջանակային կոնվենցիայի և Փարիզյան համաձայնագրի պարտավորությունների շրջանակներում Հայաստանում նախատեսվում է ստեղծել ֆինանսական մեխանիզմ, որը բաղկացած է երկու բաղադրիչներից՝
Առաջինը՝ տեղային, Քաղաքացիական Շրջանառու Ներդրումային Հիմնադրամի ձևաչափով, որը մշտապես համալրվելու է բնօգտագործման ու շրջակա միջավայրի վրա բացասական ազդեցության, էկոհամակարգային ծառայությունների մուտքագրվող միջոցների հաշվին և որպես «ածխածնային» հարկ։
Երկրորդը՝ արտաքին, ֆինանսավորում, որն արդեն, լրացուցիչության սկզբունքի հիման վրա, տեղի է ունենում դրամաշնորհների տեսքով տրամադրվող՝ Կանաչ Կլիմայական Հիմնադրամի, Կիոտոյի Արձանագրության Ադապտացիոն Հիմնադրամի, Գլոբալ Էկոլոգիական Հիմնադրամի, և այլ բազմակողմ ու երկկողմ աղբյուրների կողմից։
Առաջարկվող ֆինանսական մեխանիզմը կիրառելի է բոլոր երկրներում, իսկ «ածխածնային» հարկի ներդրումը իրական կդարձնի Միջազգային Կլիմայական Քաղաքացիական Շրջանառու Ներդրումային Հիմնադրամի ստեղծման հեռանկարը, Հայաստանի կողմից առաջարկվող նորարարական և արդար ֆինանսական մեխանիզմի օրինակով:
Գործնական իրականացման օրինակներ
Քաղաքացիական շրջանառու ներդրումային հիմնադրամերի ստեղծման ու ներդրման կարևորագույն նախապայմանը այս նորարարական մեխանիզմի ըմբռնումն է, որպես համայնքի ինքնակազմակերպման այլընտրանքային մոտեցում, համատեղ գործունեության իրականացման համար: Մշակվել է հիմնադրամի ստեղծման և նրա նախագծային գործունեության գործընթացը նախաձեռնելու ուղեցույց, անցկացվում են խորհրդակցություններ և ժողովներ նախաձեռնող խմբերի հետ, որոնք հետագայում պետք է դառնան հիմնադրամի հիմնադիրները:
Ներկայումս երկու համայնքներում ստեղծվել են «Կլիմայական քաղաքացիական շրջանառու ներդրումային հիմնադրամներ»։ Իրականացման փուլում է գտնվում փողոցային լուսավորության էներգախնայողության նախագիծը (գյուղ Լճաշեն): Այս նախագծում հիմնադրամը գյուղապետարանին էներգախնայողության ծառայություն է տրամադրում սովորական փողոցային լուսավորության լամպերը ֆոտոդիոդայինով փոխարինելով: Գյուղապետարանը հիմնադրամին վճարում է այդ ծառայության դիմաց խնայված միջոցների հաշվին՝ մինչև հիմնադրամի ներդրումների ամբողջական գնումը։ Այդ կերպ հիմնադրամին վերադարձող միջոցները ներդրվելու են համայնքի բնակիչների հավանությանն արժանացած այլ նախագծերում։
Հաստատման փուլում է գտնվում արևային ֆոտովոլտային համալիրի ներդրման և գյուղատնտեսական դեգրադացված հողերի (Մեծ Պարնի գյուղ) վերականգնման համատեղ նախագիծը։ Այս նախագծում արևային ֆոտովոլտային համալիրի ներդրումով նվազում է հիմնադրամի կողմից ծղոտից արտադրվող վառելիքային բրիկետների ինքնարժեքը, իսկ խնայված միջոցները կուղղվեն դեգրադացված գյուղատնտեսական հողերի վերականգնմանը՝ բազմամյա կերային խոտաբույսերի ցանքով: Այս երկու նախագծերի համատեղելիության շնորհիվ ներդրված միջոցների շրջանառության տեմպը զգալիորեն բարձրանում է և լայն ճակատ է ստեղծվում նույն սխեմայով ապագա ներդրումների համար։
Երկու նախագծերում էլ նախատեսվում է 3-5 տարվա ընթացքում գյուղացիներին պատկանող քաղաքացիական հիմնադրամներում ներդրումների ամբողջական շրջանառություն։ Այդ միջոցների մուտքին զուգընթաց դրանք կներդրվեն այդ համայնքների հաջորդ նախագծերում։
Հիմնական խնդիրները և լուծման ուղիները
Ինքնակազմակերպման ներկայացված մեխանիզմի ներդրման պրակտիկան ցույց տվեց, որ բնակչությունը մեծամասամբ պատրաստ չէ նախաձեռնություն դրսևորելու և անվստահությամբ է ընդունում ինքնակազմակերպման նորարարական մոտեցումը կոլեկտիվ խնդիրների լուծման համար։ Մեկ այլ խնդիր է համայնքի կարիքները ձևակերպելու և այդ կարիքները ներդրումային փաթեթների մակարդակին հասցնելու անբավարար ներուժը։
Այդ խնդիրների լուծման համար միավորելու և համագործակցելու ուղղությամբ քայլեր են ձեռնարկվել քաղաքացիական հասարակության շահագրգիռ խմբերի, առաջին հերթին համայնքների ու գործարար միավորումների միջև: Որպես համագործակցության սխեմա քայլեր են արվում «հասարակական-մասնավոր գործընկերության» կազմակերպման ուղղությամբ, որտեղ որպես պատվիրատու հանդես է գալիս ինքնակազմակերպված համայնքը՝ ի դեմս իրենց ռեսուրսները տրամադրող քաղաքացիական ներդրումային հիմնադրամների, իսկ որպես կապալառու գործարար միավորումը՝ ի դեմս համայնքների կարիքների կատարման համար իրենց ծառայությունները մատուցող մասնագետների և բիզնես կազմակերպությունների։
Հասարակության ինքնակազմակերպման նկարագրված մեխանիզմի համատարած ներդրման համար առավել կարևոր օգնություն է բնակչության լայն շերտերի կողմից նկարագրված սխեմայի ըմբռնումն ու աջակցությունը:
Հավելված 6
ԿԵՆՍԱԿԱՆԸ (ՀՐԱՏԱՊ)
Եթե բացակայում են կրիտիկական վիճակից դուրս գալու առաջարկները, ապա ընդունվում է առկա որոշումներից հայտնին, իսկ դա կարող է մեզ կրկին վերադարձնել ելման վիճակին։ Այդ պատճառով, մեծ կարևորություն է ձեռք բերում, իրադրության փոփոխությանը օպերատիվորեն արձագանքող, բայց Համակարգային օրենքները հաշվի առնող, կոնկրետ առաջարկների մշակումը։ Առանց նման համընդգրկուն տեսլականի, մենք կրկին ու կրկին ետ ենք մնալու ժամանակի պահանջներից, կորցնելու ենք կոնկրետ պահը։ Այնպես որ, փորձենք ընդհանրացնել իրադարձությունների զարգացման մեր տարբերակի հիմնական դրույթները, որոնք հաշվի են առնում ինչպես իրադրության փոփոխությունները, այնպես էլ նրանց ճշգրտման ու դեպի ճշմարիտ հուն ուղղորդելու պահանջները։ Սկսենք գնահատման անհատական պատկերացումներից։
Վերականգնիր ճշմարիտ վերաբերմունքը կյանքի նկատմամբ
Համակարգային համակեցության սկզբունքներից շեղվելու սկզբից անցած հինգ հազար տարիների ընթացքում մեզ մոտ բազմաթիվ թերություններ են կուտակվել, որոնք խանգարում են մեր առաքելությանը տանող հետագա զարգացմանը։ Այդ շեղումները ունեին օբյեկտիվ պատճառներ և պայմանավորված էին հոգեվոր ուղենիշերից դեպի նյութականը ընդհանուր տեղաշարժով։ Այդ երկու սկզբունքներն էլ ծագումով միասնական են և Համակարգի համար հավասար կշիռ ու նշանակություն ունեն։ Մարդը տարրական գոյատևման համար պետք է ունենա որոշակի նյութական ապահովվածություն, բայց նրա հիմնական կենսական առաքելությունը, բազմազանության ավելացման համար, մնում է հոգեվոր գործունեությունը։ Չէ որ, ի տարբերություն նվաճած հոգեվոր բարձունքների (և անկումների), մարդու ցանկացած նյութական նվաճումները ժամանակավոր են։ Իր տատանումներում Համակարգը պահանջում է որոշակի հավասարակշռություն։ Ուղենիշների տեղաշարժը այս կամ այն ուղղությամբ շարունակաբար ճշգրտվելու է: Այդ պատճառով մոտակա ժամանակներում անխուսափելի է վերադարձը հոգեվոր տարրի գերակայությանը։ Մենք պետք է պատրաստ լինենք իրադարձությունների այդպիսի զարգացմանը և պարտավոր ենք բոլոր ուժերով աջակցել Համակարգի նկրտումներին։
Իրավիճակի փոփոխության ուղղությամբ կարևորագույն առաջին անձնական քայլը հիմք է տալիս հետագայում առաջ շարժվելու «վերադաս» հասարակական կառույցի ճիշտ կառուցվածքի վերականգնման ճանապարհով։ Ուղենիշների փոփոխության վրա հիմնված ճիշտ բազիսը, խիստ անհրաժեշտ է հաջորդ մակարդակների ստույգ կառուցման համար։ Առանց դրա իրավիճակը փոխելու ցանկացած փորձ անհեռանկարային է։ Այդ պատճառով հարկ է հատուկ ուշադրություն դարձնել հենակետային հոգեվոր հասկացությունների հաստատման վրա։
Համակարգին հարկավոր են բոլորը։ Ելնելով այս հիմնադրույթից հարկ է բացառել թշնամու, ախոյանի, հակառակորդի, մրցակցի հասկացությունը, ինչպես նաև ընկերոջ, դաշնակցի... Եթե հարկավոր են բոլորը, ապա նման բաժանումը կորցնում է իմաստը։ Համակարգում չկան ընկերներ, թշնամիներ կամ չեզոքներ, բոլորը կարևոր են նրա գործունեության, գոյատևման ու զարգացման համար։ Լինելով համակարգային տարր, մենք պարտավոր ենք հետևել նրա համընդհանուր անհրաժեշտության և կարևորության օրենքին։ Մեր անձնական գնահատականներն իմաստ ունեն միայն ստորին՝ մարդկային հաղորդակցության մակարդակում։ Հաղորդակցության բարձրագույն մակարդակներին հասնելու համար հարկավոր է տեսնել, բազմազանության ավելացման համար, Համակարգի ընդհանուր կարիքները։ Այդ պատճառով միասնականի ոչ մի տարր չի կարող ավելորդ լինել։ Միաժամանակ, ոչ ոք չի կարող համարվել «բարձրագույն» կամ «ցածրագույն», «կարևոր» կամ «ոչ պետքական»։ Այդպիսի գնահատականները համակարգային չեն իրենց էությամբ։
Նյութական բարիքների ու հաճույքների կուտակումը չի կարող գոյության նպատակ լինել։ Համակարգային սկզբունքներից շեղված, երկրային բարիքներ փնտրող անհատները, կենդանի օրինակ են ծառայում ուղու, որը չունի ոչ իմաստ, ոչ էլ հեռանկար։ Չէ որ պարզ է, որ նրանք չեն կարող իրենց հետ «այն աշխարհ» տանել կուտակածը։ Իսկ թողած նյութական ժառանգությունը անխուսափելիորեն կկողոպտվի եթե ոչ առաջին, ապա հաջորդ սերունդների կողմից։ Անիմաստ է նաև փող կուտակելը։ Փողն ինքնին, ընդհանրապես, ոչ մի հոգեվորություն չի պարունակում։ Այդ կարգի «արժեքները» արտաքնապես թույլ են տալիս ապրել հաճույքի համար, փառասիրության բավարարման համար իրադրությունից «անկախ», ժամանակավորապես զգալ սեփական «կարևորությունն» ու «նշանակությունը», դատարկ ինքնասիրությունը բավարարելու համար։ Համակարգում սեփական կարևոր դերի կատարման համար անդադար աշխատանքի փոխարեն հաճույքների որոնումը, շեղում է իր իսկապես արժեքավոր առաքելության մասին պատկերացումից և այդ ուղղությամբ աշխատանքից։ Այժմ տարածված կոռուպցիոն մեխանիզմները, կաշառքները ստորացնում են ստացողին։ Ճշմարիտ մոտեցման դեպքում դրանք կորցնում են իմաստը իրենց նյութականության պատճառով։
Ըստ առաքելության գործունեությունը (որպես Համակարգի զարգացումը հոգեվոր ուղղությամբ տանող հիմնական տարրի) թույլ կտա խուսափել արգելքներից, հասնել Համակարգի համար մեր անհրաժեշտության մակարդակին և որպես նրա մաս, ըստ կարգավիճակի, մեզ վերապահված տեղը զբաղեցնել շրջապատող աշխարհում ու հասարակությունում։
Կատարվող անձնական աշխատանքի պարզեցման համար կարևոր է սովորել մեզ շրջապատող խնդիրների ու հարցերի հանրագումարի մեջ տարբերել ընթացիկներն ու հիմնականները։ Ընթացիկ «խնդիրները» կապված են շրջակա աշխարհի հետ, անձնական փոխհարաբերությունների օպտիմալացման համար, ամենօրյա գործունեության հետ։ Նրանք պայմանավորված են, տարրական գոյության համար արտաքին պայմանների փոփոխության պայմաններում կենսական կարիքների՝ սննդի, հագուստի, կացարանի և այլնի բավարարման անհրաժեշտությամբ։ Մեծամասամբ, նրանք կապված չեն Համակարգի համար մեր անհրաժեշտության հետ։ Բացառություն են կազմում հատուկենտ դեպքերը, երբ այդ փոփոխությունները կապված են Համակարգի բազմազանության ավելացմանը ձգտելու հետ։ Այդպիսի բան հնարավոր է կրիտիկական իրադրությունների առաջացման դեպքում, հիմնականում պայմանավորված շրջակա միջավայրի աղետալի փոփոխություններով կամ հասարակական հարաբերությունների սրումով։
Ի տարբերություն առաջինների, հիմնարար խնդիրները հիմնականում կապված են Համակարգի հետ։ Նրանց շարքին են դասվում ինչպես արդեն նշված աղետալի փոփոխություններն ու հասարակական ցնցումները, այնպես էլ արտաքինից առօրեական հարցերը, կապված կյանքում սեփական տեղի, առաքելության որոնման հետ։ Անհատը, միայն ինքն է ընդունակ սահմանելու խնդրահարույց հարցերում կողմնորոշման ճշմարիտ լուծումների իրական արժեքը։ Այդպիսի հարցերին հատուկ ուշադրություն է պետք դարձնել, եթե մենք ուզում ենք համապատասխանել մեր առաքելությանը և իսկապես անհրաժեշտ մնալ Համակարգին։ Առաքելությանն արժանի որոշումները ծանրակշիռ ներդրում կլինեն բազմազանության աճի համար և կարող են նպաստել համակարգի համար մեր անհրաժեշտության աճին, նշանակում է՝ գոյատևմանը։
Հրաժարում շինծու ժողովրդականությունից։ Այժմ ճանաչված են սպորտսմենները, քաղաքական գործիչները, գործարարները։ Այդպիսի պատկերացումն արդեն դարձել է «ավանդական»։ Բայց մեզ համար կարևոր է հասկանալ որքանով է նրանց արածը Համակարգային իր էությամբ։ Նրանց կողմից «նվաճած» ոչ ոք և ոչինչ չի մնա սերունդների հիշողությունում, եթե այն հոգեվոր տարր չի կրում։ Նյութական ձեռքբերումները ժամանակավոր են, կարծում եմ, դա մենք արդեն սահմանել ենք։
Զսպվածությունն ամեն ինչում՝ ինքնազարգացման արդյունավետ գործոն է։ «Ուզում եմ» սկզբունքը չափազանց միակողմանի է։ Ժամանակակից հասարակության գիտակցությունը հենց այդպես է տեղաշարժված։ Բայց այդպես մենք անխուսափելիորեն կսահենք դեպի մաքուր սպառում։ Հենց այդ պատճառով են կորչում հիմնարար բարոյական սկզբունքները։ Ընտանիքի քայքայումը, նախկին հոգեվոր ուղենիշերից շեղումը տեղի է ունենում միայն ցանկությունների չափազանց մեծ խրախուսման պատճառով, ենթադրությունից, որ ապրում ենք մեկ անգամ և պարտավոր ենք առավելագույնս լիանալ հաճույքներով։ Ավելորդությունները, ներառյալ սննդի, սեռական և բոլոր մյուսները, իրենցից ներկայացնելով ավելորդը, չեն բազմապատկում ոչ առողջություն, ոչ հաջողություններ, ոչ ուրախություն։ Իհարկե, իմաստ չունի բացառել զգացմունքներն արտահայտելու բոլոր հնարավոր ձգտումները, բայց գնալ միայն զգացմունքային դաշտ սխալ է, իրականության միակողմանի ընկալման պատճառով։ Զգացմունքն, ինքնին, զուտ հոգեվոր դրսևորում է։ Բայց իրական զարգացումը Համակարգում, ցանկությունները բավարարելու հետ միասին, հենվում է պարտականությունների կատարման անհրաժեշտության վրա։ Հարկ է հավասարակշռել ցանկություններն ու պարտականությունները, իսկ դա հիմնվում է ցանկությունները զսպելու ունակության վրա, երբ նրանք հակասում են պարտականություններին։ Զսպվածությունը, չափավորությունը բարիք են ինչպես մարդու համար, այնպես էլ՝ բնությանը, հասարակությանը...
Նախանձը նույնպես կորցնում է իր ժամանակակից կշիռը։ Ինչի՞ն մենք պետք է նախանձենք։ Արվեստում, սպորտում, աշխատանքում, քաղաքականությունում «բարձր» նվաճումների՞ն։ Պարզ է, որ Համակարգային տեսանկյունից այդ ամենը համարյա ոչ մի արժեք չունի, բացի մարդու նվաճած սահմանների տեղաշարժի ներքին զգացումից։
Արվեստը, մշակույթը կարող են բաժանվել երկու տեսակի՝
1. Մասսայական, դատարկ միջոցառումներ հումորային «զվարճանքների» կամ գունագեղ աղմկոտ շոուների տեսքով, որոնք շեղում են լուրջ հարցերից ու խնդիրներից։ Մշակույթն ընդհանրապես պետք է իրենից ներկայացնի բարոյականության, խղճի, արդարության, պատվի դրսևորման ու զարգացման գործուն մեխանիզմ։ Համակարգային հավերժից շա՞տ բան կարելի է գտնել շոույում։ Նմանատիպ դատարկ ժամանցային գործողությունները, լրիվ իրավունքով, կարելի է դասել նաև վերջին ժամանակներում մեծ տարածում ստացած մարդաշատ «հեղինակավոր» հարսանիքները, հոբելյանական միջոցառումները, ուղղակի անիմաստ հավաքույթները, այսպես կոչված party-ները։
2. Իսկապես արժեքավոր՝ ուղղված հավերժի մեջ իր առաքելության կատարմանը։ Արվեստի այդպիսի արժեքներին կարելի է դասել հոգեվոր առանցք ունեցող աշխատանքների մեծ մասը, օրինակ Պաբլո Պիկասոյի անմահ կտավը՝ «Գեռնիկա»-ն։

Պ. Պիկասո «Գեռնիկա» (1937)
Զարդերը չունեն նկատելի հոգեվոր պարունակություն, բացառությամբ, ինքնահիացման կամ նախանձի հետ կապված, զգացմունքային բաղադրիչի։ Այդպիսին է նաև սեփական անձի հանդեպ ցանկացած այլ ավելորդ ուշադրության «արժեքը»։ Ձգտումը փոխելու արտաքինը, կրծքի, դեմքի ձևափոխությունը, արտաքին ազդակների միջոցով իրեն նշանակալի դարձնելու փորձերը անիմաստ են, եթե իհարկե, կապված չեն վթարի կամ աղետի արդյունքում առաջացած հետևանքները վերացնելու հետ։ Զգալիորեն մեծ կշիռ ունեն սեփական հոգեվոր մակարդակը բարձրացնելու ձգտումները, ցանկությունը անհրաժեշտ լինել ոչ միայն իրեն, այլ նաև, թեկուզ ևս մի մարդու։
Ուսուցում՝ ո՞ր առարկան է կարևոր։ Պատկերացվում էր, որ ամենից կարևորը նյութական հատկություններով բարդություններում կողմնորոշվել կարողանալն է։ Բայց, վերջին ժամանակներում, ավելի ու ավելի համոզիչ է թվում, որ հոգու համար հարկավոր է սովորել տարբերել օգտակարը վնասակարից։ Բարին չարից բաժանելու կարողության մեջ է կայանում մարդու էության մեծ մասը։ Հարցը նրանում չէ, «ճիշտ» է արդյոք բարիք կամ չարիք գործելը։ Այդ հասկացությունները լրիվ մարդկային են և հատուկ բոլորին հավասարապես կամ գերակշռող աստիճանի, կախված իրադրությունից։ Կարևոր է հասկանալ, որ այդ գործողություններով գերազանցապես մարդն է ներկայանում և իրականացվում է նրա ազդեցությունը Համակարգի վրա։ Ուսուցման գործող համակարգի արատավորությունը առավել հստակ է երևում դեռահասների մարդատյաց դրսևորումներում, մանկական հանցագործության աճման մեջ։
Վերաբերմունքն իշխանությանը։։ Իշխանության հասկացությունը բացարձակ համակարգային չէ, հանրության (վերը նշված) բոլոր անդամների հավասար նշանակության պատճառով։ Հասարակության շերտավորումն առաջացել է մարդու առաքելության մասին պատկերացումների անխուսափելի վերագնահատումով, ընդհանուրին ի հակակշիռ, անձնականի աճին ուղղված հենց ուղենիշերի տեղաշարժման պատճառով։ «Ղեկավարելու», հարստահարելու, թույլերին, խեղճերին, «ստորադասներին», իշխանությունից զրկվածներին ճնշելու հասկացության աճի հետ արժեքավոր դարձավ ավելցուկների կուտակումը։ Պարզ է, որ այդպիսի մոտեցումը կարող է կանգնեցնել մեր փորձերը անձնական առումով խուսափելու գոյություն ունեցող շերտավորումից։
Կոլեկտիվիզմ թե անհատականություն, ի՞նչն է կարևոր և ճիշտ անհատի համար։ Հոգեվորության այդ սկզբունքները մարդու մեջ որոշվում են պատմական մոտեցումով և կապված են անհատի ու նրա շրջապատի միջև ձևավորված հարաբերությունների հետ։ Հասարակության անձնական ընկալման ու կազմակերպման ձևերը որոշվում են, էթնոսի կամ ժողովրդի անցած պատմական ուղու վրա հիմնված ավանդույթով, որը ցույց է տվել անհատների փոխգործակցության այս կամ այն տարբերակի էֆեկտիվությունը կամ անհեռանկարայնությունը։ Եթե հասարակության միավորված ջանքերը չեն նպաստել ինքնապահպանմանը, ապա առավելություն էր ձեռք բերում գոյատևման անհատական փորձը։ Այդ ձևի գոյության տարիները լրացնում էին ներքին ընկալման անհրաժեշտությունը իր և մերձավոր շրջապատի գոյատևման ապահովման համար։ Հայերը հանգեցին անհատականության գերազանցությանը, միավորող պետականության երկարատև բացակայության պատճառով։ Տարաբնակվելով ամբողջ աշխարհով, նրանք ստիպված էին անհատական գործունեության մեջ փրկություն փնտրել, միայն իր կամ մոտիկ հարազատների վրա հույս դնել։ Այլապես, նրանց անընդհատ պարզապես ոչնչացում էր սպառնում։ Նույնը կարելի է ասել նաև մյուս ժողովուրդների մասին, որոնք ստիպված էին ապրել ու գործել նման պայմաններում։ Գոյություն ունի նաև հակառակ միտում, երբ գոյատևման գրավականը միայն հասարակության միասնության մեջ էր։ Այդ դեպքում, ժողովրդական զանգվածում գերակշռում է միավորման առավելության պատկերացումը։ Գոյատևման հնարավորություն և անհրաժեշտ զարգացում ապահովելու, այս կամ այն կողմը կողմնորոշվելու համար, այս աշխարհում բազմաթիվ գործոններ կան։ Մոտեցումների ավանդականությունը առաջանում է դրանց, կոլեկտիվ գերակայության ձևով դրսևորվող, գումարից, օրինակ, չինացիների և Ասիական այլ ժողովուրդների մոտ, կամ ԱՄՆ համար բնորոշ առավելագույն անհատական ձևով։ Ապագայում փոխգործակցության այս կամ այն ձևի ընտրությունը կախված կլինի իրադրության զարգացումից, անհատի դրսևորման համար արտաքին պայմանների փոփոխությունից։
Կարևոր անձնական քայլ պետք է դառնա, կրոնի տեսք ընդունած, հավատքին վերաբերմունքի հաստատումը։ Համարյա երկու հազար տարիների ընթացքում քրիստոնեությունը նպաստել է հայերի անհատականության պահպանմանը։ Բայց կարելի՞ է արդյոք այն համարել բացարձակ ճշմարիտ ու անհրաժեշտ պայման հայության նույնականացման և ընդհանուր բնութագրի համար։ Իհարկե, ոչ։ Քրիստոնեությունը պարունակում է, մ.թ.ա. 11 հազարամյակի կեսի աղետից անմիջապես հետո, մեր նախնիների կողմից ստացված սկզբնական, իսկապես համապարփակ հոգեվոր ուսմունքի միայն շատ փոքր մասը։ Հենց այդ վարդապետությունն է խորը հետք թողել և մեծագույն նշանակություն ունեցել մարդկության համար մինչև մեր օրերը ընկած ժամանակահատվածում։ Քրիստոնեությունով սահմանափակվելով, մենք ավտոմատ կերպով բացառում ենք մեր հանրությունից աթեիստներին և մյուս բոլոր կրոնական ուղղությունների կողմնակիցներին, որոնք ոչ միշտ ունեն նվազագույն մոտեցում բնօրինակին՝ Ընծայի միասնական հոգեվոր հնագույն ուսմունքին։ Այդ պատճառով հոգեվոր հենարան փնտրելու փորձերը միայն քրիստոնեությունում կամ ցանկացած այլ ժամանակակից կրոնում անիմաստ են։ Հենարանը պետք է լինի ավելի քան ծանրակշիռ ու հիմնավորված։ Այդ պնդումը պահանջում է մանրակրկիտ քննարկում և պարզաբանում։ Այստեղ հնարավոր չէ համոզիչ ապացույցներ ներկայացնել։ Այդ հարցով հետաքրքրվողներին ստիպված ենք հղում անել մեր նախկին աշխատանքներին, որոնցում մանրակրկիտորեն հիմնավորվում է այս կամ այն կրոնական ուսմունքի «ճշմարտացիության» կամ «սխալականության» անձնական գնահատականից հեռանալու անհրաժեշտությունը։ Ապագայում, ակնհայտ է, տեղ չի մնա դավանաբանական կրոնական սահմանափակումներին։ Սեփական առաքելության ուղղությամբ ազատ գործունեությունը չի կարող և չպետք է լինի սահմանափակված կրոնի մտացածին շրջանակներով։ Մարդը ազատ պետք է լինի, որպեսզի ստեղծագործելու հնարավորություն ունենա։
Ընդհանրացնելով, կարելի է նշել անհատի, իր վրա աշխատելու հիմնական ուղղությունները, որպես նպատակաուղղվածություն ամեն «հավերժականին» և հնարավորինս հեռանալ ընթացիկից, «ժամանակավորից»։
Կարգավորիր մասնակցությունը հանրային կյանքում
Օգտվելով անձնական արժեքների և աշխարհում գործողությունների գնահատականին վերն ընդունված մոտեցումից, տարածենք նրանց հասարակական հարաբերությունների վրա։
Հարցը հարկավոր է դիտարկել դինամիկայի մեջ, դիալեկտիկորեն։ Համակարգում ամեն ինչ անընդհատ փոխվում է, աճում։ Համակարգը շարժուն է և անընդհատ մարդկանց միավորման հարմար ձև է փնտրում։ Դա է ցույց տալիս հասարակական հարաբերությունների զարգացման ամբողջ պատմությունը։ Շարժումը, իրադրությունների փոփոխությունը նպաստում է նորի որոնմանը, ինչը և փոփոխության խթան է հանդիսանում։ Ընդհանրապես, լճացումն անբնական է, անհամակարգային ու մշտապես հանգեցնում է հասարակության կենսական ուղենիշների փոփոխության։ Հակառակ դեպքում, կանգ է առնում զարգացումը, իսկ դա հակասում է Համակարգի հիմնական էությանը։
Զարգացումը, առաջ շարժվելը հնարավոր է քայլերի հերթականությամբ։ Համարվում է, որ առաջխաղացումը պահանջում է պարբերաբար հենվել մարդկային էության մեկ նյութական, մեկ հոգեվոր բաղադրիչին։ Շարժումը բացառվում է մշտապես մեկ «ոտքի» վրա կանգնելով։
Այստեղ հակասություն է առաջանում անընդհատ առաջընթացի մասին «ընդունված կարծիքի» հետ (հատկապես, դիալեկտիկական մատերիալիզմի կողմնակիցների մոտ)՝ հասարակական զարգացման պարզունակ, հետամնաց, «անհեռանկարայինից» դեպի միշտ առաջավորը, առաջադեմը։ Այդպիսի մոտեցումը ոչ մի կերպ չի բացատրում ոչ «առաջադեմ առաջընթացի», այլ հասարակական միավորման ձևերի հերթափոխի տատանողական փոփոխության բազմաթիվ օրինակները։ Չէ որ, հասարակության առաջանցիկ զարգացման դեպքում հանրային կառուցվածքի հին ձևին վերադառնալու ոչ մի դեպք չէր կարող տեղի ունենալ, ինչը հաճախ տեղի էր ունենում հակահեղափոխական շարժումների հաղթանակների դեպքում։ Եվ, թերևս, ոչ մի կերպ հնարավոր չէ բացատրել ԽՍՀՄ-ում «առաջադեմ» սոցիալիստական հասարակարգի ոչնչացումն ու վերադարձը, 70 տարի առաջ ցարական Ռուսաստանում հաջողությամբ «պարտված», «մեռելածին» կապիտալիզմին։ Սա եզակի դեպք չէ։ Բազմաթիվ նման օրինակներ են հայտնաբերվում, պատմության խորքերի հետ ուշադրությամբ ծանոթանալու ժամանակ։ Օրինակ, վերցնենք թեկուզ հասարակական միավորումների ձևերի փոփոխությունը հին հունական քաղաք-պետություններում։ Նրանցում պարբերաբար գերիշխում էին ժողովրդավարական կամ օլիգարխիական իշխանության կողմնակիցները։ Ընդ որում, փոփոխությունները կատարվում էին անկախ այս կամ այն միավորման այս կամ այն հասարակական միությանը «գերակշռող» ուղղվածությանից։ Աթենքում «գերակշռող» ժողովրդավարությունը շատ հաճախ փոխարինվում էր օլիգարխիայի դիկտատուրայով, իսկ Սպարտայում օլիգարխները փոխարինվում էին դեմոկրատներով։
Այստեղ համակարգային օրինաչափությունը, վերը նշված՝ հենման ոտքերը փոխելով առաջ շարժվելն է։ Գործում է հետևյալ մեխանիզմը։ «Նոր» հասարակարգի հաղթանակը բերում է բացահայտ նպատակի հասնելու ոգևորության։ Որից հետո սկսվում է հակասությունների կուտակում, «ավելցուկ», որը բերում է «հին» ու «նոր» ղեկավարման ձևերի ջատագովների բաժանման։ Կողմերի հակամարտության արդյունքում աստիճանաբար սրվում է իրադրությունը և ավարտվում զարգացման «նոր» ուղղության «վերջնական» հաղթանակով։ Իհարկե, ղեկավարման նախկին ձևը ամբողջությամբ չի կրկնվում։ Պատմությունն ի վերջո ինչ-որ բան սովորեցնում է։ Բայց այդ կարգի «նոր քայլը» անպայման ստեղծում է նոր խնդիրներ։ Եվ շրջանը կրկնվում է համարյա անվերջ, մինչև չառաջանան նոր իրադրություններ, որոնք կխթանեն միավորման ձևերի արմատական փոփոխություն։
Իշխանության փոփոխման նման «ճոճանակային» մեխանիզմը մինչև վերջերս հաջողությամբ օգտագործվում էր բազմաթիվ «ժողովրդավարական» երկրներում։ Բայց եկել է արմատական փոփոխությունների ժամանակը, երբ պահանջվում է անցում, հենց «քայլային մեխանիզմի» փոխարինում սկզբունքորեն «նորով», բայց, ակնհայտորեն, արդեն մարդկության զարգացման նախորդող փուլերում օգտագործված։ Փոփոխությունները պետք է լինեն բավականին արմատական՝ պահանջվում է անցում հասարակության կառուցման հնացած պետականից ուրիշ ձևի՝ հնին, բայց զարգացման նոր մակարդակում։
Մենք, կարծում եմ, եկանք նախնական եզրակացության, որ Համակարգին հարկավոր են հասարակական միավորումների բոլոր ձևերը։ Բայց սկզբունքորեն սխալ է «վայրենությունից» դեպի նախնադարյան-համայնական, ստրկատիրական, ֆեոդալական, կապիտալիստական, սոցիալիստական, կոմունիստական և հետո հայտնի չէ, թե ինչ հասարակության անփոփոխ կայուն զարգացման մասին ենթադրությունը։ Փաստերը ցույց են տալիս հասարակական հարաբերությունների այդ կարգի «զարգացման» ոչ թե առաջընթաց, այլ մշտական տատանողական շարժում, պարբերաբար օգտագործելով բոլոր այդ ձևերը մարդկանց շփումների այս կամ այն մակարդակում։ Չէ որ, հակառակ դեպքում, կապիտալիստական Ամերիկայում չէին կարող լինել ոչ մի տեսակի ստրուկներ, իսկ ժամանակակից ֆեոդալները ոչ մի կերպ չեն առնչվում հազարամյակների աշխատանքով նվաճված «զարգացման» մակարդակի հետ։ Հասարակական միավորման թվարկված ձևերի բոլոր բնորոշ առանձնահատկությունները մշտապես առկա են ու ուժ են կուտակում հետևողականորեն, տատանողական շեղումների տեսքով, որոնք տեղի են ունենում իրադրության և ժամանակի պահանջներից կախված, այլ կերպ ասած՝ զարգացման Համակարգային պահանջներից։
Մեր խնդիրը ժամանակակից հասարակական կառուցվածքի ճիշտ գնահատման, մարդուն և մարդկությանը արժանի ճանապարհի ընտրության մեջ է։
Աշխատիր խմբում
Մարդկանց հարաբերություններում միավորող գործոն կարող է լինել կամ շահը, կամ գաղափարը, որն ի զորու է բացահայտել ընդհանուր գործունեության առավելությունները։ Ցանկալի է, որ համախոհների խմբի աշխատանքում այս երկու գործոնն էլ միաժամանակ ներկա լինեն։ Բոլոր դեպքերում դա, ակնհայտորեն, կապված է Համակարգի արտաքին ազդեցության հետ, խթանելու համար ինչպես դիմակայությունն ու հակամարտությունը, այնպես էլ միավորումը, զարգացումն այդ հիմքի վրա։
Ինչ վերաբերվում է շահին, ակնհայտ է, որ միասնականությունը կպարզեցնի մարդկության առջև կանգնած ցանկացած խնդիրների լուծումը։ Խմբում ճիգերի ներդրումը տալիս է զգալիորեն ավելի մեծ արդյունք, քան անհատական գործունեությունը, հաշվի առնելով խմբի անդամների հնարավորությունների ու ունակությունների տարբերությունը։ Ամեն մարդ տիրապետում է մյուսների նկատմամբ իր անհատական առավելությունների հանրագումարին։ Խմբային գործունեության մեջ նրանց օպտիմալ բացահայտումը զգալիորեն էֆեկտիվ է անհատական ճիգերից։
Դիմակայությունը կամ միաբանությունը խմբում թե ցանկացած այլ ընդհանրության մեջ կապված են գաղափարների դիմակայության կամ միավորման հետ։ Մասշտաբային գաղափարը միասնականության բարձրագույն մակարդակ է պահանջում։ Նման հոգեվոր մղումը պետք է գերազանցի նույնիսկ մեկ սերնդի մակարդակում կատարման հնարավորությունները։ Նա պետք է վերաճի ՆՊԱՏԱԿԻ։ Այնժամ նա ընդգրկում է ամբողջությամբ, և գործում է շարունակական։ Օրինակ՝ հայերի միավորումը ոչ միայն Արցախի ազատագրման համար, այլ բարձրագույն խնդրի լուծման՝ ամբողջ Հայաստանի ազատագրման։
Խումբը պետք է աշխատի երկու ուղղությամբ՝ անհատական և հասարակական։ Դա կհամապատասխանի, վերը շարադրված պետական կառուցվածքի փոփոխման մեջ, հերթականությամբ «քայլեր» անելով շարժման ապահովման սկզբունքին։ Տարբերությունը միայն նրա մեջ է, որ այդպիսի «քայլերը» չեն պահանջում փոխել «հենման ոտքը»։ Հնարավոր է, և նույնիսկ, անհրաժեշտ այդ գործողությունների համատեղումը։ Անձնական «ճակատում» հարկավոր է ինքնազարգացման ուղիներ փնտրել սեփական առաքելությանը համապատասխան մակարդակի հասնելու համար։ Հանրային աշխատանքում խնդիրը կայանում է ջանքերի միավորման մեջ, հանրությանը Համակարգում առաքելությանը համապատասխանող գործունեության կողմ ուղղորդելու համար։ Այլ կերպ ասած, մեր գործում ընդհանուր պետք է դառնա իրական արժեքների որոնումը և աշխատանքը նրանց ավելացման ուղղությամբ։ Հարկավոր է հեռանալ ժողովրդականությունից (ներառյալ բոլոր ընթացիկ «գործերը») Համակարգայինն առանձնացնելու նպատակով, աշխատել այդ ուղղությամբ։
Իրենց բարձրագույն խնդրում կողմնորոշված համախոհների խմբում ձևավորվում է հատուկ վերաբերմունք իշխանության նկատմամբ։ Իշխանությունը դադարում է լինել ինքնանպատակ, անձնական հարստացման կամ հեղինակության «բարձունքներին», հավակնոտ նկրտումներին հասնելու համար։ Չէ որ այդ բոլորը ժամանակավոր է և Համակարգի տեսանկյունից որևէ արժեք չունի։ Ինչի՞ համար կարող է հարկավոր լինել իշխանությունը, Համակարգային զարգացման խնդիրների լուծումով զբաղված, անհատին կամ խմբին։ Պարզ է, որ նա կարող է միայն պարզեցնել վերը թվարկած գաղափարների տարածման ու ներդրման խնդիրը։ Հատկապես, և միայն դրա համար էլ հարկավոր է ձգտել հասնելու իշխանության հասարակության գոյություն ունեցող պետական կառուցվածքի համակարգում։ Այլ բան պետք էլ չի որոնել իշխանական կառույցներում։ Նրանք իրենք կկորցնեն այն «արժեքը», որը ձևավորվել է «ժամանակակից քաղաքակրթության» գոյության անցած հազարամյակների ընթացքում: Գոյություն ունեցող պետական իշխանական կառույցների հետ (փաստորեն միայն մեխանիզմի) իմաստ չունի մտնել առճակատման կամ պայքարի մեջ։ Միշտ կհաղթի մեխանիզմը, եթե «չփչանա» ներսից, եթե չներմուծվի սեփական առաքելության թեկուզ որևէ գիտակցություն, բարձրագույն և ոչ ընթացիկ նպատակների հասնելու համար։ Իմաստ չունի նաև մեխանիզմի մաս դառնալու ձգտումը։ Մեր անձնական և խմբային նպատակները զգալիորեն բարձր են ու ամբողջական գոյություն ունեցող հասարակական համակարգին հասարակ ծառայությունից։ Հասարակության մեխանիկական իշխանական համակարգին հաջող դիմակայության օրինակ կարող է ծառայել «Սասնա ծռեր» խմբի ձգձգվող և խափանված դատավարությունը։ Գոյություն ունեցող պետական դատական մեխանիզմը ուղղակի ի վիճակի չէ խնդրահարույց գործեր վարել, ազգային գոյատևման ու զարգացման ոչ պետական խնդիրների հետ կապված։
Անձնական ու խմբային ևս մեկ տարբերակիչ առանձնահատկություն պետք է դառնա զսպվածությունն ամեն ինչում։ Մոլեռանդությունը, ամբողջապես նվիրվածությունը գաղափարին, իհարկե, ունի իր ակտիվ դրական ազդեցությունը, բայց չի կարող ճշմարիտ համարվել, նրան բնորոշ բացառիկության, խնդիրների լուծման ցանկացած այլ տարբերակների լրիվ ժխտողականության պատճառով։ Համակարգը պահանջում է ոչ թե լրիվ, անվերապահ ենթարկվել մեն միակ գաղափարի, այլ նոր լուծումների անընդհատ որոնում։ Մոլեռանդն, արդեն իսկ իր անզիջողականությամբ, ընդունակ չէ այլ գաղափար, միտք կրողի դատողություններում կամ գործողություններում ռացիոնալ հատիկն ընկալել։ Համակարգային բազմազանության որոնումն է հենց «ընդունված» ու «հաստատված» որոշումներից տարբերվող նորի հայտնվելու հնարավորություններ պահանջում։ Եվ այդ պահանջը բացառում է հավատարմությունը ինչ-որ միակ, «բացարձակ ճշմարիտ» բանի։ Նա չկա և չի կարող լինել զարգացող Համակարգում։ Զսպվածությունը խանգարում է խորասուզվել մի ինչ-որ որոշման կամ գործողության մեջ, հնարավորություն է տալիս ավելի լայնորեն նայել խնդրի էությանը, ընտրել ընդունելին (բայց ոչ առանց այլընտրանքի), մանևրելու, հետագա ճշգրտման տեղ թողնելու։
Զսպվածությունը մեծ առավելություններ է ստեղծում խմբի գործունեության մյուս ուղղություններում նույնպես։ Ամեն ինչում առանց այլընտրանքի մոտեցման բացառումը գործընթացի մասնակիցներին (ոչ միշտ համոզելու ուժով, ձայնի ուժգնությամբ կամ ճնշումով աչքի ընկնող) թույլ է տալիս ավելի ազատ արտահայտել իր տեսակետը և դրանով իսկ նպաստել նրա գործունեության հնարավոր ուղղությունների մասին խմբի պատկերացումների ընդարձակմանը։ Խմբի աշխատանքում «հեղինակությունը» պետք է զսպվի, չճնշի մյուս անդամների իրենց կարծիքն արտահայտելու հնարավորության վրա։ Չէ որ դա անհրաժեշտ է նոր, այլընտրանքային լուծումների որոնման համար։ Զսպվածությունը թույլ է տալիս վերադասավորել էներգիան դեպի կառուցողական հուն, զսպել զգացմունքները, հեռանալ հակամարտությունից, իսկ դա ամրացնում է ընդհանրության ներքին զգացումը, ճշգրտում գործունեության ուղղվածությունը։
Խմբային միավորումն ունի երկու ձև։ Առաջինը՝ ժողովրդականն է, որը հենվում է խմբային մտածողության վրա։ Այստեղ հիմնական է գաղափարը, արհեստականորեն ստեղծված և ուղղված խմբային նպատակներին հասնելու։ Այդ նպատակները կարող են լինել կորպորատիվ, մասնագիտական, դասակարգային կամ ցանկացած այլ նեղ խմբային ձևի ու բովանդակության։ Մեծամասամբ, նրանք ժամանակավոր են և լուծում են կոնկրետ խնդիրներ։ Իրադրության փոփոխման հետ, այդպիսի միավորումը կորցնում է իր գաղափարական հիմքն ու անխուսափելիորեն քայքայվում։ Ժողովրդական միավորման օրինակ կարող է ծառայել ԱՄՆ ժողովուրդը՝ տարբեր երկրներից ու մայրցամաքներից եկած հավաքականությունից ձևավորված։ Արհեստական միավորումը, հիմնված պատմական, ավանդական, ազգային, և նույնիսկ, ռասայական տարբերություններից հրաժարվելու վրա, «ընդհանուր կաթսայի» մեջ հավաքված հասարակությունը պահպանվում է միայն իր բացառիկության գաղափարով։ Այդպիսի հասարակության նվաճած «բարձունքները» խաբուսիկ են։ Այդ ամենը ժամանակավոր է, հենված կեղծ սկզբունքների վրա և անխուսափելիորեն կկործանվի ազգային միավորման հետ առաջին իսկ շփումից։
Միավորման երկրորդ տարբերակը՝ ազգայինն է, ավելի ամուր հիմքերով, որոնք առաջանում են անցյալի հետ կապի միջոցով։ Դա տալիս է հաստատուն, երկարատև միավորում։ Այն ունի ազգային գաղափարի սոցիալական արժեք, որն առաջանում է ազգի ձևավորման ակնթարթից և մնում անփոփոխ նրա ամբողջ գոյության ընթացքում։ Իսկ դա զգալիորեն գերազանցում է, ժողովուրդների համար սահմանված, ձևավորման, զարգացման ու անհետացման միջին մոտավորապես 1500 տարվա ժամանակը։ Ազգերը ժողովուրդներից զգալիորեն երկար են ապրում հենց այդպիսի հզոր գաղափարական հիմքի վրա միավորման պատճառով։
Համակարգին խմբային միավորման երկու ձևն էլ անհրաժեշտ են, այլապես նրանք չէին առաջանա։
Պատմական զարգացումը հանգեցրեց ժողովուրդների ձևավորմանը միավորման պետական ձևից։ Ազգային միավորումը մնաց ճնշված վիճակում և արտահայտվում է միայն երբ ազգի հենց գոյատևմանը արտաքին վտանգ է սպառնում։ Բայց փոխարենը, եթե այդպիսի միավորումը կայանում է, ապա այն գերազանցում է ցանկացած այլ միավորող ուժը։ Ուժով ոչնչացնել ազգն անհնար է, իսկ ժողովուրդը՝ հեշտությամբ։ Բավական է վերացնել նրա միավորման պատճառը և նրա հետ կվերանա ժամանակավոր միավորված ժողովուրդը։ Վերջին ժամանակներս տարածված ազգային շարժումները, որոնք հաճախ վերածվում են ազգայնականի, ցույց են տալիս, որ ավելի ու ավելի մեծ արդիականություն է ստանում ժողովրդական միավորումների քայքայումը, նրանց վերաձևավորումը ազգայինի։ Ազգային համայնքները ավելի քիչ են կախված միավորման պետական ձևից։ Այդ պատճառով, մեր ժամանակներում նոր, ոչ պետական միավորման ընտրությունը զգալիորեն պարզեցվում է։ Եկել է փոփոխությունների ժամանակը։
Ազգային միավորման սկզբնական օղակը հանդիսանում է ընտանիքը, որը մոտեցնում է ըստ հարազատության, ոգու, լեզվի, ավանդույթների, մշակույթի... Համակարգային սկզբունքների վրա հիմնված ընտանիքում բացակայում է գերակայության հասկացությունը։ Նրա ամեն մի անդամ ունի իր անջնջելի արժեքը և կատարում է իր պարտականությունները։ Ընտանիքի գլուխ հասկացությունը չի նշանակում այդ հասարակական միավորի բրգաձև կառուցվածքի գագաթի առկայություն։ Ճշմարիտ, Համակարգայնորեն կառուցված ընտանիքում բոլոր անդամները անհրաժեշտ են ու կարևոր։
Ընտանիքների միավորվածությունը սիրո և ծագման ընդհանրության վրա է հենվում։ Դա խթանում է անդամների միավորումը ուրախ ու տխուր առիթներով, այսինքն միշտ առիթ կա շփվելու, տեղեկատվություն փոխանակելու, փոխօգնության, ամենատարբեր իրադրություններում ընդհանուր լուծումներ գտնելու համար։ Դա շատ լավ խթան է միավորման համար։ Միավորման այդ տեսակը ձևավորում է տոհմը։ Հաջորդ մակարդակը՝ ցեղն է, որից մի քանի աստիճան հետո գալիս է ազգը։ Այդ կապը բնական է, Համակարգային, և այդ պատճառով, անբեկանելի։ Անհնար է մարդուն զրկել որոշակի ընտանիքի, տոհմի, ցեղի, ազգի պատկանելիությունից։ Այն դեպքում երբ որոշակի ժողովրդի պատկանելիության հարցն արհեստական է իր ծագումով և հեշտությամբ ենթարկվում է ամեն տեսակի «ճշգրտումների»։ Փոխել ազգությունը կարելի է միայն հրաժարվելով արմատներից, ստիպողաբար կամ հոժարակամ ընդունելով իր նախնիների գործը շարունակելու անկարողությունը, դուրս գալ կյանքի «խաղից», փոխելով նրա կանոնները։ Ցանկացած մարդ իր առաքելությունն ունի Համակարգում։ Նա ձևավորվում է համապատասխան միջավայրում ոչ նրա համար, որ թքելով անցյալի վրա անձնական հաճույքներ փնտրի (ինչին հաճախ նպաստում է մենակեցությունը), այլ ի վերուստ նախատեսված ու փորձարկված որոշակի ուղու շարունակություն լինի։ Նա հարկավոր է հենց այն տեղում, որտեղ ծնվել է։ Իհարկե, դա չի նշանակում, որ հարկավոր է բոլորովին բացառել ազգամիջյան շփումը։ Հարցը նրանում է, որ շփման հետ միաժամանակ անթույլատրելի է զարգացման իր ուղուց հրաժարումը։ Ազգային ինքնության կորուստը այն կազմող ցանկացած բաղադրիչում փոխում է ավանդույթը։ Միշտ չէ որ դա վատ է։ Հնարավոր է, որ հենց դա է անհրաժեշտ Համակարգի բազմազանության ավելացման համար, բայց հենց ավանդույթներն են տալիս այդ բազմազանությունը։ Նրանցից հեռանալը չի կարող ճիշտ լինել ժամանակակից «գլոբալ», որպես աշխարհաքաղաքացի տրամադրված «ընդհանրամարդ-կիսամարդ» ձևավորվելու ժամանակ։
Համախոհների խումբը իր կառույցի մեջ պետք է հաշվի առնի ժողովրդական ու ազգային միավորումների տարբերությունը։ Պետք է օգտագործվեն երկու տարբերակները, բայց նրանց տարբերությունը և ավելի կայուն խմբի ստեղծման ձգտումը հասկանալու պայմանով՝ ի սկզբանե ազգային կազմով, բայց ժողովրդականին ձգտող։ Երկրորդ տարբերակն անհրաժեշտ կդառնա արտասահմանցիների միանալու փուլում։ Այստեղ կարևոր աջակցություն կարող է դառնալ Մոլորակի բոլոր բնակիչների մեկ ընդհանուր նախահայրենիքից՝ Հայկական լեռնաշխարհից ծագման հաստատված փաստը։
Խմբային գործունեության մանրամասների մշակումը գաղափարական հիմք և կոնկրետ առաջարկություններ պետք է ներառեն դրա յուրացման, տարածման, նոր ուժերի ներգրավման համար։ Խմբի վերը նկարագրված բոլոր բաղկացուցիչ տարրերը, նրանց անպայման կապով, գործունեության ճշգրտումով պետք է անցնեն ինքնուրույն աշխատանքի, ընդհանուր նպատակին հասնելու համար։
Կառուցիր հասարակություն
Սոցիալական հարցը։ Հասարակությունում կուտակված սոցիալական խնդիրները ներկայանում են որպես հասարակության սխալ զարգացման արդյունք։ Դրանց թվարկումը ինքնին ցույց է տալիս մարդու և հասարակության կախվածությունը կյանքի սխալ ուղղությամբ տեղաշարժից։ Ներկայումս, առավել սուր սոցիալական հարցերի շարքին ընդունված է դասել հետևյալները՝ ալկոհոլիզմը, ավազակությունը, ահաբեկչությունը, աղքատությունը, անօթևանությունը, անապաստանությունը (մանկական), ազատազրկվածների վիճակը, բանակի վիճակը, գնաճը, գործազրկությունը, երեխայի իրավունքների խախտումը, թմրամոլությունը, ինքնասպանությունը, ծայրահեղականությունը, ծերերի խնդիրները, կյանքի մակարդակը, կոռուպցիան, հանցագործությունը, հաշմանդամությունը, մահացությունը, մարդու իրավունքներն ու ազատությունը, շրջակա միջավայրի աղտոտվածությունը, սահմանափակ կարողություններով մարդկանց վիճակը, սոցիալական անհավասարությունը, վարակների տարածումը, տեխնածին աղետների սպառնալիքը, ցածր ծնելիությունը, փախստականների և հարկադիր վերաբնակվածների դրությունը, ֆաշիզմը։ Ելնելով դրանից, ՄԱԿ-ը իր գործունեության մեջ սոցիալական խնդիրներ լուծելու համար առանձնացնում է 60 ուղղություն՝ «մարդկանց կյանքի բարելավում ամբողջ աշխարհում»։ Եթե մեր կյանքը ճշմարիտ հունով ընթանար, այդ «սոցիալական խնդիրների» մեծ մասը ընդհանրապես գոյություն չէր ունենա։
Դրանով որոշվում է լուծում որոնելու ուղղությունը։ Բերված «խնդիրներից» ցանկացածը՝ այս կամ այն հասարակական միավորման «ղեկավարության» տեղային թերացումների հետ կապված, մասնավոր սխալների արդյունք չէ, այլ հասարակական կառուցվածքի մեթոդների ու միջոցների մեջ սկզբնական սխալի հետևանք։ Այստեղ մաքուր ձևով արտահայտվում են ոչ թե մարտավարական թերացումները, այլ հասարակական շինարարության սխալ ընտրված ռազմավարությունը։ «Միավորման» պետական համակարգը՝ այդ խնդիրների կուտակման և նրանց թվացյալ «անկործանության», նրանց նկատմամբ վերջնական հաղթանակի անհնարինության հիմնական պատճառն է։
Վերցնենք այդ «խնդիրներից» ցանկացածը, օրինակ՝ հանցագործությունը։։ Ցանկացած գործող պետական կառուցվածքում հանցագործ է համարվում նա, ով խախտում է ինչ-որ մեկի կողմից ինչ-որ մեկի համար գրված օրենքը։ Առաջինը՝ «ո՞վ է հաստատում օրենքները»։ Մեզ կասեն, որ դա կոնկրետ պետության օրենսդիր իշխանության իրավասությունն է կամ, հիմա արդեն, միջպետական միավորմանը։ Չէ որ Մոլորակի բոլոր մարդկանց համար ընդհանուր օրենքներ չկան։ Ցանկացած բարոյական կամ այլ շրջանակներով օրենսդրությունը սահմանափակելու փորձեր ձեռնարկվել են Համուրապիի ժամանակներից, շարունակվում էին կրոնական կանոնների հաստատումով, փոփոխվում էին պետությունների վերաձևավորման հետ, բայց այդպես էլ չարմատացան, քանի որ անընդհատ փոփոխվում էր հասարակության կառուցվածքը։ Պատճառը թաքնված է երկրորդ հարցում՝ «ինչի՞ համար»։ Մարդկանց հնարած ցանկացած օրենք ծառայում է հասարակության գոյություն ունեցող «կառավարման» համակարգի, այլ կերպ ասած, իշխանության բաշխման ինստիտուտի պահպանմանը։ Բոլոր ժամանակակից, նախորդող օրենքներն այդ նպատակն ունեն։ Օրենքի ոչ մի կետ թույլ չի տալիս թեկուզ ամենափոքր շեղում, նրա ստեղծման, այդ հիմնական նպատակից։
Ինչպե՞ս կարելի է հասնել հանցագործության վերացմանը, օրենսդրության ձևավորմանը այդպիսի մոտեցման պարագայում։ Ցանկացած դեպքում, կգտնվեն որոնող անհատներ, որոնք կփորձեն տեղից շարժել հասարակական կառուցվածքի քարացած համակարգը դեպի ստեղծագործության ազատություն, պետության հաստատած օրենքի շրջանակներից դուրս։ Խոսքը գնում է ոչ հոգեկանը շեղված անհատների մասին, որոնք խախտում են ոչ միայն օրենքները, այլև «վերօրինական», մարդկային, մարդասիրական սահմանափակումները։ Այդպիսիներին, իհարկե, անհրաժեշտ է մեկուսացնել և հեռու պահել մյուս մարդկանցից։ Հարցը նրանում է, որ օրենքի այդպիսի խախտողները կազմում են դատապարտյալների և կալանավորների միայն մի փոքր մասը։ Նրանց գերակշռող մեծամասնությունն անձեր են, որոնք համաձայն չեն օրենքի որոշակի, առանց այլընտրանքի, անառարկելի պնդումների հետ կամ դրված են, «թույլատրվածից» հեռանալ պահանջող, անելանելի դրության մեջ։
Օրենքը և դատավարությունը՝ պետության հիմնական զենքն է փոփոխությունները, այլ կերպ ասած՝ զարգացումը զսպելու համար։ Ժամանակակից օրենսդրության զսպող էությունը հստակ երևում է ընտանիքից երեխային դաստիարակելու իրավունքը խլելու փորձերի օրինակից (պետական դաստիարակության տարբերակ)։ Դա ցուցադրում է բոլորին վերջնականապես իրենց ստրուկները դարձնելու փորձը։ Հարկավոր են ավանդական կողմնորոշումով նոր օրենքներ (հնի կապը նորի հետ զարգացման պարույրի նոր մակարդակի միջոցով), կանխավ պայմանավորվելով բոլոր հարցերի շուրջ (ընտանեկան, տարածքային, գիտական, կրոնական, ներքին ու արտաքին կապերի)։ Մասնավորապես, հասարակական կառուցվածքի պետականից նոր համակարգի անցումային շրջանում, կպահանջվի օրենսդրության փոփոխություն/բաժանում երկու տեսակի (բաց՝ «արտաքին դիտորդի» և իրական՝ մեզ համար)։ Ամբողջ դատական համակարգը ենթակա է փոփոխության։ Որպես օրինակ կարող է ծառայել միջնորդական դատարանը։
Իրական ՕՐԵՆՔԻ ընդունումը, որը թույլ կտա հեռանալ ամենից, ինչը խանգարում է առաքելության իրականացմանը՝ ստեղծագործել Համակարգի բազմազանության ավելացման համար, թույլ կտա հրաժարվել պետական օրենսդրությունից և հիմար, ժամանակավոր, սխալ օրենքներից, և համապատասխանաբար նվազեցնել հանցագործությունը։ Սոցիալական լարվածության նվազեցման մյուս միջոցառումների հետ միասին, հնարավոր է, կհաջողվի լրիվ բացառել հանցագործությունը։
Թվարկված սոցիալական խնդիրների ցանկացած այլ կետ նույնքան հեշտությամբ կարող է լուծվել հասարակության կազմակերպմանը ճիշտ մոտենալու դեպքում։ Փորձեք ինքներդ լուծել նշված «խնդիրներից» ցանկացածը։ Դա բավականին հեշտ է։ Կարևոր է միայն ճիշտ հարցադրում կատարել նրա Համակարգային հասկացությամբ՝ սկսել պատճառի բացահայտումից և հասցնել լուծմանը անձնական աճի կամ հասարակական կառուցվածքի ճշգրտումների սկզբունքների հաստատման միջոցով։ Ընթացիկ հարցերն ու «խնդիրները» չպետք է պատնեշեն գլխավորը՝ զարգացման ուղիների որոնումը։
Հասարակական կառուցման կարիքները միայն սոցիալական խնդիրներով չեն սահմանափակվում։ Փոփոխությունները պետք է ընդգրկեն մարդկանց միավորման ամբողջ համակարգը։ Հասարակությունը կորցրել է իր գոյատևման ու զարգացման համար անհրաժեշտ հավասարակշռությունը։ Սխալները պայմանավորված են հինգ հազար տարի առաջ մարդկանց գիտակցության մեջ տեղի ունեցած տեղաշարժով, հոգեվորից դեպի նյութական ուղենիշների շեղումով։ Դրան համապատասխան, առաջանում է հասարակական կառուցվածքի բոլոր ձևերի ճշգրտման անհրաժեշտություն։ Այդ ճշգրտումը չի կարող տեղի ունենալ միանվագ, հեղափոխականորեն։ Դրա համար հասարակությունը չունի ոչ անհրաժեշտության զգացում, ոչ ներքին հնարավորություններ, ոչ հասարակական միավորումների աջակցություն։ Ստեղծված իրավիճակում, գլխավորը, ուղենիշների տեղաշարժման գործընթացը սկսելն է։ Առաջին հաջողությանը հասնելուց հետո, կարելի է հուսալ զանգվածների աջակցություն և դեպի նոր միավորում ձգտման աճ։
Հասարակության վերակառուցման հնարավոր ուղղությունների գնահատումը ցույց է տալիս, որ ամենահաջողը կարող է լինել, համախոհների խումբը ձևավորելիս դրված ներուժի օգտագործումով միավորման տարբերակը։ Միավորման ճիշտ սահմանված հիմունքներով կանխորոշվում է խմբի գործառույթների աստիճանական ընդլայնման գործընթացը, հասարակական գործունեության գոյություն ունեցող բոլոր կողմերի ընդգրկումը և իրեն վարկաբեկած՝ հասարակության կառուցման պետական համակարգի աստիճանական դուրս մղումը։ Իր խնդիրներին ու գործունեությանը ճիշտ մոտենալու դեպքում, խումբն ի զորու է բերել մեզ բոլորիս, հասարակական կառուցվածքների վերակառուցման, ժամանակակից տեսանկյունից, միակ ճշմարիտ նմուշի։
Փորձենք այստեղ ընդհանրացնել անցումային շրջանի (գոյություն ունեցող հասարակական կառուցվածքից դեպի ցանկալին) առավել կենսական խնդիրները։ Միաժամանակ հարկավոր է ելնել արդեն ձևավորված և ուժ հավաքած համախոհների խմբի գործառույթների ընդլայնման սկզբունքից։
Հիմնական դժվարություններն առաջանում են հասարակության իշխանական կառուցվածքի փոփոխման փորձերի ժամանակ։ Հարցը որևէ «օպտիմալ» մեխանիզմի մշակման մեջ չէ, որը թույլ կտա ճիշտ իրականացնել իշխանական լիազորությունները, այլ, իշխանություն ունեցողների ու իրավազուրկների բաժանումից իսպառ զրկված, հասարակության կառուցվածքի որոնման։ Այդ գործում հիմնական արգելքը մարդկանց «միավորման» գոյություն ունեցող պետական մեխանիզմն է։ Նրան դիմակայելու և խնդրի լուծման այլ տարբերակների որոնումը պահի հիմնական խնդիրն է հանդիսանում։ Պետական շինության կառուցվածքի բրգաձևությունը՝ հասարակության ղեկավարման միջոցով իշխանության յուրացման ու չարամիտ օգտագործման հենակետային տարրն է։ Նրա կործանումը թույլ կտա փոխել ամբողջ գործող կառուցվածքը ու կառուցել սկզբունքորեն տարբերվող նորը, որը թույլ կտա ավելի լրիվ օգտագործել մարդկության ներուժը։
Հասարակական գոյակցության համար իշխանական լծակներ որոնելու ուղղությունը սխալ է իր էությամբ։ Անհատական և հասարակական խնդիրների լուծման համար իշխանության կամ ուժի առավելության պատկերացումը սնանկ է։ Այլապես հնարավոր չէր լինի նույնիսկ հասարակ առաջընթաց։ Գոյատևում է ոչ ուժեղագույնը, այլ ամենախելացին (տես՝ ծաղրանկարը)։ Համակարգային մոտեցման ժամանակ սեփական իշխանությունը հաստատելու փորձերը կորցնում են իմաստը։ Իշխանությունը մնում է պահանջված միայն նրանց համար, ովքեր սխալմամբ հաճույքներ են փնտրում գոյություն ունեցող իրական աշխարհում, չեն հասկանում հաճույքների կուտակման մեջ կյանքի իմաստի որոնման անմտությունն ու անհեռանկարայնությունը։ Հավասարակշռված հասարակությունում իշխանության սկզբունքը չի գործում։ Իսկ մեր նպատակը հենց այդպիսի հասարակության կառուցման մեջ է կայանում։ Իշխանավորների ու մնացածի բաժանարար մոտեցման բացառումը մեր առաքելության կատարման համար կապահովի ընտրության ազատություն, հակադարձ կապ և այդքան պահանջված հասարակության զարգացում։ Կվերանա նաև պետական համակարգում հասարակության կառուցման անհրաժեշտությունը, կաճեն կապերը, շփումը մարդկանց միջև, կավելանան մարդկության հնարավորությունները։

«Գոյատևում է ուժեղագույնը»
Համախոհների խմբի կողմից ընդունված միավորման կառուցվածքը, առանց ուժեղների ու թույլերի, արժանիների ու «էժանների», խելոքների ու անխելքների և այլնի բաժանելու, հիմք է հանդիսանում հասարակության իրական փոփոխության համար։ Հավասար իրավունքների, և գլխավորը, բոլոր մարդկանց «կարևորության» ճանաչումը թույլ է տալիս նորովի կազմակերպել մեր կյանքը։
Անհատն այժմ ներկայացվում է որպես, հասարակության կործանման համար օգտագործվող, լիբերալ ինքնարժեք։ Բայց մեր առջև կանգնած է ոչ թե նրա կործանման, այլ «վերաձևավորման» խնդիրը։ Հարցը նրանում չէ, որ մարդկանց միավորման հասարակական ձևը սպառել է իրեն, այլ ինչպես անել, որպեսզի միավորումը նպաստի առանձին անհատների և հասարակության կողմից նորի որոնման՝ իրենց առաքելությունը կատարելուն։
Ժամանակակից հասարակության համար բնորոշ դիմակայությունն ու պայքարը, լինելով Համակարգի գործունեության անհրաժեշտ տարրեր, երբեք չպետք է բերեն փոխադարձ կամ միակողմանի ոչնչացման։ Նրանք նպաստում են լճացումից՝ Համակարգի տարրերի համար ամենավտանգավոր վիճակից, դուրս գալուն։ Հակամարտող կողմերի բազմաբնույթ ձգտումները երկարաձգում են իրավիճակը, թույլ են տալիս խուսափել ընդարմացումից, այլ կերպ ասած, նպաստում են շարժմանը, զարգամանը։ Իսկ դա հենց Համակարգի հիմնական նպատակն է։
Առանձնապես սուր են բաժանող գաղափարական խնդիրները։ Գաղափարական վեճը հիմնված է հակադրման վրա, որը ենթադրում է կողմերից մեկի «վերջին ատյանի ճշմարտության» իմացությունը։ Բաժանումը կատարվում է քրիստոնյաների ու մուսուլմանների, սպիտակների, սևերի, գունավորների, ազգայնականների, աշխարհախաղաքացիների (կոսմոպոլիտների), լիբերալների և այլն։ Թվացող ուղիղ ազդեցության դեպքում, շրջակա միջավայրը կանոնակարգելու նպատակով, քաոսի վրա գաղափարապես ազդելու փորձերը բերում են հակառակ ազդեցության՝ քաոսի աճին, ուժեղացմանը։ Չէ որ նման ցանկացած գաղափարական հայեցակարգ հակամարտություն է ենթադրում նախկին «հնացած», «սխալ» մոտեցման հետ։ Իսկ դա նշանակում է, որ ենթադրվում է դիմակայություն ու պայքար։ Եթե նույնիսկ այդպիսի նոր հայեցակարգի հիմք է հանդիսանում ուղղվածությունը դեպի մարդկանց միավորումը, միևնույն է գերազանցում է հակառակ կարծիքի մերժումը, ձգտումը բռնի կերպով «բացել աչքերը»։ Իսկ դա հենց ուղիղ տանում է դեպի պայքար, քաոսի աճ։ Այս իրադրությունից դուրս գալու համար հարկավոր է անհատականություններին հավաքել կառուցողական դաշտում։
Համախոհների խմբի կողմից գաղափարական առումով դիմակայության նվազման ուղղության ընտրությունը, գործունեությունն ընդլայնելով մինչև ամբողջ հասարակության մակարդակը, թույլ կտա հասնել ճշմարիտ, Համակարգային մոտեցման, հիմնականում առանց հակամարտության հասարակության զարգացում ապահովելու համար։
Համագործակցությունը անհրաժեշտ պահանջ է համարվում Համակարգի, հասարակության, մարդու զարգացման համար, բայց բաժանված հասարակության համար այն սահմանափակվում է միայն կոնկրետ ընդհանուր խնդիրների լուծման շրջանակներով, հիմնականում նյութական տիրույթում (տնտեսություն, քաղաքականություն)։ Հասարակության կողմից նյութական բարիքների կուտակումը (տնտեսության վրա շեշտավորված) հեռացնում է հոգեվոր բովանդակությունից՝ փակուղի միավորվել ցանկացողների համար։ Ուստի կարևոր է դեպի հանրային մակարդակ ընդլայնել, համախոհների խմբում գործող, բոլոր միավորող դրույթները։
Կարևոր է նշել, որ անհրաժեշտ է հատուկ ձևի համագործակցություն, տարբերվող մարդկանց գիտակցության մեջ ամրացած ենթակայությունից։ Այդ իմաստով, հատկանշական է իրավաբանական գիտությունների դոկտոր Վ.Վ.Լապաևայի նկատառումը կապված Ռուսաստանում «ցիվիլիզմի» հայեցակարգի հաստատման փորձերի դժվարությունների հետ՝ «Անհաջողությունները երկրի քաղաքական-իրավական և սոցիալ-տնտեսական արդիականացման ուղու վրա նպաստում են սոցիալիզմի փլուզումից հետո կարճ ժամանակով թուլացած, իրավունքին համակարգակենտրոն մոտեցման վերածննդին։ Նա գաղափարական աջակցություն է ստանում քաղաքական-իրավական մտքի հոսանքների կողմից, հիմնված միասնության, եվրասիականության, բյուզանդականության, պետականության, ղեկավարվող կամ ինքնիշխան ժողովրդավարության և այլ գաղափարների վրա։ Նրանց տեսական կառուցվածքներն ու գաղափարախոսությունները հիմնավորում են ռուսական իրավունքի և պետության միահեծան ինքնությունը, հասարակության հակումով դեպի ընդհանուր բարիքի համակարգակենտրոն գնահատում» (Лапаева В.В. “Право и правовое государство в постсоциалистической России: состояния и перспективы развития”, “Социологические исследования” N7, 2016. с. 67-68, ընդգծված է մեր կողմից)։ Այլ կերպ ասած, Ռուսաստանում շեշտը շարունակվում է դրվել, Ռուսական կայսրության կայացման ընթացքում հաստատված, «ավանդական արժեքների» ուղղությամբ։ Լապաևայի թվարկած բոլոր «գաղափարները» իրենց հիմքում ունեն ուժեղ իշխանությանը խմբային ենթակայության ուղղվածություն։ Նման մոտեցման դեպքում զգալիորեն դժվարանում է հասարակությունում «ցիվիլիզմի» գաղափարախոսությունով ենթադրվող՝ նոր հավասարազոր և իրավահավասար հարաբերությունների հաստատումը։ Ուստի, զարմանալի չէ, որ Ռուսաստանում այդ գաղափարախոսության գործնական կիրառումը արգելակվում է։
Հայկական իրավական մտքի ավանդույթին հատուկ չեն վերը նշված գաղափարները, մեծ հաշվով իրավունքի ու պետության սրբազանության հունա-հռոմեական ընկալումից առաջացած։ Ուստի պատահական չէ, որ XI դարում իր վաղ պետականության (հասարակության կազմակերպման նմանատիպ պատկերացումների վրա կառուցված) կորստից հետո, ազգը ինքնակազմակերպման միջոցով պահպանվել է հազարամյակի ընթացքում, մինչև մեր օրերը։ Համակարգակենտրոն պետության սրբազանության մասին ենթագիտակցական զգացողության ու պատկերացման բացակայությունը հնարավորություն է տալիս կառուցել իրապես մարդակենտրոն ինքնակազմակերպվող հասարակություն, բնական իրավունքի հիմքի վրա և անձնավորված։ Այդ հիմքի վրա մեզ մոտ զարգացել է սկզբունքային անվստահություն իշխանություն կրողների նկատմամբ ընդհանրապես։ Բացի այդ, եկվորների իշխանության ներքո հազարամյակը հայերի մոտ նվազեցրել է հասարակական միավորման մակարդակի պահպանման անհրաժեշտության պատկերացումը։ Դա արդեն վերաճել է ազգային խնդրի, երբ միավորումը տեղի է ունենում միայն հենց ազգի գոյատևմանը սպառնացող ակնհայտ արտաքին վտանգի դեպքում։
Կա, ժամանակակից հայկական հասարակական գիտակցության առանձնահատկությունները բնութագրող, ևս մեկ տեսակետ։ Կարևոր է հասկանալ, որ իշխանավորներին ու իշխանական կառույցներին հայերի այդպիսի հատուկ մոտեցումն, ընդհանրապես ավելի խորը հիմք ունի։ Պետք չէ մոռանալ, որ մ.թ.ա. 11-րդ հազարամյակի կեսերի համաշխարհային աղետի ժամանակներից, 8 հազար տարուց ավել հայերը, որպես Ընծայի հոգեվոր հիմքերի հիմնական կրողներ, համառորեն դիմակայում էին հասարակական կառուցվածքի նախնական մարդասիրական հիմքերի փոփոխության փորձերին։ Այդ ժամկետը երկու անգամ գերազանցում է պետական-հասարակական համակարգի գոյությունը Հայաստանում։
Նոր հասարակության կառուցվածքը պետք է ներառի Համակարգային ուղղությամբ շարժվելու հնարավորություն, մեր առաքելության իրականացման համար։ Դա, մանրամասն շարադրանք պահանջող, բավականին բարդ հարց է։ Հավելված 7-ում տրված են մեր մոտեցման հիմքերը, որոնք թույլ են տալիս բացահայտել թեման։
Մարդկանց միավորման հասարակական ձևի հիմնական տարր է հանդես գալիս սեփականության նկատմամբ վերաբերմունքը։ Մարդկության գոյության ամբողջ ընթացքում փորձարկված են սեփականության նկատմամբ բաժանման կամ միավորման մի քանի տարբերակ։ «Վայրենության» սկզբնական շրջանում խոշորացված ձևով գերիշխում էր իմի ու քոնի բաժանման սկզբունքը։ Իրենը համարվում էր այն ամենը, ինչն անձը կամ հասարակական միավորումը կարող էր պահել ուժով։ Այստեղից առաջանում էր բաժանումը և պայքարը մրցակիցների հետ իր բաժնի համար շրջակա միջավայրի բաժանման բոլոր հնարավոր տարբերակներում։ Ուժն էր որոշում առավելությունը և «հիմք» տալիս «օրինականության» հաստատման համար։ Այդ մոտեցումը («ուժեղը միշտ իրավացի է») վերահաստատվեց նաև մ.թ.ա. 4-րդ հազարամյակի վերջում առաջին պետությունների ձևավորման հետ։ Սակայն, շատ կարևոր է տեսադաշտից բաց չթողնել, որ մարդկության պատմության զգալի ժամանակահատված բնութագրվում է սեփականության նկատմամբ բոլորովին այլ հարաբերություններով։
Մ.թ.ա. 11-րդ հազարամյակի կեսերի համաշխարհային աղետից հետո Հայկական բարձրավանդակում միջին քարե դարի և նոր քարե դարի նոր մշակույթների ձևավորման հետ ամբողջ Մոլորակով հաստատվեց ու հաջողությամբ տարածվեց սեփականության նկատմամբ այլ վերաբերմունք։ Գերակշռում էր համայնքային սեփականությունը հանրության ամեն անդամին հատկացնելով իր հատուկ բաժնեմասը, ելնելով հավասար արժեքավորության սկզբունքից։ Բոլորն արժեքավոր էին, գտնվում էին միասնական «ընտանիքում» և ունեին հավասար իրավունքներ ու հնարավորություններ։ Անձնականը, հավանաբար, միայն այն էր, ինչը կազմում էր նրանց ընտանիքը, հագուստը, աշխատանքի գործիքները, որոնք պատրաստված էին կամ իրենց ձեռքով կամ համայնքի կողմից էին տրված, հիմնականում հասարակական աշխատանքների կատարման համար։ Մնացած բոլորը, ներառյալ բնակարանը, և նույնիսկ երեխաները, համարվում էր ընդհանուր։ Սեփականության կառուցվածքի այդպիսի բաշխումը բնորոշ էր բավական երկար ժամանակ ու կազմում էր համայնքի միավորման հիմքը։ Համայնքի ամեն անդամ գիտակցում էր իր արժեքը շրջապատի համար և աշխատում էր բազմացնել միությունը նրա ամրացման համար։ Բազմաթիվ փաստեր (ներառյալ Հավելված 1-ում շարադրվածը) հաստատում են այդ ժամանակաշրջանի այդպիսի հասարակական կառուցվածքը։ Այդպիսի ընդհանրությունը հիմք էր հադիսանում, շերտավորված հասարակության անցնելու ժամանակ, դեպի քաղաքացիական սեփականություն հետագա վերաֆորմատավորման համար, երբ արդեն առկա էր պետականի ու հասարակականի բաժանումը։ Եթե առաջինը ենթադրում էր սեփականության բաժանում իշխանական բուրգի ներսում իմը-քոնը սկզբունքով, ապա ընդհանուր էր մնում այն նվազագույնը, ինչը չէր բաժանվում և համարվում էր բնականից անբաժանելի, օրինակ, հողը, ջուրը, անտառը, լեռները, օդը... Ժամանակի ընթացքում, բաժանվեցին ընդհանուրի նաև այդ մասերը։ Ընդհանուր մնաց միայն օդը, թեկուզ և նրա աղտոտումը պատժի է ենթարկվում, քանի որ հարևանները զրկվում են նրա նկատմամբ բնական իրավունքից։ Հաստատվել է սեփականության բաշխման ուժային սկզբունքը արդեն ամբողջ շրջակա միջավայրի վրա, ներառյալ նաև մոտակա տիեզերքը։
Սեփականությունն ինքնին ընկալվում է որպես տնտեսական կամ իրավաբանական հասկացություն։ Մենք նպատակ չունենք բացահայտելու սեփականության տարբեր ձևերի ընկալման ու վերաֆորմատավորման բոլոր նրբությունները։ Փորձենք մոտենալ նրա էության Համակարգային նշանակության տեսանկյունից։ Ձգտելով հասարակության վերակառուցմանը, հրաժարմանը «միավորման» պետական ձևից, կարևոր է օպտիմալ լուծում գտնել իրական տերերին վերադարձնելու համար այդ կառուցվածքի կողմից խլված սեփականություն մեծ մասը, բոլորին ու ամենքին առանձին։ Սեփականության հասարակական, քաղաքացիական ձևը պետք է ձեռք բերի իր բնական գերազանցությունը, մարդկության զարգացումը արգելակող նեղ անձնականի, պետականի նկատմամբ։ Սեփականության վերաֆորմատավորման օպտիմալ (Հավելված 5-ում շարադրված) համարվող տարբերակը կարող է լուծել այդ խնդիրը բնական, անարյուն եղանակով։
Մեր մոտեցումը որպես սկզբնական պայման ընդունում է այն, որ ոչինչ չի կարող սեփականություն համարվել։ Նույնիսկ մարդու մարմինն է ժամանակավոր, և կկորսվի նրա մահվան հետ, չխոսելով այն ամենի մասին, ինչը նա հասցնում է «յուրացնել» կյանքի ընթացքում։ Ուժի կամ խաբեության միջոցով բոլորին հեռացնելը «իրենց սեփականությունից» անեծք է դարձել մարդկության համար։ Սեփական առաքելության խնդիրներով զբաղվելու փոխարեն, նա խրվել է «սեփականության» համար միջանձնական ու երկպառակտչական պայքարում, որն ի սկզբանե ինչ-որ մեկինը չէր և չէր էլ կարող լինել։ Նյութական «հարստության» կուտակման միջոցով կյանքում առավելագույն բավարարվածություն ստանալու խաբուսիկ ձգտումը մարդուն տանում է ինչ-որ նոր բանի «յուրացման» անիրականալի ցանկության։ Պայքարը «կենսատարածքի համար», հարևանին նեղելու ձգտումը, նրա «սեփականությունը» խլելու փորձը՝ այդ ամենը Համակարգի էությանը ու նրա մեջ մեր դերին ի սկզբանե սխալ մոտեցման արդյունք է։ Եկել է սեփականության հասկացությանը մոտեցման վերանայման ժամանակը և փոխելու իրադրությունը մեր կյանքի Համակարգայնացման համար։
Սեփականության վերաֆորմատավորման հարցի լուծումը կարող է պարզեցվել բնապահպանական մոտեցման դեպքում։ Իր ծնունդից ամեն մարդու շրջակա բնության բոլոր բարիքների նկատմամբ բնական իրավունքը, առանց իմ ու քոնի որևէ բաժանման, թույլ է տալիս ընդլայնել այդ մոտեցումը նրա կյանքի ամբողջ ժամանակահատվածի վրա։ Համակարգում չկա այդ տեսակի բաժանում։ Ամեն Համակարգայինը ընդհանուր է։ Ուստի նա հակազդում է բաժանման, ցանկապատման, ընդհանուր բնական բարիքների յուրացման ինչ-որ մեկի կամ ինչ-որ բանի ցանկացած փորձերին։ Այդպիսի մոտեցումը հակասում է միավորման սկզբնական Համակարգային սկզբունքին։
Սեփականության գնահատմանը տնտեսական, իրավաբանական մոտեցումները ելնում են գոյություն ունեցող փչացած հասարակական համակարգից, այդ պատճառով էլ ճիշտ լուծում չեն կարող տալ։ Դրանց վերլուծությունը ցույց է տալիս սեփականության միայն անձնականի և մասնավորի (պետական և կոլեկտիվ) բաժանման նեղ շրջանակները։ Այդպիսի գնահատականների առկայությամբ սեփականության ազգային ձևը չի նախատեսվում, բացակայում է։ Մինչդեռ, հենց ազգային հասարակական սեփականությունը (նախնիները, մենք, սերունդները՝ բոլորը նրա իրավունքն ունեն) անձեռնմխելի է և հիմնարար նշանակություն ունի Համակարգում բազմազանությունը պահպանելու համար։ Նա ներառում է իրավունքը հողի, սերունդների աշխատանքով ստացված նյութական ու հոգեվոր արժեքների, ազգային ոգու անօտարելի ու չոչնչացվող (հավերժական) բարձունքների, որոնք թույլ են տալիս գոյություն ունենալ և զարգանալ սեփականության այս ձևին։ Նրա հաջորդականությունը ստեղծում է հասարակական հարաբերությունների այնքան անհրաժեշտ բազմազանությունը։ Միայն այդ հիմքի վրա է աճում ու բազմանում նորը։ Ազգային սեփականության յուրացման կամ ոչնչացման փորձերը տանում են դեպի բազմազանության փլուզում և հակասում են բազմազանության աճին ուղղված Համակարգի և նրա հիմքը կազմող առանձին ազգերի ճիգերին։
Փորձենք լուծումներ առաջարկել արդիականության հիմնական հասարակական հարցի համար՝ «Ի՞նչ կարելի է անել հենց հիմա հասարակության պետական կառուցվածքի համակարգի ճշտգրտման համար»։
Անցումային շրջանի ժամանակավոր միջոցներ
Կարևոր է կողմնորոշվել այն հարցում, թե ինչո՞ւմ է կայանում անցումային շրջանի էությունը։ Ի՞նչն է խանգարում, իսկ ինչը նպաստում հարկավոր ուղղությամբ հասարակության վերակառուցման գաղափարի առաջխաղացմանը։ Ինչպե՞ս ապահովել սահուն անցումը հասարակության կառուցման մեջ նախատեսված փոփոխություններին։
Հասարակության պատկերը ցույց է տալիս իրավիճակի երկակիությունը։ Արտաքնապես այն ներկայանում է լճացած, բայց ներքուստ զգացվում է նրա առավելագույն քննադատականությունը, անցման համար էներգիայի կուտակումը։
Այդպիսի իրավիճակը ենթադրում է իշխանության անխուսափելի փոփոխություն։ Բայց մեր նպատակը գոյություն ունեցող արժեքների համակարգում (պետական ձևի) իշխանության մեխանիկական զավթումը չէ, այլ հասարակական համակարգի ամբողջական վերակառուցումը, նրա կառուցման իշխանական համակարգից հեռանալը։
Պահանջվում է պահպանել այն, ինչը համապատասխանում է այդ ուղղությամբ զարգացմանը և վերացնել այն, ինչը խանգարում է։ Սկսել պետք է նրանից, ինչը չի խանգարում։ Խնդիրների անձնական տիրույթում առաջնահերթությունների այդպիսի բաժանումը արդեն խնդիրներ չի կարող առաջացնել։ Այլ բան են հասարակական հարաբերությունները։ Պետությունն իր մեխանիզմներով, իհարկե, խանգարում է, բայց մարդկության բաժանված լինելու պատճառով առայժմ անհրաժեշտ է։ Առանց պետության ցանկացած հասարակական միավորում անմիջապես կկլանվի ագրեսիվ հարևանների կողմից։ Այս երկընտրանքից դուրս գալու համար այն ենթակա է փոփոխման։ Հարկավոր է հստակ բաժանել՝ ի՞նչն է պետք վերացնել, ինչը՝ ժամանակավորապես պահպանել։ Արդյոք կոնկրետ գործողությունը ուղղված է դեպի զարգացում, թե՞ լճացմանն է նպաստում։ Կարելի՞ է արդյոք փոփոխված վիճակում գոյակցել ագրեսիվ շրջապատման մեջ։ Ընտրության սկզբունքը նույնն է՝ Համակարգային է, թե ոչ, հաշվի առնելով ոչ համակարգայինից Համակարգայինի անցման անհրաժեշտությունը։
Գործնական քայլեր։ Հասարակության գործող կառուցվածքը իշխանության բաժանման սկզբունքի վրա է հիմնված։ Նա չի հասկանում և չի առաջնորդվում ոչ մի այլ բանով։ Այդ կառուցվածքն ունի այդպիսի պահպանողական հատկություն և միայն այդպիսի մոտեցում է ընկալում։ Նրա հետ աշխատելով մենք ի վիճակի չենք փոխելու նրա հիմքը։ Նրա հենարանն է՝ իշխանության յուրացումը և նրա օգնությամբ իր համար ամեն տեսակ «բարիքներ» կորզելը։ Առանձին անհատների կամ, նույնիսկ, խմբերի, այլ լուծումներ փնտրող կուսակցությունների կողմից դա ուղղելու փորձերը չեն կարող հաջողություն ունենալ հենց միայն հասարակական կառուցվածքի հիմքերն առանց փոփոխության թողնելու պատճառով։ Այդպիսի փորձերը միայն ավելացնում են քաոսը։ Այլ կերպ չի էլ կարող լինել։ Ցանկացած «քաոսից դուրս» տարրը, գործելով միայնակ, միայն ավելացնում է ընտրության ազատության մակարդակը քաոսի ստեղծված համակարգի ներսում։ Մասնավորապես, կարելի է օրինակ բերել, ընտրություններում մասնակցության «ժողովրդավարական» սկզբունքն օգտագործելով, հանրային, կամ նույնիսկ, իշխանական կառույցների կառուցվածքի փոփոխության փորձերը։ Հանրային ոչ մի այլ կառուցվածք չի կարող փոխել կայացած իշխանական բուրգը։ Այդ բնույթի ցանկացած փորձ շատ արագ կխեղդվի, իսկ իշխանական կառույցն ինքը միայն կուժեղանա և նման նախաձեռնությունների հետ պայքարի լրացուցիչ փորձ ձեռք կբերի։ «Համագործակցությունը» կամ միաձուլումը, համատեղումը գործող համակարգի հետ սկզբունքորեն բացառվում է։
Դիմակայել այդպիսի համակարգին կարող է միայն այլ կայացած համակարգ իր ներքին օրենքներով, որոնք համապատասխանում են արժեքների այլ համակարգի և հիմնված են այլ սկզբունքների վրա՝ ոչ իշխանական։ Մենք տեսնում ենք միայն այս ուղին։ Եվ միայն ուժ առած, աճած մինչև այն մակարդակը, որտեղ իշխանության գործող կառույցները հնարավորություն չունեն դիմակայելու, համախոհների խումբն է, որ կարող է կատարել այդ քայլը և հասնել այդքան սպասված փոփոխությունների։
Պետական կառուցվածքի գոյություն ունեցող համակարգում քաղաքականությունն է որոշում հասարակական գործունեության հենց բովանդակությունը, էությունը։ Քաղաքականությունը ենթարկված է արտաքին ազդեցությանը և, այդ պատճառով, անընդհատ հեռացնում է հասարակությանը գոյության և առաքելության պատճառների անհրաժեշտ որոնումից։ Քաղաքականությունն ընդհանրապես սխալ կազմակերպված հասարակության տվիչ է։ Եթե կա քաղաքական գործունեություն, իշխանության կամ հարևանների նկատմամբ ցանկացած այլ արտոնության համար պայքար, նշանակում է ձեզ մոտ հասարակության կազմակերպման հետ ամեն ինչ կարգին չէ։ Նմանը տեղի ունի նաև անձնական հարաբերություններում։ Դեպի դիմակայություն, պայքար կողմնորոշման առկայությունը նշանակում է, որ տեղափոխված են անձնական կողմնորոշիչները և ձեզ անհրաժեշտ է զբաղվել ինքնադաստիարակությամբ։ Քաղաքական պայքարը անխուսափելիորեն դուրս կմղվի հասարակական կյանքից հասարակական կառուցվածքը ուղղելու հետ միասին։ Հասարակական հարաբերությունների ճշգրիտ կառուցման դեպքում պայքարը կկորցնի իմաստը։ Դա թույլ է տալիս բավականին լուսավոր ապագա հուսալու, իսկ մինչ այդ հարկավոր է աշխատել անցումային ժամանակաշրջանի հասարակական կառուցվածքի ճշգրտման միջոցով հենց քաղաքական լարվածությունը հանելու ուղղությամբ։
«Ժողովրդավարական» մոտեցումը, որը ենթադրում է հասարակության աշխատանքի կազմակերպման անհնարինությունը առանց մեծամասնության կարծիքի գերակշռող կարևորության, ճիշտ չէ արդեն իր բացառիկության պատճառով, որը անկարևոր է համարում բոլոր մյուս մոտեցումները, բացի մեծամասնության կողմից պաշտպանվող «իրապես ճշմարիտից»։ Կարևոր են բոլոր մոտեցումները ու անհրաժեշտ է մշակել խնդիրների, և հատկապես, հակամարտությունների լուծման այնպիսի մոտեցում, որը հաշվի կառներ բոլոր առաջարկությունները, ինչքան էլ նրանք թվային անիրագործելի ու սխալ։ Հենց նման մոտեցում է գործել նախկինում և պետք է նորից կիրառում գտնի, այլ ոչ թե «ժողովրդավարական» կոչվողը, բայց փաստացի բռնապետականը։ Մեծամասնությունը ամենևին էլ միշտ չէ, որ ընտրում է ճիշտ ճանապարհը։ Նույնիսկ հակառակը, մեծամասնությունը հեռանում է իրապես ճիշտ ուղուց իր ավանդականության ու հիմքերին նվիրվածության պատճառով։ Համակարգի զարգացման համար նոր պահանջները ամեն անգամ նոր մոտեցումների ու լուծումների անհրաժեշտություն են առաջացնում, որոնք անհնարին է գտնել, հավատարիմ մնալով ավանդույթներին։ Հենց նորի այս որոնման մեջ է մեր առաքելությունը և Համակարգը սպասում է հենց այդ ուղղությամբ ավանդույթներից մեր հեռանալուն։
Հասարակությունը գործում է որոշակի սահմանափակող օրենքների շրջանակներում։ Սովորաբար պետության գերագույն օրենք է համարվում նրա սահմանադրությունը։ Թեկուզ կան բազմաթիվ պետություններ, որոնք հասարակական գործընթացները կարգավորելու համար չեն օգտվում սահմանադրությունից։ Պետական կառույցները մեզ անհրաժեշտ հունի մեջ բերելու համար կարելի կլինի ընդունել սահմանադրական փոփոխություններ (երկու ձևի, մեկը «արտաքին դիտորդի» համար, մյուսը՝ երկրի բնակիչների) կամ ամբողջությամբ փոխել մոտեցումն ինքը։ Ենթադրվում է, որ լրիվ հրաժարումը սահմանադրությունից, որպես պետության հիմնական օրենքից, կպարզեցնի մեր գործունեությունը։ Բավական է սահմանափակվել ընդհանուր հռչակագրով, առանց մանրամասների, որոնք պահանջում են խորանալ հասարակական միավորման պետական ձևի օրենսդրական կառուցվածքի մեջ։ Մեր նպատակը, որը ենթադրում է հրաժարում հասարակության կառուցման պետական ձևից, բացառում է գործող օրենսդրության գոյությունը շարունակելու անհրաժեշտությունը։ Պետության օրենքները հակասում են մեր նպատակներին և, հետևաբար, պետք է աստիճանաբար բացառվեն և ձևափոխվեն նոր հասարակության կառուցման ընթացքում։ Նրանց փոփոխության միանվագ, հեղափոխական տարբերակը ենթադրում է հանրության անդամների գիտակցության բարձր մակարդակ և ուժային ազդեցության բացակայություն ագրեսիվ հարևանների կողմից։ Ակնհայտ է, որ այդպիսի իրավիճակ շատ շուտ չի ստեղծվի և պետության ժողովրդական ձևից դեպի նոր՝ ազգային ընդհանրություն երկարատև անցումային ժամանակաշրջան կպահանջվի։
Հասարակության վերակառուցման համար հարկավոր է ավելի մանրամասն քննարկել համախոհների խմբի անդամների անհրաժեշտ գործունեության կոնկրետ հերթականությունը։ Քանի որ, հենց միայն նա է կարող և պարտավոր տանել հասարակությունը Համակարգային ուղղությամբ։
Այստեղ հիշեցնենք խմբի կառույցը անցումային շրջանում պետության կառուցվածքում նրա գործունեության հետ կապված (տես՝ պատկերը)։

Հասարակության կառուցվածքի մեջ, դեռևս անհրաժեշտ, պետությունն ընդգրկելու համար պահանջվում է պահպանել ղեկավարող, ուղղորդող օղակը։ Համախոհների խմբի Հոգևոր-աշխարհայացքային, գաղափարական տարրը, ժամանակավորապես իր վրա վերցնելով այդ գործառույթը, ամբողջ հասարակությունը պետք է պահպանի Համակարգային ուղղության զարգացման շրջանակներում։ Նա ժամանակավորապես կկատարի հասարակության գաղափարական ղեկավարումը «Հոգեվոր վերնախավի» ձևով։ Հասարակության պահպանումը «ճշմարիտ ուղու» շրջանակներում դեռ անհրաժեշտ կլինի նրա աստիճանական վերակառուցման համար։ Այդպիսի կառուցվածքը հիշեցնում է համարյա բոլոր պետություններում գոյություն ունեցող գաղափարական (հիմնականում կրոնական) զսպող, ուղղորդող կառույցները, մեխանիզմները։ Տարբերությունը միայն նրանում է, որ մեր «Հոգեվոր վերնախավը» Համակարգային հիմք և ուղղվածություն ունի ոչ թե մարդու «կենդանական» ձգտումները զսպելուն, այլ դեպի համայնքի անդամների ստեղծագործական ընդունակությունների բացահայտում։ Նրա ղեկավար դերի գործունեության ու սկզբունքների իրականացման համար մարդու և հասարակության հիմնական առաքելության կատարմանը ոչ մի արգելք պետք է չլինի ի սկզբանե։
Նույնպիսի սկզբունք պետք է գործի անցման շրջանի հասարակության բոլոր մյուս կառույցներում։ Համախոհների խմբի համապատասխան տարրերի գերակայությունը պետության դեռևս գործող կառույցների նկատմամբ պետք է ապահովի նոր հասարակության հենց Համակարգային կողմ զարգացման կարգավորման ուղղությունը։
Պետական մեխանիզմը աշխատում է որոշակի սխեմայով, որում հատուկ դեր է հատկացվում կուսակցություններին։ Կուսակցական աշխատանքի անհրաժեշտությունից խուսափելը հասարակական կառուցվածքի և կառավարման պետական համակարգից դեպի առաջարկվող նորը անցման ժամանակաշրջանում անհնարին կլինի։ Պետական համակարգում աշխատելու համար, հարկավոր է ունենալ համապատասխան մեխանիզմ։ Եվ այդ մեխանիզմը կուսակցական է։ Այլ բան է, որ այդպիսի կուսակցությունը պետք է ի սկզբանե հիմնվի որպես հերթական իշխանություն փնտրողի իր դերի անհեռանկարայնությունը հասկանալու վրա։ Մեզ իշխանություն հարկավոր չէ սկզբունքորեն։ Մեզ հարկավոր է միայն հնարավորինս մեղմ, անարյուն ու անցավ փոխել ինքը, հասարակական կառուցվածքի ձևը։
Համախոհների խմբում գոյություն ունեցող Հասարակական-քաղաքական տարրը, գործունեության Համակարգային սկզբունքների վրա հիմնված (իրավաբանական ծառայությունը, ակումբները, հասարակական կազմակերպությունները, ստորաբաժանումները, կուսակցությունը ներառող) պետք է ընդարձակի իր գործունեությունը։ Պետությանը դիմակայելը զգալի ջանքեր է պահանջում իրենց գործի իրավացիության մեջ համոզված դաշնակիցներ ներգրավելու համար։ Նրանց քանակն ու ակտիվ գործունեությունը պետք է ապահովեն իշխանության դեռևս գործուն ուժի համար վերջնական հաղթանակը մրցակցային պայքարում։ Ապահովելով հաղթանակը հասարակության վերակառուցման այս առաջին փուլում, կարելի է մտածել հասարակության գործող պետական կառուցվածքը Համակարգի պահանջներին համապատասխանեցնելու մասին։ Այս երկրորդ փուլում, համախոհների խումբը կառավարման պետական կառուցվածքում մեծամասնություն ստանալով, կարող է զգալիորեն ավելի արդյունավետ պայքարել պետության, զարգացող հասարակության համար, որպես անկասկած չարիքի հետ։
Համախոհների խմբի Հասարակական-քաղաքական տարրը իր վրա կվերցնի պետական պահպանության ծառայության, հասարակական կարգի ու անվտանգության բեռը։ Այդպիսի ծառայության բազմաթիվ գործառույթներ հետևողականորեն կկրճատվեն, հասարակական կյանքում անկարգությունների ու օրինախախտումների հանգեցնող հիմնական դրդապատճառների վերացման հետևանքով։ Վերը բերված էր հանցագործության կրճատման օրինակ, ցանկացած եղանակով պետականության պահպանման ուղղությամբ գործունեությանը աջակցելու օրենսդրության միակողմանի ջանքերից հրաժարվելու դեպքում։ Նա ցույց է տալիս, թե ինչքան հեշտ կարելի է կրճատել պետական դրույթների խախտողների գործունեության «անօրինականությունը» ստեղծագործության ազատության պարզ ընդլայնումով։
Համախոհների խմբի հասարակական-քաղաքական և ֆինանսական տարրերը իրենց վրա կվերցնեն անցումային փուլի պետության սոցիալ-տնտեսական գործառույթի կարգավորումը։ Խնդիրներն ավելի կբարդանան, քանի որ հասարակական կառուցվածքի ձևի ցանկացած փոփոխության ժամանակ աճում է լարվածությունը հասարակությունում։ Հին դրույթները և իրենք կենսական սկզբունքները դեռ երկար ժամանակ կխանգարեն նոր, Համակարգային մոտեցումների հաստատմանը։ Կարևոր է չկորցնել հասարակության զարգացման հիմնական ուղղությունը։ Իսկ դա զգալի ջանքեր կպահանջի հասարակության մեջ հենց սոցիալական լարվածությունը նվազեցնելու համար։ Նպատակն այստեղ համայնքի բոլոր անդամների իրավունքների ու պարտականությունների արհեստական «հավասարեցումը» չէ (այդ ճանապարհը ապարդյուն կերպով բազմիցս փորձարկվել է յուրաքանչյուր իշխանափոխության ժամանակ), այլ պայմաններ ստեղծելը հասարակության փոխհարաբերություններում մարդասիրական բաղադրիչի ընդլայնման համար։ Համոզված կողմնակիցների աճին ուղղված ընդունված ուղղությունը թույլ կտա լուծել այդ խնդիրը։
Համախոհների խմբի Պահպանության տարրը իր վրա կվերցնի արտաքին թշնամիների ագրեսիվ ոտնձգություններին դիմակայելու պարտականությունը։ Պարզ է, որ մեր գործունեությունը հասարակության վերակառուցման ուղղությամբ ակտիվ մերժման կենթարկվի ճնշման և հակամարտության հին ձևերի հետևորդների կողմից։ «Արտոնությունները» չկորցնելու նրանց ցանկությունը կհանգեցնի հակազդելու փորձերի աճի բոլոր հնարավոր ձևերով ու միջոցներով, այդ թվում ուժային։ Այդ կապակցությամբ, մեր սկզբունքը պետք է հենվի «ավելորդ խնդիրներ ձեռք չբերելու» ձգտման վրա, քանի որ նրանց ուժային հնարավորությունները զգալիորեն գերազանցում են մերը։ Համակարգային գաղափարախոսության ակտիվ տարածման միջոցով հարկավոր է բացառել միջամտությունը մեր գործունեությանը։ Մենք ունենք մեր նպատակները, մեր ծրագիրը։ Թող որ ամբողջ աշխարհը «գազազի»։ Մենք գիտենք, ինչ ենք ուզում և կհասնենք նպատակին։ Իսկ նպատակը ցույց կտա, որքանով է ճիշտ մեր ուղին և ով է ճիշտ ընտրություն կատարել։
Կոնկրետ խնդիրները բազմաթիվ են։ Դրանք բոլորը չեն կարող լուսաբանվել այստեղ, և դա այժմ չի էլ պահանջվում։ Կարևոր է առանձնացնել ամենից արդիականներն ու նախանշել հեռանկարները, իսկ առաջացող հակասությունների ու խնդիրների լուծումը միանգամայն հնարավոր է, ճիշտ Համակարգային մոտեցման դեպքում։ Թվարկենք հիմնական խնդիրները։ Դա կօգնի խմբին ձեռնամուխ լինելու կոնկրետ աշխատանքի։
Պահի հիմնական խնդիրներից մեկը համախոհների խմբի համալրման անհրաժեշտությունն է ակտիվ անդամներով, որոնք տեսնում են խնդիրը և փոփոխություններ ցանկանում նախանշված ուղղությամբ։ Ավելի շատ մասնակիցներ՝ բազմազանության աճի հաշվին գոյատևման ու զարգացման ավելի շատ տարբերակ։ Փորձը ցույց է տալիս, որ նոր համախոների միանալը հնարավոր է միայն ստեղծված իրավիճակով անհանգստացած, ելք փնտրող անձանց հետ անձնական աշխատանքի միջոցով։ Շարադրվածի տարածման փորձերը հանրության ակտիվ անդամների հասարակական ժողովներում կամ հավաքներում հայտարարելու միջոցով արդյունք չեն տալիս։ Հայերի անհատականությունը այդպիսի հավաքներում ամենածանր ձևով է հանդես գալիս։ Ամեն ոք շարադրվածը համարում է ոչ բավարար համոզիչ և ենթադրում, որ ինքը զեկուցողից ավելի լավ գիտի խնդիրն ու ցանկացած պահի կարող է առաջարկել ավելի ունիվերսալ և ճիշտ լուծում։ Այդպիսին է մեր էությունը և դրա հետ պետք է հաշվի նստել։
Համախոհների որոնումը կարող է պարզեցվել ինֆորմացիայի տարածման գոյություն ունեցող միջոցներն օգտագործելով։ Առաջին հերթին անհրաժեշտ է ակտիվ կայք ստեղծել ինտերնետում։ Հարկավոր են միջոցներ և գործի գիտակներ այդ բնագավառում, արդեն սահմանված ճշմարտությունների և օրինաչափությունների հանրայնացման համար։ Ոչ պակաս կարևոր է նաև հետաքրքրվածների, տարբեր ձևերի և խնդրի մեջ խորացման տարբեր մակարդակի, պատրաստի տպագիր արտադրանքով ապահովումը։
Բայց միայն անմիջական շփումը խմբի ակտիվ անդամների հետ, որոնք արդեն միացել են նրա գործունեությանը, թույլ կտա բացահայտել փոխհարաբերությունների ողջ համալիրը և նոր անդամների միավորել խմբի անմիջական աշխատանքում։ Աշխատանքի սահմանված սկզբունքները, և շփման ընդունված կանոնները հիմք են տալիս նորանոր ակտիվ անդամների ներգրավել մեր գործունեություններում։ Նրանք ովքեր չեն համապատասխանում փոխգործակցության սահմանված ձևերին, ամենաբնական եղանակով դուրս են մնում խմբից։ Մնում են միայն նրա գործունեությամբ, ամբողջ նախաձեռնության հաջողությամբ իրոք հետաքրքրվածները։
Եկել է ավելի ակտիվ գործողությունների անցնելու ժամանակը։ Գործել պետք է համաձայն մշակված Ծրագրի, որը հաշվի է առնում պահի բոլոր բարդությունները և տալիս է առաքելությանը համապատասխանելու ուղղությամբ նպատակի հստակ պատկերացում։
Մեծ նշանակություն ունի մեր աշխատանքի հասարակական բաղադրիչի ընդարձակումը։ Շատ կարևոր օժանդակություն պետք է ծառայի պետությանը հակակշռող քաղաքացիական հասարակության դիրքերի խորացումը։ Անհրաժեշտ է նպաստել սոցիալիզմից հետագա հեռացմանը ոչ թե ետ՝ դեպի անհասկանալի նոր ձևաչափի կապիտալիզմ, այլ ցիվիլիզմ, որպես դեպի նոր հասարակություն անցումային վիճակի։ Այդ ճանապարհին հարկավոր է օգտագործել ցանկացած հնարավորություն հասարակական հարցերի լուծման պետական մոտեցումը քաղաքացիականի ձևափոխելու համար։ Օգտագործվող ձևերը կարող են տարբեր լինել։ Թույլատրելի են ցանկացած, բացառությամբ ղեկավար տարր ընդգրկող, միավորող կառույցներ։ Ղեկավարությունը ցանկացած ձևով պետք է ի սկզբանե բացառվի հասարակական միավորումից։ Անցումային շրջանում, հասարակական միավորումները պետք է ներկայացված լինեն ոչ կուսակցություններով, այլ էթնիկ, տարածքային, մասնագիտական խմբերով, միավորումներով։ Ամեն հասարակական միավոր, սկսած ընտանիքից մինչև խոշոր տարածքային միավորումները (Մուշ, Վան, Ապարան...) պետք է ունենան իրենց լիազոր ներկայացուցիչները, ոչ «առաջնորդի» դերն ստանձնող ղեկավարներ, այլ հենց ներկայացուցիչներ, որոնք ցույց են տալիս խմբի ընդհանուր մոտեցումները տարբեր մակարդակի կոնկրետ խնդիրների լուծման համար։ Լիազորությունների նման պատվիրակումը զգալի քայլ առաջ է կուսակցական մոտեցման համեմատ։
Մեր ընթացիկ խնդիրը պետք է դառնա կառավարման նոր տեսակի ձևավորումը՝ ներկայացուցչական, առանց ղեկավարության։ Ամեն համայնք, խումբ պետք է առաջադրի, յուրաքանչյուր կոնկրետ խնդիրը լուծելու համար լիարժեք ներկայացուցչական գործառույթներին տիրապետող, իր ներկայացուցչին։ Դա թույլ կտա վերացնել կախվածությունը «ղեկավարող» տարրից, կապահովի «վերևների» մշտական ամբողջական կապը «ներքևների» հետ, կլավացնի կյանքի պայմանները, բնության պահպանությունը, թույլ կտա համապատասխանել առաքելությանը Երկրի ու Համակարգի մասշտաբով։
Այդպիսի ներկայացուցչական ձևի անցնելու դեպքում այլևս, ժամանակակից «ժողովրդավարական» հասարակությանը բնորոշ, համընդհանուր ընտրությունների կարիք չի լինի։ Հանդիպումների ժամանակ, որտեղ կարող են լուծվել ցանկացած մակարդակի հարցեր, որևէ խմբի կողմից լիազորված ամեն մասնակից կունենա լիիրավ հնարավորություն ներկայացնելու իր խմբի ընդհանուր կարծիքը։ Ընդ որում, կվերանա մեծամասնության կարծիքի գերակայությունը, ինչը լուծումը մշակելու ժամանակ առավել չարամիտ շեղում է հանդիսանում Համակարգային մոտեցումից։ Չէ որ մեծամասնությունը առավելապես բնավ չգիտի ճշմարիտ ուղին, այլ ընդամենը ցուցադրում է ընդունված բովանդակությունը, գործի էության «ընդհանուր» պատկերացման վրա հիմնված։ Իսկ այդպիսի «ընդհանուր» պատկերացումը միշտ չէ որ համապատասխանում է Համակարգի պահանջներին։ Կարծիքների նման ներկայացուցչականության դեպքում կարևոր է բաց չթողնել բուն խմբերում առաջարկված լուծման բոլոր տարբերակները։ Ճիշտ գնահատման դեպքում նրանցից ցանկացածը կարող է օպտիմալը, Համակարգայինը լինել։ Իսկ ընդհանուր որոշման գնահատումն ու ընտրությունը պետք է կատարվեն հենց Համակարգային մոտեցման հիման վրա։
Անցումային փուլում Համակարգային մոտեցման որոնման անհրաժեշտությունը պահանջում է երկպալատ խորհրդարանի ձևավորում։ Վերին՝ ազգային պալատը պետք է ձևավորվի հասարակության կառուցման ու գործունեության Համակարգային սկզբունքներին ծանոթ անձանցից և ճիշտ ճանապարհով ուղղորդի ամբողջ հասարակության գործունեությունը։
Փոփոխություններն անհրաժեշտ են նաև դատական համակարգում։ Կարևոր է ապահովել նրա ձևավորումը, ազգային շահերը հաշվի առնող, նոր օրենքներով։ Ցանկացած միջոցներով պետությունը պահպանելու գործող ուղղությունը հնացել է և պետք է փոխարինվի մարդու ստեղծագործական ընդունակությունների լիարժեք բացահայտման ապահովումով։ Դրա համար անհրաժեշտ է հայկական ազգային Համակարգային օրենսդրության հիմնավորում և ձևավորում։ Այդ ոլորտում արդեն կան առաջին հաջողությունները՝ խնդիրներ փաստաբանների հետ, որոնք հրաժարվեցին «Սասնա Ծռեր» խմբի գործից ըստ ՀՀ գործող օրենքների։
Պետության բազմաթիվ բնորոշ առանձնահատկություններ, ինչպիսիք են պաշտպանությունը, ուսուցումը, սոցիալական համալիրը, որոշ ժամանակ կպահպանվեն, բայց արդեն այլ ձևով ու բովանդակությամբ։ Պետք է աշխատի տնտեսությունը, որպես հասարակության գոյատևման հիմնական շարժիչ։ Առանց աշխատող գործարանների, արհեստանոցների, շինարարության նվազում է մարդու արգասիքը, ընկնում է զբաղվածության մակարդակը, դրան համապատասխան, մեր շարժման արդյունավետությունն ու արագությունը։ Ընդ որում, կարևոր է ապահովել արտադրության կազմակերպման քաղաքացիական ձևերի համակողմանի խրախուսումը։
Որոշ ժամանակ կպահպանվի նաև ֆինանսական համակարգը։ Ներկայումս աշխատանքի գնահատման այլ մեխանիզմների բացակայությունը պահանջում է ժամանակավորապես պահպանել գոյություն ունեցողը։ Բայց նրա արտաթորանքները նման այն բանին, երբ բնակչության 1% կետրոնացրել է ազգային հարստության կեսը, ենթակա են խորը գնահատման ու բարեփոխման։ Գոյություն ունեցող ֆինանսական համակարգում հարկավոր է մշակել ու ստեղծել Հասարակական հիմնադրամ մեր աշխատանքի ֆինանսավորումն ապահովելու համար։ Հարկավոր է ապահովել գումարներ ստանալու գործուն մեխանիզմներ, ինչպես հովանավորներից, այնպես էլ սեփական գործունեության արդյունքում։
Կարևոր է վերականգնել կապի նախկին ձևերն ու միջոցները և շփումը հատուկ «ակումբներում», որտեղ անընդհատ պետք է անցկացվեն ժողովներ, հասարակական միջոցառումներ, դասախոսություններ, քննարկումներ...
Հատուկ մոտեցում է պահանջում սահմանամերձ (մերձպատերազմական) գոտին։ Այստեղ կարևոր է անվտանգության ու արտոնյալ զարգացման միջոցառումներ մշակել։ Օրինակ կարող է ծառայել ՀՀ Տավուշի մարզի Մովսես գյուղը։
Կարևոր է օգտագործել Արցախի գոյության գործոնը։ Առանձին չճանաչված պետական կառուցվածքի գոյությունը թույլ է տալիս օգտագործել հայկական հասարակության այդ մասը որպես ՀՀ պետական մեքենայի ճնշումից ազատ, փորձարարական բազա միավորման նոր ձևերի փորձարկման և հաստատման համար։
Պահի կարևոր խնդիրներ են ծնելիության աճը և բնակչության արտագաղթը, աշխատանքը սփյուռքի հետ։
Անհատը, ազգը, ժողովուրդը, մարդկությունը՝ ամեն ինչ պետք է գոյատևի ու զարգանա Համակարգի օրենքներին համապատասխան։
Արդյունքում
Իրադրության սրությունը պահանջում է մեր գործունեության ակտիվացում մշակված ծրագրով։ Ծրագրի առաջին կետը պահանջում է մշտական աշխատանք իր վրա։ Հարկավոր է հաշվի առնել, որ բոլորը և ամեն մեկը մեզանից յուրօրինակ է, եզակի ու շատ կարևոր Համակարգի գոյատևման և զարգացման համար։ Ուստի անթույլատրելի է ծախսել կենսական ուժերը հաճույքների դատարկ որոնման վրա։ Մեր նպատակը պետք է ներառի առաքելությանը հասնելու հնարավոր ավելի մեծ ջանքեր։ Հենց դրանում է կայանում մեր պարտականությունը նախորդ ու գալիք սերունդների առաջ։
Ծրագրի հաջորդ փուլը հիմնված է համախոհների հետ միավորման ահրաժեշտության վրա, դրված նպատակին հասնելու հնարավորությունների ընդլայնման համար։ Միայն միասին, շրջապատող աշխարհի «անարդարության» հետ դիմակայության դառը փորձով իմաստնացած, կարելի է հասնել նրա փոփոխությանը նախընտրելի ուղղությամբ։ Խմբի անդամներից ամեն մեկի թերությունները համահարթեցվում են միասնական մոտեցման ժամանակ ու երևում են այդպիսի միավորման առավելությունները։ Համակարգային զարգացման օրինաչափությունները հաշվի առնելով այն ճշմարիտ ուղու պահպանման հույս է տալիս։
Միավորումը պայմանավորվում է ակտիվ աշխատանքով խմբում։ Նրա ամեն անդամը, ընտրելով իր տեղն առաջարկված կառուցվածքներում, աշխատանքի է լծվում ընդհանուր նպատակին հասնելու համար։ Անհատական առանձնահատկություններն ու կարողությունները նախանշում են զբաղեցրած դիրքն առանց բաժանելու առաջնորդների ու մնացած իներտ զանգվածի։ Այդպիսի աշխատանքի հաջողության հիմնական պայմանը անձնական շահագրգռվածությունն է և ուղղվածությունը ընդհանուր խնդիրների լուծման համար։
Հատկապես նշանակալի է աշխատանքը անցումային շրջանում։ Հենց այստեղ է որոշվում ամբողջ ձեռնարկության հաջողությունը։ Զարգացման ճիշտ ուղղության վրա կանգնելը թույլ կտա հետագայում պահպանել ճիշտ ընթացքը։
Հասարակական կյանքի բոլոր ժամանակակից բարդությունները կարող են և պետք է հաղթահարված լինեն ընթացիկ «խնդիրների» լուծման միջոցով։ Խորը ուսումնասիրության և ճիշտ մոտեցման դեպքում դրանք բոլորը ոչ այնքան խնդրահարույց են, որքան թվում են։
Կուտակված Համակարգային սկզբունքներից շեղումները հաղթահարելու հետ միասին կապահովվի նպատակին հասնելը։
Հավելված 7
ԱՊԱԳԱ ՀԱՄԱՇԽԱՐՀԱՅԻՆ ՀԱՍԱՐԱԿԱԿԱՆ ՄԻՈՒԹՅԱՆ
ԿԱՌՈՒՑՎԱԾՔՆ ՈՒ ԳՈՐԾՈՒՆԵՈՒԹՅՈՒՆԸ
Դարերով գործող հասարակական, քաղաքական ու տնտեսական համակարգը սպառել է իրեն, և դա հասկանալի է ոչ միայն հումանիտար գիտությունների մասնագետներին, այլև բոլոր սառը դատողություն ու տարրական գիտելիքներ ունեցողներին։ Հարցը նրանում է, որ այս հինգ հազար տարուց ավել գործող համակարգի ոչնչացումից հետո, ինչպիսին կլինի առանձին ազգերի ու ամբողջ մարդկության զարգացման ուղին։ Ներկայումս, իրական իշխանություն ունեցող մարդկանց փոքր խումբը, ի հակակշիռ Համակարգի բնական օրենքներին, փորձում է ստեղծել ոչ պետական կորպորատիվ կառավարում։ Այդ կորպորոցիաները պատկանում են մի քանի ընտանիքի, որոնք ցանկանում են հաստատել համաշխարհային կապիտալի բռնապետություն։ Սակայն մարդկության զարգացումը կգնա այլ, Համակարգային հասարակական օրենքներին համապատասխանող, սցենարով։ Նոր հասարակական համակարգը ձևավորվում է բազմաթիվ գործոնների ազդեցության տակ, ինչպիսիք են՝ ազգայինը, պատմականը, սոցիալականն ու կրոնականը (սկզբնական փուլում)։ Ակտիվ է եղել և կլինի աշխարհագրական դիրքի, կլիմայական պայմանների ազդեցությունը։ Դրանց հաշվառումն էլ դրված է այս փաստաթղթի հիմքում։
Հասարակական հարաբերությունների վերակառուցումն իր վերջնական տարբերակում պետք է հանգեցնի մարդկության գոյության նպատակներին ու խնդիրներին համապատասխանող, հարկադրաբար ներդրվող գլոբալիզմի հետ ոչ մի կապ չունեցող, միասնական համաշխարհային հասարակական կարգի ձևավորմանը։ Մարդկանց միավորման գործող պետական ձևը վարկաբեկվել է և վերջնականապես սպառել իրեն։ Հարկավոր են, Համակարգային օրենքների վրա հիմնված, նոր լուծումներ։
Համակարգի պահանջներին համապատասխանելու համար հարկավոր է ելնել Երկրի մակերեսի գոտիների բնական բաժանվածության սկզբունքից, ներկայացված առանձին, բայց փոխկապակցված, բնապահպանական համակարգերով (պայմաններով, կառուցվածքներով)։ Նրանց համապատասխան բնական բազմազանությունը թելադրում է նաև մարդկանց համար բնակության պայմաններ ու համապատասխան հասարակական միավորումներ, բնական արտաքին ազդեցություններին արդյունավետ «դիմակայելու» համար։ Պարզ է, որ կյանքի պայմանները մայրցամաքում ու կղզիներում, տունդրայում, անապատներում ու արևադարձային գոտիներում բոլորովին տարբեր են և հասարակական կառուցման մոտեցումներում համապատասխան տարբերություններ են պահանջում։
1939թ. Կառլ Տրոլլը շրջանառության մեջ մտցրեց գեոէկոլոգիա հասկացությունը, որն ավելի ուշ կիրառություն գտավ այն խնդիրներին անդրադառնալու համար, որոնք կապված են Երկրի բնական բազմազանության և շրջակա միջավայրի վրա մարդու ազդեցության գործոնների հետ։ Երկրի մասին գիտությունների այս ոլորտը այժմ լայն կիրառություն է գտել և ունի մի քանի մոտեցում՝ աշխարհագրական, կենսաբանական, երկրաբանական, աշխարհա-երկրաբանական և լրացուցիչ՝ միջճյուղային։ Մեր դիտարկման համար կարևոր է, որ բնապահպանական իրադրությունն ունի անընդհատ փոփոխվելու միտում, այլ կերպ ասած՝ զարգացման։ Դրանով հաստատվում է Համակարգի գոյության հիմնական օրենքը՝ բազմազանության աճին ուղղված կողմնորոշում։ Երկրի ցամաքի կառուցվածքային փոփոխությունները, կլիմայի, կենդանական, բուսական աշխարհի տատանումները բնականորեն ապահովում են պայմանների փոփոխություն, և համապատասխանաբար, ավելացնում բազմազանությունը։ Դա ցուցադրում է Համակարգի օրենքների գործողության մեկ, բայց ոչ միակ օրինակը։ Այն պարզապես բնորոշ է և բավականին ցուցադրական։ Մեր խնդիրն է հաշվի առնել այդ գործոնի ազդեցությունը և ձգտել համապատասխանելու առաքելությանը ամբողջական Համակարգում։
Երկրի էկոհամակարգում հետազոտողների ջանքերով առանձնացված է 200-ից ավել էկոտարածքային միավոր (գոտի), սկզբունքորեն տարբեր բնապահպանական պայմաններով։ Նկ.1-ում բերված է ըստ բնական պայմանների այդպիսի բաժանման տարբերակներից մեկը։ Ըստ տարբեր չափանիշների առանձնացված բնապահպանական գոտիներից յուրաքանչյուրն ունի միայն իրեն բնորոշ պայմաններ։ Օրինակ, Կովկասի գոտին, որն ընդգրկում է նաև Արևելյան Հայաստանի տարածքի մի մասը (նկ.2), ներկայացված է հիմնականում լեռնային բուսական և կենդանական աշխարհով։ Կարևոր է հաշվի առնել, որ այդպիսի էկոբաժանումը ունի մի քանի մակարդակ, մասնավորապես, նշված կովկասյան գոտում առանձնանում են Հայկական բարձրավանդակի, հենց Կովկասի, լեռնային, ցածրադիր հատվածները և այլն։

Նկ.1 Երկրային ցամաքի էկոտարածքային բաժանումը ըստ բնական պայմանների
Պարզ է, որ հասարակության կառուցման ապագան ուղղակիորեն կապված կմնա բնակության կոնկրետ տարածաշրջանի, կոնկրետ հասարակական միավորի բնապահպանական գոտուն։ Բնապահպանական բազմազանությունը կպահպանվի բոլոր դեպքերում, հնարավոր է այլ ձևեր ընդունի, բայց անխուսափելիորեն տեղի կունենա։ Երկրի համար այդ իրավիճակը բնական է ու անհրաժեշտ։ Ընդ որում, իմաստ չունի տարբեր էկոձևավորումների կարևորագույնների կամ գերադասելիների առանձնացնելու փորձը, ինչպես դա տեղի է ունենում այլ կառուցվածքային միավորների համաստորադասման բրգաձև կառուցվածքը բացատրելու և կառուցելու փորձերի ժամանակ՝ օրինակ, Մոլորակի քաղաքական կառուցվածքում առանձնացնել «առաջատար» տարածաշրջաններ։ Բոլոր էկոտարածքային գոտիները անհրաժեշտ են ու կարևոր Համակարգի համար։ Նա հենց այդ պատճառով էլ ստեղծել է նրանց, որ փնտրում է կենսակայուն տարածաշրջանային միավորումներ կառուցելու օպտիմալ տարբերակներ։ Բնական տարբերությունները նպաստում են ամբողջ երկրային համակարգի գոյատևմանն ու բարգավաճմանը։ Սա չէ արդյոք օրինակը տարածաշրջանային հասարակական բազմազանության բնական ձևավորման համար։

Նկ.2 Կովկասի էկոտարածքային գոտին
Արտաքինից Մոլորակի հասարակական-քաղաքական քարտեզը բազմազան է թվում (նկ.3)։ Բայց բանն էլ նրանում է, որ այդ բազմազանությունը զուտ արտաքին է։ Իրականում գոյություն ունի հասարակական կառուցվածքի միակ ձևը՝ պետականը։ Երկրի ցամաքային մակերեսը պետությունների միջև բաժանված է «սեփական կտորների», որոնց վրա իրականացվում է նրանց, նույն բրգաձև կառուցվածքով աշխատող, անբաժանելի իշխանությունը։ Այդ առումով, ոչ մի տարբերություն չկա բռնապետական ու «ժողովրդավարական» պետությունների միջև։ Ամեն տեղ նույն սկզբունքն է աշխատում։ Ով ուժեղ է, նա էլ ճիշտ է։ Նույն սկզբունքն է գործում նաև միջպետական հարաբերություններում։ Եգիպտոսի ու Միջագետքի առաջին պետական «քաղաքակրթություններից» սկսած ընդունված է հիմքից սխալ բաժանումը «առաջավոր» և մնացած բոլոր երկրների, որոնք «պարտավոր են» հետևել «առաջընթացը շարժող» ամենագետ-ամենակարողներին։ Ընդունված եվրոպակենտրոն մոտեցումը ոչնչացնում է բազմազանությունը, հակասում և դիմակայում է Համակարգի պահանջներին։ «Հնադարյան կոմունիզմի» շրջանն ընդգրկող առաջնային նախնադարյան-համայնական հասարակարգը մարդկանց բնական սկզբնական միավորումն էր, որն ամբողջությամբ համապատասխանում էր բնության պահանջներին։

Նկ.3 Աշխարհի երկրները ըստ կառավարման ձևի (դե յուրե)
Կապույտ - նախագահական հանրապետություններ, գործադիր իշխանության ամբողջական կառավարում նախագահի կողմից,
- Կանաչ - նախագահական հանրապետություններ, բայց գործադիր իշխանությունը կախված է խորհրդարանից,
- Դեղին – խառը կառավարումով հանրապետություններ,
- Նարնջագույն - խորհրդարանական հանրապետություններ, խորհրդարանը ձևավորում է կառավարություն,
- Կարմիր – խորհրդարանական սահմանադրական միապետություն,
- Մանուշակագույն - սահմանադրական միապետություններ,
- Մուգ մանուշակագույն - բացարձակ միապետություններ,
- Շագանակագույն - հանրապետություններ, մեկ կուսակցության սահմանադրորեն ամրագրված առաջատար դերով,
- Դեղնականաչ - պետություններ, որոնք չունեն հիմնական օրենքներ կառավարության համար,
- Մոխրագույն - պետություններ, որոնք չեն համապատասխանում վերը նշված բնորոշումներից ոչ մեկին։
Պարզ է, որ հասարակության ապագա կառուցվածքը հիմնավորապես կտարբերվի գոյություն ունեցողից։ Այն պետք է ընդունի բաժանման էկոտարածքային սկզբունքը, որն ապահովում է բնական բազմազանությունը, կլիմայական, մշակութա-ավանդական ու այլ բազմաթիվ պայմանների տարբերության գոյությամբ պայմանավորված։ Աշխարհի հասարակական-քաղաքական քարտեզը անխուսափելիորեն կփոփոխվի ու կընդունի բնական բնապահպանական բաժանմանը մոտ բնույթ, ինչպես ներքին կառուցվածքում, այնպես էլ արտաքին դրսևորումներում։ Պատկերն ի սկզբանե իրեն հատուկ բնական տեսք կընդունի, որտեղ քաղաքական բազմազանությունն աստիճանաբար իր տեղը կզիջի, բնակության կոնկրետ տարածաշրջանին բնորոշ, հասարակականին։ Տարածաշրջանները, որոնց բնական պայմանները կհամապատասխանեն, օրինակ, ագրարային տեսակի մշակաբույսերի համար, կունենան հասարակական բոլորովին այլ կառուցվածք համեմատած առավելապես անասնապահական կամ տարածաշրջանային այլ բնական պայմանների օգտագործման վրա հիմնված տարածքների, օրինակ, նավթ կամ գազ արդյունահանող։ Նման բաժանումը բնական էր ու բնորոշ մարդկային հասարակության ձևավորման սկզբնական փուլին և պետք է նորից ձեռք բերի իր սկզբնական նշանակությունը Համակարգային պահանջներին համապատասխանելու համար։
Սպասվող փոփոխությունները որոշելու համար մոտեցումը պետք է լինի անփոփոխ, անհրաժեշտ է ելնել հետևյալ սկզբունքից՝ Համակարգային է թե ոչ։ Աշխարհի ապագա հասարակական կառուցվածքում արտաքնապես գոյություն ունեցող քաղաքական բազմազանությունը անխուսափելիորեն գնալու է դեպի աստիճանական վերացում։ Դրան ի հակակշիռ կպահպանվի ու կծավալվի հասարակական բազմազանությունը։ Քաղաքականությունն իրեն կսպառի հասարակության (իրեն բնորոշ փոխհարաբերությունների քաղաքական խնդիրներով) պետական բաժանման բացակայության պատճառով։ Հասարակական կառուցվածքները կոնկրետ տարածքային պայմաններին բնորոշ տեսք կընդունեն։ Առանձնացած փոքր էկոգոտիներում կձևավորվեն փոքր հասարակական խմբեր, խոշորները՝ լայնածավալ միատեսակ էկոպայմաններով գոտիներում։
Երկար տարիներ լայնորեն արծարծվում էր հասարակության և բնության պայքարի սկզբունքը։ Անհրաժեշտ էր համարվում բնական պայմաններին դիմակայելը, փորձելով փոխել նրանց իր օգտին։ Առաջարկվում էր նույնիսկ փոխել գետերի հոսանքի ուղղությունը։ Այժմ արդեն ակնհայտ է, որ այդպիսի մոտեցումը մեզ անխուսափելի աղետի կհասցնի։ Եկել է ժամանակը հասկանալու, որ բնական բազմազանությունը մեր Մոլորակի մեծագույն արժեքն է ներկայացնում և միայն վերադառնալով այդ բազմազանության ռացիոնալ օգտագործմանը կարելի է հուսալ մարդու և շրջակա միջավայրի հաջող գոյակցություն։ Բնությունն ինքն է թելադրում, ինչ է իրեն հարկավոր, իսկ դա նշանակում է, որ դա հարկավոր է Համակարգին և պետք է հաշվի առնվի նաև մարդու կողմից։ Նա չի կարող և չպետք է փորձի փոխել այն, ինչն իր իրավասությունից դուրս է։
Ժողովուրդների պետական տարանջատման փորձից հրաժարվելով կանհետանան հասարակության բրգաձև կառույցին բնորոշ բազմաթիվ ժամանակակից առանձնահատկություններ, մասնավորապես, սահմանները, մայրաքաղաքները։ Քաղաքական ու հասարակական դիմակայության եզրափակիչ փուլը կլինի, գոյություն ունեցող, ՄԱԿ կոչվող միջազգային կառույցի վերակառուցումը (պետությունների գոյության դեպքում անիմաստ միացյալ ազգերի կազմակերպության), որը սակայն իրենից ներկայացնում է միացյալ պետությունների կազմակերպություն՝ ընդհանրություն, լիովին համապատասխանող իր ներկայիս անվանմանը։ Պետական տարբաժանման ոչնչացման հետ արմատապես կփոխվեն գոյություն ունեցող հակասություններն ու կմնա մրցակցությունը, առաջին պլան կմղվի ազգամիջյան համագործակցությունը, կգա «ազգային օտարացման/բաժանման» ժամանակը՝ ընդհանուր լուծումների ընդունման անխուսափելի անհրաժեշտությամբ, Մոլորակի բոլոր մարդկանց համար ընդունելի, անկախ նրանց ռասայական, ազգային կամ ցանկացած այլ պատկանելիությունից։
Արդեն հիմա պետությունը, որպես հասարակական միավորում, կորցնում է իր մենաշնորհը։ Ավելի ու ավելի մեծ նշանակություն են ձեռք բերում ներպետական ազգային համայնքները։ Նրանք միավորվում են գենետիկ, արյան, լեզվի, մշակույթի, պատմության, գաղափարախոսության (կրոնի) միասնության սկզբունքներով։ Ոչ մի տեսակի սահմաններ արդեն ի զորու չեն զսպել ընդհանրության որոնման միտումը, ի հակակշիռ բաժանմանը։ Այդպիսի միավորումները, նշված պարամետրերի ընդհանրության վրա հիմնվելով, «դաշնակիցներ» են գտնում մոտիկ ու հեռու հարևանների մեջ։ Ուրվագծվում է, գոյություն ունեցող պետականից արմատապես տարբերվող ընդհանրություն։ Դա ընդհանուր միտում է։ Աշխարհի կառուցման հին ձևը փլուզվում է։ Պետությունը կորցնում է իմաստն ու հենարանը։ Որպես օրինակ կարելի է բերել Հարավսլավիան, Վրաստանը, Ադրբեջանը, Մոլդովան, Ուկրաինան։ Կա նաև հակառակ միտումը՝ հասարակական միավորման դեռևս անհաջող նոր ձևերի որոնում՝ Եվրոմիություն, Եվրասիական միություն, BRICS (հինգ երկրներից կազմված խումբ՝ Բրազիլիա, Ռուսաստան, Հնդկաստան, Չինաստան, Հարավ Աֆրիկյան Հանրապետություն) և այլն։ Հասարակական միավորումներն ավելի ու ավելի են հակվում դեպի միավորման նոր ձևերը՝ ավանդական, պատմական, ազգային, գաղափարական ընդհանրության կամ, գոնե, մերձավորության վրա հիմնված։
Այս ամենը վկայում է հասարակության կառուցման պետական կառույցից դեպի միավորման նոր (իսկ հաճախ նաև հին) ձևեր առաջիկա համատարած հեռացման օգտին։ Փորձերը, պահպանելու համար հասարակության պետական տեսակի թելադրանքը անհատի նկատմամբ սնանկ են, քանի որ չեն համապատասխանում բոլոր, հատկապես հոգեվոր, բնագավառներում ստեղծագործելու համար անհատի ազատագրման Համակարգային պահանջներին։
Կորպորատիվ պետական մոտեցմանը արտաքնապես դիմակայում է գլոբալիզացման սկզբունքը։ Բայց այդպիսի միավորման հենց հիմքը ձևով ու բովանդակությամբ մնում է որպես, «ընդունված» և «հաստատված» «խորը ճշմարտությունների» (որոնք «ժողովրդավարական» հասարակության կառուցման մոդելը ճիշտ արված ընտրություն են համարում) վրա հենված բռնապետություն։ Ընդ որում, միավորման ձևը գլոբալիզացման համար նորից ընդունվում է պետական մեխանիզմի միջոցով, իսկ դա պահպանում է նույն շեղումը Համակարգի պահանջներից։ Հասարակական բոլոր տեսակի միավորումների մենաշնորհումը անխուսափելիորեն կբերի փլուզման, անհատի ու հասարակության հակադրման, բազմազանության աճի ուղղությամբ պահանջների խախտման պատճառով։
Պետության մահվան և ազգային միավորումների վերականգնման հետ միջպետական հարաբերությունները կփոխարինվեն միջազգայինով։
Մոլորակի մակերեսի հասարակական-քաղաքական բաժանման հետ միասին լայնորեն կիրառվում է նաև տնտեսական բազմազանությունը։ Շրջակա միջավայրի տարբեր պայմանները, ավանդական հասարակական հարաբերությունները, պատմականորեն ձևավորված պայմանները, դիմակայությունները, պատերազմները, համագործակցությունը, կապերը՝ այս տարրերից յուրաքանչյուրը իր ձևով ազդել են տնտեսական իրադրության վրա տարբեր տարածաշրջաններում։ Արդյունքում, մենք ունենք աշխարհի բավական խայտաբղետ տնտեսական պատկեր։ Այդ բազմազանությունն իր էությամբ միանգամայն Համակարգային է և, անկասկած, կպահպանվի ապագայում։ Տեսակը, ինտենսիվությունը, կապերը, ուղղվածությունը և այլ պարամետրերն անխուսափելիորեն փոփոխվելու են, բայց բազմազանությունը պահպանվելու է ու բազմապատկվելու։ Թելադրողը լինելու է ոչ թե ձգտումը առավելագույն շահին, օգուտին, այլ տարածաշրջանի բնապահպանական իրադրության և Համակարգին չվնասելու սկզբունքի վրա հիմնված նպատակահարմարությունը։ Հենց այսպիսի մոտեցումը կարելի է համարել ունիվերսալ բոլոր պայմաններում մարդու ողջ գործունեության համար։
Հետաքրքիր է հետևել, ապագայում մարդու ռասայական տիպի և ազգային պատկանելության հնարավոր փոփոխություններին։ Ռասայական բազմազանությունը ձևավորվել է բնական (Համակարգային) եղանակով մարդու տարբեր տարածաշրջանային պայմաններում գոյության բազմաթիվ հազարամյակներում, շրջակա միջավայրի աստիճանական և, հատկապես, աղետալի փոփոխությունների ազդեցության տակ (տես՝ Т.А.Мкртчян «Забытая родина»)։ Ազգային բաժանումն ավելի ուշ գործընթաց է (նույնպես Համակարգային), բազմազանության աճին ուղղված։
Պարզ է, որ մարդու ձևավորման սկզբնական փուլում ոչ ռասայական և, մանավանդ, ոչ էլ ազգային տարբերություններ լինել չէին կարող։ Միայն բազմազանության աճի Համակարգային օրենքն ապահովեց մարդկության այժմյան բազմազանությունը։
Ռասայական բաժանումն իր հիմքում ունի որոնման սկզբունքը, հիմնականում մարդաբանական տարբերությունների, ընդունելով նաև Մոլորակի բոլոր մարդկանց անկասկած գենետիկ կապը։ Այսպիսի բաժանման մեջ այս կամ այն նախընտրելի գործոնի հաշվառման վրա հիմնված տարբեր մոտեցումները տալիս են տարբեր արդյունքներ։ Նկ.4-ում բերված է այդպիսի բաժանման օրինակ։

Նկ.4 Մարդու ժամանակակից ռասայական բազմազանության քարտեզ
Բազմազանությամբ ետ չի մնում նաև բնակչության ազգային բաժանումը։ Որպես օրինակ բերվում է Կովկասի տարածաշրջանի էթնոլեզվաբանական բազմազանության քարտեզը 1990թ. դրությամբ (նկ.5)։ Այժմ այդպիսի բաժանումն այլ պատկեր ունի։ «Էթնիկ զտումներ» կոչվող բռնի վերաբնակեցումներն ու պատերազմական բախումները բերեցին տարբեր էթնոսների վերաբաշխման։ Պարզ է, որ էթնիկ ու ազգային բաժանման ընթացիկ վիճակի ամրագրումը մեծ նշանակություն ունի ժամանակակից քաղաքական գործընթացների գնահատման համար։ Աշխարհի այդպիսի «էթնովերակառուցումը» ամենևին էլ նորություն չէ։ Նմանատիպ գործընթացները պետական տեսակի «քաղաքակրթության բարգավաճման» բազմաթիվ հազարամյակների ընթացքում ավելի կամ պակաս ինտենսիվությամբ նկատելի են նաև մյուս շրջաններում։

Նկ.5 Կովկասի տարածաշրջանի էթնոլեզվաբանական բազմազանության քարտեզը (1990թ.)
Ռասայական ու ազգային բազմազանությունը, անկասկած, չնայած ժամանակակից բաժանումից զգալի շեղումներին, կպահպանվի նաև ապագայում։ Այդ գործընթացը իր էությամբ Համակարգային է։ Հաճախակի դարձած գաղթերը, սահմանների «բաց լինելը», միջէթնիկական ու միջռասայական ամուսնությունները, այդ բոլորը նպաստում են բազմազանության աճին, և ոչ երբեք՝ ենթադրվող գլոբալիզացիային, ոչ մարդու «ունիվերսալացմանը»։ Մարդու կողմից յուրացված ամբողջ տարածքում ԱՄՆ-ի օրինակով, նույնատիպ ազգամիջյան, միջռասայական, միջմշակութային գլոբալ միավորումների կառուցման փորձերը, հեռանկար չունեն։ Այդ պատճառով ԱՄՆ-ում մեծ հակասություններ են առաջանում ազգային և ռասայական հողի վրա։ Բազմազանության մեջ թաքնված է Համակարգային առավելությունը, որը հասու չէ ռասայական և էթնիկ արհեստական վերաձևավորումների սիրահարներին։
«Սեռական իրավահավասարության» հաստատման փորձերը հակասում են Համակարգի երկվության օրենքներին՝ էությունների հավասարակշռությանը, համակարգող ու միավորող Տիեզերական Սիրուն, ձգողականությանը, Համակարգային փոխներգործությանը, էվոլյուցիային, նորի որոնման և բազմազանության աճին։ Սեռերի ոչ մի հավասարություն Համակարգը նույնիսկ չի ենթադրում։ Տարբերությունը հատուկ է մտցված ու պետք պահպանվի, այլապես մեզ փլուզում է սպասում։
Խոսք չի գնում սեռական բռնությունների կամ այդ հատկանիշով հարստահարման, այլ ամբողջի երկու մասերի միջև եղած բնական տարբերության մասին։ Մարդու երկու «տարբերակն» էլ անհրաժեշտ են և կարևոր մարդկության գոյատևման ու զարգացման համար։ Նրանց փոխգործակցությունը խթանում է բազմազանությունը և նպաստում Համակարգի գոյատևման հնարավորության աճին։ Միօրինակ մարդ չի նախատեսված Համակարգի կողմից, այդ պատճառով էլ չի վերապրի։
Սեռերի տարբերությունը բնական եղանակով տալիս է մոտեցումների տարբերություն ծագող տարբեր խնդիրների լուծման համար, որով և աճում է բազմազանությունը։ Միատեսակ խնդիրները տղամարդկանց ու կանանց կողմից լուծվում են տարբեր եղանակով, ինչն ապահովում է որոշումների փոփոխականությունը։ Դրանք կարող են լինել ռացիոնալ (տղամարդկային) կամ զգացմունքային (կանացի)։ Կոնկրետ պայմաններում նրանցից որն իրեն կհամապատասխանի, որոշում է Համակարգը և ճանապարհ տալիս նրան։
Իրավունքների հավասարեցումը ամենևին չի նշանակում մի տեսակի մարդուն մյուսի հաշվին առավելություններ տալ։ Երկուսն էլ հավասար են։ Ոչ մեկը չի կարող «բարձր» լինել մյուսից։ Առաջնորդամոլությունը (вождизм) սկզբունքորեն անթույլատրելի է։ «Քաղաքակրթությունների» ձևավորման ժամանակաշրջանում տեղի ունեցած տեղաշարժերը, հայրիշխանության հաստատումով ի հակակշիռ նախկին իրավահավասարության, որը սխալմամբ կոչում են մայրիշխանություն, բերեցին ժամանակակից փակուղու՝ ֆեմինիզմի ու գենդերային դիմակայության։ Միայն իրավահավասարությունն ու որոշման ընտրության ազատությունն է ստեղծագործելու հնարավորություն տալիս ի բարօրություն Համակարգի և մարդու։
Հասկանալի է, որ աշխարհի ապագայի հասարակական կառուցվածքում սեռերի հավասարազորության ու իրավահավասարության սկզբունքը կպահպանվի ամենուրեք։
Ժողովուրդների մշակույթների և ավանդույթների բազմազանությունը նույնպես նպաստում է Համակարգի գոյատևմանն ու զարգացմանը։ Ուստի, կասկած չկա, որ ապագայում ևս անհրաժեշտ կլինի պահպանել մարդկանց «խմբավորվելու» այդ սկզբունքը։ Մշակույթների միավորման փորձերն, օրինակ, սննդի կամ հագուստի նկատմամբ նախասիրություններով, ցուցաբերում են տարածաշրջանային տարբերությունների խորը կապ տեղական էկոտարածքային պայմանների հետ։ Հազարամյա ավանդույթները ձևավորվել են հենց հաշվի առնելով տեղական պայմաններն ու ծառայել մարդկանց գոյատևմանը։ Դրանում է արտահայտվում Համակարգի օրենքներից մեկը՝ պատճառահետևանքային կապը։
Մշակույթի ու ավանդույթների տարբերությունների հետ են կապված նաև տարբեր տարածաշրջաններում մարդկանց սոցիալական նախասիրությունները։ Միջանձնային այլասիրությունը, արդարությունը, փոխադարձությունը և նողկանքը անարդարության նկատմամբ հիմնական մոտեցումներն են սոցիալական նախասիրությունների գնահատման ժամանակ։ Այդպիսի հասկացությունների անկասկած համամարդկային միասնության դեպքում, միևնույն է կան տարածաշրջանային տարբերություններ, պայմանավորված կոնկրետ ընդհանրության, կոնկրետ ժողովրդի փոխհարաբերությունների որոշակի ավանդույթով: Օրինակի համար կարելի է նշել արդարության գնահատման սկզբունքային տարբերությունը հայերի ու թյուրքական ժողովուրդների մոտ։ Առաջինների համար որոշակի տարածքի նկատմամբ իրավունքի գնահատման ժամանակ բարձրագույն ցուցանիշ է հանդիսանում ավանդույթը, պատմական վկայությունների, հուշարձանների, անցյալի կոնկրետ փաստերի առկայությունը։ Թյուրքերի մոտ, իրենց նախնիների քոչվորական ապրելակերպից ելնելով, հավակնությունն «ապացուցող» հիմք է հանդիսանում այն փաստը, որ նրանց ոչխարներն իրենք եկան այս երկիրը։ Իսկ քանի որ այդ ոչխարներն իրենցն են, ապա ամբողջ երկիրը «օրենքով» դառնում է իրենց սեփականությունը։ Արդարության սկզբունքն այստեղ չի աշխատում և ստեղծում է ոչնչացնող անհամապատասխանություն։ Տարբեր մոտեցումները քաղաքական որոշումների արդարության գնահատականին՝ ամենևին եզակի երևույթ չէ։ Որպես թարմ օրինակ կարող են ծառայել Ղրիմի պատկանելիության գնահատման տարաձայնությունները Ռուսաստանի և Եվրոմիության կողմից։
Մարդկության համակարգի ամեն տարրն ունի բարոյական սահմանների իր պատկերացումները։ Կարևոր է հասկանալ, որ զարգացումը հնարավոր է ոչ թե անհաշտ դիմակայության ճանապարհով, այլ փոխգործակցության միջոցով, արդարության, բարոյականության (որոնք պետք է առաջանան Համակարգային օրենքներից) մասին պատկերացումների մեջ ընդհանուր տարրի առկայության ըմբռնումով։ Հենց այդ ընդհանուր բաղադրիչը պետք է դառնա հիմնականը տարաձայնությունների լուծման ու այդ ոլորտում համընդունելի հարաբերությունների կառուցման համար։
Որոշակի իմաստով, ակնհայտ է, որ մոտեցումների այդպիսի բազմազանությունը ինչ-որ բանի համար հարկավոր է Համակարգին։ Հնարավոր է, դա պատկերացումներում լճացումից խուսափելու միջոց է, հակամարտություն բորբոքելու և հետագա զարգացումը խթանելու անհրաժեշտությամբ պայմանավորված։
Բոլոր դեպքերում, պարզ է, որ սոցիալական նախասիրություններում արդեն ձևավորված տարբերությունները անհրաժեշտ են և այս կամ այն ձևով պահպանվելու են ապագայում։ Մարդկությունը ստիպված կլինի որոշակի պայմանական սկզբունքներ մշակել տարբեր սոցիալական նախասիրություններով մարդկանց խաղաղ գոյակցությունն ապահովելու համար։
Պատկերացման ամբողջականությունը պահպանելու համար անհրաժեշտ է հասկանալ ապագա հոգեվոր ու գաղափարական պատկերը: Հոգեվորն ընդհանուր առմամբ ներկայանում է, որպես մարդու ներաշխարհում հոգու դրսևորման հանրագումար: Հոգեվորությամբ հաճախ արտահայտում են նաև հասարակության միավորող սկիզբը, որպես մարդու կյանքի տարբեր կողմերը միաժամանակ ընդգրկող բազմիմաստ հասկացություն: Այն համարվում է մարդկային անձի, հոգու և մարմնի զարգացման ընթացքում առաջացած բարձրագույն հատկություն: Ի սկզբանե արդեն այս հասկացության մեջ դրված է հոգու, բուն բնորոշմանը բազմաբնույթ մոտեցումներից բխող, անորոշությունը: Այն պատկերացվում է որպես աննյութական, անառարկայական սկիզբ՝ մարդու և շրջապատի առարկայական բաղադրիչ, ընկալվում է նաև որպես ներքին հատկություն, իմաստ, ինչպես նաև գերբնական, աշխարհը ղեկավարող ուժ (Աստծո նման ինչ որ բան կամ նյութականում նրա դրսևորման մի մասը):
Մարդու հոգեվոր դրսևորումն, ակնհայտորեն, առաջացել է նրա` որպես բանական էակ ձևավորման հետ միաժամանակ: Նա գործել է կյանքում իր առաքելության որոնման հենց սկզբից, աշխարհը ղեկավարող և ընտրության ազատությունը սահմանափակող օրենքների սահմանումից ի վեր: Նրա առկայությունը հատկապես նկատելի է Հայկական լեռնաշխարհում, հետաղետային մշակույթների՝ միջին ու նոր քարե դարի ձևավորման շրջանում, ամենաուշը մ.թ.ա. 11 հազ. կեսերից սկսած: Նա հատուկ էր մարդկության բնակեցման կենտրոնական շրջանից բոլոր դուրս եկածներին, սակայն այժմ խորթ աղջկա դեր է ստանձնել: Առաջին «քաղաքակրթությունների» հաստատումով հարաբերություններում և ընդհանրապես հասարակական կյանքում (ներառյալ տարածքային բաժանումները) պառակտում է առաջացել հոգեվոր արժեքների և նրանց նշանակության մասին պատկերացումներում:
Հասարակության սկզբնական հոգեվոր հիմքերի խախտումը պահանջեց նոր արմատական լուծումների որոնում, պահպանելու համար գոնե հիմնական հոգեվոր սկզբունքները, հոգեվորությունից զուրկ հասարակությունում գոյակցության հնարավորութունն ապահովելու համար: Այս ուղին բերեց հանրության անդամների բարոյական դատարկությունը, կամայականությունը սահմանափակող, կառույցների ստեղծման: Այսպես ստեղծվեց կրոնը, որպես արգելքի իրականացման մեխանիզմ: Մինչև մարդկանց յուրային ու օտար, լավ ու վատ, օգտակար ու անօգուտ, վերին ու ստորին սկզբունքով բաժանելը ոչ մի կրոնական սահմանափակում գոյություն չուներ: Դրանում անհրաժեշտություն չկար: Մարդու ու հասարակության ներքին հոգեվորությունը այնպիսի բարձր մակարդակի վրա էր, որին մենք դեռ երկար ժամանակ չենք հասնի: Բանավեճեր են տարվում՝ ինքնուրույն, թե արտաքին ազդեցության տակ են ընկալվել ու հաստատվել հազարամյակներ մարդկանց տարրական բարոյականության շրջանակներում պահող հոգեվոր օրենքները: Այժմ կարևոր է հասկանալ, որ մարդկային համայնքում հեռավոր ժամանակներում հաստատված վարքագծի կանոններն ի սկզբանե ճիշտ էին, և հենց նրանց վրա հիմնվելը թույլ կտա վերականգնել երբեմնի գերագույն հոգեվորը (պարույրի սկզբունքով վերադարձ զարգացման նոր մակարդակի): Այդ կանոնները հասարակ են, Համակարգային օրենքների վրա հիմնված և ներառում են «Ծրագրի» հիմնական տեքստում նշված անձնական ու հասարակական աճի սկզբունքները: Նրանց մեջ ոչ մի նոր բան չկա, սակայն հենց դրանով էլ նրանք արժեքավոր են:
Հոգեվորության գնահատման մեջ այժմ գոյություն ունեցող բազմակողմանիությունը պայմանավորված է այդ հասկացության հիմքերի խախտումով: Հոգեվոր ոլորտում որպես ընտրության «ազատությունը» սահմանափակող մնացել են միայն կրոնական արգելքները: Մեզ պետք են ոչ թե, թեկուզ և հին ճիշտ դրույթների վրա հիմնված, արգելող որոշումներ, այլ ստեղծագործ որոնման և բազմազանության աճի ճանապարհը հաստատող սկզբունքներ:
Հոգեվորության հետ անմիջապես կապված են մարդու գաղափարական պատկերացումները: Ցանկացած գործողության հիմքում նկատվում է ոգու դրսևորման հիմնարար բնութագիրը՝ գաղափարը: Առաջին «քաղաքակրթությունների» ձևավորման հետ, հոգեվորության բնութագրից վերը նշված շեղումը բերեց գաղափարախոսության ու կրոնի հարկադիր նույնացմանը, որպես պահպանված միակ զսպող «օղակ» վայրենացած մարդու համար: Նախորդող ժամանակաշրջանը բնութագրվում էր ոչ թե արգելված գաղափարական սկզբունքով, այլ որպես ստեղծագործ որոնմանը բնորոշ, գիտակցականության հենարան: Գաղափարական հիմքը միասնական էր և ընդգրկում էր Համակարգի, դեպի զարգացում նրա նպատակաուղղվածության, հավասարության ու իր բոլոր բաղադրիչների անհրաժեշտության, մարդկության հիմքերի ընդհանրության, մարդկանց ծագման ու առաքելության, ամենայն գոյի նկատմամբ սիրո, մարդասիրության ու փոխօգնության մասին հասկացությունները: Հիմնական գաղափարը կայանում էր ծագման ընդհանրության և Միասնականի ամեն տարրի` իր առաքելությանը հավատարիմ մնալու մեջ:
Միասնական գաղափարախոսության կենտրոնը Հայկական լեռնաշխարհն էր՝ ժամանակակից մարդու նախահայրենիքը: Նա էլ մնում է, որպես այդ ուղղությամբ բոլոր նորամուծությունների որոնումները կարգավորող, հոգեվոր կենտրոն: Վաղուց ի վեր Հայկական լեռնաշխարհը համարվել է ոչ միայն «դրախտ», տարածք, որտեղ «արարվել» է մարդը, այլ նաև հանրության հոգեվոր հիմքերի պահպանման կենտրոն: Այստեղից բոլոր դուրս եկածները բազմաթիվ հազարամյակներ պահպանել են այստեղ հաստատված մարդասիրական չափորոշիչները և իրենց գործողությունները համադրել են ի սկզբանե (մ.թ.ա.11 հազ.-ի կեսերին) մոլորակային աղետից փրկված մարդկանց սկզբնական ընդհանրության մեջ ներդրված գնահատականների հետ:
Ապագայում հոգեվոր ու գաղափարական փնտրտուքները, ակնհայտորեն, կունենան կրոնական սկզբունքներից տարբերվող բնույթ: Ոչ թե արգելք, այլ ստեղծագործություն, նոր հոգեվոր ուղենիշերի որոնում` հիմնված այն նույն հիմնարար սկզբունքների վրա՝ ծագման միասնականութուն և անձնական, հասարակական ու Համակարգային զարգացման համար փոփոխությունների անհրաժեշտություն: Կարծում ենք, որ բազմաթիվ հազարամյակներ մեր տարածաշրջանի կենտրոնական դերի պահպանումը ամենևին էլ պատահական չէր: Համակարգը իր զարգացնող գործողությունների համար պատահաբար չի ընտրել երկրի ցամաքի կենտրոնական շրջանը: Այդ պատճառով էլ, որպես հոգեվոր որոնումների համակարգող ու մարդկության գաղափարական կենտրոն, դեռ երկար տարիներ կմնան Հայկական լեռնաշխարհը և նրա բնակիչները՝ որպես Երկրի վրա մարդկայնության հիմքերի պահապան:
Այսպիսով, Համաշխարհային Հասարակական Միության ապագա կառուցվածքը, պետական բաժանման փոխարեն ենթադրում է էկոտարածաշրջանային, տնտեսական, ռասայական, էթնիկական, լեզվաբանական, մշակութային, հոգեվոր և գաղափարական ավանդական նախասիրությունների կամ տարբերությունների վրա հիմնված ազգային հասարակական միավորների միություն: Միությունը ունենալու է, ոչ թե այժմ գոյություն ունեցող, «իր» պետության շրջանակներում առանձին հետաքրքրություններով պարփակված, բաժանարար մոտեցում, այլ հենվելու է Համակարգային սկզբունքների վրա՝ դեպի բազմազանության աճ ուղղվածություն, հաշվի առնելով հետաքրքրությունների ընդհանրությունը:
Այդպիսի միության սկզբնական օղակ կհանդիսանա, Հայաստանի համայնքներում տարածվող, բնական կապիտալ համարվող, բնական պաշարների անօտարելի անհատականացված քաղաքացիական սեփականության սկզբունքով գործող, «Ծրագրում» նկարագրված համախոհների խումբը (տես՝ Հավելված 5-ը)։ Այս բնույթի փոքր հասարակական միությունները ակտիվորեն կցուցադրեն «նոր հասարակական միությունների» առավելությունները և որպես նմուշ կծառայեն արդիականությունը կորցրած պետական և բազմաթիվ այլ ձևերի՝ (օրինակ՝ քաղաքական) միավորումների վերաձևավորման համար: Դրանում կդրսևորվի հասարակության զարգացման նոր մակարդակում սոցիալական կյանքի հին ձևերին պարբերաբար վերադառնալու օրինաչափությունը: Ամենակարևորը, որ այդպիսով հասարակական կյանքը նորից կվերադառնա, անհատի նկատմամբ հասարակության ցանկացած թելադրանք բացառող, իր առաքելությունը՝ ստեղծագործական որոնումը իրագործելու համար նրան ազատելու, Համակարգային ուղուն:
Այդպիսի Համաշխարհային Հասարակական Միության գործունեությունը արմատապես կտարբերվի այժմ գոյություն ունեցող միություններից: Փոփոխված սկզբունքները, բուն խնդիրները, որոնց լուծման համար էլ կազմվում են հասարակական միավորումները, կփոխեն և փոխգործունեության ձևերն ու մեթոդները, և օգտագործվող միջոցները: Կվերանա «ուժեղ» դաշնակից փնտրելու անհրաժեշտությունը: Կանհետանա ժամանակակից ամբողջ միջպետական փոխներգործության ապարատը: Կփոխվեն նաև մարդկանց ու հասարակական միավորումների միջև փոխազդեցության սկզբունքները: Դա կլինի միանգամայն այլ աշխարհ: Հենց այնպիսի աշխարհ, որը երկար ժամանակ գոյություն ուներ մեր Երկրագնդի վրա, այնպիսի աշխարհ, որը չի սահմանափակում, չի զսպում մարդու որոնումը, նրա զարգացումը, այլ նպաստում է նրա հնարավորությունների ամբողջությամբ դրսևորվելուն:
Մեզ սպասում է չքնաղ, լուսավոր ապագա։ Հարկավոր է միայն շարժվել ճիշտ ուղղությամբ, իսկ Համակարգը կօգնի։
Հավելված 8
ՀԱՍԱՐԱԿԱԿԱՆ ՀԱՐԱԲԵՐՈՒԹՅՈՒՆՆԵՐԻ ԱՐՏԱՑՈԼՈՒՄԸ ՀՆԱԳՈՒՅՆ ՀԱՅԿԱԿԱՆ ԽՈՐՀՐԴԱՆԻՇԵՐՈՒՄ
Մեր նախնիները, և հատկապես, նրանց բնականորեն կազմավորված վերնախավը քրմական դասի տեսքով, ներկայացնելու համար շրջակա միջավայրը և մարդու վիճակը նրանում, օգտագործում էին տարբեր խորհրդանիշներ, որոնցում կարևոր տեղ են գրավում եռաթև, քառաթև, հնգաթև, վեցթև... երկրաչափական պատկերները։
Այժմ, անհիմն է ու անտրամաբանական, որ չխորանալով այդ պատկերների թաքնագիտական իմաստի ու նրանցից բխող էներգետիկ դաշտերի մեծ ազդեցության մեջ, տարբեր ուժեր, կառույցներ և էթնիկ խմբեր, փորձում են սեփականաշնորհել դրանք:
Վեցթև աստղն անվանում են Դավթի աստղ, չնայած այն կարելի է տեսնել բոլոր հնագույն ազգերի մոտ և, նույնիսկ, մինչկոլումբոսյան Ամերիկայում, իսկ ութթև աստղը կարող եք գտնել ինչպես հանցավոր աշխարհի ներկայացուցիչների մոտ, այնպես էլ նոր կազմավորության անբարեխիղճ ժողովուրդների խորհրդանիշերում:
Ցավոք, ոչ միայն օտարներն, այլև իրենց հայ մասնագետ համարողները, չեն ըմբոստանում այդ աղաղակող գիտական հանցագործության դեմ և ի լուր աշխարհի չեն հայտարարում, որ նշված հնագույն պատկերների նմուշները կազմում են մեր հազարամյա ժայռապատկերների անբաժան մասը, որոնք ստեղծվել են դեռ այն ժամանակ, երբ այժմ բնակվող ազգերից ոչ մեկը դեռ չէր թևակոխել իր ձևավորման ամենավաղ փուլը: Անթույլատրելի է, որ վեցթև ու ութթև աստղերը, առանց որևէ հիմքի, փորձում են հակադրել իրար, չտալով այդ նշանների նույնիսկ գաղափարական լուրջ բացատրություն, իսկ այդ նշաններն ունեն շատ խոր գաղափարական իմաստ և իրականում ոչ թե գաղափարապես հակադրվում են իրար այլ լրացնում մեկը մյուսին:
Դեռ անտիկ մտածողներն էին հասկացել, որ տիեզերքում ամեն երևույթ ստեղծվում ու ղեկավարվում է երկու հակամարտող ուժերով և այդ ուժերը ոչ միայն դիմակայում են, այլև լրացնում են մեկը մյուսին: Այդ միաբանությունը նրանց սինթեզն է, որն ավելի կարևոր է, քան հակազդեցությունը:
Գոյություն ունի ծնունդ և մահ, բայց ավելի է գնահատվում նրանց միջև ընկած կյանքը: Գոյություն ունի սպիտակ ու սև գույնը և դրանց միջև՝ գունային ողջ սպեկտրը: Գոյություն ունի արարումն ու ոչնչացումը, բայց բնությունը կարևորում է կայունությունը... Կա տղամարդը և կա կինը, որոնց միավորումն իմաստ է տալիս նրանց կյանքին, նրանց սիրո պտուղ հանդիսացող երեխայի միջոցով:
Ամփոփելով, կարող ենք եզրակացնել, որ հնադարյան մտածողները բացարձակորեն ճիշտ էին, պնդելով, որ ցանկացած համակարգ գործուն է և կայուն, եթե ապավինում է Երրորդությանը: Կայունության համար Համակարգը պետք է ունենա և նյութական, և հոգևոր, և բանական շերտեր: Եռանկան կայունությունը հաստատում են նաև նրա երկրաչափական բնութագրերը՝ նրա կողմերի և անկյունների մեծությունը չի կարող փոփոխվել, որի շնորհիվ այն առավել կայուն երկրաչափական պատկերն է:
Հնագույն ժայռապատկերներից մեզ հասած, վեցթև խաչը կազմող խաչվող եռանկյունիները մեր հնագույն նախնիների հանճարի խորհրդանիշն են հանդիսանում և ներկայացնում Համակարգի գլխավոր օրենքներից մեկը, ըստ որի, ինչ վերևում է, այն էլ ներքևում է:
Հետևելով մեր նախնիների օրինակին, փորձենք անհատ-հասարակություն հարաբերություններից մի քանիսը ներկայացնել եռանկյան պատկերի միջոցով:

Ընտանիքը ազգի և հասարակության հիմքն է, նրա բջիջը և էթնոսի առողջության ցուցանիշը: Ընտանիքն է այն հաստատուն համակարգը, որը կարող է լավագույնս մեզ տեղեկություն տալ տվյալ ազգին բնորոշ հատկանիշների և նրանով կազմված հասարակության վիճակի մասին: Ընտանիքը կին և տղամարդ բևեռների դաշինքն է, երբ այդ միացումից ծնված երեխան դառնում է նրանց միավորողը, հակասություների հարթեցնողը, և նրանց նոր ծրագրերի և իղձերի խթանը: Երեխայի ծնվելով է, որ ստեղծվում է եռանկյունին: Այս եռանկյունը չափազանց կայուն է, բայց նա չի կարող գործել ցանկացած գագաթի ամենափոքր շեղման դեպքում:
Եռանկյունին ցույց է տալիս նաև անհատի տեղը հասարակության մեջ՝ ըստ գագաթներում ունեցած իր տեղի: Մարդը կարող է հանդես գալ անհատի դերում և դրսևորվել որպես հասարակության լիարժեք անդամ: Երկրորդ դեպքում՝ լինել ընտանիքի հարգված անդամ և դրանով սահմանափակել իր հարաբերությունները հասարակության հետ կապերի ոլորտում: Բայց, միաժամանակ, նա պետք է ունենա արյունակցական, ազգակցական կապեր, ընդգրկվի գաղափարական, խմբային կամ կուսակցական միավորման մեջ: Փոխհարաբերություններն այս եռանկյան մեջ անհատականության ու հասարակության միջև տարբերվում են ընդգրկումով և որակապես, բայց երեքն էլ բնական են և ընդունելի ժամանակակից հասարակությունում:
Եռանկյան մեջ կարելի է նաև տեղավորել հասարակական միավորումների տարբեր մոդելներ և տեսնել, թե որքանով են նրանք ճիշտ գործում որոշակի փուլում: Բոլոր տեսակի ստեղծված պետությունները հիմնված են սոցիալական խնդիրների և հասարակության մեջ անհատի դիրքի որոշման վրա: Նրանց վերջին փուլը դարձավ կրոնական աստվածապետությունը (թեոկրատիա):
Այդ ժամանակ հասարակությունը բաժանվում էր երեք դասի, որոնց ներսում չկային ընդգծված տարանջատումներ: Եռանկյան մեջ նշված դասերը տեղավորվում էին որոշակի հաջորդականությամբ։ Ստորին շերտը կազմում էր աշխատավորների դասը, կազմված հողագործներից, անասնապահներից և արհեստավորներից: Լինելով քանակապես գերիշխող և հանդիսանալով անհրաժեշտ նյութական բարիքների ստեղծող, ըստ մեր հնադարյան պատկերացումների, համարվում էր սրբազան և առավելապես հարգված դաս: Աշխատավոր դասը նյութապես ամենաապահովվածն էր, բայց քանի որ նաև համարվում էր նյութական արժեքների միակ կրողը, չէր մասնակցում երկրի կառավարմանը:
Եռանկյան միջին շերտը կազմում էր ոգին՝ ռազմաշնչությունը, հասարակության զգայական մասը համարվող զինվորականությունը: Երկրի պաշտպանության գործը համարվում էր սրբազան և, չնայած ըստ մեզ հասած տեղեկությունների (զրույցներ, բանակի մասին կողմնակի տեղեկություններ, պեղումների արդյունքներ) զինվորականությունը համեմատաբար ավելի վատ էր ապրում, քան աշխատող դասը, միևնույն է, երիտասարդությունը երազում էր դառնալ պրֆեսիոնալ զինվորական։ Այդ պատճառով էլ մեծ նշանակություն ունեին համազգային մրցումները, ինչպիսիք ավելի ուշ առաջացած հայտնի Օլիմպիական, կամ Նավասարդյան խաղերն էին, որոնցում հաղթողները համալրում էին զինվորների դասը:
Եռանկյան գագաթը կազմվում էր քրմական դասից, որի ձեռքում էր կենտրոնանում հասարակության կառավարման գործն ու երկրի կառավարությունը: Նա կազմում էր հասարակության հոգեվոր, ինտելեկտուալ շերտը, որոնց կառավարելու համար օգտագործում էր իր հայտնաբերած տիեզերական օրենքները։
Դասակարգային պետության կազմավորման ժամանակ պահպանվեց եռանկյունաձև մոդելը, սակայն փոխվեց նրա ներքին կառուցվածքը: Սկզբում եռանկյան գագաթին հայտնվեց զինվորականությունը և ստեղծվեց ռազմականացված կառավարման համակարգ: Պատերազմը դարձավ եկամտաբեր և «ղեկավարներն» այն ընդունեցին որպես հարստանալու հիմնական աղբյուր:
Հարստացման ծարավը արմատավորվեց նաև աշխատավոր դասի շրջանում, որն սկսեց շերտավորվել: Ձևավորվեցին առևտրականներ, խոշոր հողատերեր, վաշխառուներ և այլն: Նույն դասին պատկանող մեծամասնությունը դարձավ չքավոր, իսկ մի մասն էլ ստրկացվեց: Հետագայում աստիճանաբար իշխանությունն անցավ նյութական բարիքներ (կարևոր չէ ինչ տեսքով) ստեղծող դասի վերնախավին, որը լինելով բացառապես նյութականության կրող, ամբողջությամբ կտրվեց իրական հոգեվորությունից և իր համար միակ պաշտամունքի առարկա դարձրեց հարստության կուտակումը: Զինվորականությունը, որը պետք է պաշտպաներ հասարակությանն ու երկիրը, վերածվեց վերնախավի շահերը պաշտպանող և բնակչությանը ճնշող մեքենայի: Այդ ժամանակ միայն, գրվեցին առաջին գրավոր օրենքները, որոնց նպատակը իշխանությունը զավթած վերնախավի անօրինակություններին իրավաբանական հիմնավորում, բնույթ տալն էր:
Հասարակական եռանկյունին դեռ պահպանվում էր, բայց որակական չափանիշ դարձավ միայն հարստության կուտակումը, անկախ օգտագործված միջոցներից: Արիստոտելը այդպիսի հասարակությունը բաժանում էր երեք խմբի՝ հարուստների, միջին կարողության և չքավորների, իսկ ստրուկները նրա ներկայացրած համակարգում չկային, քանի որ վերջիններս դիտվում էին միայն որպես միջոց նյութական բարիքների ստեղծման համար: Նկարագրելով այդ բաժանումը, նա նշում էր, որ հարուստները գող են ու հանցագործ՝ պատրաստ գողանալու, ինչպես պետության, այնպես էլ ժողովրդի ունեցվածքը, իսկ չքավորներն ստրուկի նման ապրելով, իրենց հոգեբանությամբ պատրաստ են վաճառել ոչ միայն իրենց ձայնը, այլև իրենց։ Դրանից հետո նա եզրակացնում է, որ միայն միջին դասն է պետության պատվարը, որն այնքան հարուստ չէ, որ դառնա հանցագործ և այնքան աղքատ չէ որ վաճառի իրեն:
Այդ բաժանումը կապված է ինչպես նշված դիմակայության ու միավորման, այնպես էլ ոսկե միջինի բազմակողմանիության համակարգային օրենքի հետ, բայց չի համապատասխանում Համակարգի ամբողջովին ինքնաբավ լինելու սկզբունքին: Նշված սկզբունքի պահպանման դեպքում հնարավոր է կայուն հասարակության ձևավորում, երբ բնակչության մեծամասնությունը կազմում է միջին խավը։ Սակայն ինչպե՞ս դա ստեղծել: Հարուստների նյութապաշտ խավը ոչ մի դեպքում չի հրաժարվի անազնիվ ճանապարհով ձեռք բերած իր ունեցվածքից, որպեսզի չքավորությունից ստեղծվի այդ դասը: Գոյություն ունի միայն մի ճանապարհ, որպեսզի պետությունը կարողանա մշտապես միջոցներ ստանալ դրսից: Այս է պատճառը, որ ամենայն պատասխանատվությամբ կարող ենք Արիստոտելին ընդունել որպես մեզ հայտնի առաջին ռասիստն ու ազգայնամոլը, քանի որ նա պնդում էր, որ իրական մարդիկ միայն հույներն են, իսկ բարբարոսներից լավագույնները պետք է ստրուկ լինեն և կոչ էր անում թալանել ծաղկուն, հույներից տարբերվող ազգերին: Սրանում է Արիստոտելի դերը որպես Մակեդոնացու ու գաղութային Եվրոպայի ուսուցիչ, որի արդյունքը դարձավ ինչպես Մակեդոնացու մահը, այնպես էլ Եվրոպայի, օր-օրի վատթարացող վիճակը:
Եռանկյան պատկերը կարող է մեզ օգնել նաև ավելի լավ հասկանալու հայկական հասարակության պատմական ուղին և մեր գոյություն ունեցող ազգային խնդիրները:
Գարեգին Նժդեհը նույնպես հայությանը բաժանում էր երեք խմբի՝ ժողովուրդ, ազգ և ցեղ: Եթե այս բաժանումը կիրառենք հասարակական սանդղակի նկատմամբ, կարող ենք պնդել, որ ժողովուրդը համապատասխանում է հայ էթնոսի մեծամասնությանը, որի խնդիրն է նյութական բարիքների ստեղծումն ու քանակական աճի ապահովումը: Ցեղը տեսակի նվիրիալն է, որն իր մեջ խտացված կրում է այն ամենն, ինչը ստեղծվել է հազարամյակներ շարունակ և որի համար միշտ պատրաստ է ինքնազոհաբերման: Այս շերտն է, որ դարեր շարունակ գնում է զոհաբերությունների և պայմաններ ստեղծում արարելու։
Առողջ, բնականոն գործունեության ու զարգացման համար հասարակությանն անհրաժեշտ է ազգի համախմբված, կանոնավոր ու գիտակցված գործունեությունը: Ժամանակակից իրականության մեջ ազգին համապատասխանում է հայ մտավորականը, որը պետք է լինի ազգային գենի, հիշողության և խղճի կրողը: Այս խավն է, որ եթե չասենք գոյություն չունի, ապա ստիպված ենք ընդունել, որ անկազմակերպ է, թույլ և պառակտված: Այժմ առաջնային խնդիր է՝ միավորել միջին շերտը իրական գիտելիքների, հայրենասիրության և ինքնազոհողության գաղափարով:
Եռանկյան պատկերը մեզ մատնանշում է նաև հայկական տիպի խնդիրների խզումը, որոնք գոյություն ունեն և լուծման կարոտ են: Նշվեց, որ ամեն համակարգ պետք է ունենա նյութական, զգացումային և հոգեվոր հիմք: Նայենք ինքներս մեզ, մեր շրջապատի ցանկացած հարևանին: Հայը սիրում է Հայաստանը ու հայությանը միայն զգացումային դաշտում, մենք մեր մտավոր դաշտում տրամաբանորեն չենք կարող պարզաբանել, թե ինչու հայը պետք է սիրի Հայաստանն ու հային: Չկա նաև ոչ մի նյութական անհրաժեշտություն սիրելու նրանց։ Դրանից հետո պարզ է, որ անտրամաբանական է դառնում, երբ նշանավոր համարվող, խելացի հայը լուրջ դեմքով հայտարարում է, որ ինքը ունի երկու հայրենիք՝ չհասկանալով, որ ինչպես երկու մայր, այնպես էլ երկու հայրենիք չեն ունենում, որ կամ ունենում ես մեկ հայրենիք, կամ դառնում ես անտուն: Այս խնդրի լուծումը միանշանակ չէ, բայց գոյություն ունի և կառաջարկվի ստորև:
Եռանկյունին և նրա պտտումից առաջացած վեցթև աստղը կազմում են ցանկացած երկրային ու երկնային կայուն, գործող համակարգի հիմքը, սակայն տիեզերքում ամեն ինչ փոփոխվում և զարգանում է և ամեն համակարգ ենթարկվում է այդ օրենքին: Հենց այստեղ է, որ եռանկյանը գալիս է փոխարինելու քառակուսին և պտտումով վերածվում ութթև աստղի:

Ամեն համակարգ ունի երեք հիմնասյուն ոչ միայն կայունության համար, այլ կազմված է նաև երեք շերտերից, երեք փուլով զարգանալու համար: Երրորդ փուլից հետո գալիս է Համակարգի վերջը։ Չորրորդ փուլը, որը նախորդի զարգացումն է, իր հերթին նոր համակարգի սկիզբ է դառնում: Այս սկզբունքի շնորհիվ նորը դառնում է հին համակարգի օրինական, տրամաբանական ժառանգորդը ապահովելով հետևորդի մուտքը:
Զարգացող համակարգի պայմաններում, անհատ հասարակություն հարաբերությունները նոր որակ են ստանում, չխախտելով վերը նշված օրինաչափությունները: Նշվեց, որ ընտանիքի բնականոն գոյության համար անհրաժեշտ է հայրական, մայրական և մանկական բևեռների գոյությունը ու դրանցից ցանկացածի բացակայության դեպքում, խախտվում է համակարգը: Սա բնական, համատիեզերական նախատիպ է կայուն համակարգի համար, բայց բավարար պայման չէ, երբ քննարկում ենք ընտանիքը որպես հասարակության հիմնարար բջիջ, որի հիմնական խնդիրներից է ազգային դիմագծի պահպանումն ու փոխանցումը:
Տարբեր ժողովուրդների էպոսների, սագաների, բիլինաների և առասպելների մեծ մասում հանդիպում է մեկ ընդհանրություն՝ գլխավոր հերոսը մարտում հանդիպում է իր որդուն և նրանցից մեկը զոհվում է: Ցանկացած սոցիոլոգ կամ հոգեբան իրավացի է, երբ այդ ընդհանրությունը բացատրում է որպես մշտապես գոյություն ունեցող և շարունակվող հայրերի ու որդիների, հնի և նորի միջև ընթացող պայքարի գեղարվեստական արտացոլում:
Հայկական էպոսում էլ կա Դավթի ու Փոքր Մհերի մենամարտի դրվագը, բայց այն չի ավարտվում հերոսներից մեկի մահով և դա կարևոր նշանակություն ունի մեր հետազոտության համար: Եթե նշված դեպքում տրված է եռանկյան նմուշով ստեղծված ընտանիքի օրինակը, երբ թույլ է կամ բացակայում է ժառանգաբար փոխանցվող հոգեվոր կապը, երբ ընտանիք կազմող զույգի մոտ, ի սկզբանէ, հակադրվում են նախնիներից փոխանցված հոգեվոր արժեհամակարգերը, ապա հնի ու նորի միջև բախումը դառնում է անխուսափելի:
Այլ է պատկերը մեր էպոսում: Ձենով Օհանը հանդես է գալիս որպես տիեզերական տեղեկատվական դաշտ: Մեր նախնիները հանճարեղորեն հասկացել են և նշել, որ այդ դաշտը խեղաթյուրված է, աղավաղված, ինչն էպոսում ներկայացված է օտարի տեղեկատվություն հանդիսացող Սառայի տեսքով, որն ամեն ինչ անում է խեղաթյուրելու, աղճատելու համար անաղարտ տեղեկատվությունը։ Այդ պատճառով Ձենով Օհանը միշտ շեշտում է, որ նա օտար է և չի կարող մեզ հասկանալ: Չնայած խախտված ու թուլացած հայի գենում պահպանվել է տիեզերական տեղեկատվությունը։ Ձենով Օհանն է դաստիարակել հերոսներին և երկուսն էլ կրում են դա իրենց մեջ:
Արիական ազգերը մեծ տեղ էին տալիս մատաղ սերնդի դաստիարակությանը և առաջին հերթին դրանում է կայանում նրանց հզորության գաղտնիքը։ Թեև այդ պարտականությունը դրված էր ամբողջ հանրության վրա, բայց դրանով հիմնականում զբաղվում էր նահապետական ընտանիքի ավագը: Ուսուցումը կատարվում էր մի քանի փուլերով՝ մանուկ, պատանի, դեռահաս, իրենցից ներկայացնում էին երիտասարդության ուսուցման փուլերը հայկական համայնքում:
Հին Հռոմի պատմության սկզբնական փուլում հասարակությունը վարում էր պարզ նահապետական կենցաղ: Նույնիսկ ստրուկները համարվում էին ընտանիքի անդամներ և սնվում էին նույն սեղանից, իրենց տիրոջ հետ միասին: Ընտանիքի գլուխ կանգնած էր նահապետը, որն էլ զբաղվում էր մատաղ սերնդի դաստիարակությամբ: Հռոմի քաղաքացիները ունեին բազմաթիվ պարտականություններ, իսկ իրավունքները քիչ էին տարբերվում քաղաքացիություն չունեցողների իրավունքներից։ Չնայած դրան, շատ գայթակղիչ էր քաղաքացիություն ունենալը, քանի որ ավագ սերունդը պապից թոռ փոխանցում էր հարգանք, սեր և հպարտություն իրենց երկրի, տեսակի, կրոնի ու ապրելակերպի նկատմամբ: Հռոմը սկսեց ստրկացնել ուրիշ ժողովուրդների, դադարեց հետևել իր ավանդույթին, ատեց աշխատանքը: Հասավ այնտեղ, որ ուսման գործը հանձնվեց ստրուկներին և հասարակության այլասերումը դարձավ անխուսափելի:
Ընտանիքի կայունության համար կարևոր է եռանկյան համակարգի գոյությունը, բայց բավարար չէ հասարակության զարգացման համար բնական հիմք դառնալու: Այս դեպքում պետք է գործի քառակուսու համակարգը, չորրորդ գագաթը պապիկն է, որպես օջախի պահապան (նախկին ընտանիքը), ավանդույթների պաշտպան: Պատահական չէ, երբ ասում են, որ հայր ու որդի կարող են չհասկանալ իրար, բայց պապիկն ու թոռնիկը անպայման կհասկանան:
Այսպիսի համակարգում ձևավորված անհատը նույնպես տարբերվում է հասարակության հետ իր հարաբերություններով: Նա այլևս չի կարող գտնվել հասարակական հարաբերություններում եռանկյան միայն մի բևեռում: Նա, առաջին հերթին, կազմավորվում է որպես անհատ՝ պատրաստ ինքնուրույն որոշումներ կայացնելու և պատասխան տալու նրանց համար: Նա նաև գիտակցում է իր տեղն ընտանիքում, որտեղ լիիրավ անդամ է հանդիսանում ու պատրաստ է ստեղծել իր ընտանիքը (օջախի մասը) ընդհանուր օջախում և դրանով շարունակել հոգեվոր ավանդույթը:
Միայն որպես անհատ ու ընտանիքի անդամ իրեն դրսևորելուց հետո միջավայրը՝ ընտանիքը, տոհմը, հանրությունը պատրաստ կլինեն ճանաչելու և ընդունելու նրան որպես լիարժեք անդամ: Քառակուսու վերջին չորրորդ գագաթին նա կարող է հասնել միայն այն պարագայում, երբ կոնկրետ էթնոսը կճանաչի, կընդունի ու կգնահատի նրան որպես իր տեսակի արժանավոր անդամի: Այս ճանապարհը կարող է թվալ շատ դժվար, անգամ անհաղթահարելի, բայց եթե նա հիմնված է ճշմարիտ, տիեզերական օրենքների վրա, ապա այդպիսի անհատների վրա հիմնված հասարակական հարաբերությունները կարող են ձևավորել ազգն ու հասարակությունը:
Հայկական հասարակության բնութագրին ընդհանրական մոտեցումը թույլ է տալիս պատկերացնել նրա կառուցվածքը որպես առանցքները շեղված իրար վրա տեղադրված երկու քառակուսիներ: Եռանկյունաձև կառուցվածքը աչքի է ընկնում առավելագույն կոշտությամբ, որը բացառում է փոփոխման, զարգացման հնարավորությունը, իսկ դա Համակարգային մոտեցման հիմնական պահանջն է: Պատահական չէ, որ համատեղված շրջված քառակուսիները (Սվառոգի քառակուսի կոչվող) ընկալվում են որպես շարժման, վերափոխման, ինչպես նաև մարդու հոգեվոր ազատագրման խորհրդանիշ:
Կարևոր է նշել, որ վերը նկարագրված խորհրդանիշերը բացառություն չեն հանդիսանում, այլ մեր պապերի կողմից օգտագործված խորհրդանշական նշանների ընդարձակ համալիրի մասն են ներկայացնում։ Հայաստանի բոլոր բարձր լեռնային տարածաշրջաններում նման ժայռապատկերների մեծ զանգված է հայտնաբերված։ Նրանք բոլորն առավել հին են աշխարհում և հետագայում ժողովուրդների վերաբնակեցման հետ աստիճանաբար տարածվել են բոլոր տարածաշրջաններում, որոնք յուրացվեցին միջին քարե դարի, նոր քարե դարի և հետագա մշակույթները կրողների կողմից։ Նրանցից ամենատարածվածն են՝ կեռ խաչի, այծերի, օձերի, տարբեր այլ կենդանիների, արևային, աստղային և շատ ուրիշ խորհրդանիշերը։ Նմանօրինակ բազմաթիվ խորհրդանիշեր ու նշաններ պահպանվել են հազարամյակներով (ստորև բերված են այդպիսի պատկերների օրինակներ)։ Նրանց հետազոտությունը թույլ կտա անցյալի և արդիական բազմաթիվ խնդրահարույց հարցեր լուծել։

Տարբեր խորհրդանիշերի կուտակման օրինակ Գեղամա լեռների քարերից մեկի վրա

Սիմվոլիկ պատկերներ Պորտասարից (Գյոբեքլի Թեփե, մ.թ.ա. 10-11 հազ)

Դաշույնի դաստապան Աշտարակի (Ներքին-Նավեր) դամբարանից (մ.թ.ա. 3-րդ հազ.)

Հայաստանի մեծ իշխան Հասան Ջալալ Վախթանգյանի (1214-1261) տապանաքարը
